随着全球化的不断深入,中国新能源汽车产业迎来了出海的新征程。根据Colliers发布的《2024年中国新能源汽车出海洞察》报告,中国企业的全球化经历了从代工贸易到技术创新,再到品牌塑造的三个阶段。当前,中国新能源汽车正以品牌出海的全新姿态,加速在全球市场的布局。
《中国新能源汽车出海洞察》报告深入分析了中国新能源汽车产业的全球化发展阶段,从最初的代工贸易到技术创新,再到品牌塑造,中国企业正逐步构建起自己的国际竞争优势。
报告指出,中国新能源汽车的出海历程标志着从产品出口到产能及产业链出海的新趋势。以比亚迪为例,该企业不仅成功进入欧洲等高势能市场,还积极在泰国、巴西等地投资建厂,预计2024至2025年将迎来海外产能的高峰期。
中国新能源汽车产业的技术优势明显,特别是在三电系统和智能化配置方面。同时,全球汽车销量的下行和传统车企的转型困境,为中国新能源汽车的海外供给提供了机会。然而,出海之路并非一帆风顺,中国企业面临着国际贸易壁垒、政策不确定性以及文化差异等挑战。
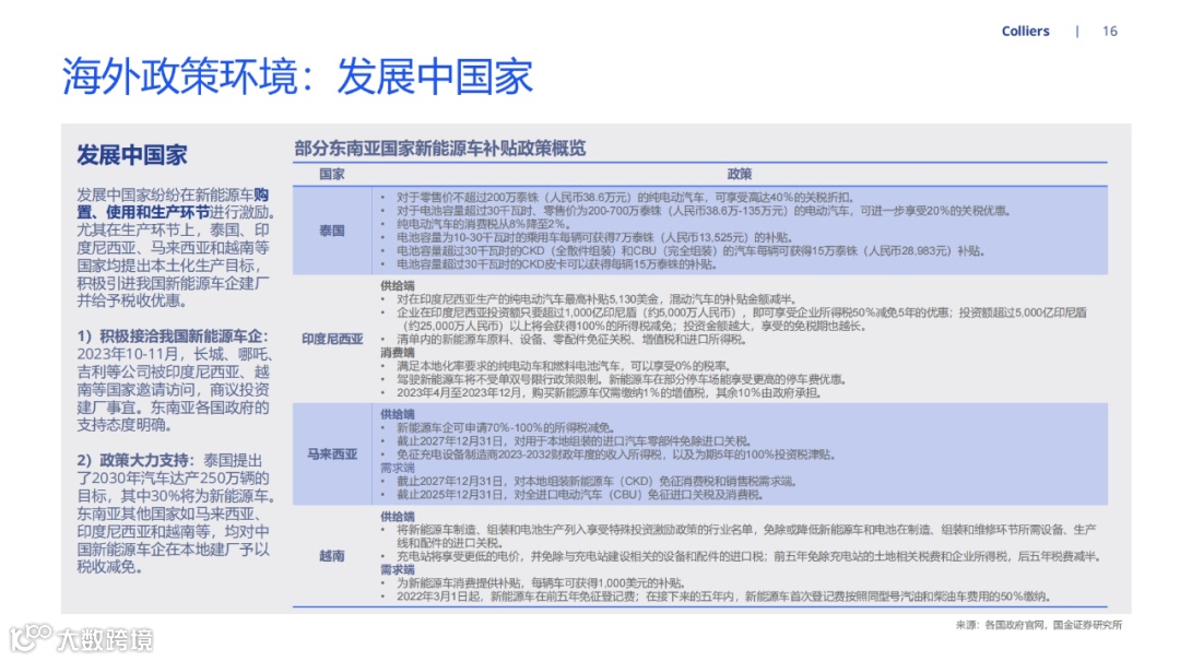
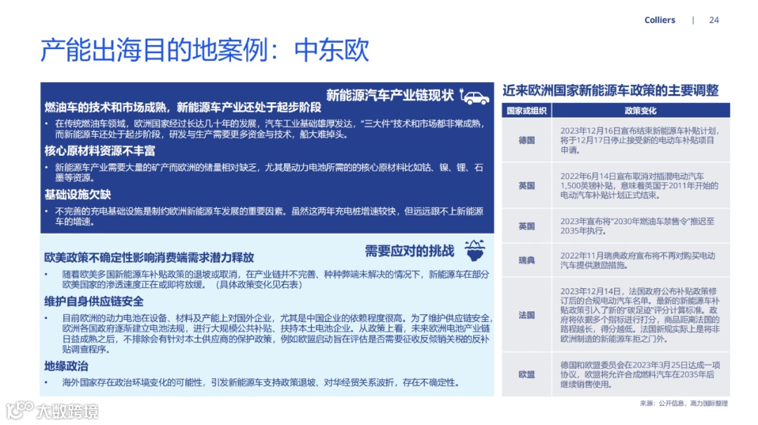
在政策层面,不同国家和地区对环境、社会和治理(ESG)的要求日益严格。例如,欧盟即将实施的“电池护照”和美国的材料回收要求,都对中国新能源汽车产业提出了新的合规挑战。此外,充电基础设施的建设也是中国企业出海需要考虑的关键因素。
尽管存在挑战,中国新能源汽车产业凭借其技术实力和市场潜力,有望在全球市场中占据重要地位。企业需要深入了解目标市场的政策和文化,加强合规管理,同时加大研发投入,提升产品和服务的本地化适应性,以实现可持续的全球化发展。
特别是在全球化3.0时代,中国企业不再单纯追求市场扩大,而是通过品牌塑造和全球产业链布局,形成高附加值的竞争优势。
同时,报告也提出了中国新能源汽车在出海过程中面临的挑战,包括政策不确定性、文化差异、基础设施差距等问题。
报告目录:
1. 出海新征程
2. 汽车产业的全球化重要窗口期
3. 第二代出海:新能源车出海势头锐不可挡
4. 新趋势:迈入“产能出海+产业链出海”新阶段
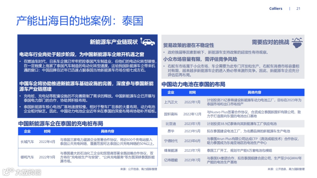
5. 出海目的地区域市场
6. 应对的挑战
趋势展望:
展望未来,中国新能源汽车的出海之旅充满无限可能。随着技术的不断进步和品牌的日益成熟,中国新能源汽车有望在全球市场上占据更加重要的位置。然而,这一过程并非没有挑战。面对国际政治经济的不确定性,中国企业需要更加灵活地应对各种风险,包括贸易壁垒、文化差异和市场准入限制等。
在产能出海的同时,中国新能源汽车企业还需要加强与当地市场的融合,通过本土化战略来满足不同地区消费者的需求。此外,随着全球对可持续发展的重视,新能源汽车企业在环保、社会责任和公司治理(ESG)方面的表现将成为其国际竞争力的重要组成部分。
总之,中国新能源汽车的全球化道路虽然充满挑战,但只要不断创新、积极应对,定能在国际市场上绽放光彩,为全球消费者带来更多优质的绿色出行选择。
本报告附全文31页如下:
对整车企业来说,产能出海相对更具有经济性。海外建厂情境中,产能利用率达到50%时,海外建厂的毛利率即可转正;产能利用率突破 60%时,即可超过国内销售毛利率;产能利用率达到80%时,毛利率大幅领先国内销售和整车出口情境,经济性凸显。鲜明比较下,新能 源车企的产能出海成为必然趋势。
随着新能源汽车产能持续扩张,为适配北美、欧洲等地区的整车企业需求,国内部分汽车零部件企业开启全球布局、扩大产能。经营方面, 就近建厂有利于零部件供应商快速响应当地客户需求,且能够降低运费、关税等成本,稳固零部件企业在海外的市场地位。海外设厂的零 部件企业也能通过拓品类、拓车型、拓客户等路径实现业务快速增长。
全球制造业的产业链和供应链正朝着区域化、近岸化、本土化的方向加速调整,逐渐形成以法德、中国、美国为中心的三大区域,辐射带动 周边地区的发展。在欧洲以德国为中心,辐射至欧盟;在亚洲以中国为中心,辐射日韩、东盟各国;在美洲以美国为中心,辐射至墨西哥、 巴西等拉丁美洲国家。
▶ 关于我们
上下滑动查看
项目对接 企业内训 公开培训 咨询服务
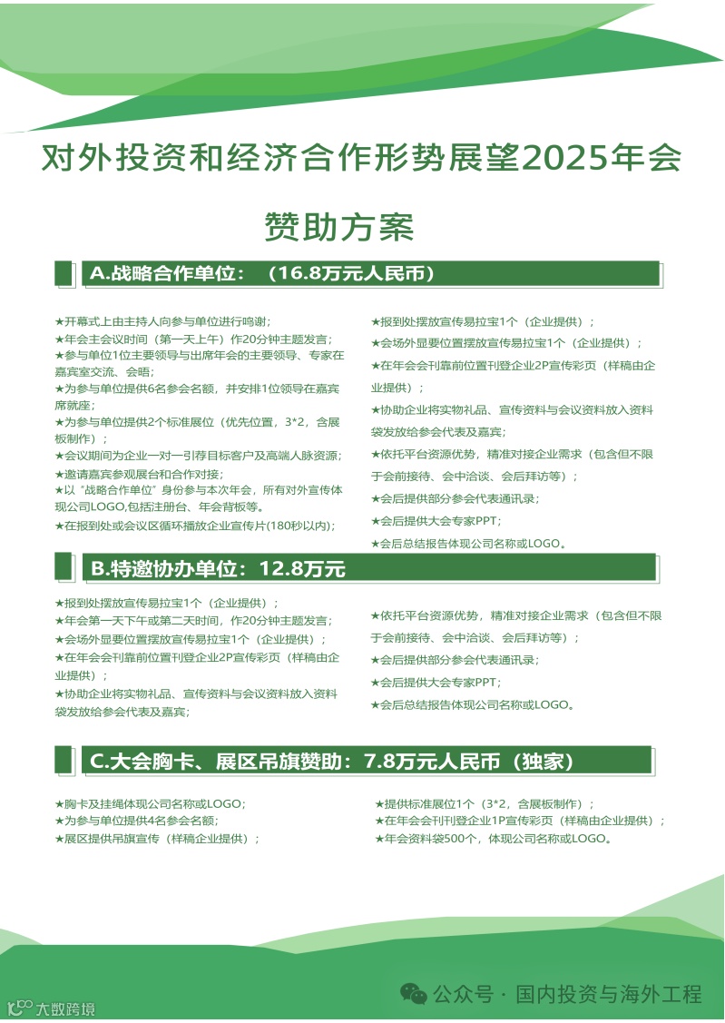
★对外投资和经济合作形势展望2025年会:
年会报名下载(详见附件):对外投资和经济合作2025年会(发文).pdf
敬请关注!谢谢!

