

在2024年中国国际服务贸易交易会(简称“服贸会”)上,商务部权威发布了《中国服务贸易发展报告2023》(以下简称“报告”),揭示了我国服务贸易在过去一年中取得的显著成就与未来发展趋势。报告显示,2023年中国服务进出口总额达到9331.2亿美元,同比增长4.9%,这一数据不仅彰显了我国服务贸易的韧性与活力,也标志着我国在全球服务贸易格局中的地位进一步提升。
增速高于同期货物进出口增速和全球主要经济体服务贸易增长水平,占货物和服务进出口总额的13.6%,比上年提高1.1个百分点。服务贸易逆差扩大至1708.7亿美元,主要来源是旅行服务、运输服务、知识产权使用费和保险服务,逆差分别为1817亿美元、841.8亿美元、315.2亿美元和101.6亿美元。







































完整报告详见附件:中国服务贸易发展报告 2023.pdf
服务贸易创新发展步入快车道
报告指出,过去一年,中国服务贸易在创新驱动下实现了新发展。通过深化改革开放,优化营商环境,我国服务贸易在规模上稳步提升的同时,结构也更加优化。特别是在数字服务、知识产权服务、健康医疗服务等新兴领域,我国服务贸易展现出强劲的增长势头,成为推动服务贸易高质量发展的关键力量。
区域发展协调性增强
在区域布局上,报告强调,中国服务贸易的区域发展更加协调。一方面,沿海地区凭借其开放优势和产业基础,继续发挥服务贸易的引领作用;另一方面,中西部地区通过承接产业转移、加强国际合作,服务贸易发展势头迅猛,形成了东中西协同发展的新格局。
国际合作不断深化
面对全球经济的新变局,中国服务贸易坚持开放合作的理念,不断深化与“一带一路”沿线国家及RCEP(区域全面经济伙伴关系协定)成员国的服务贸易合作。通过签署双边或多边服务贸易合作协议,推动服务贸易自由化便利化,我国在全球服务贸易网络中的影响力日益增强。
改革创新持续深化
为进一步激发服务贸易活力,我国不断推进服务贸易领域的改革创新。党的二十届三中全会提出的“创新提升服务贸易”战略部署,为服务贸易发展指明了方向。国务院办公厅发布的《关于以高水平开放推动服务贸易高质量发展的意见》,以及商务部实施的跨境服务贸易负面清单制度,为服务贸易开放型经济新体制的建设奠定了坚实基础。此外,国家服务业扩大开放综合试点示范工作稳步推进,在科技、电信、文旅、金融等多个领域取得显著成效,累计推出试点举措超过1300项,有效促进了服务贸易的创新发展。
上半年服务贸易再创新高
进入2024年,我国服务贸易继续保持强劲增长态势。报告数据显示,今年上半年,我国服务贸易规模创历史新高,服务进出口总额达到3.6万亿元人民币,同比增长14%。其中,服务出口和进口均实现两位数增长,充分展现了我国服务贸易的蓬勃生机与巨大潜力。
展望未来:稳中向好,结构优化
展望全年,报告指出,随着国内外经济环境的逐步改善和我国服务贸易改革的持续深化,我国服务贸易发展将保持稳中向好的态势,服务贸易结构将进一步优化。特别是随着数字经济、绿色低碳等新兴领域的快速发展,我国服务贸易将迎来更多发展机遇,为构建新发展格局、推动经济高质量发展注入强大动力。
▶ 关于我们

上下滑动查看
项目对接 企业内训 公开培训 咨询服务
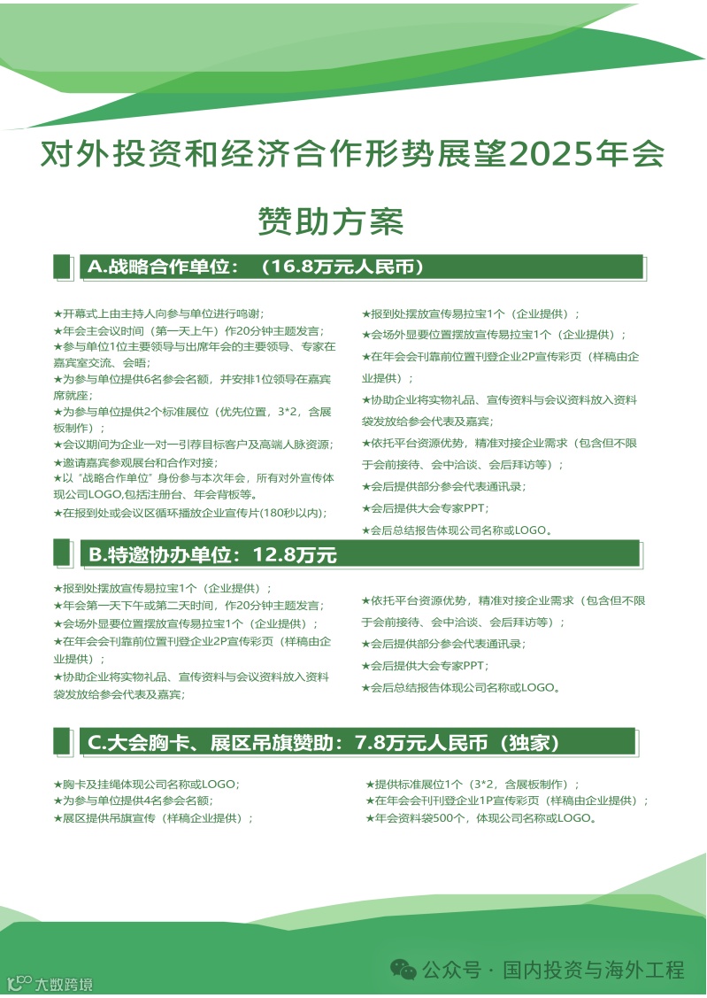
★1.对外投资和经济合作形势展望2025年会:




★2.海外项目与能源投资国别市场开发业务人才进修(2025)线上精品课程




敬请关注!谢谢!



