根据2025年9月15日中国企业联合会、中国企业家协会发布的2025中国企业500强榜单(以2024年企业营业收入为核心指标),中国国有企业前10名如下(注:均为中央直接管理的国有重要骨干企业或国有独资/控股企业):
2024年营收:约3.95万亿元(中国企业500强榜首)
特点:全球最大公用事业企业,覆盖全国26个省(区、市),运营特高压电网、智能电网及新能源消纳体系,2024年加速布局储能、氢能等新兴领域,营收同比增长显著。
2024年营收:约2.97万亿元(中国企业500强第二)
特点:中国最大的油气生产商之一,在油气勘探、炼油、化工及管道运输领域占据主导地位,与中石化共同构成能源行业“双巨头”。
2024年营收:约2.93万亿元(中国企业500强第三)
特点:中国最大的能源化工企业之一,业务涵盖石油勘探、炼化、成品油销售及化工产品制造,国内炼油产能占比超30%,加油站网络覆盖全国。
2024年营收:约2.27万亿元(中国企业500强第四)
特点:全球最大的工程承包商之一,业务覆盖房屋建筑、基础设施建设(如铁路、公路、城市轨道交通)及房地产开发,连续多年进入世界500强。
2024年营收:约1.61万亿元(中国企业500强第五)
特点:全球利润最高的银行之一,净利润和资产规模均位居行业前列,业务涵盖公司金融、个人金融、金融科技等领域。
2024年营收:约1.41万亿元(中国企业500强第六)
特点:以综合金融服务为核心,金融科技和信贷业务表现突出,位列国有五大行第二,深耕基础设施、房地产及中小企业金融领域。
2024年营收:约1.36万亿元(中国企业500强第七)
特点:深耕农村金融市场,同时拓展公司和个人金融业务,资产规模和盈利能力稳步提升,是农村金融体系的核心支撑。
2024年营收:约1.26万亿元(中国企业500强第八)
特点:中国铁路建设领域的龙头企业,业务覆盖铁路、公路、城市轨道交通等基建领域,工程承包和勘察设计业务贡献主要营收。
2024年营收:约1.22万亿元(中国企业500强第九)
特点:中国国际化程度最高的银行,国际业务和跨境金融服务优势显著,业务涵盖贸易金融、外汇交易及海外投资等领域。
2024年营收:约1.14万亿元(中国企业500强第十)
特点:与中国中铁同属基建领域,专注于铁路建设及相关工程,业务规模庞大,参与多项国家重点铁路项目(如京张高铁、川藏铁路)。
排名依据:上述排名基于2025年中国企业联合会发布的“2025中国企业500强”榜单,该榜单以2024年企业营业收入为核心指标,是中国企业规模最具权威性的排名之一。
企业性质:前10名企业均为国有企业(中央直接管理或国有控股),涵盖能源、基建、金融三大核心领域,是中国国民经济的支柱。
时效性:该榜单为2025年最新发布,反映了2024年中国国有企业的经营状况,数据较2024年的其他榜单(如《财富》中国500强)更具时效性。
免责声明:“国内投资与海外工程”微信公众平台刊载此文是出于传递更多信息之目的,仅供参考。若有来源标注错误或侵犯了您的合法权益,请及时与我联系,我将及时更正文章或删除处理。如果您喜欢这篇文章,欢迎在文末点赞转发在看写留言,您的支持是我坚持写下去的动力!Merci beaucoup。
【项目对接】
通过会议活动洽谈、资源整合与需求匹配达
成投资意向,实现双方共赢的商业合作模式
【公开培训】
与各行业协会、大学及相关组织部合作开展
企业经理人培训,每年培训近千名管理人员
【企业咨询】
为企业提供国际项目融资咨询、境外投资并
购项目、对外谈判与市场开发等顾问式服务
上下滑动查看
项目对接 企业内训 公开培训 企业咨询
【公开培训】
辛苦的国际工程公司市场开发人员您是否有以下痛苦的经历呢?
(无论您是施工单位的,设计院,投融资,装备制造、顾问咨询等行业)
1.业务人员每次都觉得这个项目信息很好,非常值得操作,但是莫名其妙的被领导就否定了,否定也许不是一个简单的项目信息,而是一年中整整6个月的时间,更有开发人员的信心。
2.年底开会的时候,都表示市场开发是最最重要的工作;但是真正需要花钱出去跑市场的时候,就掉链子了,速度缓慢或效率降低了,要知道我们的公司也是大企业,每年的市场开发费用都是几百万人民币或更多啊!
3.总觉得业务能力不强,听了很多振奋人心的相关主题,既有万人大会战之类的课程培训,又有公司实力不济,也有损失惨重的项目案例,那么我们是应该学习大型的央企呢?地方国企呢,还是优秀的民营企业呢,听完之后首先是精神振奋,最后是垂头丧气,中间是干的无精打采,到底应该学谁?学什么?怎么做呢?
4.每天看手机新闻,很多公众号都在宣传一些中资企业在境外项目的中标信息,但仔细一看这些项目信息之前似乎也听说过,也接触过,也实施开发过,但是怎么又成了别人签约的项目了呢?到底差在哪里呢?
5.总觉得市场开发是领导一个人的事情,领导天天也忙于具体市场开发业务,具体怎么做也不清楚,但也感觉领导什么也没有和我们沟通,到底应该如何做,如何找客户,挖掘客户,处理关系,都是赶鸭子上架,摸着石头过河。
6.觉得自我能力也挺强,做市场开发工作已经三年了,为什么领导总觉得我不会介绍公司,不会组织商务接待工作,很多细节真的那么重要吗?为什么越干压力越大呢?效果还越来越差呢?
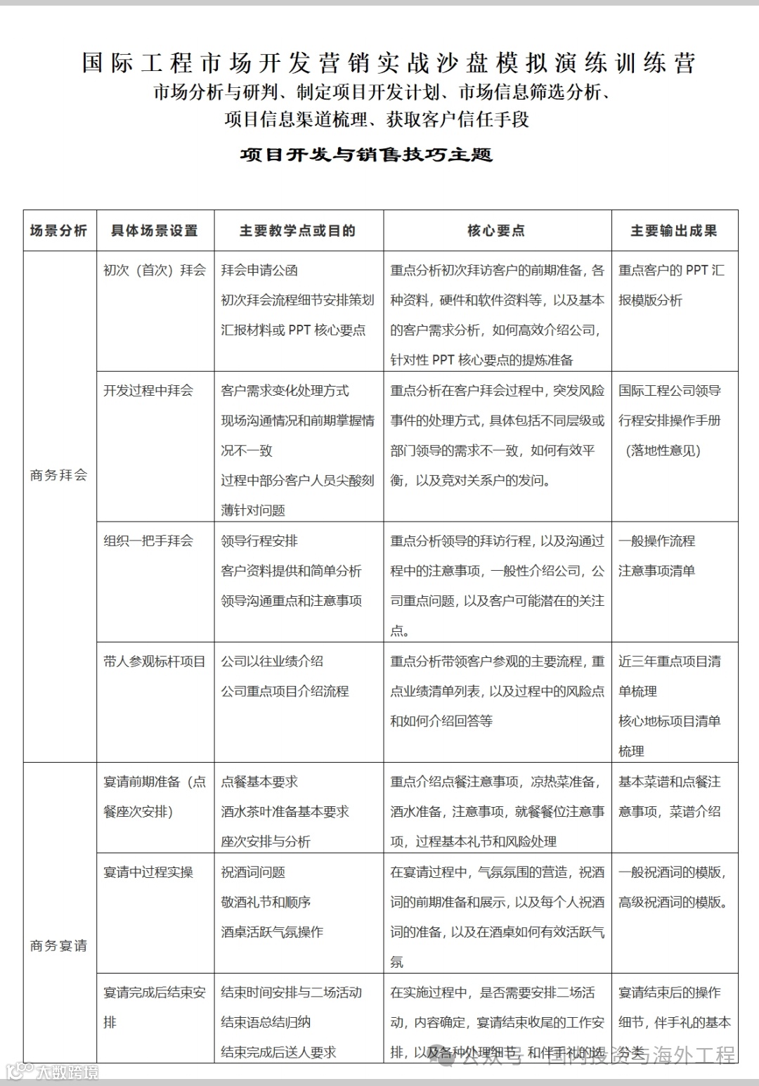
鉴于以上六大问题,我们定于2025年11月13日-15日三天两晚在北京市举办“国际工程市场开发营销实战沙盘模拟演练训练营活动”。旨在通过学习让企业能顺利拿到海外项目。(此次活动主要包含:市场分析与研判、制定项目开发计划、市场信息筛选分析、项目信息渠道梳理、获取客户信任手段、三天两晚训战沙盘工作坊、国际工程增长密码等内容)。
本次市场开发营销沙盘演练训练营活动邀请企业一线实操专家就“海外项目市场开发业务思路,业务管理,业务团队,业务能力”等实际问题,结合典型案例与参加培训人员进行实战操作沙盘演练,通过学员之间讨论分析,结合自身的工作经验,完成营销工作从大到小,从粗到细的华丽转变。
其中重点分析公司的市场营销目标如何编制,分解,尤其落地,进而进行大客户分类,大客户的组织架构和决策流程分析,产出客户画像,过程中会穿插竞争对手分析,以及识别营销过程中的风险点和核心操作点,识别过程中可能存在的风险点,指定切实可行的项目开发操作计划。
诚挚邀请各单位派员莅临本次活动,共同推动行业高质量可持续发展。感谢各相关单位长期以来对我们的关注和大力支持!
活动火热🔥🔥🔥名额有限
★快速报名★
国内投资与海外工程平台为中资企业“走出去”保驾护航
敬请关注!谢谢!
【11月活动丨邀请函】关于举办“国际工程市场开发营销实战沙盘模拟演练训练营活动”的通知
一文读懂:中建、中交、中电建、中能建、中铁、中铁建、中冶七大巨头背景介绍
海外项目【16】中江国际、中国路桥、江西国际、中国能建、中材节能、中国港湾、中国路桥、中国九冶、浙江建投、中海五洲中标新签速览!
“2025对外投资和经济合作形势展望年会”在北京圆满召开!
企业降本增效成本控制的5要原则与4不要雷区(附工厂损失分析与成本控制ppt)
国外工程项目成本控制和管理:全面解析与实战策略
建筑施工企业如何成本控制降本增效
2025年中企海外项目8月份汇总