点击上方
蓝字
·关注我们·获取更多资料
房建:11个(住宅、酒店、学校、医院)
光储:10个(光伏、储能)
路桥:10个(道路、桥梁)
市政:7个(供水、城市发展)
厂房:6个(生产车间、仓储)
新能源:5个(风力发电、新能源发电)
水利:4个(灌溉、水坝)
油气:4个(油气开采、储存、运输)
矿业:3个(开矿、加工)
投资:3个(资产投资)
电力:2个(传统发电、输变电)
轨交:1个(地铁、铁路)
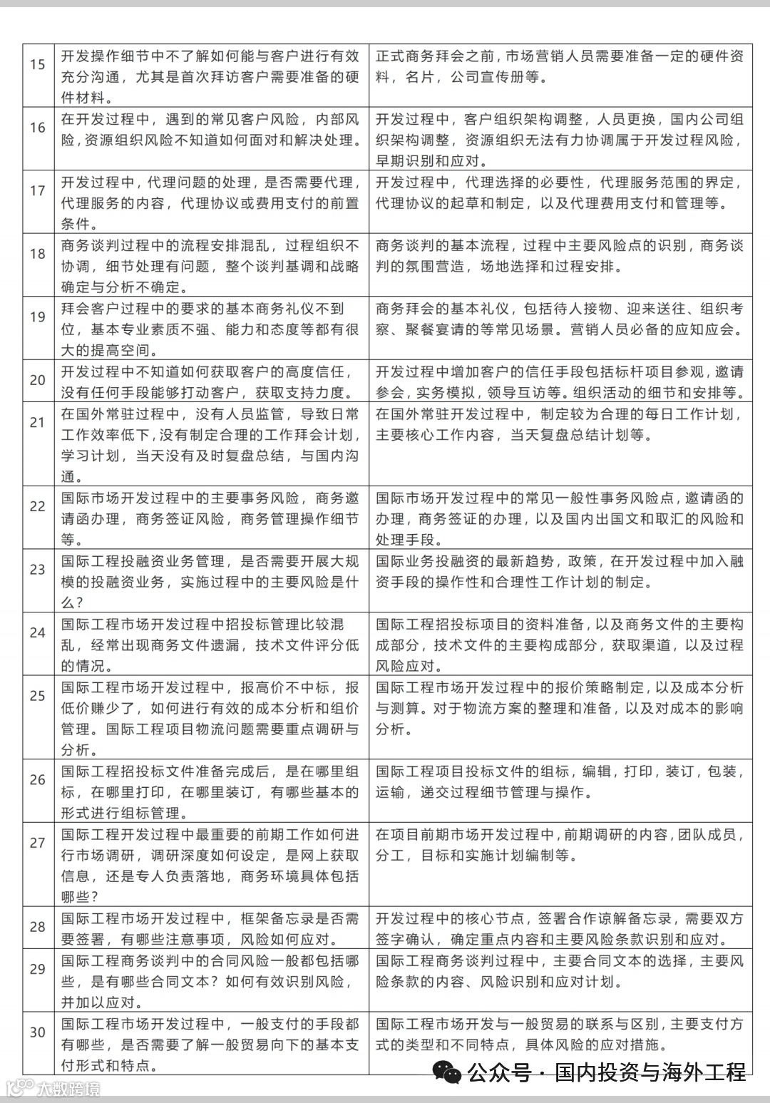
一、东南亚、南亚 (23个项目)
- 汇海集团与江苏丰尚智能 -签约- 印尼汇海成套设备交钥匙工程合同协议(房建)
- 航天凯天水务 -中标- 新加坡某污水处理项目(市政)
- 水勘院 -中标- 印尼某铁路专线工程测绘及勘察项目(路桥)
- 水勘院 -签约- 印尼某抽水蓄能电站灌浆工程项目(水利)
- 陕建股份-陕西建工第五建设 -签约- 马来西亚金马橡胶厂项目(厂房)
- 华光环能 -签约- 柬埔寨亿元电站项目(电力)
- 东杰智能 -签约- 马来西亚GOLOG智能仓储项目(厂房)
- 金风科技 -签约- 泰国286MW风电项目(新能源)
- 山东高速-路桥国际公司 -签约- 越南铁路建设合资项目备忘录(路桥)
- 哈电电机 -签约- 越南富新Ⅰ水电站3台贯流式水电项目(水利)
- 中国能建-易普力公司 -签约- 马来西亚巴莱水电站石方钻爆施工工程项目合同(水利)
- 天桥环境 -签约- 泰国TRC635TPD垃圾焚烧炉项目(新能源)
- 山东高速 -签约- 马来西亚智慧仓储项目框架协议(厂房)
- 中国能建-山西院 -中标- 新加坡班丹水库总承包项目(光储)
- 中国能建-山西院 -中标- 新加坡樟宜机场咨询服务项目(市政)
- 中建八局-西南公司 -中标- 马来西亚亚庇天环项目(房建)
- 中国化学-赛鼎公司 -签约- 印尼绿色甲醇和二甲醚项目(新能源)
- 中国能建-湖南院 -签约- 缅甸仰昂敏110MW光伏EPC总承包项目(光储)
- 合景建设 -中标- 印度尼西亚最大的电子制造公司工程项目(厂房)
- 永福股份 -中标- 印尼220千伏输变电EPC总承包项目(光储)
- 中国能建-山西院 -签约- 新加坡胜科太阳能项目(光储)
- 上海宝冶 -中标- 奇瑞汽车马来西亚CKD工厂项目(厂房)
- 中设集团 -签约- 孟加拉国赛义德巴德水处理三期项目(市政)
二、中亚 (2个项目)
- 中石化-炼化工程 -中标- 哈萨克斯坦硫磷化工综合体项目(厂房)
- 中信建设 -签约- 重建乌兹别克斯坦75公里的蓬贡-纳曼甘高速公路(路桥)
三、中东 (12个项目)
- 东方国际 -签约- 阿联酋公开竞标最大电网侧储能项目(光储)
- 中石油-管道局 -签约- 阿联酋LNG输送管线总包项目(油气)
- 中信建设-阿联酋公司 -签约- 阿联酋芙洛拉半岛公寓项目(房建)
- 中信建设-阿联酋公司 -签约- 阿联酋资本一号写字楼项目(房建)
- 中信建设-阿联酋公司 -签约- 阿联酋索拉公寓项目(房建)
- 中信建设-阿联酋公司 -签约- 阿联酋双子塔公寓项目(房建)
- 鸿钧 -签约- 与沙特阿拉伯共同建设一座6GW的高效异质结组件生产基地(投资)
- 奇瑞 -签约- 沙特阿拉伯建立铝冶炼厂(投资)
- 丽天智能 -签约- 沙特105MW光伏项目(光储)
- 中石油-测井公司 -签约- 科威特斩获1.6亿美元油田服务合同(油气)
- 联合能源 -签约- 约旦11.5亿美元绿氢项目协议(新能源)
- 西北火电 -签约- 土耳其"切利克勒一期"项目(电力)
四、北非 (3个项目)
- 中航国际工程 -签约- 阿尔及利亚国家石油公司管道智能检测服务合同(油气)
- 中鼎国际 -中标- 阿尔及利亚500套援助促销房项目(房建)
- 阳光电源 -签约- 拟在埃及投资年产能10吉瓦电池制造厂(投资)
五、中非 (3个项目)
- 中国电建-中水电公司 -中标- 喀麦隆恩冈代雷至加鲁阿公路重建工程项目(路桥)
- 中地海外 -签约- 喀麦隆10城镇供水项目MOU(市政)
- 永华石油 -签约- 刚果(布)230亿美元协议推动石油产量提升(油气)
六、南非 (2个项目)
- 隆基氢能 -签约- 纳米比亚绿氢项目(新能源)
- 中国能建-时代新能源 -签约- 南非150MW/600MWh储能项目合作协议(光储)
七、东非 (10个项目)
- 中国土木 -签约- 坦赞铁路激活项目(路桥)
- 中材国际-东非公司 -签约- 坦桑尼亚SONGWE大坝及水利灌溉项目(水利)
- 中国路桥 -签约- 肯尼亚内罗毕中央商务区房建项目商务合同(房建)
- 中国电建-中水电公司 -签约- 肯尼亚巴里乔水厂光伏项目(光储)
- 泛华集团 -中标- 援肯尼亚外交部办公楼项目(房建)
- 中国能建-易普力公司 -签约- 埃塞俄比亚莱加丹比矿山采矿服务项目(矿业)
- 中国路桥 -中标- 卢旺达基加利物流平台连接线项目(路桥)
- 中国电建-中水电公司牵头联营体 -中标- 毛里求斯电网侧储能项目(光储)
- 中国地质 -签约- 莫桑比克供水系统扩建项目(市政)
- 中国路桥 -中标- 莫桑比克索法拉省一号国道道路修复项目(路桥)
八、西非 (4个项目)
- 中国能建-易普力公司 -签约- 利比里亚邦矿露天铁矿钻孔爆破工程施工合同(矿业)
- 中甘国际-华陇(加纳)集团 -中标- 深能安所固电厂加纳公司新建宿舍楼项目(房建)
- 山西建投 -中标- 毛里塔尼亚供水项目(市政)
- 中国电建-水电三局 -签约- 几内亚科纳克里新城市政配套项目(市政)
九、其他地区 (7个项目)
- 中国土木 -中标- 黑山高速公路改造(路桥)
- 中国路桥 -中标- 克罗地亚新基础设施项目(路桥)
- 中国通号 -中标- 墨西哥城轻轨控制系统改造项目(轨交)
- 远大幕墙 -中标- “蒙古魅力中心二期”高端地标项目(房建)
1、汇海集团与江苏丰尚智能
签约:印尼汇海成套设备交钥匙工程合同协议
(9月30日报道)汇海集团与江苏丰尚智能科技有限公司“印尼汇海成套设备交钥匙工程”签约仪式在汇海集团总部隆重举行
2、航天凯天水务
中标:新加坡某污水处理项目
(9月30日报道)湖南航天凯天水务凭借航天科工底蕴,近期在新加坡市场实现突破,中标某污水处理设备采购、安装及调试项目,中标金额超8000万元
3、东方国际
签约:阿联酋公开竞标最大电网侧储能项目
(9月30日报道)在阿联酋能源部正式签署阿联酋BESS1电池储能项目EPC总承包合同。该项目位于阿联酋首都阿布扎比,是阿联酋公开竞标的最大电网侧储能项目,是阿联酋公用设施开发公司成立后落地的首个项目,也是东方电气集团在海外的最大储能项目。项目EPC范围涵盖Al Bihouth与Madinat Zayed两个储能场区以及配套升压站的建设,总容量近1个吉瓦时
4、国机工程
签约:瑙鲁磷酸矿升级改造项目EPC合同
(9月29日报道)国机工程集团与瑙鲁矿业部签署瑙鲁磷酸矿升级改造项目EPC合同。国机工程集团党委副书记、总经理方彦水与瑙鲁矿业部长沙德洛格,以视频形式共同出席并见证了这一重要签约
5、水勘院
中标:印尼某铁路专线工程测绘及勘察项目
(9月29日报道)湖北省水文地质工程地质勘察院有限公司近日于印度尼西亚成功中标印尼某铁路专线工程测绘及勘察项目和印尼某抽水蓄能电站灌浆工程项目并已签订合同,合同金额超4000万元,在海外市场拓展方面取得新突破
6、水勘院
签约:印尼某抽水蓄能电站灌浆工程项目
(9月29日报道)湖北省水文地质工程地质勘察院有限公司近日于印度尼西亚成功中标印尼某铁路专线工程测绘及勘察项目和印尼某抽水蓄能电站灌浆工程项目并已签订合同,合同金额超4000万元,在海外市场拓展方面取得新突破
7、中国土木
签约:坦赞铁路激活项目
(9月29日报道)坦赞铁路激活项目签约仪式在北京中土大厦举行,标志着项目达成重要里程碑,进入融资建设新阶段
8、中航国际工程
签约:阿尔及利亚国家石油公司(SONATRACH)管道智能检测服务合同
(9月28日报道)中航国际工程公司成功中标阿尔及利亚国家石油公司(SONATRACH)管道智能检测服务项目,为SONATRACH的输气管道提供检测服务
9、陕建股份-陕西建工第五建设
签约:马来西亚金马橡胶厂项目
(9月28日报道)在陕建股份马来西亚有限公司的全力主导、周密统筹下,陕西建工第五建设集团有限公司作为陕建股份马来西亚有限公司签约与履约代表与金马橡胶有限公司在马来西亚雪兰莪州莎阿南市成功举行金马橡胶厂项目签约仪式,标志着双方合作正式启动
10、中国土木
中标:黑山高速公路改造
(9月27日报道)中国土木中标黑山高速公路改造。此次招标涉及的项目为改造连接黑山东北部罗扎耶(Rozaje)与贝拉内(Berane)两市、全长 30.7 公里的高速公路
11、中国电建-中水电公司牵头联营体
中标:毛里求斯电网侧储能项目
(9月27日报道)中水电对外牵头的联营体中标毛里求斯电网侧储能项目,中标金额约2500万美元,单个储能系统计划工期12个月。该项目位于毛里求斯莫卡区,是当地近年来落地规模最大的储能项目,主要建设内容包括2个单机容量20兆瓦、储能容量60兆瓦时的储能系统的设计、制造、施工、调试及试运行
12、华光环能
签约:柬埔寨亿元电站项目
(9月26日报道)华光环能成功签约柬埔寨国公省2 x 450MW燃机联合循环电站项目,项目金额达1.6亿元,项目建成后,年发电量预计将占柬埔寨全国总发电量的四分之一
13、中国电建-中水电公司
中标:喀麦隆恩冈代雷至加鲁阿公路重建工程项目
(9月26日报道)中水电喀麦隆有限责任公司收到业主通知,成功中标喀麦隆恩冈代雷至加鲁阿公路重建工程第5标段奥鲁·安德雷村入口至贝努埃河桥段项目。该项目位于喀麦隆北部大区,全长约56公里,主要工程内容包括相关路段的重建、拓宽及将其升级为双向四车道
14、中国路桥
中标:卢旺达基加利物流平台连接线项目
(9月26日报道)中国路桥工程有限责任公司卢旺达办事处收到了卢旺达交通运输发展局(RTDA)发来的基加利物流平台连接线项目授标函。项目业主为卢旺达交通运输发展局,项目全长约69公里,采用设计-建造-维护(DBM)模式,合同形式采用“成果与绩效导向型道路合同”(Output and performance-Based Road Contracts,简称“OPBRC”)。项目施工内容包括土方工程、路基路面工程、桥梁工程、交安工程、绿化工程等
15、东杰智能
签约:马来西亚GOLOG智能仓储项目
(9月26日报道)东杰智能科技集团股份有限公司马来西亚子公司与马来西亚知名企业GOBUILDERS NETSOFT SDN. BHD.成功签署GOLOG RHDC ASRS项目合同,合同总金额高达18048.74万元人民币
16、金风科技
签约:泰国286MW风电项目
(9月25日报道)金风科技与泰国海湾能源 Gulf Development Public Company Limited (GULF) 在曼谷正式签署泰国海湾能源签约286MW风电机组供货协议
17、山东高速-路桥国际公司
签约:越南铁路建设合资项目备忘录
(9月25日报道)在对话山东—越南·中国(山东)经贸合作及企业对接交流会上,公司与越南铁路工程总公司正式签署越南铁路建设合资项目备忘录。双方计划合资建设占地面积约4万平方米的混凝土构件预制厂,主要生产Ⅲc轨枕和岔枕,同时兼容生产地铁轨枕板、隧道衬砌管片以及铁路和公路用混凝土预制件
18、中材国际-东非公司
签约:坦桑尼亚SONGWE大坝及水利灌溉项目
(9月25日报道)中材国际东非公司与海南国际股份有限公司在达累斯萨拉姆顺利签约了坦桑尼亚SONGWE大坝及水利灌溉项目。东非公司依托SINOMA国际化工程服务能力,联合国内顶级设计资源,针对当地自然条件与农业发展需求,为业主量身定制了技术领先、绿色环保、经济高效的执行方案,充分展现了SINOMA在工程总承包领域的专业实力
19、隆基氢能
签约:纳米比亚绿氢项目
(9月25日报道)隆基氢能成功获得来自海外客户的电解槽系统订单,将为位于纳米比亚的绿氢项目提供一台套 LONGi ALK Hi1 系列电解槽及辅助系统(BoP)。该项目计划于 2027 年第一季度正式投运,将以氢能解决方案赋能多元应用场景,如公路交通、轨道交通、非道路机械、离网发电以及港口船舶等,为实现脱碳目标提供有力支撑
20、哈电电机
签约:越南富新Ⅰ水电站3台贯流式水电项目
(9月25日报道)哈电集团哈尔滨电机厂有限责任公司与越南同奈能源投资股份公司,成功签约越南富新Ⅰ水电站项目3台15兆瓦贯流式水电项目合同
21、中国路桥
签约:肯尼亚内罗毕中央商务区房建项目商务合同
(9月25日报道)中国路桥工程有限责任公司肯尼亚办事处正式签署内罗毕中央商务区房建项目商务合同。该项目位于肯尼亚内罗毕中央商务区,包含超高层主塔、次塔及裙楼等建设内容,总建筑面积超16万平方米,包含商场、酒店、办公及公寓等多元业态于一体
22、中石化-炼化工程
中标:哈萨克斯坦硫磷化工综合体项目
(9月24日报道)炼化工程集团所属南京工程公司成功中标哈萨克斯坦硫磷化工综合体项目(BFS & FEED),这不仅是公司在哈萨克斯坦市场斩获的首个FEED项目,也是公司硫磷业务迈向国际市场又一新的重大突破
23、鸿钧
签约:与沙特阿拉伯共同建设一座6GW的高效异质结组件生产基地
(9月24日报道)鸿钧新能源与沙特合作伙伴正式签署合作协议,合作协议旨在沙特阿拉伯共同建设一座6GW的高效异质结组件生产基地
24、西北火电
签约:土耳其“切利克勒一期” 项目
(9月24日报道)在土耳其布尔萨市,一场意义非凡的签约仪式圆满举行 —— 西北火电土耳其 “切利克勒一期” 项目正式签约完成。这一重要时刻,不仅是西北火电在国际电力合作领域的又一关键突破,更标志着该项目迈入正式启动阶段
25、中国能建-易普力公司
签约:埃塞俄比亚莱加丹比矿山采矿服务项目
(9月24日报道)中国能建易普力公司签约了埃塞俄比亚莱加丹比矿山采矿服务项目,这是该公司首次进入东非区域市场的重要突破。 该项目位于埃塞俄比亚西南部,涉及莱加丹比矿区的采矿服务,包括矿山开发、爆破作业等环节。作为埃塞俄比亚规模最大的现代化矿山项目,其年产能将达150万吨铁精矿,对当地矿业经济发展具有重要推动作用
26、中国能建-易普力公司
签约:利比里亚邦矿露天铁矿钻孔爆破工程施工合同
(9月24日报道)中国能建易普力公司所属利比里亚矿业服务公司在蒙罗维亚成功签署利比里亚邦矿露天铁矿钻孔爆破工程施工合同。利比里亚邦矿拥有约14.36亿吨的铁矿石资源量,一期项目建成后,将实现年产150万吨铁精矿产能
27、中国能建-易普力公司
签约:马来西亚巴莱水电站石方钻爆施工工程项目合同
(9月24日报道)中国能建易普力公司所属马来西亚矿业服务公司成功签约马来西亚巴莱水电站石方钻爆施工工程项目合同。巴莱水电站总装机1285兆瓦,总开挖量4400万立方米,是马来西亚在建的最大水电站项目和“砂拉越再生能源走廊(SCORE)"重点能源建设项目
28、中石油-测井公司
签约:科威特斩获1.6亿美元油田服务合同
(9月23日报道)科威特国家石油公司(KOC)已向中国石油测井有限公司(CNLC)授予一份为期五年的油田服务合同。 该公司官员对《上游报》表示,合同价值约1.634亿美元,是中国企业在海外获得的最大规模单一测井项目
29、天桥环境
签约:泰国TRC635TPD垃圾焚烧炉项目
(9月23日报道)湖南天桥环境科技有限公司成功与江西新蓝环境工程有限公司正式签署泰国TRC635TPD垃圾焚烧炉项目合同,项目选址于泰国东部经济走廊核心区域,采用天桥环境自主研发的EFG1000型高性能炉排式焚烧炉技术,设计日处理能力635吨
30、中地海外
签约:喀麦隆10城镇供水项目MOU
(9月23日报道)中地海外喀麦隆公司总经理卢春雨与喀麦隆国家自来水公司(CAMWATER)总经理布莱兹-穆萨共同签署喀麦隆10城镇供水项目MOU,标志着中地海外公司进一步深耕喀麦隆水务市场的决心。该项目MOU涵盖的十城镇包含:TIGNÈRE, ABONG-MBANG,GUIDIGUIS,KRIBI, BANDJOCK,MONATÉLÉ,NDOKAYO,NGONG,NTUI和PITOA,预计分为两期执行,一期将包含五个城镇
31、山东高速
签约:马来西亚智慧仓储项目框架协议
(9月23日报道)山东高速集团有限公司与马来西亚PTT协同集团正式签署马来西亚智慧仓储项目框架协议。该项目拟在马来西亚雪兰莪、柔佛、彭亨、登嘉楼等地为行业客户定制化建设智慧仓库,托盘位总数共计200万个,合同额约102亿元人民币
32、中国地质
签约:莫桑比克供水系统扩建项目
(9月23日报道)中国地质与莫桑比克国家水利基金管理委员会(FIPAG)签署伊尼扬巴内省托福旅游区供水系统修复和扩建项目合同。托福旅游区是伊尼扬巴内省的核心旅游区域,目前,该区域每日供水量仅为450立方,难以满足居民生活和商业运营的需求。供水系统修复和扩建项目完工后,该区域日供水量将大幅跃升至5760立方
33、中国能建-山西院
中标:新加坡班丹水库总承包项目
(9月23日报道)本项目位于新加坡西南部班丹蓄水池,周边为大型开放式公园环境,生态基底优越。浮体光伏装机容量86兆瓦,同步建设一座66千伏升压站,2回66千伏送出至新加坡电网公司对侧站
34、中国能建-山西院
中标:新加坡樟宜机场咨询服务项目
(9月23日报道)本项目聚焦机场内可利用空间,新型场景下的光伏应用研究,探讨利用跑道两侧区域,开发符合航空要求的新型太阳能可行性。本项目将围绕客户需求,整合资源,评估不同设计方案,提供专业计算验证
35、中建八局-西南公司
中标:马来西亚亚庇天环项目
(9月23日报道)中建八局西南公司成功中标马来西亚亚庇天环项目EPC(设计、采购、施工总承包),该项目位于亚庇市核心区域,将打造集商场、酒店、办公及公寓于一体的超高层综合体
36、中国电建-水电三局
签约:几内亚科纳克里新城市政配套项目
(9月23日报道)电三局正式签约几内亚科纳克里新城市政配套项目,该项目位于科纳克里老城区西北侧,规划面积632.71公顷,涵盖行政中心、商业新城、宜居家园等多元功能区建设
37、中设集团
签约:孟加拉国赛义德巴德水处理三期项目
(9月22日报道)中国机械设备工程股份有限公司为牵头方的联合体与孟加拉国达卡供水与污水管理局签署赛义德巴德水处理厂三期——取水口、原水泵站及管线项目总承包合同。该项目位于达卡市索纳尔冈,工作范围为95万吨取水口、原水泵站以及26公里直径为2200毫米原水管道的设计、采购及施工
38、中国通号
中标:墨西哥城轻轨控制系统改造项目
(9月22日报道)中国通号国际控股公司成功中标墨西哥城STE轻轨控制系统改造项目,这是其首次在美洲地区承接工程总承包(EPC)项目,涉及通信及信号系统全流程改造,计划于2026年美加墨世界杯前竣工以保障赛事交通
39、奇瑞
签约:沙特阿拉伯建立铝冶炼厂
(9月22日报道)沙特国家环境回收公司(Tadweeer)首席执行官纳赛尔·阿尔杜布表示,该公司已与中国汽车制造商奇瑞签署协议,将在沙特阿拉伯建设一座年产5万吨的铝冶炼厂
40、中石油-管道局
签约:阿联酋 LNG 输送管线总包项目
(9月21日报道)中油工程全资子公司中国石油管道局工程有限公司近日与ADNOCGas签署了阿联酋LNG输送管线项目的EPC承包合同,合同金额为5.13亿美元(约36.88亿元人民币)。该项目的建设工期为36个月,完成调试投产后进入12个月的质保期
41、广西交设
中标:援斐济道路项目
(9月21日报道)广西交设(广西交通设计集团)成功中标了援斐济瓦努阿岛(北岛)道路升级项目,该项目是中斐共建“一带一路”的旗舰项目,全长约16公里,涉及将现有4米路基拓宽至8米并新建5座桥梁
42、中国化学-赛鼎公司
签约:印尼绿色甲醇和二甲醚项目
(9月20日报道)中国化学所属赛鼎工程有限公司签署印尼IBU 20万吨/年绿色甲醇和14万吨/年DME项目EPC合同。该项目位于印度尼西亚巴布亚省蒂米卡县,利用尾矿库区土地种植芦竹作为生产绿色甲醇和二甲醚的原料
43、中甘国际-华陇(加纳)集团
中标:深能安所固电厂加纳公司新建宿舍楼项目
(9月19日报道)该项目位于加纳特马地区,为四层双单元结构,建成后将进一步改善电厂员工的居住条件。这是继成功承建深能安所固电力(加纳)公司电厂一期、二期等土建工程后,双方的又一次合作
44、中国能建-时代新能源
签约:南非150MW/600MWh储能项目合作协议
(9月19日报道)能建时代新能源公司与南非本土领先的IPP开发商Borena Energy签署了150MW/600MWh储能项目合作协议
45、山西建投
中标:毛里塔尼亚供水项目
(9月19日报道)山西建投国际建设集团有限公司成功中标毛里塔尼亚基法市饮用水供水和配水网络项目,该项目由山西建投国际建设集团具体推动并负责实施
46、中国电建-中水电公司
签约:肯尼亚巴里乔水厂光伏项目
(9月18日报道)中水电肯尼亚分公司成功签约巴里乔水厂光伏项目,该项目位于肯尼亚基利菲郡,主要工程内容为建设安装一套离网光伏系统,包括供应和安装太阳能电池板、支架、逆变器、PV断开开关和电气电缆等设备以及附属设施施工,建成后将为巴里乔水厂泵站稳定运行供应清洁电力
47、远大幕墙
中标:“蒙古魅力中心二期”高端地标项目
(9月18日报道)沈阳远大铝业工程成功中标蒙古魅力中心二期幕墙工程项目,蒙古魅力中心位于乌兰巴托核心区域,集高端住宅、现代商业与城市综合体于一身,建成后将成为当地又一地标性建筑。本次中标蒙古魅力中心二期项目工程,是远大铝业与建设方(蒙古CAMDER有限公司)的第三次亲密携手。该项目是一座超低能耗高端住宅项目,由两栋高95.30米的建筑组成
48、中国路桥
中标:克罗地亚新基础设施项目
(9月18日报道)据克罗地亚《晚报》报道,中国路桥工程有限责任公司(CRBC)赢得了萨格勒布新南入口的招标项目,造价为6730万欧元。工程将于今年秋季开工,预计2029年完工
49、上海宝冶
中标:奇瑞汽车马来西亚CKD工厂项目
(9月18日报道)上海宝冶成功中标奇瑞汽车马来西亚CKD工厂项目。该项目位于马来西亚雪兰莪州柏岭英汽车谷,建筑面积约10万平方米。项目主要建设内容包括总装车间、加压水泵房、固废站、供油站、EOL车棚、试车跑道、发车大棚、发运场地等关键生产设施。项目建成后,可实现10万辆整车年产量,切实助力奇瑞汽车完成“拓展国际市场份额、完善全球战略布局”的战略规划
50、泛华集团
中标:援肯尼亚外交部办公楼项目
(9月18日报道)由国家授权、商务部委托的援肯尼亚外交部办公楼项目(China Aided Kenya Ministry of Foreign Affairs Office Building Project)投标评选结果正式揭晓 —— 泛华集团凭借 “功能美学并驾齐驱,文化交融多元并进” 的创新设计理念,在众多优秀方案中脱颖而出,成功中标,该项目位于内罗毕市东南部Upper Hill区,占地面积13732.5平方米
51、中鼎国际
中标:阿尔及利亚500套援助促销房项目
(9月17日报道)中鼎国际阿尔及利亚分公司成功中标君士坦丁省Sarkina地区500套援助性促销住房建设项目,该项目包括350套F3户型、150套F4户型住房,以及102个商业店铺和14个办公场所,总建筑面积37295平方米,工期18个月,项目建成后将有效改善当地居民居住条件
52、中国能建-湖南院
签约:缅甸仰昂敏110MW光伏EPC总承包项目
(9月17日报道)中国能建湖南院与缅甸VEM公司签署缅甸仰昂敏110MW光伏EPC总承包项目,该项目位于缅甸仰昂敏地区,采用光伏发电技术,总装机容量为110MW。作为EPC总承包项目,中国能建湖南院将负责设计、建造及运维等全流程服务
53、合景建设
中标:印度尼西亚最大的电子制造公司工程项目
(9月16日报道)合景建设集团旗下洲际建设海外中标印尼最大的电子制造服务公司大型精密电子厂的机电净化工程项目。该公司主要从事半导体、云端网路产品、电脑终端、电子元件、消费电子等,服务客户有TCL、步步高imoo、惠普、华硕、联想、德赛西威、荣耀、小米、摩托罗拉等国际大品牌
54、丽天智能:
签约:沙特105MW光伏项目
(9月16日报道)LEAPTING丽天智能已与沙特地区签署一项105MW的光伏项目购电协议(PPA)。该项目将成为丽天智能在该地区实现的首个完全100%由机器人自主完成组件安装的固定倾斜式光伏项目
55、中信建设
签约:重建乌兹别克斯坦 75 公里的蓬贡-纳曼甘高速公路
(9月16日报道)中国中信建设将斥资 2.46 亿美元重建乌兹别克斯坦75公里的蓬贡-纳曼甘高速公路,为当地交通与经济发展带来新希望。通往蓬贡-纳曼甘方向的4P112费尔干环路段,仅有两条车道
56、中信建设-阿联酋公司
签约:阿联酋芙洛拉半岛公寓项目
(9月16日报道)中信建设(阿联酋)有限责任公司与阿联酋百夫长地产有限责任公司在迪拜举行签约仪式,双方签署了资本一号写字楼项目、芙洛拉半岛公寓项目、索拉公寓项目和双子塔公寓项目的施工总承包合同,四个项目合同总金额约16亿元人民币,施工内容包括结构工程、防水保温工程、机电工程、装饰装修工程、门窗工程等。其中,资本一号写字楼项目,位于迪拜汽车城,总建筑面积约81000平方米,工期24个月
57、中信建设-阿联酋公司
签约:阿联酋资本一号写字楼项目
(9月16日报道)中信建设(阿联酋)有限责任公司与阿联酋百夫长地产有限责任公司在迪拜举行签约仪式,双方签署了资本一号写字楼项目、芙洛拉半岛公寓项目、索拉公寓项目和双子塔公寓项目的施工总承包合同,四个项目合同总金额约16亿元人民币,施工内容包括结构工程、防水保温工程、机电工程、装饰装修工程、门窗工程等。其中,芙洛拉半岛公寓项目位于迪拜岛,总建筑面积为51310平方米,工期24个月
58、中信建设-阿联酋公司
签约:阿联酋索拉公寓项目
(9月16日报道)中信建设(阿联酋)有限责任公司与阿联酋百夫长地产有限责任公司在迪拜举行签约仪式,双方签署了资本一号写字楼项目、芙洛拉半岛公寓项目、索拉公寓项目和双子塔公寓项目的施工总承包合同,四个项目合同总金额约16亿元人民币,施工内容包括结构工程、防水保温工程、机电工程、装饰装修工程、门窗工程等。其中,索拉公寓项目紧邻迪拜红线地铁,总建筑面积为37700平方米,工期26个月
59、中信建设-阿联酋公司
签约:阿联酋双子塔公寓项目
(9月16日报道)中信建设(阿联酋)有限责任公司与阿联酋百夫长地产有限责任公司在迪拜举行签约仪式,双方签署了资本一号写字楼项目、芙洛拉半岛公寓项目、索拉公寓项目和双子塔公寓项目的施工总承包合同,四个项目合同总金额约16亿元人民币,施工内容包括结构工程、防水保温工程、机电工程、装饰装修工程、门窗工程等。其中,双子塔公寓项目位于迪拜岛,总建筑面积为34628平方米,工期22个月
60、海辰储能
签约:澳洲500MWh Gnarwarre储能项目
(9月16日报道)海辰储能宣布与领先的可持续能源解决方案开发商FRV(Fotowatio Renewable Ventures,简称FRV)达成战略合作,将为其在澳大利亚维多利亚州部署总规模达500 MWh的储能系统。该项目名称为“Gnarwarre储能项目”
61、永福股份
中标:印尼220千伏输变电EPC总承包项目
(9月16日报道)永福股份中标印度尼西亚中苏拉威西省莫罗瓦利工业园区(IMIP)SLNC湿法冶炼项目配套青山绿水4号尾渣库220kV高压供电EPC总承包工程
62、中国路桥
中标:莫桑比克索法拉省一号国道道路修复项目
(9月15日报道)中国路桥莫桑比克办事处收到索法拉省一号国道戈龙戈萨至卡亚段第二标段道路修复项目中标通知书。项目业主为莫桑比克国家公路局,工程范围为修复并养护索法拉省一号国道戈龙戈萨至卡亚段,全长约84公里
63、联合能源
签约:约旦11.5亿美元绿氢项目协议
(9月14日报道)约旦能源与矿产资源部周日与中国联合绿色氢能发展控股有限公司签署谅解备忘录,将就一项价值11.55亿美元的绿氢生产项目开展可行性研究。根据该部声明,能源部长萨利赫·卡拉布谢与联合能源集团副总裁雷贵民(英译)共同签署了该协议。可行性研究将探讨利用约旦主要地区的淡化海水和可再生能源,每年生产20万吨绿色氨用于出口的潜力。声明称,项目将评估土地需求并确定主要技术阶段,重点控制生产成本
64、中国能建-山西院
签约:新加坡胜科太阳能项目
(9月14日报道)中国能建山西院党委书记、董事长马晓峰,党委副书记、总经理吕建国与来访的胜科集团首席运营官Charles Koh、胜科新加坡太阳能首席执行官Jen Tan会谈。双方围绕项目建设安全、数字化应用以及推动合作项目落地进行深入交流,并共同见证项目签约仪式
65、阳光电源:
签约:拟在埃及投资年产能10吉瓦电池制造厂
(9月14日报道)阳光电源在埃及生产电站组件和储能电池的计划,并透露正在协商建设年产能10吉瓦的电池制造工厂,旨在依托埃及基础设施和工业基础实现生产本地化。会议还探讨了埃及、Scatec与阳光电源三方合作前景
66、永华石油
签约:刚果(布)230亿美元协议推动石油产量提升
(9月11日报道)刚果共和国与中国永华油气公司签署价值 230 亿美元的油气协议,获班加卡约、霍尔莫尼、卡约三大区块油气开采许可,为该国石油产量升级奠基,目标 2030 年将日产量提至 20 万桶,2050 年实现三区块累计产量超 13 亿桶
▶关于我们
上下滑动查看
项目对接 企业内训 公开培训 企业咨询
✦
活动通知:
【公开培训】


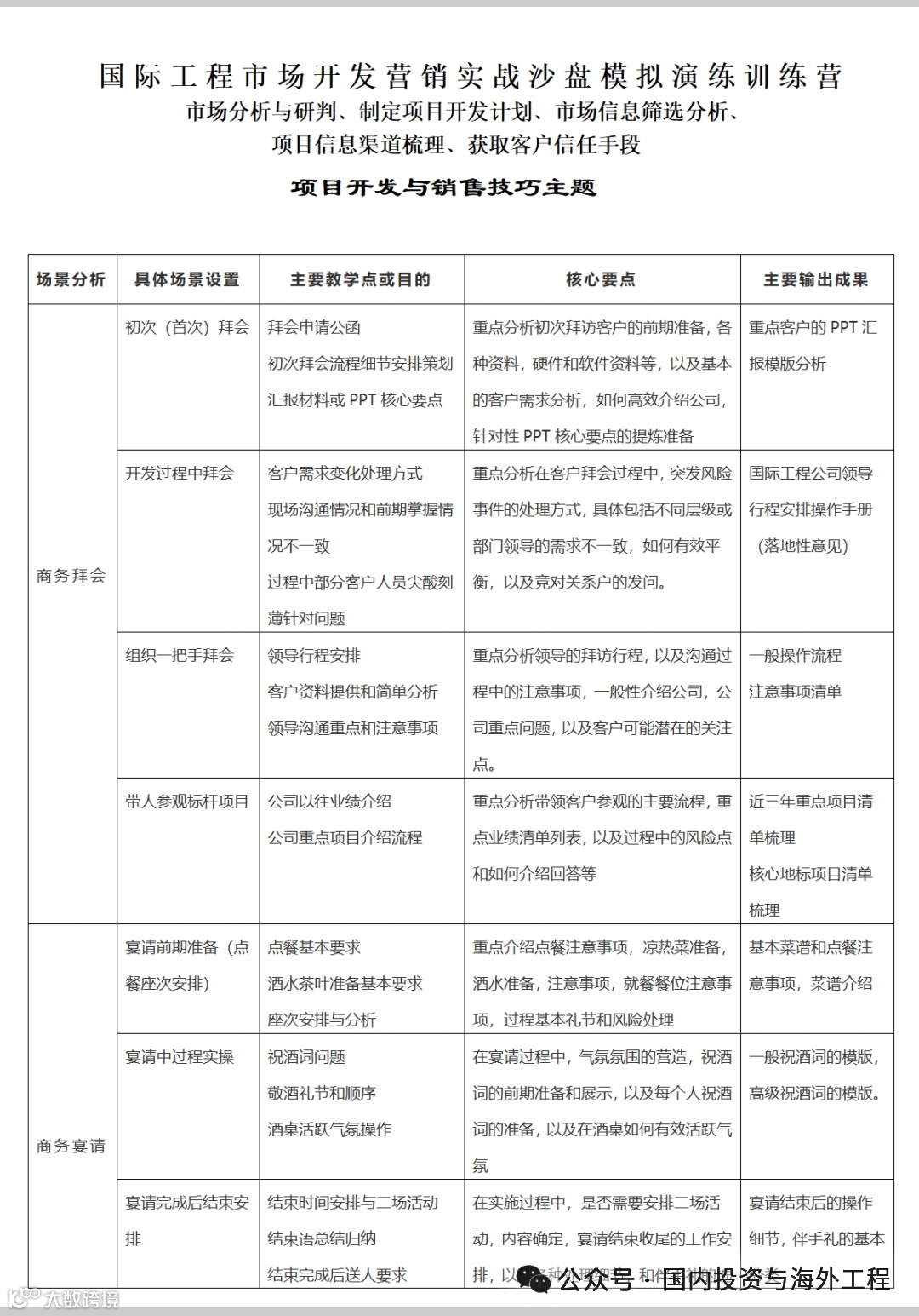
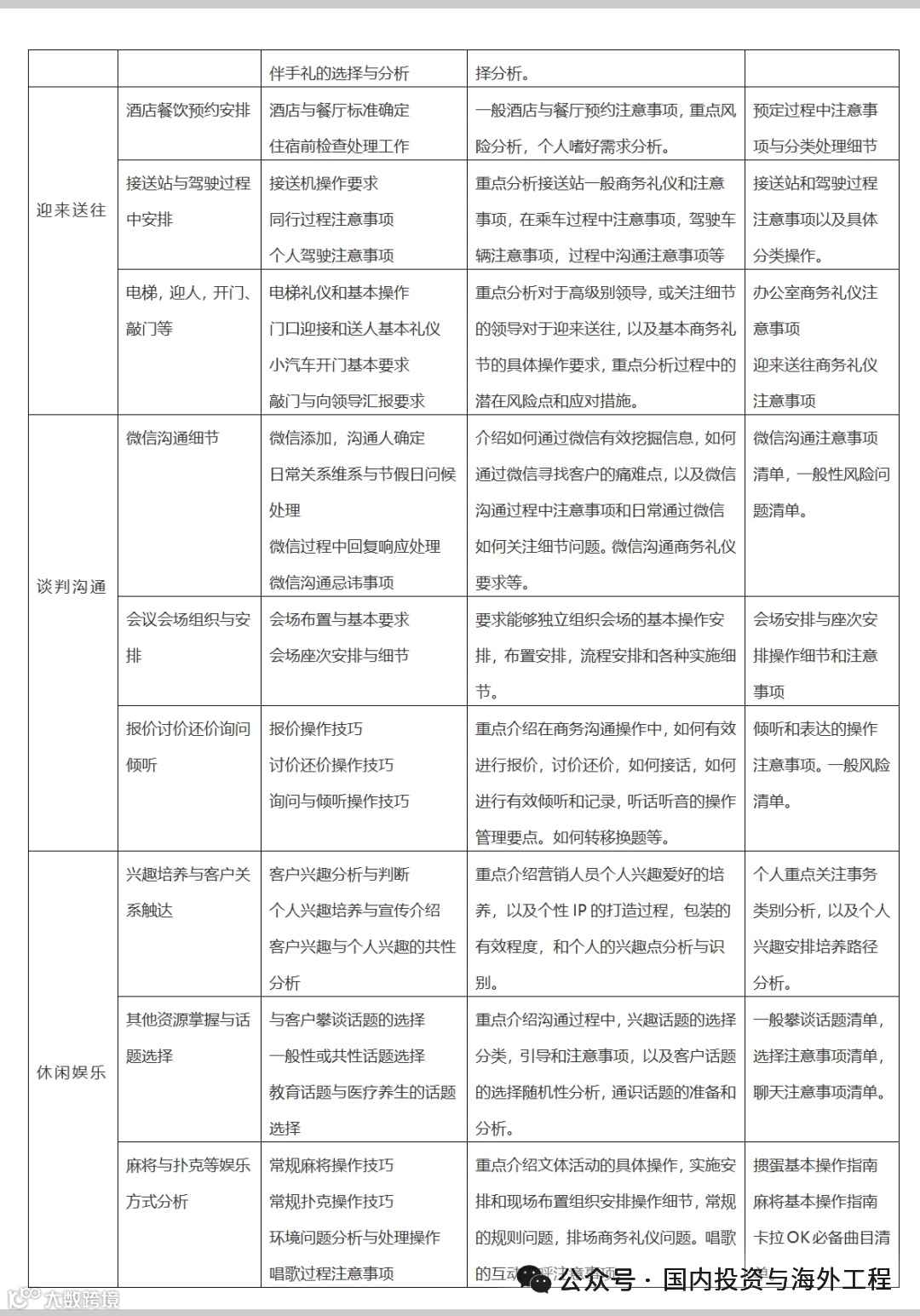
国际工程市场营销训练营活动,具体内容详见附件⬇️ ⬇️ ⬇️
附件下载:【11月活动丨邀请函】国际工程市场营销训练营-韩建兴.18610922629.pdf
05 活动形式
白天六小时学习交流,晚上两小时实战沙盘模拟演练和业务拓展。
06 报名方式
活动火热🔥🔥🔥名额有限
★快速报名★
国内投资与海外工程平台为中资企业“走出去”保驾护航







