
氢能的发展和利用已成为全球范围内新一代能源革命的主要赛道。近年来,氢能因其清洁、高效、零碳排放、来源广泛等特点越来越受到世界各国的关注,特别是利用可再生能源生产的绿色氢气,被认为是未来能源替代的终极解决方案之一。为了获取未来能源竞争优势,世界主要发达国家和经济体纷纷出台氢能战略,加大氢能领域的公共研发投资,并实施促进氢能产业发展的各类政策,试图抢占氢能技术、产业的制高点。对相关国家、地区促进氢能发展的策略和举措进行总结分析,对我国加快氢能产业创新发展、参与更高水平的国际竞争具有重要的参考借鉴意义。
1
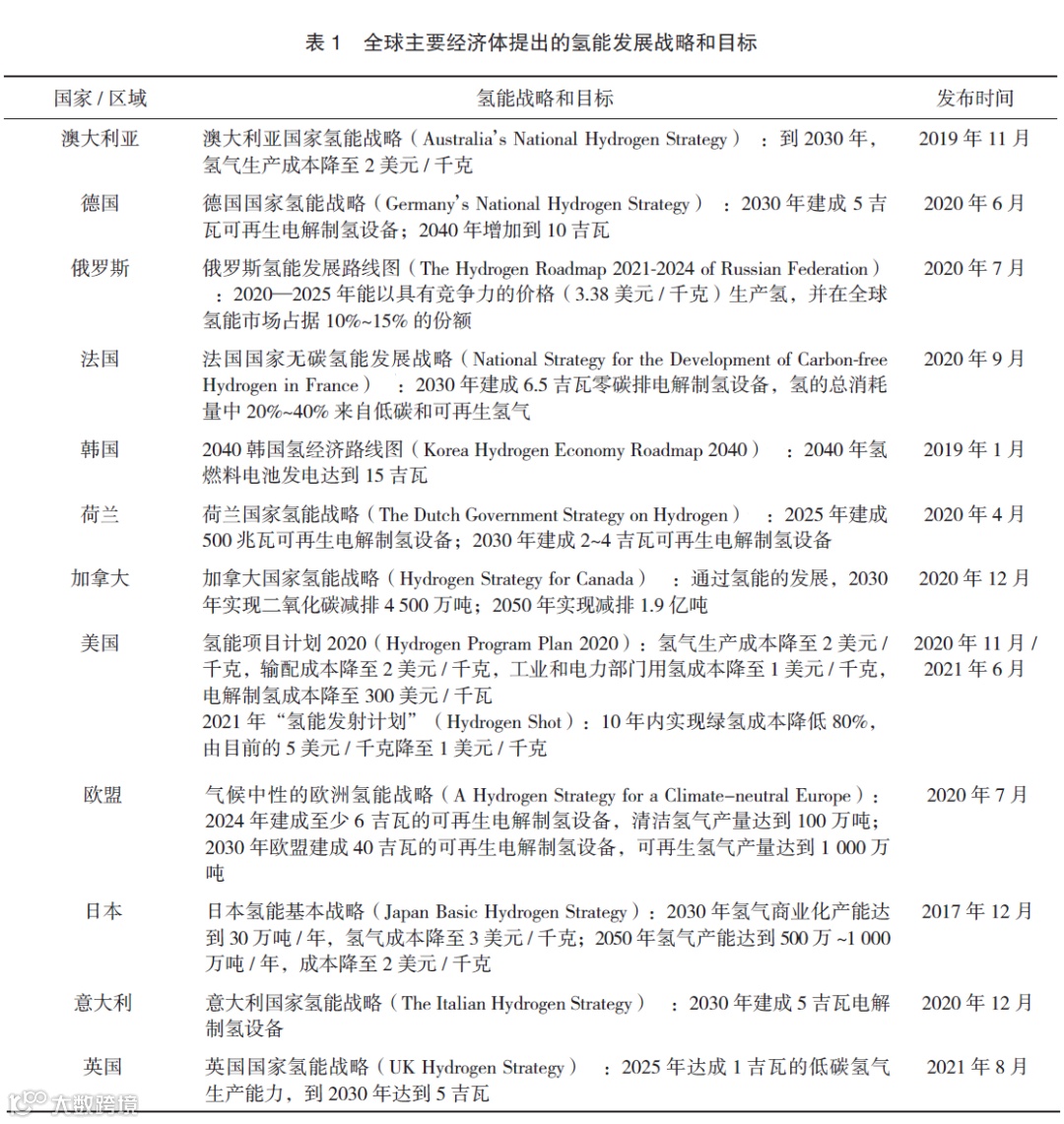
制定氢能发展战略规划和路线图
近年来全球主要发达国家和地区普遍制定了促进氢能产业发展的中长期战略规划,提出了相应的发展路径和目标(见表1)。截至2021年初,已有30多个经济体发布了氢能发展路线图。如2017年日本发布了氢能基本战略,提出了2050年“氢能社会”的未来愿景,战略规划中涵盖了氢能科技研究、制氢、储氢、氢能利用和基础设施建设等氢能全产业链布局,并设定了2020、2030、2050年及更长久的具体发展目标。欧盟2020年发布的气候中性的欧洲氢能战略提出,2024年建成至少6吉瓦的可再生电解制氢设备,清洁氢气产量达到100万吨。2030年欧洲本土建成40吉瓦的可再生电解制氢设备,氢气产量达到1000万吨。2020年美国能源部发布了氢能项目计划2020,提出到2050年,氢能将满足美国终端能源需求的14%,并列举了美国氢能关键技术发展需求和目标,提出了技术、市场与政策相互配合的发展路径,见表2。2021年,美国能源部进一步提出了氢能发射计划,提出在10年内实现绿氢成本降低80%。
总体而言,大多数国家在规划中都制定了2030年左右氢能产能的较高目标,美国、日本、澳大利亚及俄罗斯等国家还提出了氢气生产成本进一步降低的目标。如果这些目标得以落实,届时全球氢能领域将会出现较为激烈的市场竞争,而掌控氢能关键技术将成为各国在国际氢气市场上竞争力和话语权的重要决定因素。
2
加大氢能领域公共研发投入
近年来,主要国家和经济体对于氢能领域技术研发的公共投资呈现先降低之后回升的趋势。图1显示了2004—2019年经济合作与发展组织(OECD)国家在氢能领域(包含氢气、燃料电池等领域)的公共研发支出总额。由图中可见,经济合作与发展组织国家对氢能技术的公共投资在2008年达到峰值的8.52亿欧元之后逐步下降,直到2016年降到谷底的3.95亿欧元。这一下降的主要原因是燃料电池研究方面的支出受到纯电动汽车等其他领域发展的强烈竞争。
但自2016年《巴黎协定》签署以来,经济合作与发展组织国家在氢能领域的公共研发支出呈现快速增长的趋势,其中占据主要增幅的是氢气领域的研发公共投资,从2016年的1.52亿欧元快速升高到2019年的3.71亿欧元。2019年,用于氢能领域的公共研发支出占经济合作与发展组织国家能源相关研发支出总额的约3.3%。2019年以来,欧盟在“地平线 2020”框架计划下,通过公私合作伙伴关系(PPP)方式为约250个氢能研究项目提供了规模达9.85亿欧元的研发支持。
表3统计了经济合作与发展组织主要国家2016年和2019年在氢能研发方面的公共支出金额。其中,2019年日本氢能研发公共投入占GDP的比例达到了百万分之61.8,显著高于其他所有国家。韩国和荷兰分别排在第二和第三位,比例分别为百万分之21.8和百万分之19.7。2019年美国氢能研发公共投入占GDP的比例为百万分之6.3,在经济合作与发展组织主要国家中最低。值得注意的是,美国氢能研发公共投入力度与在任政府的能源战略有很大关联性。拜登政府2021年上台后,在其基础设施投资计划中承诺了大力加强对氢能等新兴能源技术的投入支持,包括为下一代更低成本、更绿色的电解制氢设备提供资金。
3
实施氢能技术创新和产业化促进政策
各国促进氢能发展的政策主要分为三类:针对技术创新环节的政策主要是通过政府投资和补贴,支持氢能新技术研发和试点示范;针对产业化环节的政策主要是通过政府资金、基金等,引导支持企业投资氢能产业发展;针对市场化环节的政策主要是通过需求侧补贴和税收优惠政策,促进氢能更广泛的使用和消费。
一是支持氢能新技术研发和试点示范。英国实施开发氢能新技术的悬赏竞赛,其中包括6000万英镑的低碳氢气供应方案竞赛,以及6800万英镑的长时间储能方案示范竞赛,鼓励企业开展技术创新。法国、德国和澳大利亚分别设立了8.5亿欧元、3亿多欧元和13亿澳元(约8.1亿欧元)的年度预算,用于支持绿色氢气技术试点示范的公共补贴。
二是通过政府资金/基金引导支持氢能产业化。美国拜登政府在其基础设施投资计划中为氢能等新兴能源技术安排了150亿美元的预算,以支持氢能产业化和市场化。英国新建立了净零氢基金(NZHF),在2022—2025年提供高达2.4亿英镑的政府共同投资,支持建设新的低碳氢气产能。澳大利亚建立了多个氢产业发展基金,为清洁氢产能发展提供投资和融资支持。
三是实施需求侧补贴和税收优惠政策促进氢能市场化。日本政府为提升氢动力汽车的市场需求活力,为氢动力汽车提供相当于与同类燃油汽车市场价格差的补贴。目前日本消费者购置氢动力汽车的均价(不含补贴)约450万日元,国家提供的补贴约为200万日元,而地方政府提供的补贴约为100万日元。日本政府还对消费者购置氢动力汽车给予减免车辆环保税的优惠。韩国也实施了类似的氢动力汽车购车补贴和税收优惠制度,并为以氢燃料为主的企业提供补贴。美国多个州政府出台了促进氢能商业化落地发展的税收优惠、补贴等措施,如佛罗里达州对氢动力车及材料、加氢站建设等领域企业给予年度营业税优惠;加利福尼亚州对居民购买氢动力汽车给予补贴等。表4概述了主要国家和地区实施的氢能补贴和税收优惠政策。

4
部署建设氢能基础设施
氢能的大规模发展离不开氢储存、输配网络基础设施的支撑,因此,在国家层面上对于氢能基础设施建设的公共投资和支持可以大大加快氢能的开发和部署。鉴于氢基础设施从头开始建设的高昂成本,许多国家正在积极探索为原有的天然气管道、加油站等设施系统开发输氢、加氢等功能。
一是对现有天然气系统进行改造以支持氢气输送。欧盟氢能战略提出,通过重新利用天然气管道为主的途径,到2030年初步建成一个6800公里长的输氢管道网络,到2040年输氢管道覆盖整个欧洲,长度达到23000公里。英国正在探索推进英国氢气网络的建设,该网络将连接全国各地的产业集群,可能长达2000公里,并重新利用现有天然气管道的25%;近期英国与法国合作,共同部署了天然气中含氢气比例达总体积20%的试点项目。荷兰政府提出利用新的和现有的天然气管道用于氢气配送,逐步将混合气中氢气占比从2%增加到10%~20%,成为欧洲“氢气主干线”的重要环节。加拿大也在积极推进将可再生氢气混合到现有天然气系统中的燃气管网改造试点项目。
二是部署燃料电池汽车加氢站建设。根据美国燃料电池和氢能协会(FCHEA)于2019年发布的美国氢能经济路线图,到2030年,美国计划建设5600座加氢站。2021年1月,美国氢燃料公司PowerTap与Andretti集团签订合作协议,于当年开始为Andretti集团的部分加油站安装PowerTap的加氢设施,共同扩大美国加氢站网络。欧盟已规划了覆盖全欧洲的加氢站网络,截至2020年,欧洲已有18个国家拥有或正在建设加氢站。日本政府在其氢能基本战略中提出了到2025年将加氢站增加至320座的目标。为达成这一目标,日本政府对个体经营者和企业建设商业加氢站提供不高于总建设费用2/3和1/2的补贴(实际补贴率根据站点加氢能力而定),并取消了对加氢站建设地点的限制。韩国“氢经济路线图”提出到2040年建成1200座加氢站的目标,并为加氢站建设提供相当于建设成本的50%、上限15亿韩元的补贴。
5
推进氢能法规和标准完善
氢能作为新兴产业,在法规和监管标准方面仍有很大的不确定性和不统一性。主要国家近年来积极开展氢能法规、标准研究制定的竞争,争取通过规范化治理进一步加快社会对氢能更广泛的接纳,加快抢占全球氢能产业的规制主导权。
2020年2月4日,韩国政府颁布了《促进氢经济和氢安全管理法案》(The Hydrogen Economy Promotion and Hydrogen Safety Management Act),该法案于2021年2月5日生效。这是全球范围内的首部氢能立法,为政府的氢能发展承诺和氢能安全标准的实施奠定了法律基础。其主要内容包括规定政府促进氢能经济发展的义务,建立专设部门国家氢经济委员会,支持氢能专业企业发展,推进氢能基础设施和试点示范项目建设,推进氢能相关产品标准化,保障氢产品和设施安全等。欧盟正在积极推进氢能法案的制定,其中包含氢基础设施法案、氢市场法案两项法案。氢基础设施法案将重点关注和推进欧盟区域内的混合氢气和天然气输配网络、氢谷和泛欧氢支柱基础设施建设;氢市场法案将激励绿氢生产,增加对氢能的市场需求,并出台产地保证(GOs)和引入生产关税以保护欧洲氢能市场。
在氢能标准化方面,国际标准化组织(ISO)已经发布了17个与氢气相关的ISO标准,还有16个ISO氢气标准仍在开发中。国际氢和燃料电池经济伙伴关系(IPHE)致力于提出一种具有国际共识性的方法和分析框架,以确定与氢产量相关的温室气体排放量,这项工作可能会形成一个新的氢能ISO标准。主要国家、地区也积极推进自身主导的标准开发和应用。欧盟正在加快制定与氢能法案相配套的氢能生产设施的低碳门槛和标准,以及低碳和绿色氢气认证的综合术语和欧盟标准,试图打造氢能领域的环保壁垒。美国正在与加拿大等国家合作,积极推进制定氢能技术和基础设施的统一规范和标准。日本在《日本高压气体安全法》《普通高压气体安全条例》中,制定了氢气生产、储存和运输的技术标准。
6
对于我国促进氢能技术和产业发展的建议
面向创新发展、绿色发展、高质量发展的需求,我国近年来对氢能更加重视。但与先发国家相比,我国氢能技术和产业的发展仍相对落后。2015—2019年,中国发明人占全球PCT专利总数的15%,但在全球氢能相关PCT专利中所占比例不到4%。在全球氢能产业注册商标中,中国也仅占5%。从国家层面进一步加大对氢能科技研发和产业发展的支持力度已成为当前的迫切需求。为此,借鉴主要发达国家促进氢能发展的策略,提出以下建议:
一是进一步加大国家对氢能产业发展的规划引导和支持力度。目前全球氢能产业发展正处于从依赖政府补贴扶持向自主可持续发展跨越的关键阶段,国家有力的引导和支持对于我国氢能产业在未来的全球竞争中取得优势具有重大意义。我国已发布了《氢能产业发展中长期规划(2021—2035年)》,为氢能全面发展提出了阶段目标和路线蓝图。建议有关部门、各地方以中长期规划为指导,加快研究、系统谋划氢能产业的高质量发展。在科技、产业等相关规划中,加强对氢能的重视和部署,进一步加大氢能领域技术研发、产业应用的公共投入力度,促进我国氢能产业把握关键机遇,实现跃升发展。
二是加大对氢能关键技术创新的支持力度,抢占核心技术高地。聚焦氢能关键应用技术需求,实施“揭榜挂帅”“悬赏制”“赛马制”等激励竞争的科研支持模式,引导凝聚各界力量参与技术创新。进一步加大对在氢能领域具有研发优势的科研院所、高校、企业及新型研发机构等的支持力度,加强战略引导,鼓励开展面向市场、面向产业的策源攻坚,形成自主核心技术,打造国家氢能战略科技力量。加大氢能技术创新补贴、税收优惠等激励扶持政策力度,大力支持氢能新技术、新产品的试点示范推广,鼓励、引导私营投资、金融资本等积极参与支持新技术研发和成果转化应用。
三是因地制宜部署氢能基础设施建设,打造氢能产业链和示范区。结合氢气产能分布、当地产业结构、清洁能源需求以及气候环境等影响因素,充分利用既有管路、加油站等基础设施,率先在有基础、有需求的区域综合布局集供给、输送、分配、利用和安全于一体的氢能基础设施网络,并依托网络发展氢燃料电池汽车、氢气发电和供暖等商业应用。综合考虑氢能产业布局、周边区域氢气产能、环保需求及华北冬季气温对纯电动汽车续航性能的影响等因素,建议以京津冀区域作为氢能基础设施建设的先发引领区域,加快跨行政区的氢能体系规划布局,充分发挥北京冬奥会绿色氢能示范的良好效应,打造全球领先的氢能产业集聚区和氢能生活示范区。
四是加强氢能领域的国际合作,积极参与国际规则、标准的制定。面向全球氢能技术和产业的迅猛发展、氢能国际市场的加快形成和扩大,我国迫切需要进一步推进氢能领域自主规则、标准与国际接轨。在诸如低碳氢、清洁氢与可再生能源氢的标准、不同方式氢气运输储存标准、氢能交通工具安全标准、氢能绿色社区标准以及新的全球氢能市场规则等重要方面,我国应更加积极地参与全球化讨论和国际规则建构,争取不断放大“中国声音”在国际氢能领域的话语权。
文章来源:《全球科技经济瞭望》杂志
往期推荐
|
|||
|
|||
|


