
关于2024年常州市科技计划
(“揭榜挂帅”专项)拟立项项目名单的公示
各有关单位:
2024年常州市科技计划(“揭榜挂帅”专项)项目经形式审查、项目评估、局党组(扩大)会审定等程序,现将拟立项的项目名单予以公示,公示期:2024年11月26日-12月2日17:00。
公示期间如对项目有异议的,请以书面方式向我局反映。以个人名义提出异议的,需写明自己的真实姓名、单位、职务职称、联系地址及电话等;以单位名义提出异议的,需加盖单位公章,并写明联系人和联系电话。
业务咨询:常州市科技局高新技术处
0519-85681525
监督投诉:常州市科技局机关纪委
0519-85681507
联系地址:常州市龙城大道行政中心1号楼A座718室
附件:2024年常州市科技计划(“揭榜挂帅”专项)拟立项项目名单
常州市科学技术局
2024年11月26日
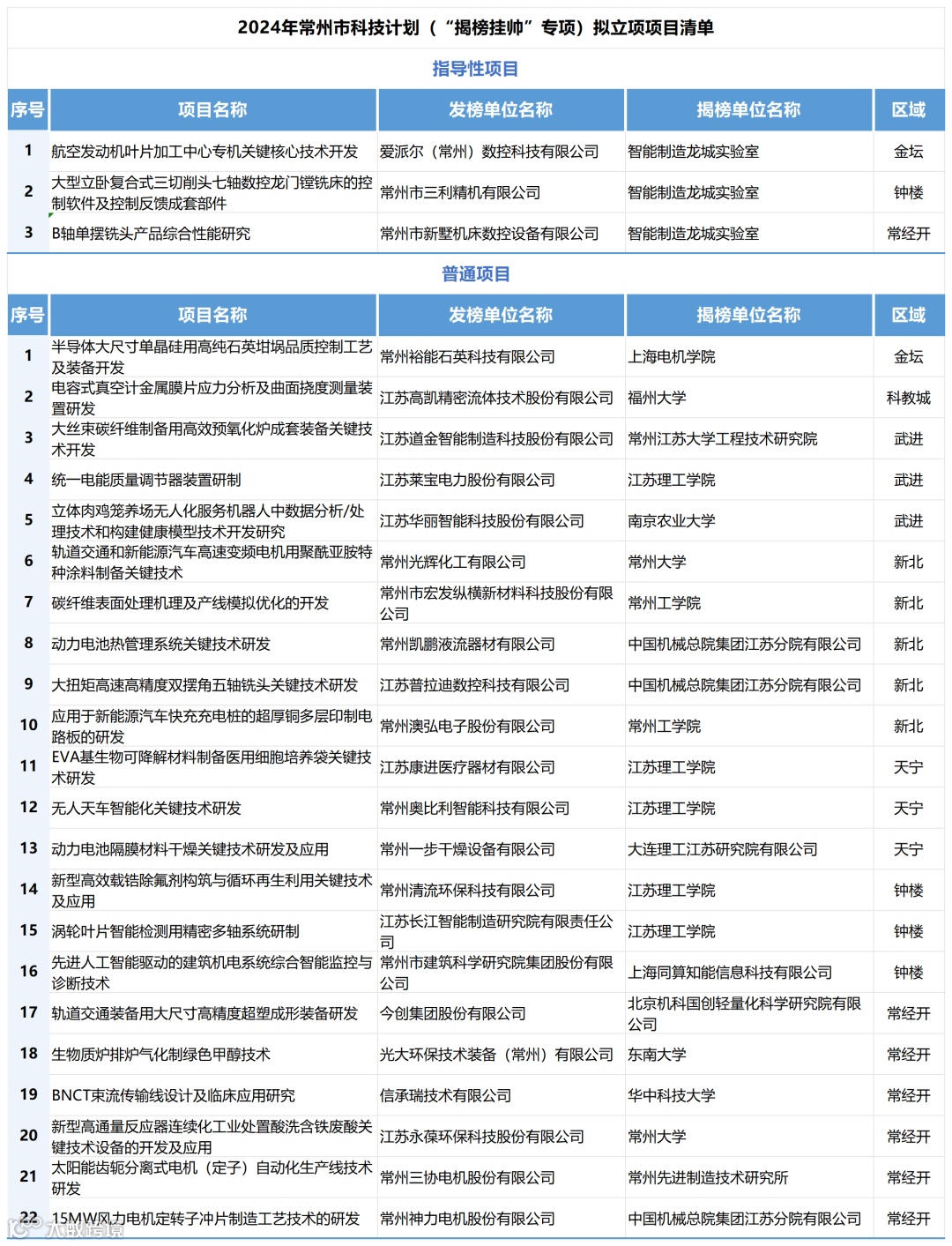
2024年常州市科技计划(“揭榜挂帅”专项)
拟立项项目名单

点击图片查看全部
长按识别二维码下载名单目录
▼


