摘要:
星网是基于卫星通信的互联网,通过发射一定数量的卫星形成规模组网,从而辐射全球,构建具备实时信息处理的大卫星系统,是一种能够完成向地面和空中终端提供宽带互联网接入等通信服务的新型网络。
SpaceX和亚马逊正以飞快的速度推动着卫星互联网的发展,低轨卫星通信不仅仅是技术的颠覆,也是商业的崭新元年,未来的3至7年将见证卫星互联网进入黄金时期。
星网的发展起始于20世纪80年代,至今已经历了30余年、三个阶段的发展。目前已发展至与地面通信网络融合的第三阶段,在这个阶段,卫星互联网与地面通信系统进行更多的互补合作,融合发展。
图1:低轨卫星互联网演进阶段(来源:赛迪顾问,东亚前海证券研究所)
1.战略价值
2.商业价值
图2:各国低轨卫星星座申报数量
(来源:《我国低轨卫星互联网发展的问题与对策建议》,国盛证券研究所)
1.卫星分类
2.卫星服务及应用市场
3.卫星产业链
图3:卫星产业链(来源:网络信息编制)
4.卫星通信系统
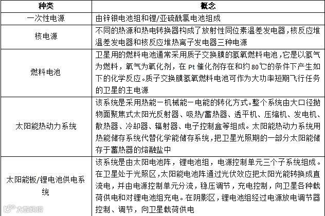
5.卫星设备的核心系统
图4:卫星的化学推进系统和电推进系统(来源:东北证券)
图5:卫星互联网(来源:网络)
1.星链计划
图6:星链累计发射卫星情况(来源:摩根士丹利)
图7:第一代不同版本卫星发射数量(来源:摩根士丹利)

图8:左:透明转发模式 右:星间链路模式
(来源:《浅析“星链”卫星系统的发展及其影响》)
图9:Starlink卫星子系统(来源:根据官网资料编制)
2.中国星网
(1)踏上征程
我国卫星互联网处于前期建设阶段,以航天科技、航天科工为首的央企卫星集团率先启动星座计划。
鸿雁星座:由中国航天科技集团发起,2018年12月完成技术验证星发射入轨标志着该星座建设全面启动。鸿雁一期由60颗卫星组成;鸿雁二期预计2025年建设完成。整个系统由324颗卫星组成,可实现覆盖全球的互联网接入。
虹云星座:由中国航天科工集团发起,计划发射156颗卫星实现全球组网,2018年12月完成技术验证星发射入轨。预计到2025年左右,实现全部156颗部署,完成星座构建。
(2)蓄势待发
2021年4月中国星网集团挂牌成立,标志着“国家队”正式出征。次年,中国星网的星网工程(GW)得到ITU正式批复立项,星网工程将建设一个包含12992颗卫星的庞大星座系统。未来中国星网将成为我国卫星互联网行业的“带头人”。根据ITU公开资料显示,星网工程包含两个子星座GW-A59和GW-2,总卫星数12992颗。轨道高度属于500km-2000km低轨区域。轨道倾角范围为30°-85°。使用频段范围为37.5-51.4 GHz,分布在Ka和V频段。
(3)发射规划
根据ITU要求,卫星星座申请后必须在一定时限内完成星座建设。在申请后的七年内必须发射第一颗卫星并正常运行90天,之后的2年/5年/7年内,须将整个星座的10%/50%/100%的卫星发射并投入正式使用,逾期将对星座资源进行削减或取消。以此推断,2029年年底前星网要完成至少1299颗卫星的发射入轨,2032年年底前完成至少6496颗卫星的发射入轨,最迟2034年年底前完成全部12992颗卫星的发射入轨,星网建设完成并投入使用。

图10:我国星座发射数量预测(单位:颗)(来源:方正证券)


图11:卫星载荷单价预测(单位:美元/公斤)(来源:方正证券)

END
审核:徐 澄


