2025第12期 总第54期
(一)量子计算释义
量子计算(Quantum Computing)是一种基于量子力学原理的全新计算范式,其核心在于利用量子叠加与纠缠特性实现信息存储与处理。不同于经典计算机使用二进制比特(bit),每个比特只能处于0或1两种确定状态之一,量子计算机的基本单元——量子比特(qubit)能够同时存在于这两个状态的任意线性组合中,即所谓的叠加态。
图表1:比特和量子比特的差异示意图
原则上,任何物理实体只要能展示出两个可区分的量子态,并且这些状态可以通过量子力学操作进行操控,就可以作为量子比特的基础。这包括但不限于电子、离子、光子等粒子的自旋、能级跃迁或其他量子性质。值得注意的是,除了内部量子态如基态和激发态之外,外部运动状态如离子的振动模式或超导电路中的电流方向也可以用来构建量子比特。构建量子比特的过程涉及到将选定的物理系统初始化到一个已知的量子态,然后通过一系列量子门操作(类似传统计算机中的逻辑门操作)来操纵这些量子比特的状态。最终,通过对量子比特执行测量来读取计算结果。这个过程可以粗略地类比为幼儿园孩子通过摆弄并数现实中小棒的个数来进行加减法运算(即通过操纵和观测现实中的某类物理实在进行抽象的运算)。当然,量子计算的本质远比此复杂。它不仅涉及到了解量子态的叠加,还包括了量子态之间的纠缠以及由此带来的非局域性效应。量子比特之间通过纠缠的方式彼此关联,即使相隔遥远的距离,改变其中一个量子比特的状态会立即影响另一个的状态。这种特性为量子并行计算提供了可能。因此,量子计算在处理复杂问题(如大数分解、优化搜索)时具备指数级加速潜力。
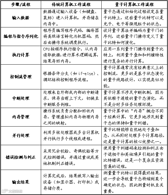
图表2:传统计算机和量子计算机工作流程对比(来源:自行整理)
现阶段,以一个12个量子比特的芯片为例,尽管其相较于传统计算机动辄数十亿乃至数百亿个晶体管的数量级来说显得非常少,然而,量子计算的力量并不在于单纯的比特数量对比,而在于量子比特能够利用量子力学中的叠加态和纠缠特性来进行并行计算。当增加更多的量子比特时,系统的计算能力并不是线性增长,而是指数级增长。具体来说,n个量子比特可以同时表示2n种不同的状态。因此,一个拥有12个量子比特的量子处理器理论上可以同时处理4096种不同的状态组合。当然,一个12量子比特的量子计算机完全无法替代具有数以亿计晶体管的传统计算机执行所有任务。目前阶段的量子计算机主要按解决特定类型的问题设计,如模拟分子结构、优化问题或某些类型的加密算法等。而且,由于量子比特的噪声和错误率较高,实际可执行的有效操作次数有限,当前的量子计算机还无法稳定地完成复杂的大型计算任务。
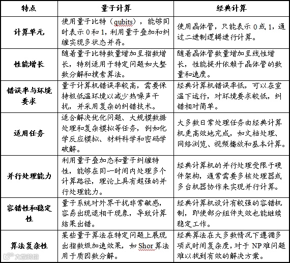
图表3:量子计算和经典计算的差异对比(来源:自行整理)
(二)相干与退相干
在量子计算中,相干(coherence)是指量子系统维持其量子态的相位关系不变的能力,这种能力是实现量子比特叠加态和纠缠态的基础,也是量子计算机能够执行复杂运算的关键。当量子比特处于相干状态时,它们可以同时存在于多个可能的状态之中,这种叠加特性允许量子计算机以指数级的速度处理信息。相干性不仅体现在单个量子比特上,还体现在多个量子比特之间的相互作用,使得量子态可以在整个系统内保持精确的相位关系,这是量子并行性和量子干涉现象的核心。
图表4:量子相干及受到扰动或观测后退相干漫画图解(来源:Hasty Reader)
然而,量子系统极易受到外界环境的干扰,导致量子比特与周围环境发生不可控的相互作用,从而引发退相干过程。退相干会导致量子比特丢失其特有的量子信息,破坏量子态的叠加和纠缠,导致量子叠加态崩溃,量子态转变为经典概率分布,最终使得量子计算机的行为趋向于经典计算机,丧失了量子计算的优势。因此,为了确保量子计算的有效性和可靠性,必须采取措施来保护量子系统的相干性,比如通过量子隔离技术以及优化量子操作的精度等方式来延长相干时间,保证量子比特能够在足够长的时间内维持其量子特性,以完成必要的量子算法和计算任务。
(三)量子纠错
量子纠错是一种旨在保护量子信息免受环境噪声、操作误差以及其他退相干源影响的技术。由于量子比特对外界干扰极其敏感,并且任何测量都会导致量子态的坍缩,因此量子信息在处理过程中极易受到破坏,这使得量子纠错成为实现可靠量子计算不可或缺的一部分。量子纠错的基本思想是通过冗余编码将逻辑量子比特的信息分布到多个物理量子比特上,从而即使部分物理量子比特发生错误,原始信息仍然可以被恢复。一个典型的例子是表面码(surface code),它利用二维网格上的量子比特来编码单个逻辑量子比特,并通过一系列精心设计的校验操作来检测和纠正错误。具体实现时,首先需要构建一组稳定且相互纠缠的量子比特作为纠错码的载体;然后,通过对这些量子比特执行特定的量子门序列,可以在不直接测量量子比特的情况下间接地获取关于错误类型的信息,进而应用相应的纠正措施。此外,还有其他多种量子纠错方法,如Shor码、Steane码等,它们各自采用了不同的编码策略以适应不同类型的量子计算架构。需要注意的是,为了有效地实施量子纠错,不仅要求有足够数量的高质量物理量子比特,还需要高效的量子门操作以及精确的量子态初始化和读出技术。随着研究的深入和技术的进步,科学家们正在不断探索新的方法来提高量子纠错效率,降低所需资源量,力求早日实现大规模、容错的量子计算系统。
图表4:谷歌团队发表在Nature上的论文,展示其在表面码纠错上的实验进展,包括码距增加带来的错误率降低、实时解码能力、以及与理论模型的对比(来源:Google Quantum AI及合作团队,Nature 638,920-926,2025)
(四)量子算法
量子算法是指专门为利用量子计算机的特性而设计的计算方法,它基于量子比特而非传统计算机中的经典比特进行运算。在量子算法的研究中,出现的三个里程碑式的重要算法是Shor算法、Grove算法和HHL算法。
图表5:Shor算法、Grover算法和HHL算法的对比(来源:自行整理)
量子算法能够利用量子叠加和纠缠等量子力学原理,实现对某些问题的高效求解,例如Shor算法在大数分解上的指数级加速或Grover算法在无序数据库搜索中的平方加速。与传统算法相比,量子算法能够在处理特定类型的问题时提供显著的速度优势,这是因为它们可以同时探索多个计算路径并利用量子态之间的干涉效应来增强正确的解。量子算法的设计至关重要,因为它不仅能够解决传统计算机难以处理的复杂问题,如大规模优化、模拟量子物理系统和加密技术,而且还能为新兴领域如人工智能和机器学习带来新的可能性。随着量子硬件的进步,有效的量子算法将推动科学研究和技术应用的发展,开启前所未有的创新机会。因此,量子算法的设计是实现量子计算潜力的最核心环节之一。
传统算法通常依赖于循环控制流,如for循环、while循环等,通过这些结构来实现重复性的计算任务。例如,在许多算法的伪代码中,我们常会看到一个简单的循环结构用于遍历数组或执行一系列迭代操作,直到满足某个条件为止。这种基于循环的控制流符合人类线性思维的习惯,即一步一步地解决问题。相比之下,量子算法则采用了完全不同的方式来处理信息。它们不是通过直接模拟经典计算机中的指令序列来工作的,而是利用了量子力学的独特性质,如叠加态和纠缠态。在量子算法中,量子比特可以同时存在于多个状态的叠加之中,这意味着一个量子算法可以在同一时间探索多种可能性,而不是像经典算法逐一尝试每一种情况。仍以著名的Shor算法为例,它被设计用来分解大整数,其核心在于利用量子傅立叶变换(Quantum Fourier Transform, QFT),这是一种能够有效地找出周期性的数学工具。通过QFT,Shor算法能够在多项式时间内找到一个大数的质因子,而这是任何已知的经典算法都无法做到的。
图表6:Shor算法图解(来源:Marcus R.A. Newman)
量子算法的设计不仅仅是将经典算法“翻译”成量子版本,而是需要深入理解量子力学的基本原理,并找到如何巧妙地应用这些原理来解决特定问题的方法。由于量子系统的脆弱性和当前量子硬件的技术限制,设计出既能在理论上有效又能在实际设备上运行良好的量子算法是一个巨大的挑战。此外,量子算法还需要考虑纠错机制,因为量子比特容易受到环境噪声的影响而导致错误的发生。因此,虽然传统算法可能更容易理解和实现,但量子算法提供了一种全新的视角来看待计算问题,它有可能彻底改变我们处理某些类型计算任务的方式。随着量子技术的发展,量子算法的研究将继续成为推动这一领域前进的关键因素。
(五)量子比特如何进行运算?
量子比特的构建与操纵是量子芯片的核心,因为它们直接决定了量子计算机执行计算的能力和效率。精确控制量子比特之间的相互作用,以进行逻辑运算,是构建实用量子计算机的关键挑战之一。量子芯片不仅应能稳定地存储量子信息,还需高效地执行量子门操作,通过精密操控量子态来实现计算,从而实现复杂的量子算法。因此,量子比特及其操控技术的进步,对于推动量子计算领域的发展至关重要。类似于传统计算芯片底层的逻辑电路,通过精心设计的微波脉冲序列施加于量子比特上,可以实现单量子逻辑门操作。微波脉冲的设计需考虑多个因素,包括但不限于脉冲的频率、相位、振幅以及持续时间。例如,为了实现一个简单的非门操作,即让量子比特从基态翻转至激发态,微波脉冲必须具有足够的能量来跨越两个量子态之间的能隙,并且其持续时间要足够长以便完成所需的跃迁。通过量子比特之间的耦合(例如通过电容或额外的约瑟夫森结),还可以执行双量子逻辑门操作,这是构建通用量子计算所需的基本逻辑操作之一。为了实现这样的双量子逻辑门,首先需要构建能够相互作用的两个量子比特系统。在系统中,量子比特间的相互作用可以通过调整外部参数如微波场、激光脉冲或者磁场梯度来调控。此外,为了确保量子比特能够在足够长的时间内保持其相干性,必须采取一系列措施来最小化退相干源,如优化材料选择、改进制造工艺以及采用有效的纠错算法等。这样,利用约瑟夫森结的独特性质,结合现代微纳加工技术,科学家们能够创建出复杂的量子电路,为实现大规模量子计算奠定了坚实的基础。
目前,研究较多的量子比特具体实现路线主要有超导量子比特、半导体自旋量子比特、离子阱量子比特、光量子比特、拓扑量子比特、冷原子(中性原子)量子比特这几种。
图表7:几种常见的量子比特路线(来源:自行整理)
(一)超导量子比特
1.约瑟夫森效应
约瑟夫森结的得名源于于英国物理学家布莱恩·约瑟夫森(Brian Josephson)在研究超导理论时所预测的现象——后来被称为约瑟夫森效应。基于该效应构建的量子比特也被称为超导量子比特,这是当前量子计算路线中的一大流派。
图表8:布莱恩·约瑟夫森,1973年诺贝尔物理学奖得主(来源:历史资料)
在1962年,当时还是研究生的约瑟夫森通过理论推导预言了超导体之间即使隔着一层薄绝缘层,也能产生无阻电流,这一现象超越了经典物理学的理解范畴,展示了量子力学在宏观尺度上的奇异表现。具体而言,当两个超导体通过一个非常薄的绝缘层(称为约瑟夫森结)连接时,在特定条件下,电子对(库珀对)能够以隧道效应穿过绝缘层,形成所谓的超导电流。这种电流不受到电阻的影响,并且其存在与否和大小与外部施加的电压以及磁场有着密切的关系。
图表9:库珀对,电子本都带负电相互排斥,但在超导体中能形成这一成对结构
(来源:密歇根州立大学网页)
2.约瑟夫森结
约瑟夫森效应不仅包括直流约瑟夫森效应,即在没有外加电压的情况下可以存在超导电流,还包括交流约瑟夫森效应,即在外加直流电压的情况下,会产生振荡频率与电压成正比的交流电流。这两种效应共同构成了约瑟夫森效应的基础,并为后续开发基于该效应的设备提供了理论支持。因此,任何利用这种量子隧道效应构建的结构,即由两块超导材料夹着一层绝缘层形成的装置,都能被称为约瑟夫森结。

图表10:存在电流偏置的约瑟夫森结势能曲线(来源:韩金舸等. 超导约瑟夫森结物理参数的实验推算. 物理学报, 2021, 70(17): 170304)
当多个约瑟夫森结集成在一起时,它们就可以被用来构建超导量子比特。可以说,某种意义上说,约瑟夫森结之于超导量子比特类似于PN结之于传统半导体集成电路,只是后者通过掺杂浓度和几何形状的设计实现了对电子流动的精确控制,而在超导量子比特中量子信息是通过超导电流(由库珀对构成)的相位差来编码,不仅仅是基于电荷的移动。
在电路中,约瑟夫森结主要是充当非线性电感的角色(非线性电感后文会具体解释),它允许通过外部偏置电流或电压来调节量子比特的能级差,从而实现对量子态的操控。
图表11:约瑟夫森效应产生的库珀对示意(来源:hyperphysics)
图表12:曼哈顿式堆叠的约瑟夫森结阵列的扫描电镜图像(来源:前达摩院量子实验室团队Fei Wang等,Achieving millisecond coherence fluxonium through overlap Josephson junctions,arXiv:2405.05481 [quant-ph])
在量子计算的框架下,量子比特的信息通常需要编码在某种量子系统的两个可区分状态上。对于基于约瑟夫森结的超导量子比特来说,这些状态可以对应于那些库珀对电子的波函数的不同相位,本质上是控制约瑟夫森结两端超导体的超导相位差。因此,在执行量子逻辑门操作时,实际上是通过精确调控外部参数如磁通量或电荷数来改变库珀对的相位关系,从而导致量子比特状态的变化。例如,在一个超导量子干涉装置(SQUID)中,通过调节外加磁场可以改变磁通量,进而调整约瑟夫森结中的相位差,这就可以用于实现量子比特的旋转操作。同样地,通过调整结上的电压,可以影响到超导体间的库珀对数量,从而实现双量子比特之间的纠缠操作。
3.非线性电感
所谓非线性电感,就是说其电感值不是恒定不变的,而是随通过它的电流或施加在其上的电压而变化。非线性电感的一个重要特性在于它能够产生不同于输入信号频率的输出响应,这使得它在调制、解调以及信号放大等应用中非常有用。传统上,一个理想的LC谐振电路(由电感L和电容C组成)具有等间距的能级,这意味着每个相邻量子态之间的能量差是相同的。然而,这种等距的能级结构并不适合构建有效的量子比特。等距能级会导致无法精确控制量子比特的状态转换。例如,在进行量子逻辑门操作时,我们希望仅驱动特定的量子态跃迁,而避免其他不必要的跃迁。如果所有能级都是等距的,那么一个外部信号可能会同时引发多个不希望发生的跃迁,这会干扰量子比特的操作并降低量子计算机的性能和可靠性。
非线性电感的引入解决了这个问题,因为它打破了能级的等距分布。在超导量子比特的设计中,为了实现量子态的有效操控和读出,必须引入非线性元素来调整量子比特的能级结构,使其不等距分布,从而避免了不同能级之间的直接跃迁,保证了量子态的稳定性和可控性。此外,非线性电感还能用于制造约瑟夫森参量放大器(JPA),这类设备能够在极低噪声水平下放大微弱的量子信号,这对于量子态的精确测量至关重要。
约瑟夫森结之所以可以充当非线性电感,是因为它的结构允许库珀对以量子隧穿的方式穿过绝缘层。根据约瑟夫森效应,结中的电流与相位差之间存在非线性的关系,而且该电流可以在没有电压的情况下流动。当约瑟夫森结置于外部磁场或偏置电流下时,其表现出类似于电感的行为,但电感值取决于结内部的相位差,因此是非线性的。更重要的是,约瑟夫森结的这种非线性行为还允许其实现负电感值,这是传统电感无法做到的。这样的特性使得约瑟夫森结成为构建超导量子比特的关键组件,不仅能够提供所需的非线性电感,还能用于创建复杂的量子逻辑门操作,支持量子信息处理任务。因此,在量子计算领域,约瑟夫森结扮演着不可或缺的角色。
4.当前重要进展
约瑟夫森结作为超导量子计算的核心组件,近年来在稳定性、集成度和纠错能力等方面取得了显著进展。2024年10月,本源量子获得了一项重要专利,通过优化导电层的叠置设计,提高了约瑟夫森结的均匀性和稳定性,从而增强量子比特的相干时间和计算精度。与此同时,中国科学技术大学潘建伟院士团队在2025年3月发布的105比特超导量子计算原型机“祖冲之三号”中,采用三维集成封装技术,使约瑟夫森结的平均相干时间达到72微秒,双比特门保真度提升至99.62%,并兼容表面码纠错架构,为大规模量子计算奠定基础。此外,IBM和谷歌等国际巨头也在持续优化超导量子芯片,如谷歌的“威洛”(Willow)芯片将错误率控制在0.01%以下,进一步提升了约瑟夫森结的可靠性和可扩展性。这些突破表明约瑟夫森结路线在量子比特数量、操控精度和纠错能力上的进步正推动超导量子计算向实用化迈进。
图表13:“祖冲之三号”概念图(来源:中国科学技术大学)
(二)半导体自旋量子比特
1.构建半导体自旋量子比特
半导体自旋量子比特是一种基于固态系统中电子或空穴的自旋自由度作为信息载体的量子比特形式。与超导量子比特等其他量子计算技术不同,半导体自旋量子比特利用了半导体材料(如硅、砷化镓等)中的电子或空穴自旋状态来编码量子信息,其中自旋的“上”和“下”两种状态分别对应于经典比特中的“0”和“1”,同时还可以通过量子叠加原理实现这两者的任意线性组合。这种基于自旋的编码方式具有独特的优势:首先,由于电子自旋对外界电场和磁场的响应特性,相较于需要极低温环境的超导量子比特,半导体自旋量子比特能够在相对较高的温度下运行,更具实际应用潜力;其次,半导体自旋量子比特的制造工艺与现有的半导体工业技术高度兼容,这为未来大规模集成量子计算机提供了可行的技术路径。例如,通过先进的微纳加工技术,可以在半导体芯片上创建出纳米尺度的量子点结构,这些量子点能够捕获单个电子或空穴,并对其自旋状态进行精确操控。此外,半导体自旋量子比特的一个显著特点是其可以通过局部电场或磁场进行调控,这意味着研究人员能够在极其微小的空间尺度上对单个量子比特进行独立操作,从而实现高效的单量子比特门和双量子比特门操作。
图表14:硅基锗量子线空穴双量子点和自旋比特操控示意图(来源:中国科学技术大学,Ultrafast coherent control of a hole spin qubit in a germanium quantum dot,nature communications )
2.利用半导体自旋量子比特进行计算
上述介绍过的约瑟夫森结中库珀对的量子态的能量分布可能导致能级等距问题,因此需要考虑非线性电感。而在半导体自旋量子比特系统中,量子信息主要编码在电子或空穴的自旋自由度上,因此更关注的是如何有效地控制和读出自旋态,以及如何最小化环境噪声对自旋态的影响。半导体自旋量子比特减少环境噪声的策略主要是一类脉冲序列技术。
在单量子比特操作方面,主要有动态解耦技术、自旋回波技术以及复合脉冲序列等方法。这类降噪技术的核心在于通过施加精确控制的电磁脉冲序列,以动态方式保护量子信息免受外界干扰。例如,动态解耦是一种关键策略,它通过周期性地反转量子比特的状态,使那些由于环境噪声导致的退相干效应相互抵消。更复杂的动态解耦方案如Carr-Purcell序列及其改进版本是通过增加脉冲数目进一步增强对噪声的抵抗能力。自旋回波技术适用于处理静态或缓慢变化的磁场不均匀性所引起的去相位问题。通过特殊设计的脉冲的时间间隔和顺序,可以有效地重聚因局部磁场差异而分散的自旋相位,恢复原本的量子态。
在多量子比特操作方面,普遍采用多种策略来实现高效且精确的量子逻辑门操作。例如,可以通过调整量子点之间的耦合强度来执行双量子比特门操作,即利用栅极电压等外部电场或磁场来调节量子点间的隧道耦合,控制电子从一个量子点跳跃到另一个量子点的概率。这种调节可以使得两个相邻量子点中的电子自旋态发生交换,从而实现信息的传递和处理。此外,还可以采用特定设计的脉冲序列来同步地操纵多个量子比特,确保它们按照预定的方式进行纠缠或者解纠缠。例如,通过施加微波脉冲序列,可以同时影响多个量子比特的状态,使其经历相同的相位演变过程,进而创建和维持量子纠缠。对于更复杂的操作,如多量子比特纠缠态的制备,也需要动态解耦、自旋回波以及复合脉冲序列等降噪手段,以保证在整个操作过程中保持高的保真度和相干性。量子态的读出也是多量子比特操作中的重要环节。为了准确测量多个量子比特组成的系统状态,必须能够高精度地读取每个量子比特的信息。在半导体自旋量子比特系统中,主要通过光学检测或电学检测的方法实现,如利用共振荧光技术或电荷传感器来区分不同的自旋态。
3.当前重要进展
近年来,半导体自旋量子比特在实验室取得多项突破性进展。中国科学技术大学郭光灿院士团队与本源量子合作,在硅金属-氧化物-半导体(MOS)结构量子点中实现了两自旋量子比特SWAP门操作,操作时间缩短至25纳秒,保真度下限达82.3%,并通过优化脉冲序列提出超越99%保真度的方案。荷兰QuTech、富士通与Element Six联合开发了金刚石自旋量子比特芯片,结合低温CMOS电路与高纯度金刚石材料,为混合量子架构提供新思路。苏黎世联邦理工学院的研究团队在双层石墨烯量子点中发现了由自旋和谷两种物理特性共同保护的量子态(称为Kramers对),这种保护机制使得量子态在零磁场环境下展现出长达38秒的弛豫时间(即量子信息保持稳定的时间),远超传统半导体量子比特;同时,实验实现了单次读取保真度超过99%,表明无需复杂磁场即可高精度操控和读取量子态。这些突破性成果证实了双层石墨烯量子点能够有效抑制环境干扰、维持量子相干性,可能成为构建高容错率、易集成的实用化量子计算机的关键材料基础。2023年,英特尔推出了最新的硅自旋量子比特芯片Tunnel Falls,该芯片集成了12个硅自旋量子比特,在300毫米晶圆生产线上制造,良率为95%。
图表15:Tunnel Falls芯片示意图(来源:英特尔)
(三)离子阱量子比特
1.离子阱量子比特及其优劣
离子阱量子比特是一种基于被捕获离子的内部或外部量子态来编码信息的量子计算基本单元。在离子阱技术中,通常使用诸如钙离子(Ca⁺)或镭离子(Ra⁺)这样的稳定离子作为量子比特载体。离子通过电磁场被囚禁在一个高度真空的环境中,可以是三维离子阱、线性离子阱或者轨道离子阱等不同类型的陷阱结构。这些陷阱利用电荷与电磁场间的交互作用力来限制带电粒子的运动,并且利用受限离子的基态和激发态组成的两个能级作为量子比特。
构建离子阱量子比特系统首先需要创建一个稳定的离子阱环境,在这个环境中,离子能够长时间保持其量子态,即具有长相干时间。为了构建离子阱,通常采用保罗离子阱(Paul trap)或彭宁离子阱(Penning trap)。保罗离子阱通过施加射频电场于一对环形电极和两个端盖电极之间形成动态势阱,使得离子在其中受到周期性变化但平均为零的力的作用,从而被限制在一个小区域内。相比之下,彭宁离子阱则通过均匀磁场与静电四极场将离子约束在空间中一个特定点附近。
相对于其他量子计算技术,离子阱量子比特的优势在于其高保真度和长相干时间。离子本身具有非常稳定的内部能级结构,这为实现长相干时间提供了基础。这些能级之间的跃迁通常是通过精确的激光控制来实现的,因此可以在很大程度上避免外界环境噪声的影响。此外,离子的带电性质允许它们通过电磁场被有效地囚禁,并且能够利用库仑相互作用进行远距离的量子态操控,这对于构建大规模量子计算机至关重要。虽然其他量子比特技术也采用了高真空或极低温条件以减少退相干效应,但离子阱系统在隔离和保护量子比特方面有其独特之处。离子阱中的离子可以通过动态解耦技术进一步抵御剩余的环境噪声,从而维持更长时间的量子态。所谓动态解耦,是通过施加一系列经过优化的控制脉冲,在量子比特与外界环境之间形成一种“保护层”,有效地抑制了诸如磁场波动等低频噪声对量子态的破坏,使得离子能够在更长的时间内保持其量子信息。尽管其他量子比特体系如超导量子比特也采用了类似的误差校正和噪声抑制方法,但这些系统往往受限于材料本身的缺陷、界面状态以及外部电磁干扰等因素,导致难以实现像离子阱那样的高效动态解耦。超导量子比特依赖于电子对的宏观量子态,而这类态对于微小的环境变化非常敏感,即使是在极低温条件下也难以完全消除所有形式的噪声。相反,离子阱中的离子由于其孤立性和可控性,能够更好地应用动态解耦技术,从而展现出较长的相干时间和更高的稳定性,这是离子阱量子计算相较于其他路线的一个显著优势。
离子阱量子比特的劣势在于复杂性较高、扩展性有限。离子阱系统相对复杂,要求精密的激光和电磁场控制,这对硬件的要求较高且维护成本较大。其次,尽管离子阱量子比特具有良好的互联性,但增加系统中稳定囚禁的离子数量以扩展量子比特规模难度相比较大。现有的技术限制了单个离子阱中能够同时操控的量子比特数目。尽管有人提出了二维离子阵列方案,但与超导量子比特相比,离子阱量子计算机的集成度和扩展性仍有待提升。
2.利用离子阱量子比特进行计算
离子阱技术可以实现高度精确的量子比特操作。利用激光冷却和囚禁技术,离子可以被冷却到非常低的有效温度,几乎停止了热运动,减少了由热引起的退相干。而且,由于离子之间的库仑相互作用是长程的,这使得不同离子间的量子信息交换更加直接和高效,有助于提高量子逻辑门的操作保真度。
为了确保离子处于稳定且可预测的状态,整个系统必须置于高度真空环境中,以减少离子与残留气体分子碰撞而导致的退相干效应。同时,通过激光冷却技术大幅降低离子的热运动,以提高量子比特操作的保真度至关重要。此外,实验装置还需要配备精密的光学系统,用于操控和读出离子量子态的变化,以及实时监控和调整离子阱内的电磁场参数,以保证离子阱环境的长期稳定性。如此便能在实验室条件下创建出一个适合进行量子信息处理的离子阱环境。然后,通过激光脉冲对捕获的离子进行精确控制,以实现量子比特的操作,包括初始化、单比特门操作以及两比特门操作等。为了读取量子比特的信息,科学家们采用连续泵浦光(用于激发激光的光源)结合态相关荧光的方法来进行量子比特的初始化和探测。由于离子本身带电荷,多个离子之间可以通过库仑相互作用实现全连接的信息交互,因此可以执行更复杂的量子计算任务。
3.当前重要进展
2023年12月,全球最大的离子阱量子计算公司Quantinuum采用QCCD方案,推出了具备32个离子量子比特的“H2”离子阱芯片,并且实现了平均保真度99.997%的单比特量子逻辑门及全连通保真度为99.8%的双比特量子逻辑门。近期,Quantinuum也发布了一个新的生成量子人工智能框架Gen QAI。
图表16:Quantinuum发展路线图(来源:Quantinuum)
图表17:Quantinuum System H2芯片(来源:Quantinuum)
与此同时,清华大学段路明教授团队的研究也取得了重大进展,通过低温一体化离子阱技术和二维离子阵列方案,成功实现了512个离子的稳定囚禁与冷却以及对300个离子进行单比特分辨的量子态测量,为复杂量子系统的模拟提供了强大的工具。此外,滑铁卢大学研究人员开发的新波导方法能够以极高精度控制钡离子制成的单个量子比特,减少了串扰并提高了控制系统中的独立性和精度。
(四)光量子比特
1.光量子比特及其优劣
构建基于光量子比特的计算芯片依赖于对光子及其量子态的精确控制。在这一过程中,首要任务是设计并制造出能够引导和操控单个光子的波导结构。这些波导结构通常是在硅基或其他适合材料上通过先进的制造技术,如飞秒激光直写或硅光子学工艺来实现。飞秒激光直写技术允许以极高的精度在材料内部形成三维波导结构,这为设计复杂的光学网络提供了可能。而硅光子学则可以利用成熟的半导体制造工艺使大规模集成成为可能,降低生产成本。在构建这些波导结构时,必须考虑到光子在传播过程中的损耗以及如何最大限度地保持其相干性。为了实现这一点,波导的设计不仅要考虑几何形状和尺寸,还要考虑材料的选择,以确保光子能够在尽可能低的损耗下进行传输。此外,通过调整波导之间的耦合方式,可以实现诸如分束器、定向耦合器等基本组件。波导网络建立后,需要实现量子逻辑门操作、量子纠缠和量子态测量等功能。量子逻辑门操作通常是通过精确控制光子的路径、相位和偏振等属性来完成的。例如,利用马赫-曾德尔(Mach-Zehnder)干涉仪通过对两个路径上的光子施加不同的相位差,可以实现对量子比特的操纵。
图表18:马赫-曾德尔干涉仪(来源:THORLABS)
为了保证量子信息的有效处理,还需要开发高效的单光子源和探测器。单光子源用于生成具有特定量子态的光子,这对于执行准确的量子计算至关重要。目前,单光子源的实现方法包括自发参数下转换(SPDC)和自发四波混频(SFWM)等非线性光学过程。另一方面,探测器用来检测光子的存在与否及它们的量子态,因此高效率的单光子探测器对于减少误差和提高计算准确性至关重要。
由于光子不带电荷且无静止质量,它们对外界环境扰动具有天然的免疫力,作为信息的载体具有极低的噪声背景和较高的相干性,这使得它们在传输过程中能够保持量子态的稳定性,从而减少错误率。此外,光量子比特利用先进的光学技术如飞秒激光直写或硅光子学工艺制造,可以在芯片上构建出复杂的波导网络,实现高效的量子逻辑门操作、量子纠缠以及量子态测量等功能,同时支持高速并行处理,极大地提高了数据处理的速度和效率。光量子比特能够在室温下运行,无需像超导量子比特那样依赖于极端低温环境,从而降低了系统复杂性和能源消耗。最后,利用光纤等现有传输途径,光量子通信具备远距离传输的优势,结合量子加密技术,可以实现高度安全的信息传输,为未来的量子互联网提供了坚实的基础。因此,光量子比特路线有望推动量子信息技术向更加实用化方向发展。
图表19:全功能集成的有源光量子芯片(来源:田晓慧等,南京大学电子科学与工程学院固体微结构物理国家重点实验室)
2.利用光量子比特进行计算
构建了基础的波导网络并实现了单光子源和探测器之后,就可以进行量子算法的执行。首先,通过精确控制的激光脉冲或电光调制器来初始化量子比特至特定的初始状态,这一步骤对于确保后续操作的一致性和可重复性至关重要。随后,利用集成于芯片上的各种光学元件如定向耦合器、马赫-曾德尔干涉仪等,对光量子比特施加一系列量子逻辑门操作,这些操作能够改变量子比特的状态或使其相互纠缠,形成复杂的量子态叠加。例如,在实现量子傅里叶变换时,需要对多个量子比特依次应用哈达玛变换和受控相位旋转等一系列操作,以构造出所需的量子态。在光量子计算路线中,哈达玛变换是一种基础的量子逻辑操作,它通过作用于单个光量子比特上,将该比特从确定态转换为等概率的叠加态;受控相位旋转是一种双量子比特门操作,在这种操作中,一个光量子比特作为控制比特,决定另一个目标比特是否经历相位旋转;当控制比特处于特定状态时,目标比特的相位会发生变化,而其幅度保持不变,这样的机制是创建量子纠缠的关键,允许构建更为复杂的量子算法。由于操作对象是光量子比特,这些操作能够在室温条件下执行,并且与现有的光纤通信技术兼容,有助于实现远距离的量子信息传输和分布式量子计算网络。计算过程中需特别注意保持量子态的相干性,因此通常需采取一系列措施,比如优化波导设计减少传播损耗、使用超低损耗材料以及实施有效的纠错机制等。此外,为了验证量子态的正确性及评估计算过程中的错误率,还需要定期进行量子态层析成像(Quantum State Tomography, QST)和量子过程层析成像(Quantum Process Tomography, QPT)。具体来说,QST涉及对一个量子系统施加一系列测量,这些测量覆盖了量子态的所有可能方面,通过收集的数据重构出该系统的密度矩阵,以此来确定量子比特的确切状态。而QPT则更加复杂,需要制备一系列已知的输入态,还要对每个态执行待测的量子操作,并再次利用类似QST的方法对其输出态进行层析成像,从而全面评估量子操作的效果及其潜在误差,进而了解量子态是否按预期演化以及量子门操作是否准确无误。
当所有的量子逻辑门操作完成后,可通过高效率的单光子探测器对量子比特进行测量,这一过程会导致量子态坍缩为一个确定的经典状态,并从中读取出计算的结果。值得注意的是,由于量子力学的基本原理,每次测量只能获得一种可能的结果,因此在处理概率性问题时,往往需要多次重复实验以统计得到最有可能的答案。随着技术的进步,特别是容错量子计算方案的发展,未来有望实现在更大规模上可靠地执行复杂量子算法的目标。
3.当前重要进展
国际上,加拿大Xanadu公司于2025年推出了全球首台模块化光量子计算机“Aurora”,该系统通过35个光子芯片和光纤组网。Xanadu计划在2029年建立包含100万个量子比特的量子数据中心。在光量子芯片组件方面,国际团队在压缩光源、超导纳米线单光子探测器和薄膜铌酸锂调制器等关键器件上取得了突破性进展。
图表20:Aurora系统和主要模块(来源:Xanadu)
国内方面,中国科学技术大学等单位联合研制的“九章三号”光量子计算原型机能够操纵255个光子,其计算速度远超传统超级计算机。中国在光量子芯片制造领域展现出独特优势,光量子芯片可室温运行且兼容CMOS工艺,不依赖高端光刻机。此外,中国电科第14研究所成功研制了基于单光子检测的量子雷达系统,达到国际先进水平。在量子通信领域,我国于2016年发射了全球首颗量子科学实验卫星“墨子号”,并建立了使用量子加密传输数据的网络。国内更重视光量子路线是综合考虑技术可行性和产业基础的结果。从技术角度看,光量子计算具有可室温运行、芯片化和兼容人工智能的特点,其制造可使用成熟的CMOS工艺,不依赖国外高端光刻机,这为中国实现技术突破提供了可行路径。从产业结构看,国内在光电子和光纤通信领域已建立完整的产业链,这为光量子计算的发展提供了产业支撑。同时,光量子计算与量子通信技术的协同发展也是重要考量因素,中国在量子通信领域处于世界领先地位,通过发展光量子计算可以进一步巩固这一优势。政策层面,政府将量子计算纳入未来产业发展规划,2024年量子计算首次被列入政府工作报告,强调开辟量子技术等新赛道。
(五)拓扑量子比特
1.非阿贝尔任意子
拓扑量子比特是基于某些物质的特殊拓扑性质来编码量子信息的,这种量子比特的核心在于其对局部扰动具有天然的抗干扰能力,这源于它们的信息被编码在全局属性中,而非局域状态。在量子系统中,存在某些拓扑不变量在某些类型的扰动下也能保持不变。拓扑量子比特的重要意义在于,这一路线是容错性更强、更稳定的量子比特的理想候选者,因此为开发下一代量子计算机提供了思路和途径,有望解决当前量子计算技术面临的退相干问题。
拓扑量子比特路线主要是利用了物质的特殊拓扑性质来编码量子信息。这些性质主要体现在非阿贝尔任意子的行为上。所谓的非阿贝尔任意子,是一种量子力学中的特殊粒子或准粒子,它们存在于二维空间或具有类似二维特性的系统中,并且表现出不同于我们熟知的玻色子(Boson)和费米子(Fermion)的统计特性。所谓玻色子和费米子,是说在我们熟悉的三维空间里,粒子可以分为两大类:遵循玻色-爱因斯坦统计的玻色子(如光子)和遵循费米-狄拉克统计的费米子(如电子)。
图表21:当代粒子物理标准模型(来源:公开信息)
当交换两个相同的玻色子或费米子时,系统的波函数会分别获得+1或-1的相位因子。然而,在二维空间中,粒子的行为更加复杂,允许存在所谓的任意子(anyons),这些粒子在交换位置时可以获得任意的相位因子。非阿贝尔任意子是任意子的一种特殊类型,当交换两个这样的粒子时,不仅会产生一个相位变化,还会引起系统波函数某种更复杂的变换。这意味着,非阿贝尔任意子之间的交换顺序会影响最终的结果,即交换操作是非交换性的(non-commutative),因此得名“非阿贝尔”(Non-Abelian),阿贝尔群就是指的是所有元素之间满足交换律的群,比如小学学过的加法的交换律说明实数在加法运算下构成了一个阿贝尔群。
非阿贝尔任意子的重要性在于,信息可以被编码在非阿贝尔任意子的世界线编织(braiding)结构中,这样即使局部噪声干扰了系统,只要整体的拓扑结构没有改变,信息就能得到保护。这是因为拓扑性质通常对外界的小扰动不敏感,从而提供了天然的容错机制。非阿贝尔任意子的这种世界线编织为量子计算提供了一种新的、具有内在稳定性的途径。在这里当我们谈论“世界线”时,指的是在物理学中,特别是在相对论和量子场论里,一个物体(粒子、任意子等)在时空中的轨迹。这个概念是基于四维时空(三维空间加上一维时间)的框架下定义的,其中每一个点代表了该物体在一个特定的时间点所处的空间位置。因此,一条世界线描绘了一个物体随时间变化的位置变化情况。非阿贝尔任意子的世界线可以在二维空间内相互缠绕形成复杂的图案,这种缠绕方式类似于编织故得名。上述提到,当两个非阿贝尔任意子交换位置时,不仅会改变系统的波函数相位,还会引起波函数的更复杂变换。因此,通过精确控制这些任意子的移动和相互缠绕的方式,可以实现对量子信息的操作,即执行量子逻辑门操作。
图22:非阿贝尔任意子通过世界线缠绕进行交换操作,不同顺序的交换会导致不同的量子态,而更复杂的缠绕模式还可以导致相同的结果(来源:catalyst)
非阿贝尔任意子作为二维准粒子,要想找到合适的物理实体来实现拓扑量子计算的开发,主要有两种路径:一是基于凝聚态物理系统直接观测准粒子行为,二是通过量子模拟系统人工合成非阿贝尔拓扑态。前者依赖于特定材料(如分数量子霍尔效应体系或拓扑超导材料)中准粒子的涌现特性,例如通过调控电子在强磁场和极低温度下的集体运动形成非阿贝尔准粒子(如马约拉纳零模);后者则利用量子处理器(如超导量子比特或光量子模拟器)的精确操控能力,通过设计量子线路或波导阵列模拟非阿贝尔编织与融合规则。
2.分数量子霍尔效应(FQHE)和马约拉纳(Majorana)费米子
分数量子霍尔效应体系中的非阿贝尔任意子可以作为潜在的拓扑量子比特物理实体。具体来说,在强磁场和极低温度条件下,观察二维电子气中电子的集体行为会发现,电子表现出分数化的电荷和统计特性,这与传统的粒子不同,它们遵循非阿贝尔统计规则,意味着可以通过编织这些任意子的世界线来执行量子运算。为了实现这一目标,需要精确地设计并控制实验环境,包括制备高质量的材料,如特定的半导体异质结或超导体-半导体混合结构,以及利用先进的测量技术来探测和验证这些非阿贝尔任意子的存在及其独特的量子信息处理能力。
拓扑超导材料则是一类特殊的超导体,其内部表现为常规的超导态,而表面则存在由马约拉纳费米子构成的无能隙金属态。马约拉纳费米子是一种独特的基本粒子,它的反粒子就是它本身,这一概念最早由意大利物理学家埃托雷·马约拉纳于1937年提出。人们熟知的粒子物理学的标准模型中,每一种费米子都有一个与之对应的反粒子,两者相遇时会发生湮灭并释放能量。然而,马约拉纳费米子则不同,由于其自反性,它们不会轻易与其他粒子湮灭。尽管至今尚未在自然界直接观测到这种基本粒子,但在凝聚态物理系统中,科学家们已经找到了符合马约拉纳费米子特性的准粒子激发,在拓扑超导材料中可以发现这些准粒子。特别是在拓扑超导体的边界或涡旋中心,可能会出现所谓的马约拉纳零能模,这是一种局部化的准粒子状态,其行为类似于真正的马约拉纳费米子。在这种状态下,准粒子表现为零能量,并且满足类似的马约拉纳费米子的数学描述。因此,这些准粒子被称为“马约拉纳零能模”或简称为“马约拉纳任意子”。
图23:超导体内的库珀对与金属间畴壁处可能出现的马约拉纳费米子(来源:I. Kanazawa等,Witten Effect and Fractional Charges on the Domain Wall and the D-Brane-Like Dot,DOI:10.1007/s10909-018-1853-z)
3.当前重要进展
2025年2月,微软推出了全球首款基于马约拉纳零模的拓扑量子处理器“Majorana 1”。该芯片基于半导体砷化铟(InAs)和超导体铝(Al)材料,在接近绝对零度与磁场调谐条件下操控马约拉纳粒子,形成拓扑量子比特。当前版本集成8个量子比特,采用模块化架构设计,目标是扩展至百万级规模。芯片通过H型阵列连接拓扑导体纳米线,每个单元包含4个可控马约拉纳粒子作为量子比特载体。制造工艺采用原子级精度,控制晶体缺陷以维持稳定性,并通过微波反射测量量子点电荷状态读取量子比特信息,降低错误率。
图24:Majorana 1芯片示意图(来源:微软)
其他进展方面,荷兰代尔夫特理工大学的Kouwenhoven团队通过构建InSb半导体纳米线中的量子点链人工Kitaev链,观测到“穷人版”(物理学中固定说法)马约拉纳态,该方案通过牺牲部分理想特性实现了核心物理效应,降低了观测难度并拓宽参数空间。中国科学院物理研究所团队在SnTe/Pb异质结系统中取得突破,在拓扑晶体绝缘体的超导磁通涡旋中发现了多重马约拉纳零能模存在的关键证据,其材料体态均匀且超导温度适中,为后续研究提供了更稳定的平台。中国科学技术大学郭光灿团队利用自主研制的光量子模拟器,通过双光子空间模式编码和量子冷却装置优化,实现了3条马约拉纳零模的编织操作,平均保真度超过97%。上海交通大学贾金锋团队在Nature发表的成果中,通过SnTe/Pb异质结系统发现单个磁通涡旋内多重Majorana零能模的杂化现象,首次揭示了晶体对称性对多重零能模相互作用的调控机制,为新型量子比特设计提供了实验依据。
图25:SnTe/Pb异质结形貌和超导电性的测量(来源:上海交通大学贾金锋团队)
(六)冷原子(中性原子)量子比特
1.冷原子量子比特 vs 离子阱量子比特
冷原子量子比特是指利用超低温条件下中性原子的量子态作为信息载体的技术。这些原子在接近绝对零度时,由于热运动几乎完全消失,可以展现出显著的量子效应,如叠加态和纠缠态。激光冷却技术能够将原子冷却至纳开尔文级别的温度,并使用光晶格或磁光阱等方法将它们囚禁起来。
与离子阱量子比特类似,冷原子量子比特也依赖于囚禁的单个粒子(原子或离子)的量子态来存储和处理信息。然而,在物质类型上,离子是带电粒子,而冷原子则是电中性的。所以,离子可以通过电场方便地被控制和检测,但冷原子则需要采用其他的手段进行囚禁和操控。在冷原子体系中,一般通过激光冷却和光学晶格来实现这一目标。由于不带电,不像离子彼此之间具有很强的库伦作用,所以冷原子系统的优势主要在可扩展性。冷原子可以在二维或三维阵列中排列,人们通过光镊等工具可以精确地定位每个原子。这种灵活性使得冷原子系统有可能更容易扩展到包含大量量子比特的系统。相比之下,离子阱中的离子数量受到离子间较强的库伦相互作用的影响,导致系统的稳定性和可操作性下降。在操作精度与错误率方面,离子阱量子比特以其高精度和低错误率著称,然而,冷原子量子比特在相干时间和量子态操纵的准确性方面也已经达到较高水平。目前,冷原子量子比特也已经实现了非常高的保真度。离子阱技术由于其良好的隔离性和高保真度,非常适合用于执行需要长时间保持量子态的任务;冷原子技术除了量子计算外,在基础科学研究如凝聚态物理模拟、精密测量等方面存在广泛应用场景。
2.里德堡态和里德堡态的长程效应
里德堡态是指当原子或分子中一个电子被激发到非常高能级的状态时,电子距离原子核非常遥远,该原子的尺寸显著增大。在冷原子量子比特系统中,里德堡态尤为重要。里德堡态的长程效应指的是当两个或更多的原子处于里德堡态时,它们之间能够产生显著的相互作用,这种相互作用可以延伸至微米级别,远远超过普通原子间的作用范围。里德堡态的重要性首先体现在其对环境因素的高度敏感性上,包括电场、磁场以及其它邻近原子的影响。这种敏感性意味着可以通过外部控制参数(如激光脉冲)来精确调控单个里德堡态原子的行为。在量子信息处理中,可以利用这种特性来实现单个量子比特的操作,并通过里德堡阻塞机制来创建纠缠态,这是构建量子逻辑门的关键步骤之一。里德堡阻塞机制是一种基于里德堡原子特性的量子现象,当一个原子被激发到里德堡态时,由于其巨大的电子轨道半径,该原子会产生显著的偶极-偶极相互作用,导致周围其他接近里德堡态的原子无法被激发,从而形成一种“阻塞”效应。换句话说,一旦某个原子处于里德堡态,它周围的原子就不能再被激发到相同的高能态,这就为精确控制单个或多个量子比特提供了可能。
图26:里德堡态阵列(来源:网络概念图)
里德堡长程效应同样具有重要意义,因为它允许在不直接接触的情况下对远处的原子进行操作。这为量子计算机中的多体纠缠提供了可能,使得多个原子可以在空间上分离的同时仍然保持紧密的量子关联。这种特性对于实现分布式量子计算网络至关重要,其中不同位置的量子比特需要彼此通信和协作。此外,里德堡态的长程相互作用还促进了诸如集体激发态等复杂量子现象的研究,这对于模拟凝聚态物理中的强关联电子系统具有潜在的应用价值。近年来的研究进展表明,通过操控里德堡态,科学家能够在实验室条件下探索新的量子相变和拓扑量子态,进一步推动了量子技术的发展。
3.当前重要进展
冷原子量子比特作为量子计算和模拟的一个前沿领域,近年来取得了若干重要的进展。2021年7月,ColdQuanta宣布在其量子计算机“Hilbert”的开发上达到了一个关键里程碑,成功捕获并寻址了100个量子比特。这一成就标志着冷原子技术在可扩展性方面的巨大潜力,并为未来实现更大规模的量子计算机铺平了道路。在超快量子模拟方面,美国国立自然科学研究所分子科学研究所Kenji Ohmori教授领导的研究小组利用由30,000个原子组成的人造晶体实现了对磁性材料模型的超快量子模拟,展示了冷原子系统在模拟复杂物理现象上的强大能力,有望解决量子模拟器中长期存在的外部噪声问题。这表明冷原子量子比特在解决实际世界中的功能材料设计问题上具有广阔的应用前景。中国科学技术大学潘建伟院士团队在光晶格中超冷原子的研究中取得重要突破,首次实现了1250对原子高保真度纠缠态的同步制备,并且通过创新性的制冷机制大幅降低了系统的熵,提高了原子填充率。微软与Atom Computing合作,共同宣布实现了24个逻辑量子比特的纠缠,刷新了量子计算领域的记录。
(一)短距传输和长距传输
在传统计算中,短距离信息传输通常涉及到设备内部或局域网内的数据交换,比如计算机内部组件之间的通信或是办公室内不同电脑间的文件共享,而长距离信息传输则涉及到跨越城市、国家甚至洲际的数据传递,通常需要借助光纤、卫星通信等能够覆盖广阔地理区域的技术,并且要解决信号衰减和延迟的问题。同样地,量子计算同样面临着短距与长距信息传输的需求。在量子计算设备内部,量子比特之间需要快速且精确的信息交互,这就类似于传统计算中的短距传输,主要解决退相干效应、噪声干扰以及量子位间耦合效率低下等问题,上述已大致介绍。
量子计算中的长距离传输旨在解决量子信息在不同地理位置间高效、安全地传递的问题,这对于构建全球性的量子网络和实现量子密钥分发等应用至关重要。量子态的脆弱性意味着它们极易受到环境因素的影响,导致退相干现象的发生,这会破坏量子信息的完整性。其次,无论是通过光纤还是自由空间进行传输,信号都会经历不同程度的衰减,特别是在光纤通信中,由于材料吸收、瑞利散射等因素,超过一定距离后,信号强度将显著下降;而在自由空间中,则可能遭遇大气湍流、云雾散射等自然条件的干扰。再者,量子信息传输过程中还必须考虑如何有效地对抗各种形式的噪声干扰,确保信息的安全性和准确性。
量子中继器技术是一种关键解决方案。它通过在传输路径上设置多个节点来逐步放大并重新生成量子态,从而有效延长了传输距离。在经典通信中,中继器通常用于增强和转发信号以克服长距离传输中的衰减问题。然而,在量子通信中,由于量子不可克隆定理的存在,传统的放大和复制方法无法直接应用。因此,需要一种新的机制来延长量子态的传输距离而不破坏其原始特性。量子中继器工作流程主要包括纠缠制备、纠缠分发、纠缠纯化和纠缠交换等步骤。首先,量子中继器必须生成并保持高保真度的量子纠缠态,这些纠缠态可以在两个或更多的粒子之间建立。接下来,为了确保量子信息能够跨越更长的距离,量子中继器会将整个传输路径分解为多个较短的段落,每一段都包含一对纠缠粒子。然后,通过纠缠交换技术,可以将相邻段落之间的纠缠态连接起来,形成一个跨越整条链路的长程纠缠态。这样,量子信息就可以从一端传递到另一端,而不需要直接穿越整个距离。
图27:理想化的量子中继器协议(来源:Koji Azuma等,REVIEWS OF MODERN PHYSICS)
此外,利用卫星作为中继站,可以避免地面光纤带来的损耗,实现跨越地球表面的大范围量子态传输。同时,研究人员也在不断探索更高效的纠错码设计,以便在不破坏量子态的前提下检测并纠正传输过程中的错误。进一步地,优化纠缠光子的制备与测量精度,以及提升信道编码效率也是当前研究的重点方向之一,旨在提高长距离量子信息传输的成功率和稳定性。
(二)从长距传输到量子通信
量子通信是一种基于量子力学原理的信息传输技术,它利用量子态的特性进行信息编码、传输和解码,以实现前所未有的安全性和潜在的高效性。可以说,量子长距传输的技术进步促进了量子通信的实际应用,因为它解决了量子通信中的一个核心难题——即如何在不丢失信息的情况下进行远距离的信息交换。而量子通信的需求也反过来推动了人们不断探索和改进量子长距离传输的方法和技术,如通过量子中继器来延长传输距离,或者使用卫星作为量子信号的中继点来实现跨越大气层的量子通信。
图28:几类量子比特的长距纠缠能力(来源:自行整理)
量子通信的核心在于量子密钥分发(QKD),这是一种确保通信双方能够安全共享密钥的技术,通过利用量子态不可克隆性和测量不可避免性,任何窃听行为都会被立即发现。此外,量子隐形传态作为一种更为复杂的量子通信方式,能够在不直接传输物质或能量的情况下,将一个量子态从一个地点传送到另一个地点,这为构建大规模量子网络提供了可能。随着近年来量子通信技术的发展,QKD已经在实验室环境中取得了显著的进步,并逐渐走向实用化。我国在这方面处于领先地位,成功发射了世界上第一颗量子科学实验卫星“墨子号”,实现了星地之间的量子密钥分发。未来随着技术的进一步成熟,QKD有望成为保护关键信息免受未来量子计算攻击的重要工具。
展望量子计算对AI的促进作用
量子计算的发展可能为人工智能(AI)和大模型的进步开辟新的前景。目前,大模型的训练过程耗时漫长,而且对计算资源的需求极高,这导致了高昂的成本和显著的能源消耗。量子计算机以其独特的并行处理能力和指数级加速特性,理论上可以在短时间内完成经典计算机需要数周乃至数月才能完成的任务,极大地缩短了AI模型的开发周期,并降低了整体成本。在自然语言处理领域,现有的大模型通常需要处理海量的文本数据以捕捉复杂的语言模式。然而,这种规模的数据处理往往受限于传统硬件的能力,使得训练效率低下且容易遇到性能瓶颈。借助量子计算的高效算法,如量子机器学习算法,可以更快速地进行模式识别和语言理解任务。此外,量子计算还可以改进优化问题的求解方式,比如在神经网络权重调整过程中,可能通过量子搜索算法找到全局最优解,而非局限于局部最优解,从而提高模型的整体性能和预测准确性。
另外,随着AI应用越来越强调实时响应能力,如自动驾驶汽车或智能客服系统,传统计算架构难以满足这些应用场景对于低延迟和高吞吐量的要求。量子计算由于其内在的高速运算特性,能够在保证高性能的同时减少延迟,这对于提升用户体验至关重要。同时,考虑到环保因素,传统数据中心因应AI需求而产生的巨大能耗成为一大难题。量子计算因其潜在的能效优势,有望大幅降低运行大型AI系统的能源消耗,实现绿色计算的目标。
随着研究的深入和技术的进步,也许量子计算与AI的结合能从根本上改变我们构建和部署复杂智能系统的方式。
元毅公司焕新推出“产研说2.0”品牌服务:
▶免费发布宏观经济及财经时事相关分析报告。
▶部分免费提供行业深度、热点赛道分析、知识专题内容,并按读者需求提供完整单篇全文、行业合订本、月度合订本、半年度合订本等付费知识服务(请扫描专属二维码并留下联系方式)。
▶采取收费服务模式,定制化提供深度研究报告:
1.宏观经济研究:利用计量模型,对经济数据及产业指标进行分析。
2.行业深度研究:对于具体产业赛道,结合地区现状进行分析。
3.地方产业链分析:结合地区区位禀赋、产业链优势,分析产业方向。
4.具体项目分析:对具体的企业和项目,进行建模分析,出具完整的深度研究报告。


