2025第41期 总第83期
阅读本文默认已阅读并同意文末免责及版权声明。
电机产业链贯穿了从原材料供应到最终产品应用的整个流程,产业链图谱如下图所示。
图1 电机产业链图谱
产业链上游涵盖了众多关键原材料的供应环节,包括金属材料(如铜、无取向硅钢片、碳结钢、稀土永磁等)、绝缘材料(如漆包线绝缘漆、槽绝缘纸、绝缘套管、磁钢胶等)、软磁及永磁铁氧体、电子元件(如编码器)等。这些原材料是电机生产的基础,原材料纯度、质量和供应影响电机系统工作稳定性。此外,上游还包括一些核心部件的生产,如定子与转子、轴承、控制系统等,这些部件的制造精度和性能直接影响电机的性能和可靠性。
产业链中游则是电动机的生产制造环节,处于这一环节的厂商需要将上游提供的原材料和核心部件进行精密加工和组装,生产出各种类型的电动机产品。在这个过程中,先进的制造技术、严格的质量控制体系以及高效的生产管理都是确保产品质量和生产效率的关键因素。
产业链下游则主要是电驱系统集成厂商和终端应用领域制造商,其中,终端应用涵盖了采矿、冶金、油气、石化等多个重要行业。近年来,随着下游行业的快速发展,特别是在新能源、人工智能等新兴领域的崛起,电动机行业迎来了前所未有的发展机遇。下游行业的技术进步和需求升级,不仅为电机行业提供了广阔的市场空间,也推动了电机技术的不断创新和升级,促使整个产业链向更高效率、更环保、更智能化的方向发展。
电机市场竞争激烈,参与者众多,终端应用场景的多样化以及对性能的高要求促使电机产品快速迭代。这无疑对电机厂商的技术水平提出了极高要求。部分老牌电机厂商拥有深厚的技术积淀,凭借其在传统工业领域积累的电机技术,能够稳健应对下游市场的变化,并持续为自身发展注入创新活力。与此同时,近年来新成立的厂商则大多将目光聚焦于新能源汽车电机领域,并不断向机器人电机等新兴领域拓展,展现出强劲的发展势头。根据新战略移动机器人产业研究所统计,2024年中国智能移动机器人电机市场规模约为11.6亿元。
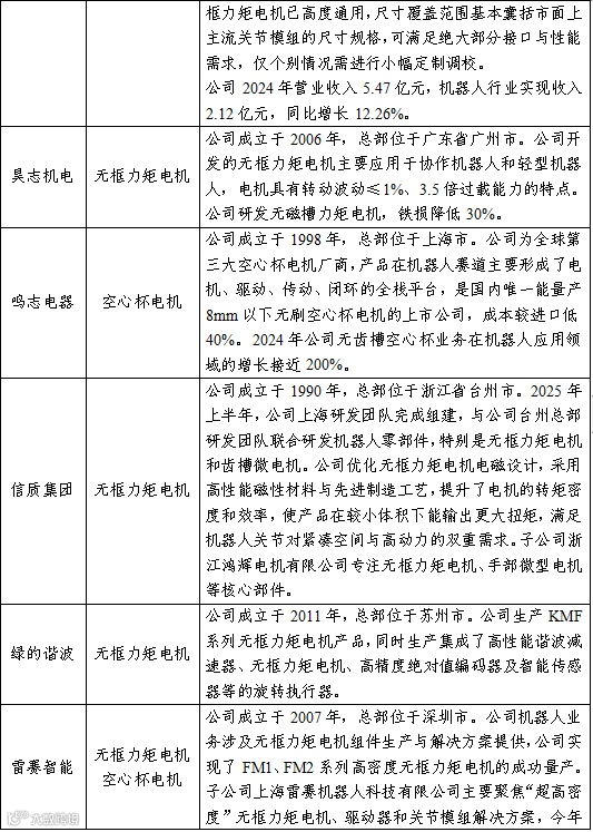
国内外知名电机厂商对于机器人电机布局情况如下表:
常州已形成覆盖领军企业、专精特新标杆企业、潜力型企业的电机企业梯度分布特点。根据市场数据,常州市经开区69家智能电机规上企业2024 年产值突破148亿元,同比增长7.7%。常州电机企业还形成了多维度技术布局,在机器人核心动力部件领域实现全面覆盖。代表性企业介绍如下:
(1)江苏雷利
江苏雷利电机股份有限公司(简称“江苏雷利”)成立于2006年,总部位于江苏省常州市武进区,2017年6月在深交所创业板上市。公司经过多年发展,已成为全球知名的微特电机研发制造企业,并在微特电机领域确立了领先地位。公司产品早期专注于家用电器、消费电子领域用电机,拥有稳定的优质客户群,多年来得到了格力、美的、海尔、伊莱克斯、惠而浦、LG、三星、松下、富士通、戴森、GE等国内外知名的家用电器生产商的认可。在拥有成熟微特电机技术后,公司逐渐向新能源汽车、医疗、工业控制等领域进行拓展。
公司拥有高效无刷空心杯电机、精密传动及高效关节电机等技术,同时行星执行器已进入开模阶段,整体构建了空心杯减速电机、线性传动组件、无框力矩电机的产品矩阵。凭借这些技术及产品,公司成为智元机器人优秀供应商,并与四足机器人厂商南京蔚蓝科技建立了战略合作关系,单台机器狗需配备12个该类型部件。根据公司近期公开信息,公司及子公司正全面加速在机器人核心零部件领域的布局与落地。当前,公司已与蔚蓝科技、智元机器人等头部客户形成稳定订单关系,涵盖空心杯电机、线性运动模组、无框力矩电机及关节模组等多类核心产品,部分产品已实现小批量出货。
(2)鼎智科技
江苏鼎智智能控制科技股份有限公司(简称“鼎智科技”),成立于2008年,总部位于江苏省常州市,2023年4月在北交所上市。鼎智科技聚焦医疗、工业自动化等行业上游核心零部件产品,主营产品为线性执行器、混合式步进电机、直流电机、音圈电机及其他,下游应用领域包括医疗及工业自动化。鼎智科技是机器人领域的核心零部件供应商,核心产品包括空心杯电机、传动组件、线性运动模组、无框力矩电机及旋转关节模组等,今年前三季度均已实现小批量出货。
鼎智科技依托在医疗领域深厚的技术积累,于2022年成功推出空心杯电机产品线。其已成熟并进入中小批量供货阶段的主力产品,最小直径8mm,最高转速达8万转/分钟,可凭借毫秒级响应速度驱动人形机器人灵巧手完成握拳、剪刀手等精细化动作,性能比肩国际先进水平,不仅荣膺“2024年人形机器人领域最具价值零部件”奖项,更已成为智元机器人等头部企业的重要合作伙伴。目前,公司6mm直径产品正处于试生产阶段,4.4mm超微型产品也在同步开发中。公司自研的全自动空心杯电机绕线设备,可快速实现产能爬坡,短期内满足规模化订单需求。空心杯电机的核心技术壁垒在于高转速下的平稳性、使用寿命、噪音控制及行星减速箱的配套能力。鼎智科技不仅完全掌握减速箱核心技术,其“电机+减速箱”一体化配套解决方案更处于国内领先地位,相关产品正处于样机测试与验证阶段。
此外,鼎智科技已与清力技术达成战略合作,依托深圳清华大学研究院全球领先的结构超滑技术平台,将该技术应用于微特电机及电刷等核心部件。通过实现近零摩擦、零磨损的极致性能,电机寿命可提升30%以上,为人形机器人灵巧手关节等精密场景提供了更优解决方案。
(3)富兴电机
江苏富兴电机技术股份有限公司(简称“富兴机电”),成立于1994年,是一家中、德、瑞合资公司,总部位于江苏省常州市。公司专注于伺服电机、无框电机、关节模组、无刷电机的研发、制造与系统集成。
经过二十余年发展,公司合作的下游客户包括:小米、智元、通用电气、贝克曼、佳能、罗氏等国内外知名企业。公司专攻机器人“帕金森病”难题(机器人运动速度过快出现的抖动问题),研发的轻量化伺服电机具备超强电流过载能力,经过数百万次测试验证,使用寿命达2万小时,远超行业平均水平,成功配套小米“铁蛋二号”等服务型机器人。公司生产的关节模组采用高度集成化与模块化设计,具备轻量化、结构紧凑、高可靠性与稳定性等优势,并提供多种规格型号可选;无框电机则采用真空灌胶工艺,兼具高功率密度与紧凑结构,支持灵活定制,同样拥有丰富规格型号;伺服电机以高功率密度、多倍过载能力及IP65防护等级为特色。三者均深度布局泛机器人领域,关节模组与无框电机广泛应用于协作机器人、工业机器人、手术机器人等多元场景,而伺服电机则聚焦工业机器人领域,可精准实现关节驱动、搬运、焊接、喷涂等动作控制。
今年上半年,公司获得近2亿元B轮融资,由其老股东中信里昂领投,其他投资方包括国新基金、广汽资本、基石资本、弘晖基金、顺融资本、永鑫方舟、常高新常金控、歌尔股份等知名投资及产业机构。公司依托在人形机器人核心部件领域的硬核实力,今年11月成功获得由高工人形机器人联盟颁布的“高工金球奖-标杆产品奖”。
常州机器人电机产业集群的崛起,印证了技术积淀与产业协同的力量。随着人形机器人产业化进程提速,具备硬核技术实力、快速响应能力与产业链协同优势的常州企业集群,正迎来从零部件供应商向系统级方案商跃迁的关键窗口期。
免责及版权声明
本文信息仅为内部研究学习使用,不构成任何投资建议。任何阅读本文的投资者不应以上述信息取代其独立判断或仅根据该等信息做出决策。作者力求所载信息准确可靠,但对这些信息的准确性或完整性不作任何保证,亦不对因使用该等信息而引发或可能引发的损失承担任何责任。同时,以上内容亦受版权保护,未经我司事前书面同意,不可对此等材料的任何部分有下列侵权行为,包括但不限于修改、翻版、储存于检索系统、传送、复制、分发或以任何其它方式作商业或公共用途。

