

信息来源:江苏省工业和信息化厅 江苏省财政厅
发布时间:2022-3-11
根据《江苏省省级财政专项资金管理办法》(省政府令第138号)、《江苏省工业和信息产业转型升级专项资金管理办法》(苏财规〔2020〕29号),现制定发布《2022年度江苏省工业和信息产业转型升级专项资金项目指南》(见附件1,以下简称《项目指南》),并就项目组织申报事项通知如下:
一、支持重点
(一)智能化改造和数字化转型(以下简称“智改数转”)。支持规上工业企业利用银行贷款进行技术改造;支持行业龙头骨干企业创建“智改数转”标杆示范;支持建设工业互联网等新型基础设施、信息技术应用创新、数据产品化以及开展“智改数转”咨询诊断。
(二)关键核心技术(装备)攻关产业化。支持企业围绕国家重点突破方向、省先进制造业集群和重点产业链急需突破方向、产业基础领域开展攻关,实现研发突破、迭代应用和产业化,提升产业基础高级化、产业链现代化水平。
(三)自主品牌企业培育。支持龙头企业兼并重组、专精特新小巨人企业能力提升,以及省委、省政府部署的重大展会、重大活动和政策文件规定的奖励事项。
(四)绿色低碳发展。支持企业节能降碳技改和绿色制造建设;支持新能源汽车推广应用。
(五)产业支撑体系建设。支持建设制造业创新中心、集群发展促进机构、中小企业公共服务平台、信息消费升级平台、产业人才培训等产业支撑体系。
二、申报要求
江苏省工业和信息产业转型升级专项资金项目申报主体必须满足的基本条件:
(一)在江苏省域内注册,具有独立的法人资格且正常经营1年以上(截至2021年12月31日)。其中,工业互联网标识解析类等前瞻类项目可不受经营年限限制。
(二)具有健全的财务管理机构和制度。
(三)诚信守法,近三年未发生重大及以上安全、环保、质量事故(事件),无严重失信行为。
(四)同一项目获得国家和省级财政资金支持的,不再予以支持;同一申报单位已获得本专项资金支持但尚未完成验收的,本次不得再申报项目。
(五)同一申报单位原则上只能申报一个项目(省级以上授牌认定奖励、省委省政府部署的重大展会、重大活动项目除外,但相关发票不得重复使用)。
(六)《项目指南》明确的具体申报条件。
三、申报流程
(一)项目申报采取网上申报的方式进行(省工信厅网上政务服务一张网旗舰店网址:http://www.jszwfw.gov.cn/col/col140127/index.html,点击“江苏省工业和信息产业转型升级专项资金项目管理系统”进入申报页面)。项目申报单位在线填写《2022年度江苏省工业和信息产业转型升级专项资金项目申报表》,并上传其他申报材料。
(二)在线提交的电子材料须为PDF格式,单个文件不超过20M,可提交多个文件。
(三)推荐采用电子签名、签章,无法申请电子签名、签章的,应线下将相关材料签字盖章后扫描上传至专项资金申报管理系统。
(四)各设区市、县(市)工信部门通过管理系统(网址:http://172.23.12.6/jsjxw)审核本地区项目材料,未经审核通过的申报材料,不予受理。对审核通过的项目,由各地工信部门会同财政部门联合行文上报(请示件纸质2份,报省工信厅、省财政厅各1份),并附申报系统自动生成的推荐项目汇总表(见附件2,加盖单位公章),统一报送省工信厅综合规划处,并扫描上传系统。县(市)申报材料在报省的同时抄报所在设区市工信部门。
(五)中央企业、省属企业以及社会组织等单位项目,按照属地管理原则申报,设区市、县(市)工信部门不得拒绝受理。省属事业单位须经其主管单位审核盖章后,行文向省工信厅、省财政厅直接申报。省工信厅机关承担的项目,报经厅分管领导同意后,由资金项目主办处室进行申报。
(六)网上申报开始时间为2022年3月11日,项目推荐单位初审并报送联合行文截止时间为2022年4月22日,过时不再受理。
四、申报材料
申报单位须在线填报或上传以下申报材料:
(一)专项资金项目申报表。
(二)项目资金申请报告(或实施方案)。
(三)企业法人营业执照及组织机构代码证书。
(四)项目申报材料信用承诺书(见附件3)。
(五)由综合评价A级及以上会计师事务所出具的2020、2021年度审计报告,包括但不限于:审计报告正文(须有会计师事务所盖章和注册会计师签字)、财务报表(资产负债表、现金流量表、利润表或损益表)、报表附注;不能提供2021年度审计报告的,需提交相关说明和2021年度财务报表(含资产负债表、现金流量表和利润表)。
(六)凡是按照投入予以补助的项目,均须提供由综合评价A级及以上会计师事务所出具的申报项目专项审计报告。报告正文包括但不限于:申报项目建设期限、项目开工之日起至2021年12月31日期间已投资金及具体明细金额(其中,技术改造贷款贴息和设备补助项目需增加2021年1月1日至2021年12月31日期间企业使用固定资产贷款购置的设备发票金额及具体明细)。
(七)项目绩效目标申报表(见附件1-1~1-23)。
(八)资质证书、奖励证书、评估认定、用户评价等相关材料。
(九)《项目指南》明确的其他材料。
五、工作要求
(一)精准遴选项目。各地工信部门要深入开展调研,加大财政资金项目申报政策宣传力度,认真梳理重点产业链短板、标志性重大项目,组织推荐一批技术水平高、对先进制造业集群培育有显著促进作用、对制造业高质量发展有带动作用的好项目,提高资金支持集中度,增强企业获得感。对2021年度国家和省督查激励的制造业创新转型成效明显地区、智改数转成效明显地区内的项目,以及省级(含)以上专精特新小巨人企业、单项冠军企业,同等情况下优先支持。贯彻落实省委、省政府促进生物医药(含医疗器械)产业发展的政策措施,在遴选各类项目时,要推荐一批符合条件的生物医药产业领域的企业(平台)项目。
(二)压实主体责任。申报单位对申报材料的真实性、准确性和完整性负责。一经发现申报单位有假项目、假发票、假审计报告、联合社会中介机构包装项目等弄虚作假行为,一票否决,3年内不得申报江苏省工业和信息产业转型升级专项资金。
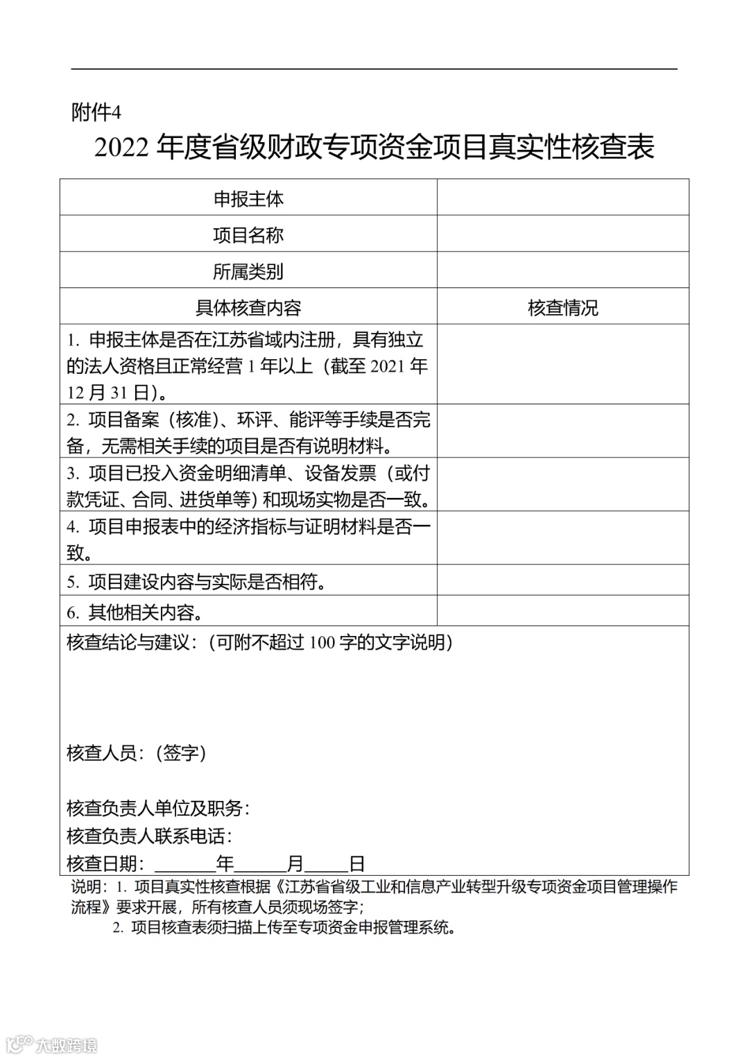
(三)严格审核把关。按照“谁推荐、谁负责”原则,各地工信部门要切实强化审核推荐责任,会同同级社会信用管理部门对项目申报单位社会信用情况进行审查,并对申报材料内容真实性进行严格把关,严禁审核走过场、流于形式。重点审查申报主体是否符合申报条件、项目是否真实、项目是否符合支持条件、是否按规定提供审计报告、申报材料是否齐全等。对在建项目要开展项目真实性核查,重点核查项目手续是否完备、已投入资金是否真实、项目建设内容与实际是否相符等。真实性核查等有关要求见《江苏省省级工业和信息产业转型升级专项资金项目管理操作流程(试行)》。
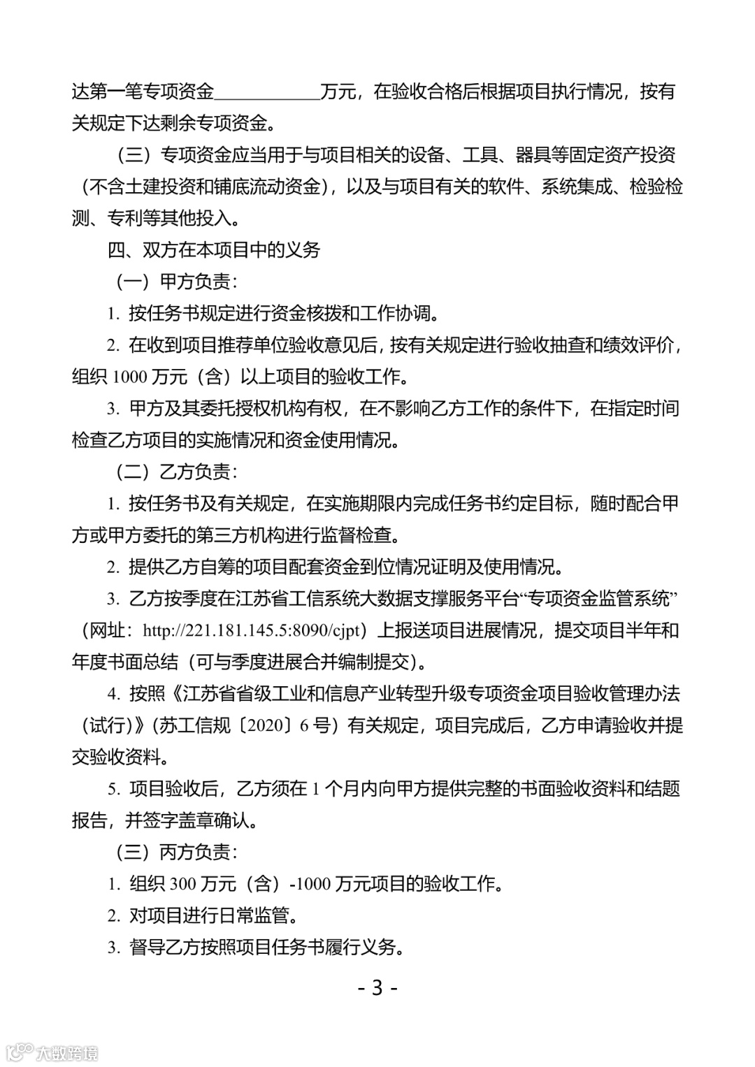
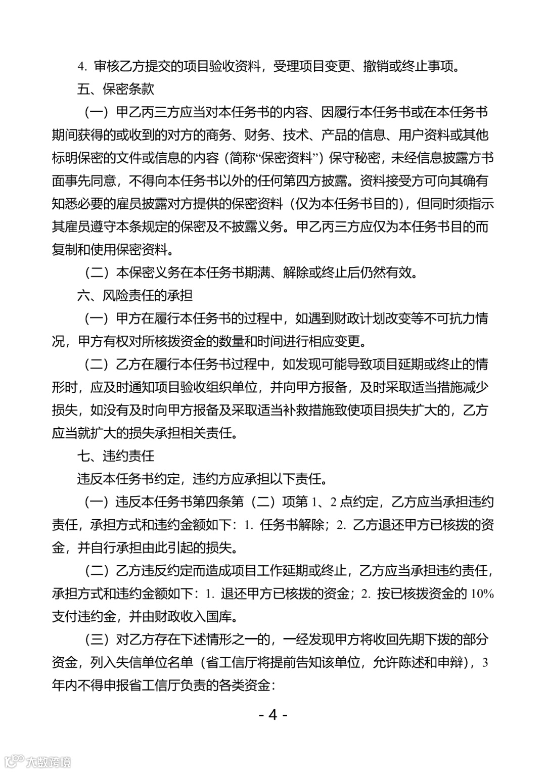
(四)加强后续监管。项目承担单位主动承诺接受省工信厅专项资金在线监管,主动配合省工信厅对企业数据信息的采集分析。对支持的在建项目,省工信厅在项目公示后15个工作日内,与项目承担单位、项目推荐单位完成《专项资金项目任务书》签订(见附件5)。项目承担单位收到省级财政专项资金后,于15个工作日内将收款证明(银行对账单)上传专项资金管理系统,明确专人,按季度上传项目实施进展等监管信息。项目监管信息上传和组织验收工作,按照《江苏省省级工业和信息产业转型升级专项资金项目验收管理办法(试行)》实施。
(五)加强绩效评价。设区市、县(市)财政部门要加强专项资金绩效管理,对专项资金政策执行情况进行监督;设区市、县(市)工信部门具体实施专项资金绩效管理工作,2021年度专项资金使用情况及项目实施绩效请于2022年10月31日前书面报省工信厅和省财政厅。
各类项目申报流程视频、后续监管要求,详见省工信厅网站和专项资金管理系统。省工信厅机关纪委全程监督;根据工作需要,省纪委监委派驻省工信厅纪检监察组开展监督的再监督。
网络技术咨询电话:025-69652990;
省工信厅综合规划处:025-69652845;
省财政厅工贸发展处:025-83633103;
举报电话:省纪委监委派驻省工信厅纪检监察组,025-69652887、69652843;
省工信厅机关纪委,025-69652802。
附件:
1、2022年度江苏省工业和信息产业转型升级专项资金项目指南
2、2022年度江苏省工业和信息产业转型升级专项资金项目汇总表
3、2022年度省级财政专项资金项目申报信用承诺书
4、2022年度省级财政专项资金项目真实性核查表
5、2022年度江苏省工业和信息产业转型升级专项资金项目任务书
6、2022年度江苏省工业和信息产业转型升级专项资金项目联系方式














END

