搜索
首页
大数快讯
大数活动
服务超市
文章专题
出海平台
流量密码
出海蓝图
产业赛道
物流仓储
跨境支付
选品策略
实操手册
报告
跨企查
百科
导航
知识体系
工具箱
更多
找货源
跨境招聘
DeepSeek
首页
>
〖通知〗关于做好2022年省级智能制造示范车间申报工作的通知
>
0
0
〖通知〗关于做好2022年省级智能制造示范车间申报工作的通知
科创政能量
2022-07-18
1
导读:“一站式”创新创业资源公共服务平台信息来源:江苏省工业和信息化厅 江苏省财政厅发布时间:2022-7-18
“一站式”创新创业资源公共
服务
平台
信息来源:江苏省工业和信息化厅 江苏省财政厅
发布
时间
:2022-7-18
各设区市工信局、财政局:
为深入贯彻省委、省政府关于加快推动江苏制造业高
质量
发展走在前列的总体部署,认真落实《江苏省制造业智能化改造和数字化转型三年行动计划(2022-2024年)》有关要求,引导企业加大智能化改造投入力度,切实提升企业智能制造水平,现就组织开展2022年省级智能制造示范车间申报工作有关事项通知如下:
一
一、请各设区市工信部门认真组织辖区内企业对照智能制造示范车间申报条件(附件1)进行自我评价,填报智能制造示范车间申请表(附件2),并按要求提供能够反映企业智能车间建设情况的视频资料。原则上一家企业只能申报一个车间,已获得两个及以上省级智能制造示范车间(省级示范智能车间)的企业不得再次申报。申报企业须对申报材料的真实性、准确性、完整性负责,并按要求出具真实性承诺书(见附件3)。
二
二、请各设区市工信部门认真对照智能制造示范车间申报条件及相关要求,组织做好辖区内拟申报车间的现场初审工作,并填报智能制造示范车间审核情况表(见附件4)。
三
三、请各设区市工信部门会同财政部门严格审核把关,切实提高申报工作质量,对符合申报条件的车间予以推荐上报,并填报智能制造示范车间申报汇总表(见附件5)。
四
四、省工业和信息化厅、省财政厅将在地方推荐上报、材料评审、专家核查(线上与线下相结合的方式)的基础上,遴选出一批智能制造基础好、行业示范带动作用强的车间认定为省级智能制造示范车间。
五
五、请各设区市工信部门
于
8
月
15
日前将
请示文件(一式两份)、申报汇总表、审核情况表、智能制造示范车间申请表、企业营业执照(复印件)、真实性承诺书和车间视频资料报送至省工业和信息化厅投资与技术改造处,
并将电子文档发送至
邮箱
tzc1904@163.com
。
联系人:投资与技术改造处
联系方式:025-69652786、69652670
附件:
1.2022年省级智能制造示范车间申报条件
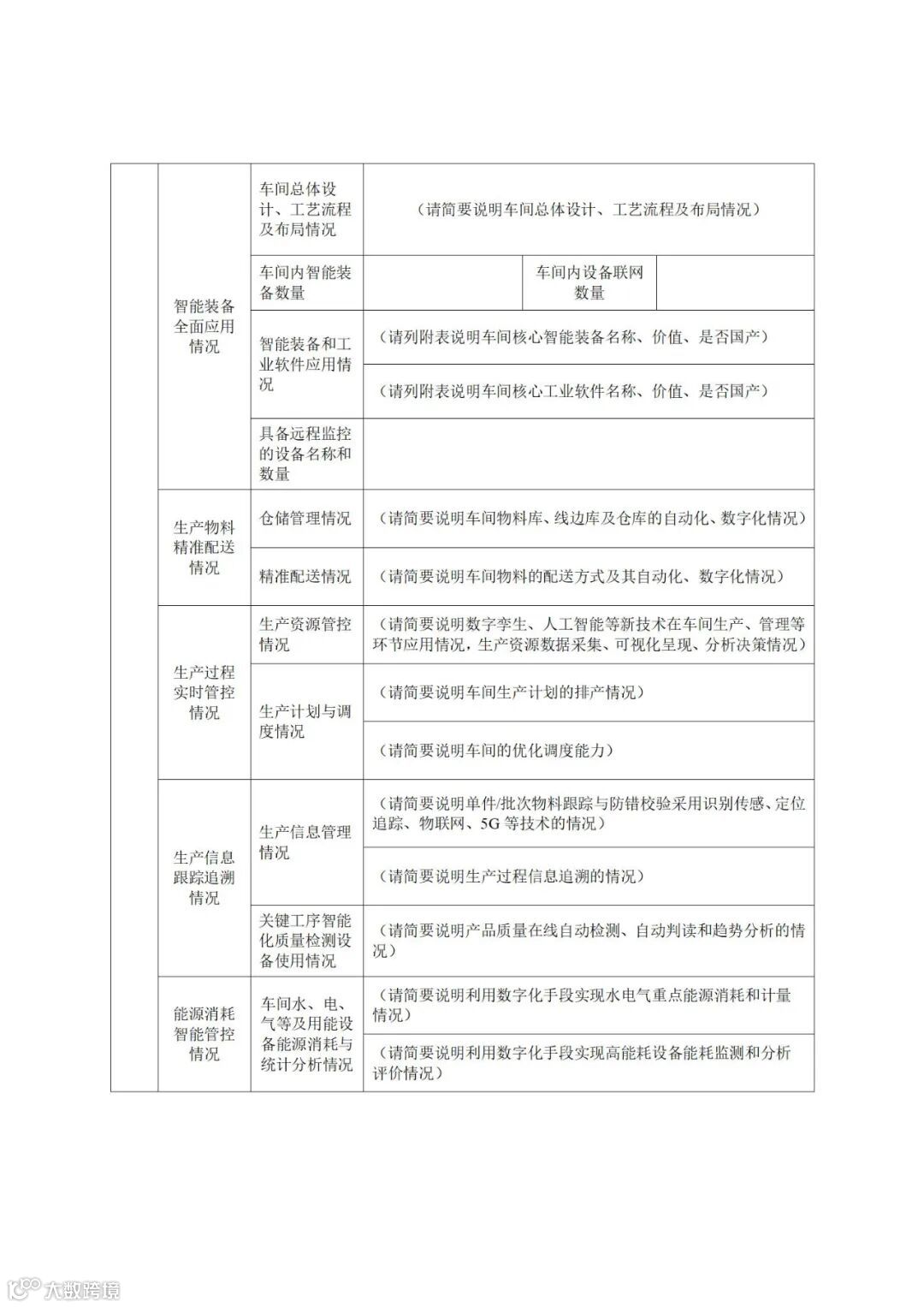
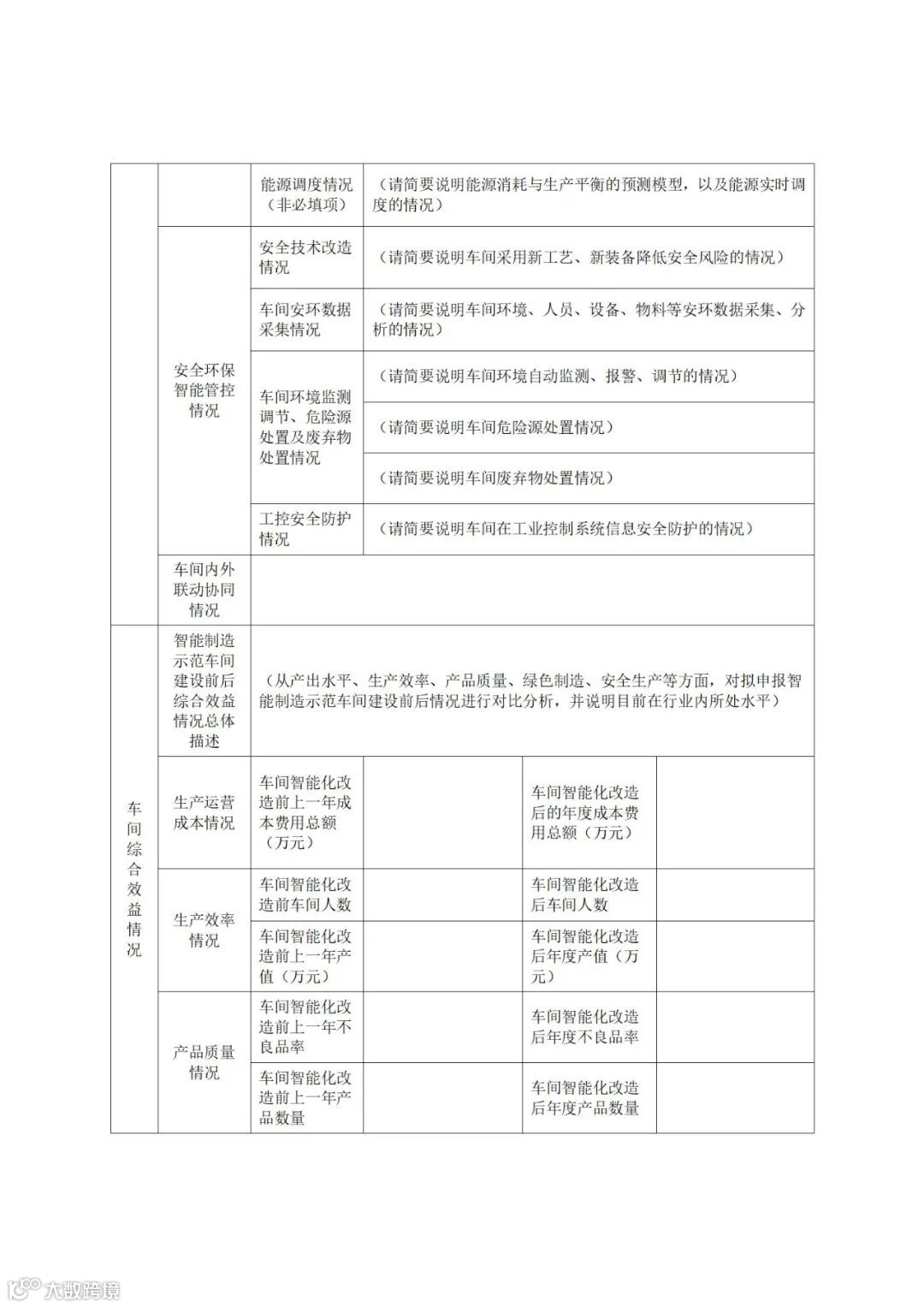
2.2022年省级智能制造示范车间申请表
3.真实性承诺书
4.2022年省级智能制造示范车间推荐审核情况表
5.2022年省级智能制造示范车间申报汇总表
6.2022年省级智能制造示范车间申报视频基础要求
江苏省工业和信息化厅 江苏省财政厅
点击“阅读原文”了解更多咨询
END
【声明】内容源于网络
0
0
科创政能量
核心服务主要包括:以高新技术企业培育为核心的国家高新技术企业、省市高新技术产品申报服务;科技、经信、发改等企业项目申报辅导和申报服务;高企培育、企业孵化;企业相关资质申报服务;科技项目查新、检测、审计等代办服务;在职人员学历、职称培训等
内容
789
粉丝
0
关注
在线咨询
科创政能量
核心服务主要包括:以高新技术企业培育为核心的国家高新技术企业、省市高新技术产品申报服务;科技、经信、发改等企业项目申报辅导和申报服务;高企培育、企业孵化;企业相关资质申报服务;科技项目查新、检测、审计等代办服务;在职人员学历、职称培训等
总阅读
22
粉丝
0
内容
789
在线咨询
关注