

各设区市工信局(大数据产业主管部门),昆山市、泰兴市、沭阳县工信局,各有关单位:
为深入贯彻国家大数据、数字经济、工业互联网创新发展战略,推进落实《江苏省大数据发展行动计划》和《江苏省工业大数据发展实施意见》,推动互联网、大数据、人工智能等新一代信息技术与制造业深度融合,促进工业经济向数据驱动型发展模式转变,加快培育省级工业大数据应用示范区,现组织开展2021年度江苏省工业大数据应用能力评估工作。有关事项通知如下:
01
评估对象
江苏省工业大数据应用能力评估对象为本省范围内县级以上高新技术产业开发区、经济技术开发区、工业园区等产业集聚区。要求申请评估的集聚区主导产业鲜明,水平和规模省内领先,在政策、资金、技术、人才等方面,汇聚区域、行业优势资源,构建有利于工业大数据发展的良好环境,全面提升工业大数据创新能力和应用水平,在工业大数据应用方面发挥引领示范作用。
02
申报要求
1.请各设区市工信局组织指导本地区工业大数据应用能力评估工作,提供本地区大数据产业发展现状,协助各申报单位填写申报书中相关内容。
2.各申报单位依据《工业大数据应用能力评估规范》(见附件,以下简称《评估规范》)要求,填写《江苏省工业大数据应用能力评估申报书》,连同附件材料报送所在设区市、省管县(市)工信局(含电子版及纸质材料一式二份)。
3.各设区市、省管县(市)工信局依据《评估规范》,对申报材料进行初评并出具推荐意见,于8月31日前将推荐结果加盖公章后连同申报材料(含电子版及纸质材料一式两份,电子版请发送至指定邮箱)报送省工信厅。
4.南京、无锡、苏州、常州市推荐评估对象不超过2个,其余各设区市、省管县(市)不超过1个。
5.我厅将组织专家对推荐评估对象的申报材料进行评审并开展现场评估,对符合《评估规范》要求的园区予以公示。
联系人:孙飞 卢俊
电话:025-69652663 69652633
邮箱:gxt_dsjc@163.com
地址:南京市北京西路16号苏兴大厦1009室
邮编:210008
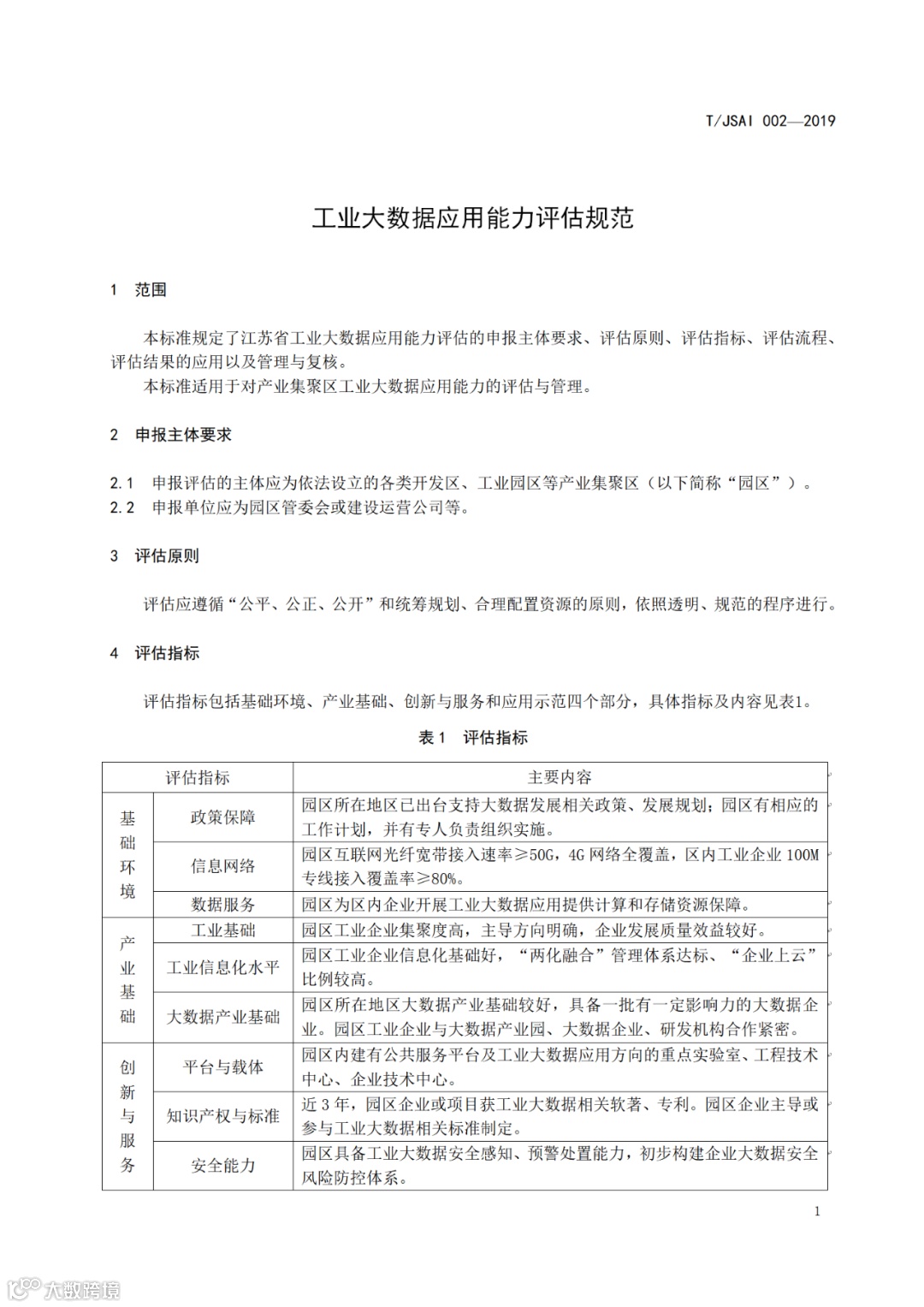
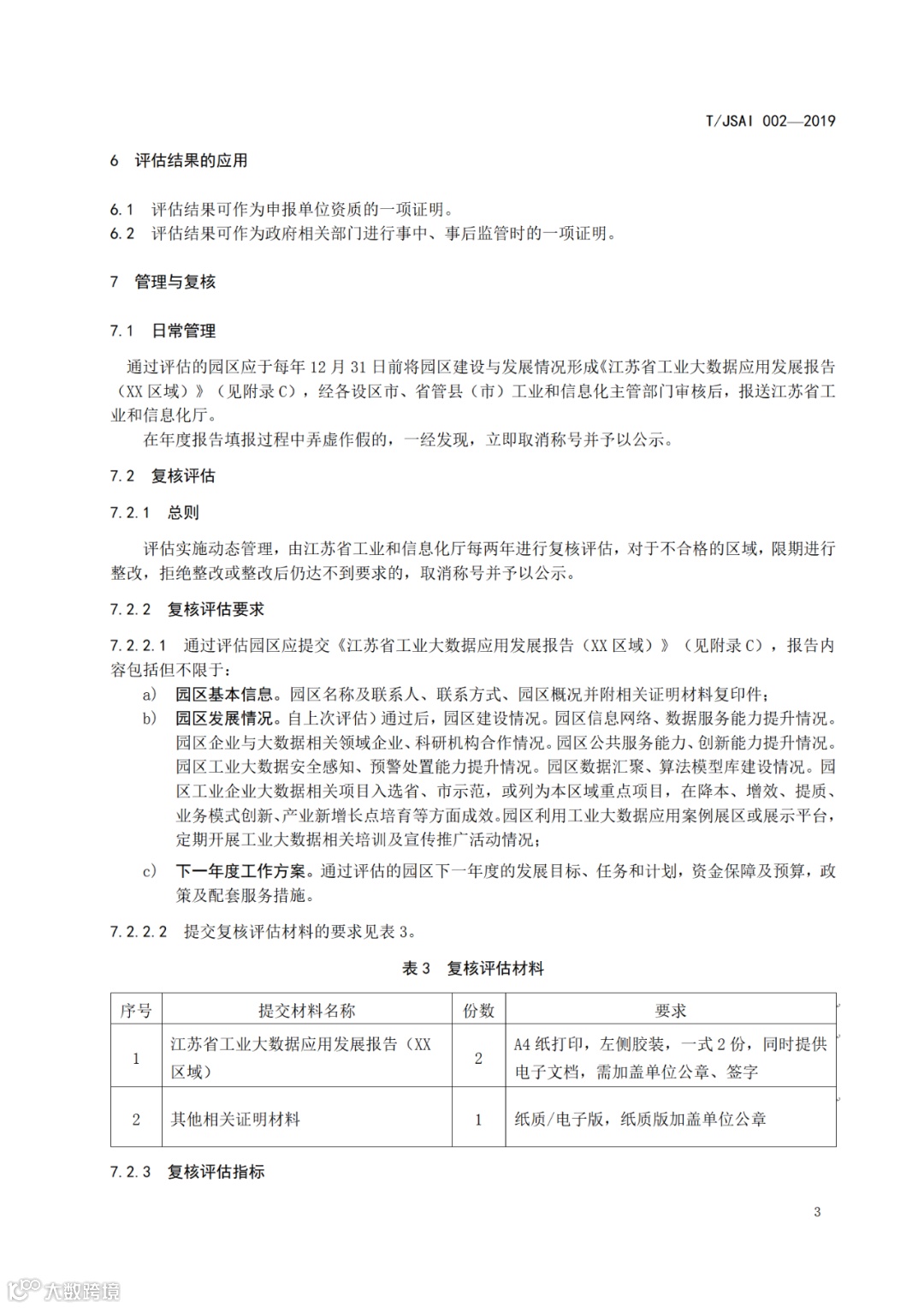
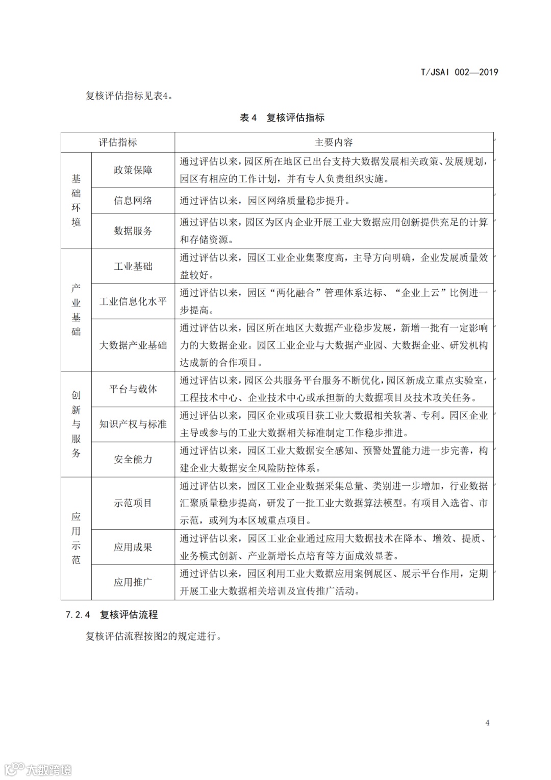
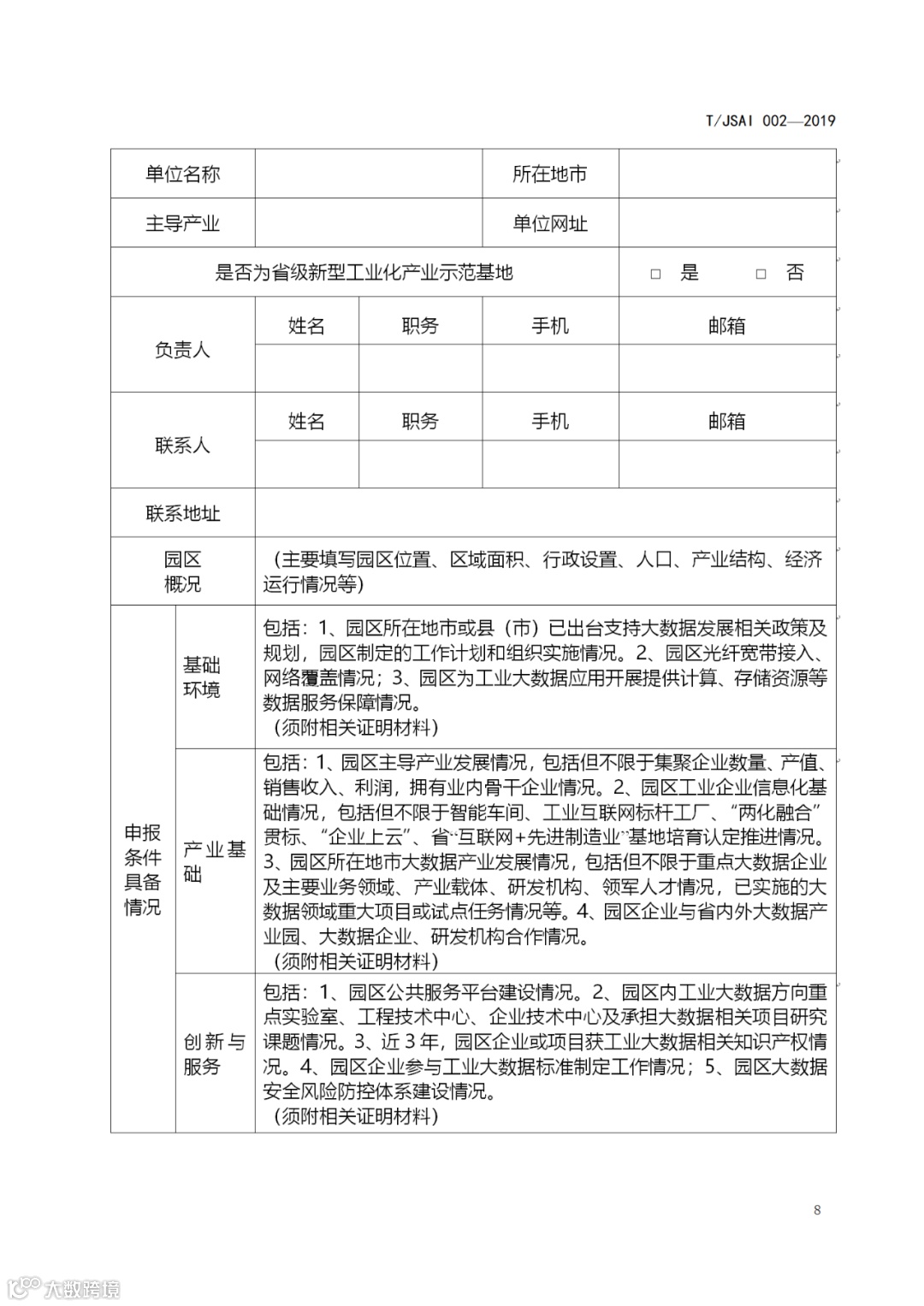
附件:工业大数据应用能力评估规范




















END

