搜索
首页
大数快讯
大数活动
服务超市
文章专题
出海平台
流量密码
出海蓝图
产业赛道
物流仓储
跨境支付
选品策略
实操手册
报告
跨企查
百科
导航
知识体系
工具箱
更多
找货源
跨境招聘
DeepSeek
首页
>
〖通知〗关于2025年度享受增值税加计抵减政策的先进制造业企业名单制定工作有关事项的通知
>
0
0
〖通知〗关于2025年度享受增值税加计抵减政策的先进制造业企业名单制定工作有关事项的通知
科创政能量
2025-06-10
1
“一站式”创新创业资源公共
服务
平台
信息来源:工业和信息化部办公厅 财政部办公厅 国家税务总局办公厅
发布
时间
:2025-6-10
各省、自治区、直辖市及计划单列市工业和信息化主管部门、财政厅(局),国家税务总局各省、自治区、直辖市、计划单列市税务局:
为支持科技创新和制造业发展,做好2025年度享受增值税加计抵减政策的先
进制
造业企业名单(以下简称2025年度名单)制定工作,根据《财政部税务总局关于先进制造业企业增值税加计抵减政策的公告》(财政部税务总局公告2023年第43号)规定,现将有关事项通知如下:
一
本通知所称名单是指财政部、税务总局2023年第43号公告中提及的享受增值税加计抵减政策的先进制造业企业名单。
先进制造业企业是指高新技术企业(含所属的非法人分支机构,以下简称分支机构)中的制造业一般纳税人。高新技术企业是指按照《科技部 财政部 国家税务总局关于修订印发〈高新技术企业认定管理办法〉的通知》(国科发火〔2016〕32号)规定认定的高新技术企业。
二
各省、自治区、直辖市及计划单列市工业和信息化主管部门(以下统称地方工业和信息化主管部门)会同同级科技、财政、税务部门确定名单。
(一)进入2025年度名单的企业,应在2025年内具备高新技术企业资格,且2024年1月1日至12月31日期间,研发支出、研发人员、高新技术产品占比符合国科发火〔2016〕32号文件规定的高新技术企业条件,企业从事制造业业务相应发生的销售额合计占全部销售额比重50%(不含)以上,全部销售额及制造业产品销售额均不含增值税。制造业行业属性判定请参照《国民经济行业分类》(GB/T 4754—2017)中“制造业”门类(C类)。企业申请进入名单前36个月未发生骗取留抵退税、出口退税或虚开增值税专用发票情形,未因偷税被税务机关处罚两次及以上。
(二)委托外部进行生产加工的,相关销售额不计入制造业产品销售额。受托企业在满足本通知相关规定的情况下,加工费可计入从事制造业业务相应销售额。
(三)企业登录高新技术企业认定管理工作网(
http://www.innocom.gov.cn/
)提交申请材料,一次申报且审核通过后按规定时限享受政策。
三
企业申报时间
(一)对于已在《2024年度享受增值税加计抵减政策先进制造业企业名单》中,且当前高新技术企业资格仍有效的企业,于2025年4月30日起暂停享受政策。
拟继续申请进入2025年度名单的,可于2025年6月起的每月1日至10日提交申请,截止时间为2026年4月10日
。
(二)
新申请进入2025年度名单的企业,可于2025年9月起的每月1日至10日提交申请,截止时间为2026年4月10日。
四
政策享受时限
(一)高新技术企业资格在2025年全年有效的企业,享受政策时间为2025年1月1日至2026年4月30日。
(二)高新技术企业资格在2025年内到期,且未在2025年内取得新的高新技术企业资格的企业,享受政策时间为2025年1月1日至12月31日。
(三)高新技术企业资格在2025年内到期,并在2025年内取得新的高新技术企业资格的企业,享受政策时间为2025年1月1日至2026年4月30日。
(四)2025年新认定的高新技术企业,享受政策时间为2025年1月1日至2026年4月30日。
五
分支机构申请享受政策,由总公司一并填报相关信息。
在总公司具备高新技术企业资格且所属行业为制造业的情况下:
(一)对于增值税汇总纳税企业,由总公司汇总计算分支机构销售额及比重,分支机构不单独享受政策,总公司所在地的地方工业和信息化主管部门会同同级科技、财政、税务部门按照本通知规定,确定总公司能否享受政策。
(二)对于非增值税汇总纳税,且分支机构所属行业为制造业的企业,总公司和分支机构分别计算销售额及比重,总公司和分支机构所在地的地方工业和信息化主管部门会同同级科技、财政、税务部门按照本通知规定,分别确定总公司和分支机构能否享受政策。
六
总分支机构间、同一控制下的企业间发生应税交易,取得的进项税额不得计提加计抵减额。
七
享受政策的企业将原材料、半成品销售给另一企业加工为半成品或者产成品后进行回购的,应当仅就半成品或者产成品加工费部分的进项税额计提加计抵减额。
八
地方工业和信息化主管部门应与同级科技、财政、税务部门畅通信息共享渠道,健全工作协同机制,简化企业纳税申报流程,认真做好组织实施,确保政策稳妥推进、精准落实到位。
(一)地方工业和信息化主管部门可组织下级工业和信息化主管部门会同同级科技、财政、税务部门对企业申报信息进行审核和名单推荐。
(二)地方工业和信息化主管部门对企业是否从事制造业行业,科技部门或工业和信息化主管部门按职责对企业高新技术企业资格(以高新技术企业证书为准),税务部门对企业是否为一般纳税人、2024年是否符合《高新技术企业认定管理办法》规定的高新技术企业条件、制造业销售额占比等情况进行复核,对复核不通过的企业应注明理由。
(三)地方工业和信息化主管部门原则上于2025年6月起每月底前将通过的企业名单推送税务部门,地方税务部门原则上于2025年7月起每月底前将政策执行情况及减税成效反馈地方工业和信息化主管部门。
九
企业发生更名、整体迁移或与认定条件有关重大变化的
,应根据国科发火〔2016〕32号文件相关要求向所在地区高新技术企业认定管理机构
报告
相关情况并办理手续,并在高新技术企业认定管理工作网完成相关信息变更后再申请享受政策,同时向地方工业和信息化主管部门说明情况并提供相关证明材料,由地方工业和信息化主管部门会同同级科技、财政、税务部门确定企业发生变更情形后是否符合继续享受政策的条件。符合条件的,应及时纳入2025年度名单。完成整体迁移的企业,在迁入地重新申报享受政策。
十
申报企业按照“自愿申报、真实发生、相关材料留存备查”原则,对所提供材料和数据的真实性负责,承诺如出现失信行为,接受有关部门按照法律、法规和国家有关规定处理。
地方工业和信息化主管部门会同同级科技、财政、税务部门按职责分工对名单内企业加强日常监管。在监管过程中,税务部门如发现企业存在不符合高新技术企业条件、以虚假信息获得减免税资格等情况的,应当通知该企业自不符合政策条件之月起不再享受政策,追缴已享受的减免税款,并按照税收征收管理法的有关规定处理,同时将名单推送同级工业和信息化主管部门。对因被取消高新技术企业资格等原因不再符合享受政策条件的企业,地方工业和信息化主管部门形成不再享受政策企业名单,名单内企业自不符合政策条件之月起不再享受政策,税务部门追缴已享受的减免税款,并按照税收征收管理法的有关规定处理。
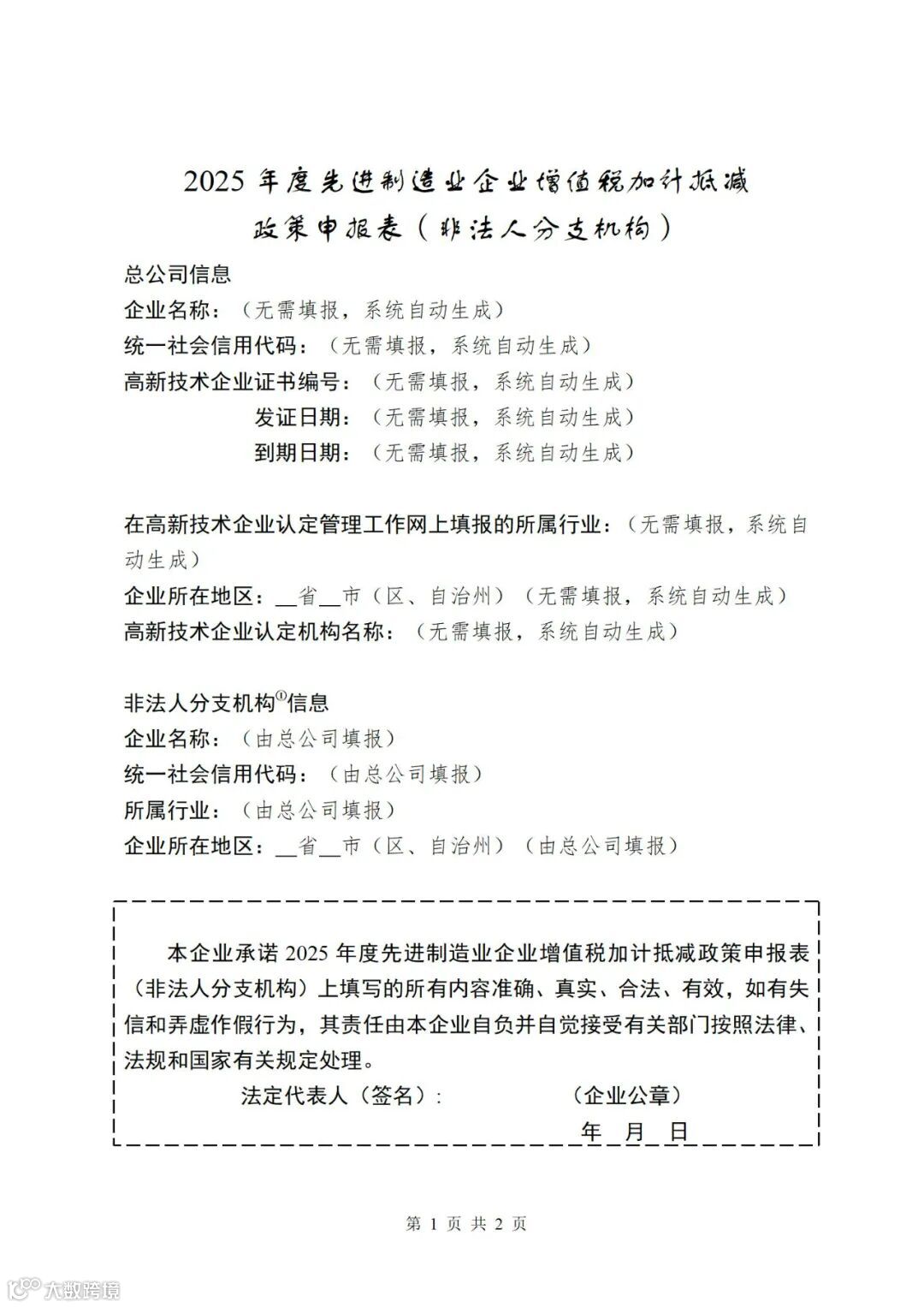
附件:
1.2025年度先进制造业企业增值税加计抵减政策申报表
2.2025年度享受增值税加计抵减政策先进制造业企业名单
3.不再享受先进制造业企业增值税加计抵减政策企业名单
工业和信息化部办公厅
财政部办公厅
国家税务总局办公厅
可点击下方“阅读原文”了解更多
END
【声明】内容源于网络
0
0
科创政能量
核心服务主要包括:以高新技术企业培育为核心的国家高新技术企业、省市高新技术产品申报服务;科技、经信、发改等企业项目申报辅导和申报服务;高企培育、企业孵化;企业相关资质申报服务;科技项目查新、检测、审计等代办服务;在职人员学历、职称培训等
内容
789
粉丝
0
关注
在线咨询
科创政能量
核心服务主要包括:以高新技术企业培育为核心的国家高新技术企业、省市高新技术产品申报服务;科技、经信、发改等企业项目申报辅导和申报服务;高企培育、企业孵化;企业相关资质申报服务;科技项目查新、检测、审计等代办服务;在职人员学历、职称培训等
总阅读
473
粉丝
0
内容
789
在线咨询
关注