

信息来源:常州市工业和信息化局
发布时间:2025-6-11
各辖市、区工信(经发)局,常州经开区经发局:
为贯彻落实《常州市深化制造业智能化改造数字化转型网络化联接三年行动计划(2025-2027年)》(常政办发〔2025〕11号)精神,积极推进企业实施智能化改造、数字化转型、网络化联接,现组织开展2025年度常州市智能工厂申报工作。有关事项通知如下:
(一)申报主体在常州市注册,具有独立法人资格的工业企业(石油石化、有色金属、烟草、汽车等有行业特殊情况的,允许法人的分支机构申报,须有统一社会信用代码),企业和产品均具有较强市场竞争力。
(二)申报主体生产经营正常(须提供近三年财务报表,经营不满三年的按实际年度提供财务报表),近三年未发生重大(含)以上安全、环保、质量事故(事件),未被列入严重失信主体名单。
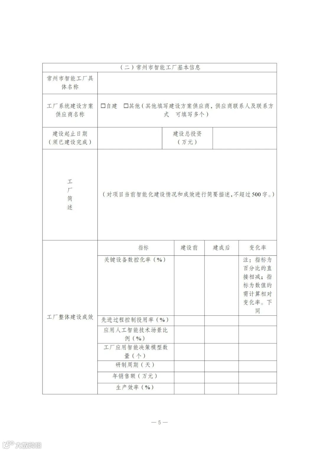
(三)申报主体已完成智能工厂建设,通过江苏政务服务网江苏省工业和信息化厅旗舰店江苏省企业数字化转型通用能力自评测达到先进级智能工厂等级水平,且申报主体智能制造能力成熟度自评价或两化融合自评估等级达到二级及以上。
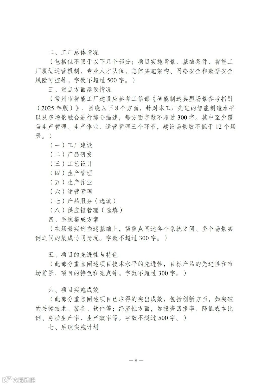
(四) 企业参考《智能制造典型场景参考指引(2025年版)》,围绕工厂建设、产品研发、工艺设计、生产管理、生产作业、运营管理、产品服务、供应链管理等开展智能工厂建设,至少覆盖生产管理、生产作业、运营管理三个环节。
(五)申报主体愿意配合开展现场核查、技术推广和典型案例交流等工作,对申报所有材料真实性负责(须提供真实性承诺)。
(一)项目申报单位应认真对照常州市智能工厂申报条件,填报《常州市智能工厂申报书》(附件1),申报单位须对填报材料的真实性、准确性、完整性负责,并确保申报材料不涉及国家秘密、商业秘密。
(二)各辖市、区工业和信息化主管部门对申报单位进行材料审核和初审推荐,并于7月4日前填写推荐汇总表(附件2)行文报送至常州市工业和信息化局信息化发展处。
(三)市工业和信息化局会同相关部门组织开展专家评审、现场核查和宣传推广工作。
(四)发生重大(含)以上安全、环保、质量事故(事件),申报资料造假、严重失信等违规行为,不再符合常州市智能工厂要求的企业,经核实后可取消常州市智能工厂资质。
(一)企业数字化转型通用能力自评测基于江苏政务服务网江苏省工业和信息化厅旗舰店“认定遴选类申报”板块(https://www.jszwfw.gov.cn/col/col140127/index.html)开展。
(二)联系方式:常州市工业和信息化局信息化发展处,0519-85681295。
附件:
1.常州市智能工厂申报书.docx
2.常州市智能工厂推荐汇总表.docx
常州市工业和信息化局


可点击下方“阅读原文”了解更多
END

