搜索
首页
大数快讯
大数活动
服务超市
文章专题
出海平台
流量密码
出海蓝图
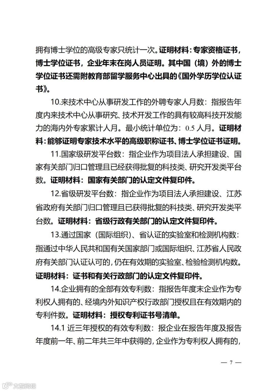
产业赛道
物流仓储
跨境支付
选品策略
实操手册
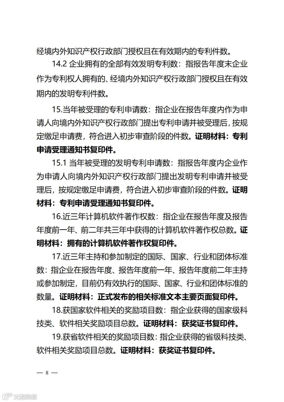
报告
跨企查
百科
导航
知识体系
工具箱
更多
找货源
跨境招聘
DeepSeek
首页
>
〖通知〗关于组织开展2024年省级软件企业技术中心评价工作的通知
>
0
0
〖通知〗关于组织开展2024年省级软件企业技术中心评价工作的通知
科创政能量
2024-04-10
1
“一站式”创新创业资源公共
服务
平台
信息来源:
江苏省工业和信息化厅
发布
时间
:2024-4-10
各设区市工信局:
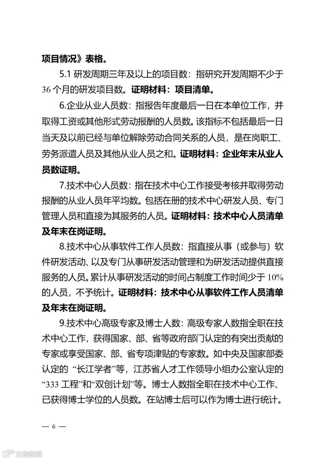
为推进软件与信息服务业加快技术创新,提高工业信息化发展水平和竞争力,依据《江苏省省级企业技术中心认定管理办法》(苏工信规〔2020〕1号),开展2024年省级软件企业技术中心评价工作,现将有关事项通知如下:
一
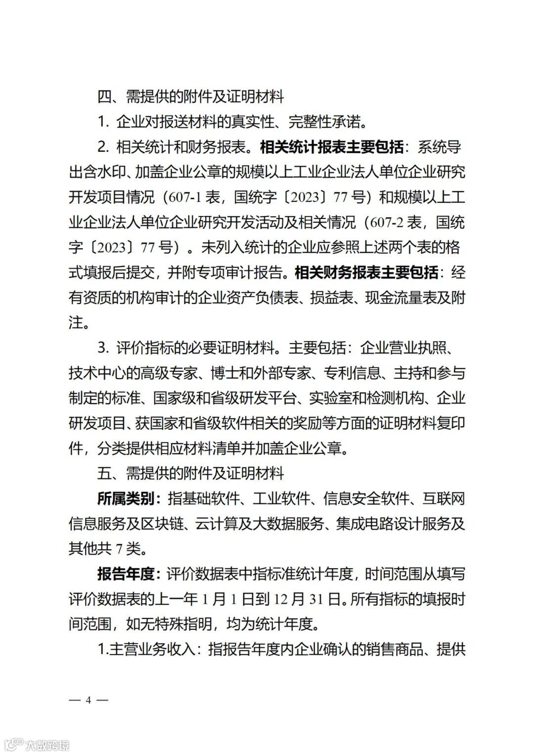
一、本次评价将对2023年以前(含2023年)认定的省级软件企业技术中心(附件1)进行评价,请各市工信局技术创新工作牵头处室会同软件与信息服务业、大数据等有关产业处室组织本地区省级软件企业技术中心所在企业做好评价工作,负责指导企业按照要求编制材料,对评价材料进行审核,确保评价表数据与附件证明材料一致。
评价材料包括:企业技术中心工作总结、评价数据表(2023年度)及所需附件证明材料(附件2)
。2023年度新认定的省级软件企业技术中心
只需报送评价数据表
。
二
二、请各市工信局
于2024年5月20日前
行文将企业评价材料(纸质一式两份,加盖企业公章;电子光盘一份,其中工作总结提供word版,企业基本信息表、评价数据表提供excel版)和《2024年省级软件企业技术中心评价数据汇总表》(见附件3)报送我厅。
三、如有企业发生更名、变更情况的,请附有关证明材料。不参与评价的企业,视同放弃省级软件企业技术中心资格。
联系方式:技术创新处 025-69652812;软件和信息服务业处 025-69652687;大数据产业处 025-69652633。
附件:
1.参与评价的省级软件企业技术中心名单(分市)
2.省级企业技术中心工作总结提纲和评价材料
3.2024年省级软件企业技术中心评价情况汇总表
江苏省工业和信息化厅
可点击下方“阅读原文”了解更多
END
【声明】内容源于网络
0
0
科创政能量
核心服务主要包括:以高新技术企业培育为核心的国家高新技术企业、省市高新技术产品申报服务;科技、经信、发改等企业项目申报辅导和申报服务;高企培育、企业孵化;企业相关资质申报服务;科技项目查新、检测、审计等代办服务;在职人员学历、职称培训等
内容
789
粉丝
0
关注
在线咨询
科创政能量
核心服务主要包括:以高新技术企业培育为核心的国家高新技术企业、省市高新技术产品申报服务;科技、经信、发改等企业项目申报辅导和申报服务;高企培育、企业孵化;企业相关资质申报服务;科技项目查新、检测、审计等代办服务;在职人员学历、职称培训等
总阅读
167
粉丝
0
内容
789
在线咨询
关注