搜索
首页
大数快讯
大数活动
服务超市
文章专题
出海平台
流量密码
出海蓝图
产业赛道
物流仓储
跨境支付
选品策略
实操手册
报告
跨企查
百科
导航
知识体系
工具箱
更多
找货源
跨境招聘
DeepSeek
首页
>
〖通知〗关于转发《关于开展2024年度江苏科技创业导师征集入库工作的通知》的通知
>
0
0
〖通知〗关于转发《关于开展2024年度江苏科技创业导师征集入库工作的通知》的通知
科创政能量
2024-08-15
0
“一站式”创新创业资源公共
服务
平台
信息来源:
常州
市科学技术局
发布
时间
:2024-8-15
各辖(市)区科技局,常州经开区科促局,各有关单位:
《关于开展2024年度江苏科技创业导师征集入库工作的通知》(苏高创〔2024〕25号)已于日前正式发布,现转发给你们,并要求如下:
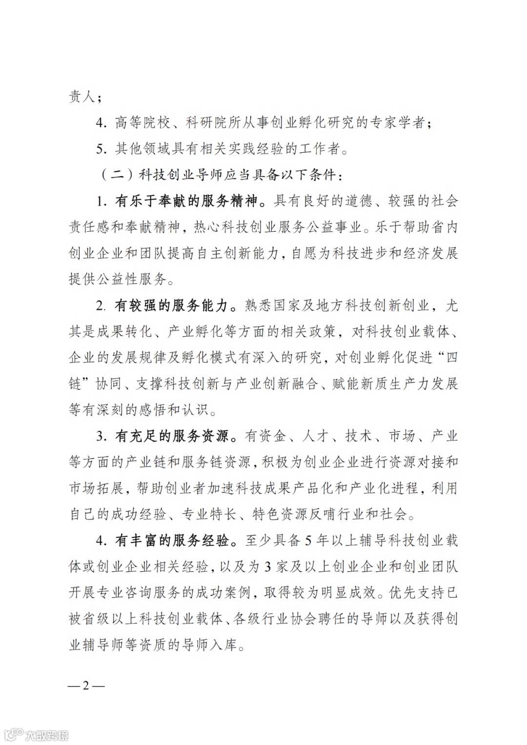
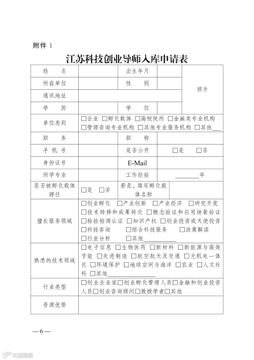
(一)有意向人员对照基本条件进行自评,按照自愿原则填写《江苏科技创业导师入库申请表》(省通知附件1),经所在单位审核确认后提交推荐单位。申请人对填写上报材料的
真实性、合法性、有效性负主体责任
,
务必认真如实填写。
(二)各辖区推荐单位(包括各辖市区科技主管部门、具体负责本地区科技创业载体管理服务工作的单位、科技创业孵化行业协会等)负责收集汇总申请表并进行初审,择优推荐并填写《2024年度江苏科技创业导师推荐汇总表》(省通知附件2),加盖公章后连同申请材料(一式一份)
于8月27日
(周二)17:00前
报送至市科技局高新处。
联系人:高新技术处陈靖
联系电话:85681525
附件:
关于开展2024年度江苏省科技创业导师征集入库的通知
常州市科学技术局
可点击下方“阅读原文”了解更多
END
【声明】内容源于网络
0
0
科创政能量
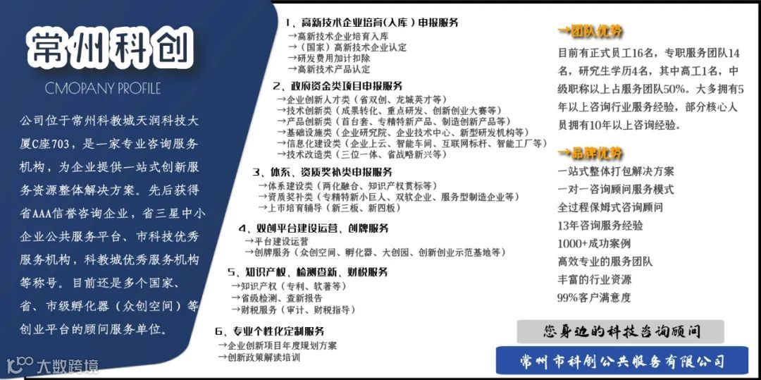
核心服务主要包括:以高新技术企业培育为核心的国家高新技术企业、省市高新技术产品申报服务;科技、经信、发改等企业项目申报辅导和申报服务;高企培育、企业孵化;企业相关资质申报服务;科技项目查新、检测、审计等代办服务;在职人员学历、职称培训等
内容
789
粉丝
0
关注
在线咨询
科创政能量
核心服务主要包括:以高新技术企业培育为核心的国家高新技术企业、省市高新技术产品申报服务;科技、经信、发改等企业项目申报辅导和申报服务;高企培育、企业孵化;企业相关资质申报服务;科技项目查新、检测、审计等代办服务;在职人员学历、职称培训等
总阅读
22
粉丝
0
内容
789
在线咨询
关注