
2021年高新已经开始严查!有地方已经开始行动了!2020年12月,北京市集中取消58家企业的高新技术企业资格!不想被“摘帽”?赶紧对照自查!
严查开始!税局刚通知!
58家被取消高新技术企业资格!
2020年12月,北京取消58家企业高新技术资格:

最高补税近8000万元!
高新资格被取消,后果很严重!
很多企业冲着高新技术企业的诸多优惠去申请,但本身是滥竽充数,或者后期未认真维护,导致资格取消,最终损失比收益大,企业追悔莫及。具体有哪些后果,我们具体来看:
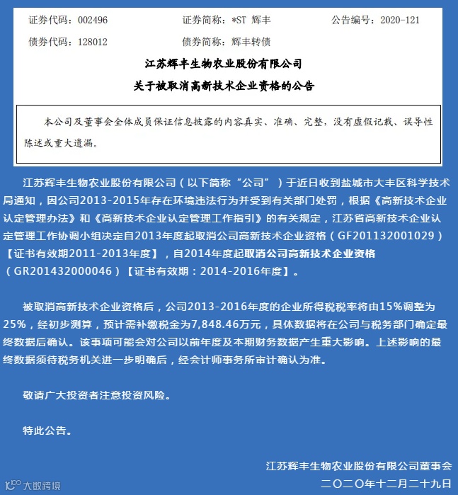
根据《高新技术企业认定管理办法》,企业的高新资格被撤销,以前年度享受的优惠将会被要求补税,并且按日加收万分之五的滞纳金,近日江苏辉丰生物农业股份有限公司被取消高新技术企业资格,预计需要补缴税金将近8000万:

修改后的《高新技术企业认定管理办法》虽然删除了“被取消高新技术企业资格的企业,认定机构在5年内不再受理该企业的认定申请”的规定,但也可以预想,未来再度申请将会面临严格的审查和和监管。
高新资格对于上市公司的声誉、品牌、核心竞争力和业绩而言具有特别的意义。若企业被取消高新技术资格发布重大补税公告,将导致股价下跌,比如2018年上市公司中装建设被取消高新技术资格,造成股价下跌,引起了广泛的关注。
高新技术企业的研发费用的归集主要包括以下8类,与普通企业可加计扣除的研发费用的范围不完全相同。

企业除了自查研发费用是否单独核算,是否归集范围正确外,还要自查核算的标准是否准确。
例如,委托外部的研发费用实际发生额只有80%可以计入研发费用总额,除列举的人员人工费用、直接投入费用等以外的其他研发费用,不得超过研发总费用的20%。
高新技术企业研发费用的占比与最近一年的销售收入息息相关。

研发费用按照最近三年统一计算,如2018-2020年的合计数,但占比的标准却根据最近一年的收入确定,即2020年的收入将关系到研发费用占比标准。
因此,到了年底,企业一定要注意收入问题,提前进行筹划,防止收入跳档而造成适用标准提高,从而导致研发费用不符合规定。
按照规定,高企近一年高新技术产品(服务)收入占企业同期总收入的比例应该不低于60%。
因此,到了年底,企业一定要注意收入问题,自查截止到目前高新技术产品(服务)的占比是多少,和规定比例差距多少,然后好好利用后两个月进行合理合法的筹划。
附:高新技术企业税收优惠政策大合集
及2021汇算清缴最全攻略
认定国家高新技术企业后,不仅可以享受地方奖金奖励、申请政府专项资金、吸引人才,还是企业创业板、新三板上市的一个重要条件。最重要的是可以享受税收减免、资产加速折旧等政策,具体我们准备了思维导图,让大家一图掌握高新技术企业可以享受的各种优惠政策。


在此要提醒大家的是对于单价不超过500万元的机器设备可一次性扣除的优惠政策已于2020年12月31日到期,是否延期执行还没有通知,所以一定要注意。

最后,高新企业如何进行认定,后续应如何管理,进行汇算清缴工作,我们精心准备了思维导图,让大家清晰明了,一图掌握。


业务介绍:
旭冰同学致力于为中小微企业提供“从创业到上市”全生命周期服务。目前已形成工商服务、财税服务、法律服务、税收筹划、专项审批、知识产权、建委资质、创业孵化、天使投资、企业上市等六百多项服务为一体的企业服务链条。
财税服务类:代理记账、税收筹划、财务咨询、财务外包、灵活用工、人事社保;自然人带开(节税)
法律服务类:法律咨询、法律顾问、合同文书、股权设计、税收争议代理;
商务合作:16710818528(微信同号)


建筑资质链接
建筑工程施工总承包资质怎么办理
公路工程施工总承包资质怎么办理
铁路工程施工总承包资质怎么办理
港口与航道工程施工总承包资质怎么办理
水利水电工程施工总承包资质怎么办理
电力工程施工总承包资质怎么办理
矿山工程施工总承包资质怎么办理
冶金工程施工总承包资质怎么办理
石油化工工程施工总承包资质怎么办理
市政公用工程施工总承包资质怎么办理
通信工程施工总承包资质怎么办理
机电工程施工总承包资质怎么办理
===========================
地基基础工程专业承包资质怎么办理
起重设备安装工程专业承包资质怎么办理
电子与智能化工程专业承包资质怎么办理
消防设施工程专业承包资质怎么办理
防水防腐保温工程专业承包资质怎么办理
桥梁工程专业承包资质怎么办理
隧道工程专业承包资质怎么办理
钢结构工程专业承包资质怎么办理
模板脚手架专业承包资质怎么办理
建筑装修装饰工程专业承包资质怎么办理
建筑机电安装工程专业承包资质怎么办理
建筑幕墙工程专业承包资质怎么办理
古建筑工程专业承包资质怎么办理
城市及道路照明工程专业承包资质怎么办理
公路路面工程专业承包资质怎么办理
公路路基工程专业承包资质怎么办理
公路交通工程专业承包资质怎么办理
预拌混凝土专业承包资质怎么办理
铁路电务工程专业承包资质怎么办理
铁路辅轨架梁工程专业承包资质怎么办理
铁路电气化工程专业承包资质怎么办理
机场场道工程专业承包资质怎么办理
民航空管工程及机场弱点系统工程专业承包资质怎么办理
机场目视助航工程专业承包资质怎么办理
港口与海岸工程专业承包资质怎么办理
航道工程专业承包资质怎么办理
通航建筑物工程专业承包资质怎么办理
港航设备安装及水上交管工程专业承包资质怎么办理
水工金属结构制作与安装工程专业承包资质怎么办理
水利水电机电安装工程专业承包资质怎么办理
河湖整治工程专业承包资质怎么办理
输变电工程专业承包资质怎么办理
核工程专业承包资质怎么办理
海洋石油工程专业承包资质怎么办理
环保工程专业承包资质怎么办理
特种工程专业承包资质怎么办理