国家对食品生产经营实行许可制度。从事食品生产、食品销售、餐饮服务,应当依法取得许可。但是,销售食用农产品,不需要取得许可。
请食品经营许可,应当先行取得营业执照等合法主体资格。
企业法人、合伙企业、个人独资企业、个体工商户等,以营业执照载明的主体作为申请人。
机关、事业单位、社会团体、民办非企业单位、企业等申办单位食堂,以机关或者事业单位法人登记证、社会团体登记证或者营业执照等载明的主体作为申请人。


申请食品经营许可,应当按照食品经营主体业态和经营项目分类提出。
食品经营主体业态分为食品销售经营者、餐饮服务经营者、单位食堂。食品经营者申请通过网络经营、建立中央厨房或者从事集体用餐配送的,应当在主体业态后以括号标注。
食品经营项目分为预包装食品销售(含冷藏冷冻食品、不含冷藏冷冻食品)、散装食品销售(含冷藏冷冻食品、不含冷藏冷冻食品)、特殊食品销售(保健食品、特殊医学用途配方食品、婴幼儿配方乳粉、其他婴幼儿配方食品)、其他类食品销售;热食类食品制售、冷食类食品制售、生食类食品制售、糕点类食品制售、自制饮品制售、其他类食品制售等。
列入其他类食品销售和其他类食品制售的具体品种应当报国家食品药品监督管理总局批准后执行,并明确标注。具有热、冷、生、固态、液态等多种情形,难以明确归类的食品,可以按照食品安全风险等级最高的情形进行归类。
申请食品经营许可,应当符合下列条件:
(一)具有与经营的食品品种、数量相适应的食品原料处理和食品加工、销售、贮存等场所,保持该场所环境整洁,并与有毒、有害场所以及其他污染源保持规定的距离;
(二)具有与经营的食品品种、数量相适应的经营设备或者设施,有相应的消毒、更衣、盥洗、采光、照明、通风、防腐、防尘、防蝇、防鼠、防虫、洗涤以及处理废水、存放垃圾和废弃物的设备或者设施;
(三)有专职或者兼职的食品安全管理人员和保证食品安全的规章制度;
(四)具有合理的设备布局和工艺流程,防止待加工食品与直接入口食品、原料与成品交叉污染,避免食品接触有毒物、不洁物;
《食品经营许可管理办法》
第一章 总 则
第一条 为规范食品经营许可活动,加强食品经营监督管理,保障食品安全,根据《中华人民共和国食品安全法》、《中华人民共和国行政许可法》等法律法规,制定本办法。
第二条 在中华人民共和国境内,从事食品销售和餐饮服务活动,应当依法取得食品经营许可。
食品经营许可的申请、受理、审查、决定及其监督检查,适用本办法。
第三条 食品经营许可应当遵循依法、公开、公平、公正、便民、高效的原则。
第四条 食品经营许可实行一地一证原则,即食品经营者在一个经营场所从事食品经营活动,应当取得一个食品经营许可证。
第五条 食品药品监督管理部门按照食品经营主体业态和经营项目的风险程度对食品经营实施分类许可。
第六条 国家食品药品监督管理总局负责监督指导全国食品经营许可管理工作。
县级以上地方食品药品监督管理部门负责本行政区域内的食品经营许可管理工作。
省、自治区、直辖市食品药品监督管理部门可以根据食品类别和食品安全风险状况,确定市、县级食品药品监督管理部门的食品经营许可管理权限。
第七条 国家食品药品监督管理总局负责制定食品经营许可审查通则。
县级以上地方食品药品监督管理部门实施食品经营许可审查,应当遵守食品经营许可审查通则。
第八条 县级以上食品药品监督管理部门应当加快信息化建设,在行政机关的网站上公布经营许可事项,方便申请人采取数据电文等方式提出经营许可申请,提高办事效率。
第二章 申请与受理
第九条 申请食品经营许可,应当先行取得营业执照等合法主体资格。
企业法人、合伙企业、个人独资企业、个体工商户等,以营业执照载明的主体作为申请人。
机关、事业单位、社会团体、民办非企业单位、企业等申办单位食堂,以机关或者事业单位法人登记证、社会团体登记证或者营业执照等载明的主体作为申请人。
第十条 申请食品经营许可,应当按照食品经营主体业态和经营项目分类提出。
食品经营主体业态分为食品销售经营者、餐饮服务经营者、单位食堂。食品经营者申请通过网络经营、建立中央厨房或者从事集体用餐配送的,应当在主体业态后以括号标注。
食品经营项目分为预包装食品销售(含冷藏冷冻食品、不含冷藏冷冻食品)、散装食品销售(含冷藏冷冻食品、不含冷藏冷冻食品)、特殊食品销售(保健食品、特殊医学用途配方食品、婴幼儿配方乳粉、其他婴幼儿配方食品)、其他类食品销售;热食类食品制售、冷食类食品制售、生食类食品制售、糕点类食品制售、自制饮品制售、其他类食品制售等。
列入其他类食品销售和其他类食品制售的具体品种应当报国家食品药品监督管理总局批准后执行,并明确标注。具有热、冷、生、固态、液态等多种情形,难以明确归类的食品,可以按照食品安全风险等级最高的情形进行归类。
国家食品药品监督管理总局可以根据监督管理工作需要对食品经营项目类别进行调整。
第十一条 申请食品经营许可,应当符合下列条件:
(一)具有与经营的食品品种、数量相适应的食品原料处理和食品加工、销售、贮存等场所,保持该场所环境整洁,并与有毒、有害场所以及其他污染源保持规定的距离;
(二)具有与经营的食品品种、数量相适应的经营设备或者设施,有相应的消毒、更衣、盥洗、采光、照明、通风、防腐、防尘、防蝇、防鼠、防虫、洗涤以及处理废水、存放垃圾和废弃物的设备或者设施;
(三)有专职或者兼职的食品安全管理人员和保证食品安全的规章制度;
(四)具有合理的设备布局和工艺流程,防止待加工食品与直接入口食品、原料与成品交叉污染,避免食品接触有毒物、不洁物;
(五)法律、法规规定的其他条件。
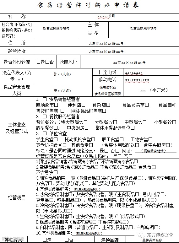
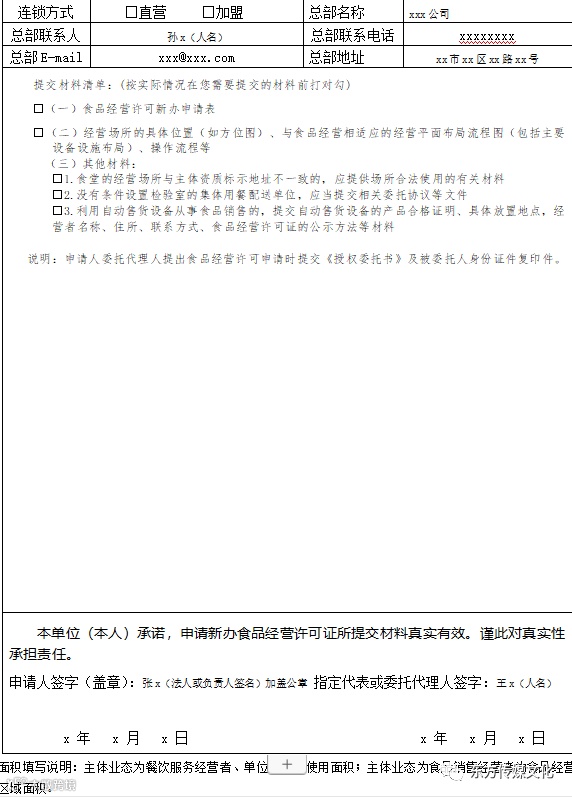
第十二条 申请食品经营许可,应当向申请人所在地县级以上地方食品药品监督管理部门提交下列材料:
(一)食品经营许可申请书;
(二)营业执照或者其他主体资格证明文件复印件;
(三)与食品经营相适应的主要设备设施布局、操作流程等文件;
(四)食品安全自查、从业人员健康管理、进货查验记录、食品安全事故处置等保证食品安全的规章制度。
利用自动售货设备从事食品销售的,申请人还应当提交自动售货设备的产品合格证明、具体放置地点,经营者名称、住所、联系方式、食品经营许可证的公示方法等材料。
申请人委托他人办理食品经营许可申请的,代理人应当提交授权委托书以及代理人的身份证明文件。
第十三条 申请人应当如实向食品药品监督管理部门提交有关材料和反映真实情况,对申请材料的真实性负责,并在申请书等材料上签名或者盖章。
第十四条 县级以上地方食品药品监督管理部门对申请人提出的食品经营许可申请,应当根据下列情况分别作出处理:
(一)申请事项依法不需要取得食品经营许可的,应当即时告知申请人不受理。
(二)申请事项依法不属于食品药品监督管理部门职权范围的,应当即时作出不予受理的决定,并告知申请人向有关行政机关申请。
(三)申请材料存在可以当场更正的错误的,应当允许申请人当场更正,由申请人在更正处签名或者盖章,注明更正日期。
(四)申请材料不齐全或者不符合法定形式的,应当当场或者在5个工作日内一次告知申请人需要补正的全部内容。当场告知的,应当将申请材料退回申请人;在5个工作日内告知的,应当收取申请材料并出具收到申请材料的凭据。逾期不告知的,自收到申请材料之日起即为受理。
(五)申请材料齐全、符合法定形式,或者申请人按照要求提交全部补正材料的,应当受理食品经营许可申请。
第十五条 县级以上地方食品药品监督管理部门对申请人提出的申请决定予以受理的,应当出具受理通知书;决定不予受理的,应当出具不予受理通知书,说明不予受理的理由,并告知申请人依法享有申请行政复议或者提起行政诉讼的权利。
第三章 审查与决定
第十六条 县级以上地方食品药品监督管理部门应当对申请人提交的许可申请材料进行审查。需要对申请材料的实质内容进行核实的,应当进行现场核查。仅申请预包装食品销售(不含冷藏冷冻食品)的,以及食品经营许可变更不改变设施和布局的,可以不进行现场核查。
现场核查应当由符合要求的核查人员进行。核查人员不得少于2人。核查人员应当出示有效证件,填写食品经营许可现场核查表,制作现场核查记录,经申请人核对无误后,由核查人员和申请人在核查表和记录上签名或者盖章。申请人拒绝签名或者盖章的,核查人员应当注明情况。
食品药品监督管理部门可以委托下级食品药品监督管理部门,对受理的食品经营许可申请进行现场核查。
核查人员应当自接受现场核查任务之日起10个工作日内,完成对经营场所的现场核查。
第十七条 除可以当场作出行政许可决定的外,县级以上地方食品药品监督管理部门应当自受理申请之日起20个工作日内作出是否准予行政许可的决定。因特殊原因需要延长期限的,经本行政机关负责人批准,可以延长10个工作日,并应当将延长期限的理由告知申请人。
第十八条 县级以上地方食品药品监督管理部门应当根据申请材料审查和现场核查等情况,对符合条件的,作出准予经营许可的决定,并自作出决定之日起10个工作日内向申请人颁发食品经营许可证;对不符合条件的,应当及时作出不予许可的书面决定并说明理由,同时告知申请人依法享有申请行政复议或者提起行政诉讼的权利。
第十九条 食品经营许可证发证日期为许可决定作出的日期,有效期为5年。
第二十条 县级以上地方食品药品监督管理部门认为食品经营许可申请涉及公共利益的重大事项,需要听证的,应当向社会公告并举行听证。
第二十一条 食品经营许可直接涉及申请人与他人之间重大利益关系的,县级以上地方食品药品监督管理部门在作出行政许可决定前,应当告知申请人、利害关系人享有要求听证的权利。
申请人、利害关系人在被告知听证权利之日起5个工作日内提出听证申请的,食品药品监督管理部门应当在20个工作日内组织听证。听证期限不计算在行政许可审查期限之内。
第四章 许可证管理
第二十二条 食品经营许可证分为正本、副本。正本、副本具有同等法律效力。
国家食品药品监督管理总局负责制定食品经营许可证正本、副本式样。省、自治区、直辖市食品药品监督管理部门负责本行政区域食品经营许可证的印制、发放等管理工作。
第二十三条 食品经营许可证应当载明:经营者名称、社会信用代码(个体经营者为身份证号码)、法定代表人(负责人)、住所、经营场所、主体业态、经营项目、许可证编号、有效期、日常监督管理机构、日常监督管理人员、投诉举报电话、发证机关、签发人、发证日期和二维码。
在经营场所外设置仓库(包括自有和租赁)的,还应当在副本中载明仓库具体地址。
第二十四条 食品经营许可证编号由JY("经营"的汉语拼音字母缩写)和14位阿拉伯数字组成。数字从左至右依次为:1位主体业态代码、2位省(自治区、直辖市)代码、2位市(地)代码、2位县(区)代码、6位顺序码、1位校验码。
第二十五条 日常监督管理人员为负责对食品经营活动进行日常监督管理的工作人员。日常监督管理人员发生变化的,可以通过签章的方式在许可证上变更。
第二十六条 食品经营者应当妥善保管食品经营许可证,不得伪造、涂改、倒卖、出租、出借、转让。
食品经营者应当在经营场所的显著位置悬挂或者摆放食品经营许可证正本。
第五章 变更、延续、补办与注销
第二十七条 食品经营许可证载明的许可事项发生变化的,食品经营者应当在变化后10个工作日内向原发证的食品药品监督管理部门申请变更经营许可。
经营场所发生变化的,应当重新申请食品经营许可。外设仓库地址发生变化的,食品经营者应当在变化后10个工作日内向原发证的食品药品监督管理部门报告。
第二十八条 申请变更食品经营许可的,应当提交下列申请材料:
(一)食品经营许可变更申请书;
(二)食品经营许可证正本、副本;
(三)与变更食品经营许可事项有关的其他材料。
第二十九条 食品经营者需要延续依法取得的食品经营许可的有效期的,应当在该食品经营许可有效期届满30个工作日前,向原发证的食品药品监督管理部门提出申请。
第三十条 食品经营者申请延续食品经营许可,应当提交下列材料:
(一)食品经营许可延续申请书;
(二)食品经营许可证正本、副本;
(三)与延续食品经营许可事项有关的其他材料。
第三十一条 县级以上地方食品药品监督管理部门应当根据被许可人的延续申请,在该食品经营许可有效期届满前作出是否准予延续的决定。
第三十二条 县级以上地方食品药品监督管理部门应当对变更或者延续食品经营许可的申请材料进行审查。
申请人声明经营条件未发生变化的,县级以上地方食品药品监督管理部门可以不再进行现场核查。
申请人的经营条件发生变化,可能影响食品安全的,食品药品监督管理部门应当就变化情况进行现场核查。
第三十三条 原发证的食品药品监督管理部门决定准予变更的,应当向申请人颁发新的食品经营许可证。食品经营许可证编号不变,发证日期为食品药品监督管理部门作出变更许可决定的日期,有效期与原证书一致。
第三十四条 原发证的食品药品监督管理部门决定准予延续的,应当向申请人颁发新的食品经营许可证,许可证编号不变,有效期自食品药品监督管理部门作出延续许可决定之日起计算。
不符合许可条件的,原发证的食品药品监督管理部门应当作出不予延续食品经营许可的书面决定,并说明理由。
第三十五条 食品经营许可证遗失、损坏的,应当向原发证的食品药品监督管理部门申请补办,并提交下列材料:
(一)食品经营许可证补办申请书。
(二)食品经营许可证遗失的,申请人应当提交在县级以上地方食品药品监督管理部门网站或者其他县级以上主要媒体上刊登遗失公告的材料;食品经营许可证损坏的,应当提交损坏的食品经营许可证原件。
材料符合要求的,县级以上地方食品药品监督管理部门应当在受理后20个工作日内予以补发。
因遗失、损坏补发的食品经营许可证,许可证编号不变,发证日期和有效期与原证书保持一致。
第三十六条 食品经营者终止食品经营,食品经营许可被撤回、撤销或者食品经营许可证被吊销的,应当在30个工作日内向原发证的食品药品监督管理部门申请办理注销手续。
食品经营者申请注销食品经营许可的,应当向原发证的食品药品监督管理部门提交下列材料:
(一)食品经营许可注销申请书;
(二)食品经营许可证正本、副本;
(三)与注销食品经营许可有关的其他材料。
第三十七条 有下列情形之一,食品经营者未按规定申请办理注销手续的,原发证的食品药品监督管理部门应当依法办理食品经营许可注销手续:
(一)食品经营许可有效期届满未申请延续的;
(二)食品经营者主体资格依法终止的;
(三)食品经营许可依法被撤回、撤销或者食品经营许可证依法被吊销的;
(四)因不可抗力导致食品经营许可事项无法实施的;
(五)法律法规规定的应当注销食品经营许可的其他情形。
食品经营许可被注销的,许可证编号不得再次使用。
第三十八条 食品经营许可证变更、延续、补办与注销的有关程序参照本办法第二章和第三章的有关规定执行。
第六章 监督检查
第三十九条 县级以上地方食品药品监督管理部门应当依据法律法规规定的职责,对食品经营者的许可事项进行监督检查。
第四十条 县级以上地方食品药品监督管理部门应当建立食品许可管理信息平台,便于公民、法人和其他社会组织查询。
县级以上地方食品药品监督管理部门应当将食品经营许可颁发、许可事项检查、日常监督检查、许可违法行为查处等情况记入食品经营者食品安全信用档案,并依法向社会公布;对有不良信用记录的食品经营者应当增加监督检查频次。
第四十一条 县级以上地方食品药品监督管理部门日常监督管理人员负责所管辖食品经营者许可事项的监督检查,必要时,应当依法对相关食品仓储、物流企业进行检查。
日常监督管理人员应当按照规定的频次对所管辖的食品经营者实施全覆盖检查。
第四十二条 县级以上地方食品药品监督管理部门及其工作人员履行食品经营许可管理职责,应当自觉接受食品经营者和社会监督。
接到有关工作人员在食品经营许可管理过程中存在违法行为的举报,食品药品监督管理部门应当及时进行调查核实。情况属实的,应当立即纠正。
第四十三条 县级以上地方食品药品监督管理部门应当建立食品经营许可档案管理制度,将办理食品经营许可的有关材料、发证情况及时归档。
第四十四条 国家食品药品监督管理总局可以定期或者不定期组织对全国食品经营许可工作进行监督检查;省、自治区、直辖市食品药品监督管理部门可以定期或者不定期组织对本行政区域内的食品经营许可工作进行监督检查。
第七章 法律责任
第四十五条 未取得食品经营许可从事食品经营活动的,由县级以上地方食品药品监督管理部门依照《中华人民共和国食品安全法》第一百二十二条的规定给予处罚。
第四十六条 许可申请人隐瞒真实情况或者提供虚假材料申请食品经营许可的,由县级以上地方食品药品监督管理部门给予警告。申请人在1年内不得再次申请食品经营许可。
第四十七条 被许可人以欺骗、贿赂等不正当手段取得食品经营许可的,由原发证的食品药品监督管理部门撤销许可,并处1万元以上3万元以下罚款。被许可人在3年内不得再次申请食品经营许可。
第四十八条 违反本办法第二十六条第一款规定,食品经营者伪造、涂改、倒卖、出租、出借、转让食品经营许可证的,由县级以上地方食品药品监督管理部门责令改正,给予警告,并处1万元以下罚款;情节严重的,处1万元以上3万元以下罚款。
违反本办法第二十六条第二款规定,食品经营者未按规定在经营场所的显著位置悬挂或者摆放食品经营许可证的,由县级以上地方食品药品监督管理部门责令改正;拒不改正的,给予警告。
第四十九条 违反本办法第二十七条第一款规定,食品经营许可证载明的许可事项发生变化,食品经营者未按规定申请变更经营许可的,由原发证的食品药品监督管理部门责令改正,给予警告;拒不改正的,处2000元以上1万元以下罚款。
违反本办法第二十七条第二款规定或者第三十六条第一款规定,食品经营者外设仓库地址发生变化,未按规定报告的,或者食品经营者终止食品经营,食品经营许可被撤回、撤销或者食品经营许可证被吊销,未按规定申请办理注销手续的,由原发证的食品药品监督管理部门责令改正;拒不改正的,给予警告,并处2000元以下罚款。
第五十条 被吊销经营许可证的食品经营者及其法定代表人、直接负责的主管人员和其他直接责任人员自处罚决定作出之日起5年内不得申请食品生产经营许可,或者从事食品生产经营管理工作、担任食品生产经营企业食品安全管理人员。
第五十一条 食品药品监督管理部门对不符合条件的申请人准予许可,或者超越法定职权准予许可的,依照《中华人民共和国食品安全法》第一百四十四条的规定给予处分。
第八章 附 则
第五十二条 本办法下列用语的含义:
(一)单位食堂,指设于机关、事业单位、社会团体、民办非企业单位、企业等,供应内部职工、学生等集中就餐的餐饮服务提供者;
(二)预包装食品,指预先定量包装或者制作在包装材料和容器中的食品,包括预先定量包装以及预先定量制作在包装材料和容器中并且在一定量限范围内具有统一的质量或体积标识的食品;
(三)散装食品,指无预先定量包装,需称重销售的食品,包括无包装和带非定量包装的食品;
(四)热食类食品,指食品原料经粗加工、切配并经过蒸、煮、烹、煎、炒、烤、炸等烹饪工艺制作,在一定热度状态下食用的即食食品,含火锅和烧烤等烹饪方式加工而成的食品等;
(五)冷食类食品,指一般无需再加热,在常温或者低温状态下即可食用的食品,含熟食卤味、生食瓜果蔬菜、腌菜等;
(六)生食类食品,一般特指生食水产品;
(七)糕点类食品,指以粮、糖、油、蛋、奶等为主要原料经焙烤等工艺现场加工而成的食品,含裱花蛋糕等;
(八)自制饮品,指经营者现场制作的各种饮料,含冰淇淋等;
(九)中央厨房,指由餐饮单位建立的,具有独立场所及设施设备,集中完成食品成品或者半成品加工制作并配送的食品经营者;
(十)集体用餐配送单位,指根据服务对象订购要求,集中加工、分送食品但不提供就餐场所的食品经营者;
(十一)其他类食品,指区域性销售食品、民族特色食品、地方特色食品等。
本办法所称的特殊医学用途配方食品,是指国家食品药品监督管理总局按照分类管理原则确定的可以在商场、超市等食品销售场所销售的特殊医学用途配方食品。
第五十三条 对食品摊贩等的监督管理,按照省、自治区、直辖市制定的具体管理办法执行。
第五十四条 食品经营者在本办法施行前已经取得的许可证在有效期内继续有效。
第五十五条 各省、自治区、直辖市食品药品监督管理部门可以根据本行政区域实际情况,制定有关食品经营许可管理的具体实施办法。
第五十六条 食品药品监督管理部门制作的食品经营许可电子证书与印制的食品经营许可证书具有同等法律效力。
第五十七条 本办法自2015年10月1日起施行。

业务介绍:
商务合作:16710818528(微信同号)


建筑资质链接
===========================

