
欧盟电池法新规
日前,亚马逊发出合规通知,要求所有相关卖家必须遵守新的欧盟电池法,其中欧盟针对生产者责任延伸(EPR)的电池法规将于2025年8月18日生效,卖家需在此日期前提供注册号,否则将面临商品被禁售的风险。
新电池法中关于生产者责任延伸(EPR)要求为:
电池制造商在生产阶段之外,承担电池的全生命周期责任,包括回收和处理废弃电池。生产者需要负担收集、处理和回收废电池的费用,并提供相关信息给用户和处理运营商。
这一法规对跨境电商卖家至关重要,建议销售含有电池产品的卖家提前做好准备,确保店铺合规运营。接下来极智佳将带大家全面了解这一政策。

亚马逊合规要求

根据亚马逊平台公告,卖家往欧盟销售独立电池和商品中包含电池的商品,需在以下2个时间节点完成相应合规:
在2024年8月18日之前,必须在后台“管理您的合规性”控制面板中为您的商品提交欧盟负责人的联系信息,简称欧代。
在2025年8月18日之前,必须满足生产者责任延伸要求(EPR)的欧盟电池法规要求,在每个欧盟国家/地区进行注册并向亚马逊提供注册号。否则,亚马逊将会按法律规定停售相关不符合要求的商品。
目前受到新规影响的国家分别有西班牙、意大利、德国、法国、瑞典以及波兰。亚马逊将在2024年第三至第四季度上线合规门户,届时卖家将收到亚马逊发送的通信邮件。
卖家在亚马逊平台具体需要这样做:
【第1步】注册或签订合同
作为电池的生产者,卖家需要在每个欧盟成员国注册,或与经批准的生产者责任组织签订合同。卖家可在以下欧盟成员国注册: 西班牙、意大利、德国、法国、瑞典以及波兰。当其他欧盟成员国开放注册时,官方会有消息通知卖家。如果卖家使用直运或转售独立电池和商品中包含的电池,请向上游供应商获取注册号。
【第2步】提交注册号
在注册的各个欧盟成员国的合规门户上提交注册号,卖家需要向亚马逊证明符合规定(相关门户将于2024 年第三至第四季度上线)。
【第3步】汇报及付费
卖家需要每年上报电池销售额并向相关欧盟机构或生产者责任组织缴纳环保款项。
那么,卖家如何完成合规并获取注册号?哪些产品受欧盟电池法影响?极智佳速运为您一一解答。

欧盟电池法详解
欧盟电池法规旨在更新和替换欧盟电池指令,其中规定了针对在欧盟销售的电池和废旧电池的要求,主要涉及商品安全和生产者责任延伸义务。
卖家可通过选择注册机构或平台来处理欧盟电池法规的注册事宜,由于欧盟成员国可能建立各自的生产者注册登记制度,因此需要根据目标市场选择相应的注册机构或平台。
例如:德国电池法,德国将欧洲电池指令2006/66/EG转化为国家法律,即电池法(BattG),于2009年12月1日生效,适用于所有类型的电池、蓄电池。该法规定卖家必须对已售出的电池负责,回收处理废旧电池。
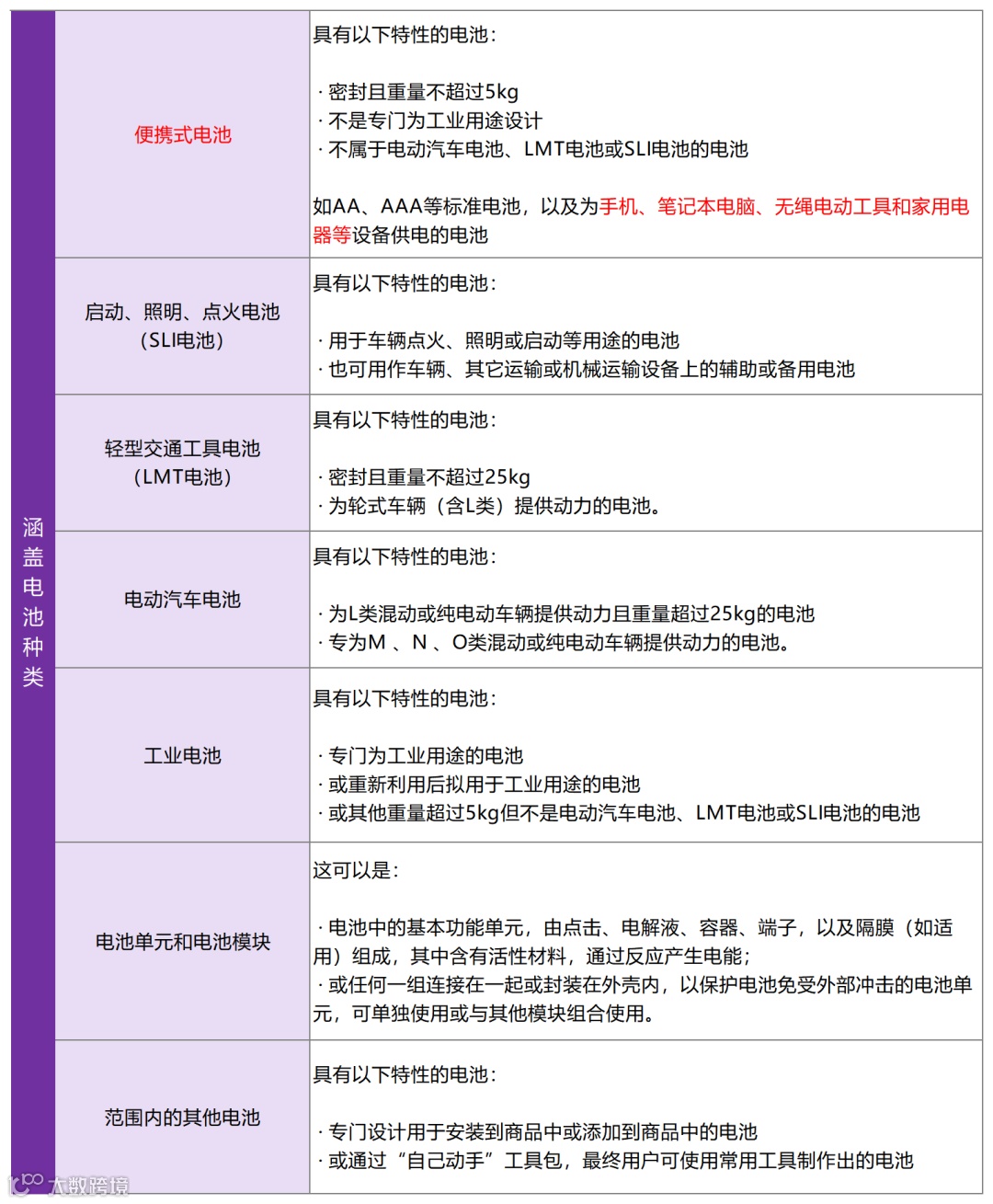
根据欧盟电池法规对“电池”的定义,以下电池产品将受到法规影响:

需要注意的是,对于跨境卖家来说,售卖的产品大部分都属于便携式电池类型(密封且质量<5kg的电池),例如干电池、可充电电池等,如您对于您的产品是否属于欧盟电池法影响内尚有疑问,可文末扫码添加物流顾问进行详细咨询!

电池法新规具体要求
欧盟电池法法规包含了有害物质管控、碳足迹、CE符合性评定、标签要求、尽职调查等一系列要求,涉及所有电池类型。
1. 有害物质要求
① 满足欧盟REACH法规(EC/1907/2006 )附件XVII所列禁用物质要求;
② 满足欧盟车辆报废指令(2000/53/EC )第4(2 )条(a )中的禁用物质要求;
③新电池法规附件I的禁用物质要求:汞—所有电池汞含量不超过0.0005% ,毫克—便携式电池(应急与医疗用途除外)毫克含量不超过0.002% ,铅—便携式电池铅含量不超过0.01% 。
2. 碳足迹要求
电动汽车电池、LMT电池和可充电工业电池(2KWh以上)需要逐步实施碳足迹要求。
3. 原材料与电池回收
从2028年8月18日起,对含有钴、铅、锂、镍等活性材料的电动汽车电池、SLI电池和可充电工业电池(2KWh以上),随附技术文件应包含活性材料中钴、锂、镍百分比信息及回收信息,电池中铅含量百分比信息及回收信息。
从2031年8月18日起,从各制造商各型号电池的活性材料废物中回收钴、铅、锂、镍占比不得低于:钴16% 、铅85% 、锂6% 、镍6% ;从2036年8月18日起,从各制造商各型号电池的活性材料废物中回收钴、铅、锂、镍占比不得低于:钴26% 、铅85% 、锂12% 、镍15% 。
4. 耐久性要求
从2024年8月18日起,电动汽车电池、可充电工业电池(2KWh以上)、LMT电池均需要附带存在电化学性能和耐久性参数的技术文件。
5. 可拆卸和可替换性
所有便携式电池都应该采用可拆卸的电池设计,消费者无需使用特殊工具(例如溶剂、加热)或经培训,即可自行拆卸、取出或者更换电池。而所有的LMT电池,都应该让消费者方便拆卸和更换。
6. 电池标签信息
一般信息:所有电池附有含电池基本信息的标签,包括制造商信息、电池类型、化学组成,除铅、镉、汞以外的其他有害物质、关键原材料等10项内容;
容量信息:可充电便携式电池、LMT电池和SLI电池应在标签上标明容量信息,且不可充电的便携式电池还应标明最小平均持续时间且标有“不可充电”。
二维码:电池应附二维码,对于不同类型电池,二维码包含的信息不同;
电池单独收集符号:垃圾桶标识,镉超过0.002%或含铅超过0.004%的电池应在垃圾桶标识下增加相应的化学元素符号;
CE标识:所有电池在投放市场前应加贴CE标识。
极智佳提醒,虽然欧盟电池法相关要求明年才生效,但卖家还是尽早规划注册,避免因注册流程中遇到问题导致注册时间延长。如今跨境电商合规化趋势明显,各位卖家们需要严格遵守销售平台和销售地的各项合规要求。


