头条新闻
金色的秋天,收获的季节。 9月22日,在全局上下全面掀起“大干120天”高潮之际,从营销中心传来喜讯,中铁上海局连中5个大标。5个项目分别是新建朝阳至秦沈高铁凌海南站铁路联络线站前工程、新建牡丹江至佳木斯铁路站前工程、新建福州至厦门铁路站前工程、新建安庆至九江铁路(安徽段)站前工程、新建张家界至吉首至怀化铁路站前工程ZJHZQ-7标工程,5项工程中标金额突破113亿元。这是中铁上海局全面落实股份公司经济运行分析会议精神,持续完善营销布局,实现区域滚动发展取得的喜人成果。
朝凌铁路CLTJ-2标段
中标额17.96亿元
位于辽宁省朝阳市巴图营乡,正线长度37.52公里。路基14.521km桥梁30座,隧道5座,预制架设箱梁526孔,连续梁2联,铺设无砟道床75.04铺轨公里,铺设道岔20组,铺轨748m。新建车站1座。朝凌高铁的建设将对振兴东北老工业基地,完善区域路网结构和布局,提高通道运输能力和服务质量,促进辽宁省经济社会发展具有重要意义。
牡佳铁路站前工程MJZQSG7标
中标额20.62亿元
线路走向由桦南东站引出,出站后线路折向东北方向,跨越八虎力河、向阳山水库、307省道,与七星峰隧道相接。本标段起屹里程为DK267+132-DK307+680,正线全长40.455公里。其中路基23.191公里,桥梁13座12.34公里,隧道4座4.924公里,预制架设箱梁692孔。牡佳铁路是黑龙江省东部快速铁路环线的重要一步,也是“十三五”铁路规划的一部分。铁路建造完成后,黑龙江省将有八个地级市进入“高铁时代”,进一步完善黑龙江省东部地区铁路路网,大幅提高铁路客货运能。
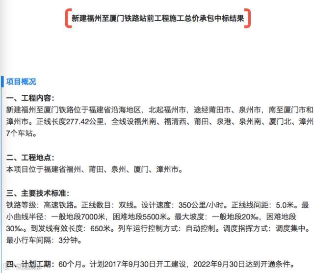
福厦铁路FX-5标
中标额23.38亿元
位于泉州市和惠安县,境内正线长度39.301公里。主要工程量:桥梁18座21.240km,框架中桥1座长78.4m,涵洞9座515.73横延米;隧道7座4618m;双块式无砟轨道道床铺设78.05铺轨公里;站线双块式无砟轨道道床1.472铺轨公里。工程完工后,将构建起京福厦高速铁路客运通道,成为东南沿海铁路客运通道的重要组成部分。
新建张家界至吉首至怀化铁路站前工程ZJHZQ-7标
中标额27.64亿元
正线长度32.52公里。主要工程内容包括:路基31处5.32km,桥梁36座9.62km,隧道20座20.01km。车站一座:吉首东车站。梁场一个:吉首东梁场(制架梁233孔)。高铁建成后,可连通沪昆高铁通道和渝长厦高铁通道,形成湖南省西部完善的高速铁路网,对湖南西部扶贫开发具有重要意义。
新建安庆至九江铁路(安徽段)站前工程施工总承包AJSG-2标
中标额23.65亿元
正线长度41.292公里。位于安徽省安庆市怀宁县、潜山县境内。主要工程数量包括:正线路基2.344km,正线桥7座37.583km,梁场1处,无砟轨道预制场1处,综合接地贯通地线41.292km,声屏障、钢轨阻尼、电缆槽、电缆井、警务区房屋、值守岗亭等附属工程。 该铁路将与宁安城际、昌九城际、合安客专、武九客专等线共同构成区域快速客运网,对推进沿江区域经济一体化和城市化进程,促进区域经济发展具有重要意义。
作为一家综合服务型建设企业集团,铁路项目是中铁上海工程局的核心业务板块之一。近年来,中铁上海局围绕重点工程深入开展高层营销和品牌营销,在铁路市场一直保持良好的发展势头,市场订单不断,先后中标玉磨、银西甘宁段和陕西段、郑万重庆段等一批一级铁路项目,仅2016年在铁路市场就中标77.4亿元,占全年营销额的20.9%,以优异的工程业绩和扎实的施工质量赢得各方好评,真正把“市场经营是企业的第一要务”落到实处。与此同时,中铁上海工程局高度重视评铁路信用评价工作,曾分别在2014、2016、以及2017年上半年铁路信用评价中获评A级,成功展示了中铁上海局在铁路施工领域的强劲实力。
一分耕耘,一分收获。为了按时保质地完成本次投标工作,中铁上海局营销部人员积极收集营销信息,对接公共关系,密切跟踪各铁路项目,加班加点准备标书,数月保持“战斗”状态,连续多日通宵达旦,全力以赴,一丝不苟,以积极进取的态度和高质量的工作为投标做好各项准备,充分展现了中铁上海局职工的“铁军”风采。“为了完成投标工作,一切的付出都是值得的!”中铁上海局营销部部长段德荣说出了大家的心声。
5个铁路项目的密集中标,为下半年完成股份公司全年下达的各项经营指标任务奠定了坚实基础,也是中铁上海局向党的十九大、总公司第四次(股份公司第二次)党代会的最美献礼。
稿件转自:中铁上海局集团 官方订阅号


