
近日,中国合格评定国家认可委员会(CNAS)发布CNAS-TRL-022:2023《实验室风险管理指南》,文件自发布之日起立即生效。


前 言
本指南有助于实验室做到提高风险管理意识、有效配置和使用风险管理资源、 实施事前管理、改善风险识别、改善内部控制、改善实验室管理、改善实验室活动的效果和效率、改进事故预防与处理、减少损失、增强实验室可持续发展能力等。在实际应用中,实验室根据风险的性质、程度等使用相关方法开展风险管理工作。
本指南提供了实验室风险管理的一般原则和通用的实施指南,但风险管理的具体实施取决于实验室的实际需要和具体实践。
本指南可供申请认可和已获认可的实验室开展风险管理活动时参考,也可供对实验室风险管理工作感兴趣的人员参考。
本指南为初次发布。本指南主要起草单位:中国合格评定国家认可中心、江苏省产品质量监督检验研究院、青岛海关技术中心、广州海关技术中心、深圳海关工业品检测技术中心
本指南主要起草人:苏志明、孙晓辰、侯君钊、邹洁、季红、项海波、李政军、李许、饶红、刘筱嘉、刘崇华
实验室风险管理指南
1 范围
本指南规定了实验室在风险管理原则、风险评估、风险应对、监督检查、沟 通与记录、风险评估报告和管理实施等方面的一般原则、流程和基本要求。
本指南适用于实验室开展风险管理工作。
2 规范性引用文件
下列文件对于本文件的应用是必不可少的。凡是注日期的引用文件,仅注日期的版本适用于本文件。凡是不注日期的引用文件,其最新版本(包括所有的修改单)适用于本文件。
GB/T 23694 风险管理 术语
GB/T 24353 风险管理 原则与实施指南
GB/T 27921 风险管理 风险评估技术
GB/T 27423 合格评定 检验检测服务风险管理指南
GB/T 27000 合格评定 词汇和通用原则
CNAS公开发布的认可文件,包括认可规则、认可准则、认可指南、认可方案、认可说明、技术报告等。
3 风险管理原则
为了有效管理风险,实验室在开展风险管理活动时,可遵循以下原则:
3.1 全员参与
为了保证风险管理的有效性与针对性,实验室全体员工需参加风险管理工作。
3.2 持续改进
风险不是一成不变的,而是随着各种关系、各种资源等的变化而变化。不同时期的风险来源、严重程度可能不同。实验室宜持续识别风险,以改进管理体系、实验室活动和客户服务。
3.3 服务质量目标
服务质量目标的风险管理有助于实验室做出决策、实现目标、持续发展。
3.4 融入实验室活动管理
风险管理不是单独的活动,是实验室活动管理过程中的一个重要组成部分。
3.5 以信息工作为基础
风险管理是以信息工作为基础的。宜从多种渠道获取相关信息,但须确保信息的准确性、全面性。
4 风险管理过程
4.1 概述
风险管理过程是实验室管理的重要组成部分,贯穿于实验室的全部活动过程之中。风险管理过程由确定环境信息、风险评估、风险应对、监督检查等活动组成,如图1所示。

4.2 确定环境信息
4.2.1 概述
实验室明确外部和内部的环境信息之后,确定其风险管理的目标、与实验室活动相关的外部和内部因素、风险管理的范围与准则等。
4.2.2 外部环境信息
外部环境信息是实验室在实现其目标的过程中所面临的外界环境的各种相关信息。了解外部环境信息,便于实验室在管理风险过程中能够充分考虑外部利 益相关方的目标和关注点。
4.2.3 内部环境信息
内部环境信息是实验室在实现其目标的过程中所面临的内在环境的各种相关信息。
4.2.4 明确风险准则
风险准则是实验室用于评价风险重要程度的标准。风险准则应与实验室的风险管理方针一致。具体的风险准则应尽可能在风险管理过程开始时制定,并要不断检查和完善。
4.3 风险评估
4.3.1 概述
风险评估包括风险识别、风险分析和风险评价三个步骤。
4.3.2 风险识别
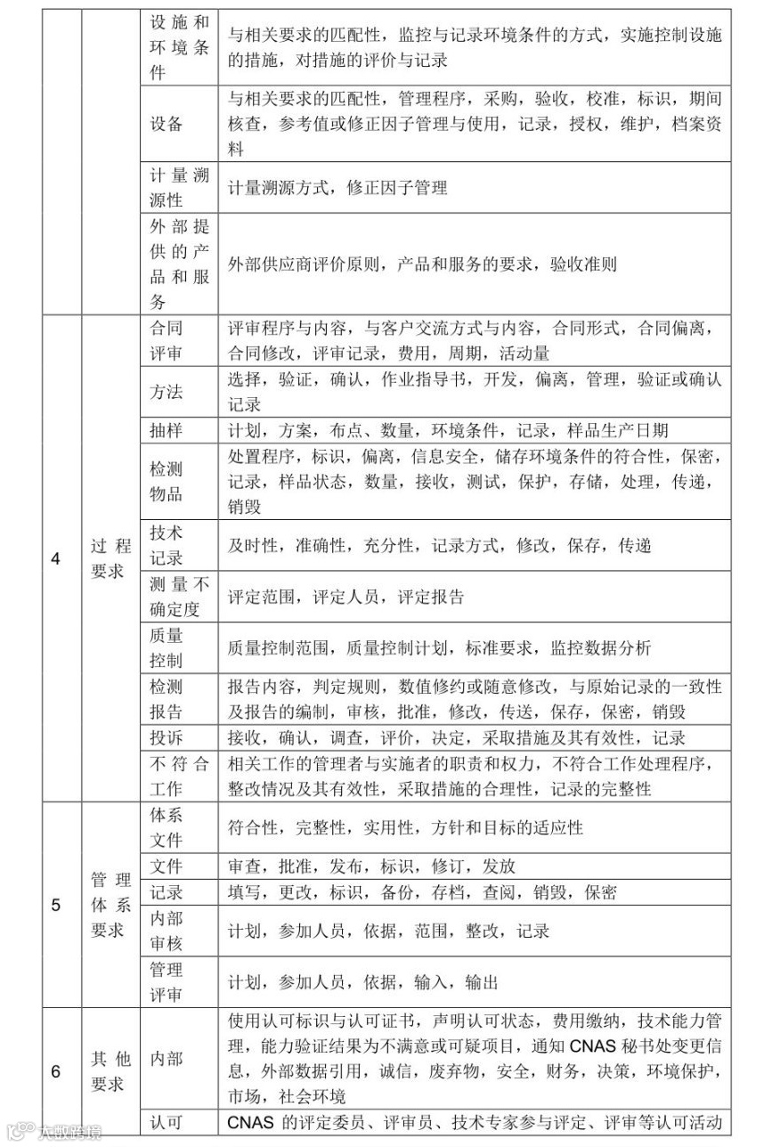
风险源主要从通用要求、结构要求、资源要求、过程要求、管理体系要求、 其他要求等六个方面识别。具体见表1



4.3.3 风险分析
依据 GB/T 27921,用于安全风险分析的方法可以是定性的、半定量的、定量的或以上方法的组合,对风险的风险源与原因、风险后果、风险发生的可能性、 不同风险之间的关系、风险应对措施、风险应对效果等进行分析。
4.3.4 风险评价
根据风险分析结果确定风险严重程度,以便做出应对措施。具体见表2

4.4 风险应对
4.4.1 概述
风险应对是选择并执行一种或几种能够改变风险的措施。风险应对宜考虑各种环境信息并将应对措施融入管理体系之中。风险的应对措施通常包括规避风险、增加风险、消除风险源、改变风险发生的可能性、改变风险发生的可能后果、转移风险、分担风险、保留风险等。将应对措施融入管理体系之中。
4.4.2 选择风险应对措施
实验室风险应对措施需满足 CNAS-CL01:2018《检测和校准实验室能力认 可准则》的要求。实验室根据实际情况编制风险应对措施,常见的风险应对措施有:
a)转移
实验室没有能力或不打算管理的风险,可采取分包、购买保险、签署协议等方式来转移。
b)降低
实验室通过努力,采取措施来降低风险的发生频率或减少已发生损失的程度。
c)回避
实验室放弃可能产生风险的活动。一般用于风险后果严重且发生概率高的情形。
d)接受
慎重考虑后,对于实验室可以接受的风险,不采取任何措施应对。实验室可以采取日常监督予以保证。
4.4.3 制定风险应对计划
对于轻微或一般风险,只对其进行监控。对于中等风险,应制定措施降低风险,并对措施的有效性进行评估。对于严重或非常严重风险,应立即停止相关活动。
4.5 监督检查
4.5.1 明确监督和检查责任。
4.5.2 监督和检查内容包括事件、信息、次生风险、应对工作进度、应对效果、应对效率等。
4.5.3 监督和检查活动包括监控已知风险、定期或不定期检查风险源、跟踪应对措施的实施情况等。
4.6 沟通与记录
4.6.1 概述
沟通与记录贯穿于风险管理过程的各项活动之中。
4.6.2 沟通
风险管理过程中,须与风险相关人进行充分、有效的沟通,以便保证相关责任人能够理解实施风险管理措施的依据与目的。
4.6.3 记录
应建立记录,必要时形成风险报告。实验室须明确报告机制,以便有效沟通风险管理过程中的相关情况,主动了解风险应对措施的效率与效果,为风险管理 活动的进一步开展提供必要的资源。
4.7 风险评估报告
实验室风险评估报告应重点分析评估实验室应予关注的事件或风险及其风险等级,并提出有针对性的风险控制措施建议。风险评估报告可包括目标及范围、事件及风险等级、管理建议、结论等。
4.7.1 目标及范围
说明评估的目标、方法和适用范围等。
4.7.2 事件及风险等级
就识别出的重点事件或风险分别说明其风险等级以及主要的评估依据,必要 时可对事件的发生风险、发展趋势进行详细描述。
4.7.3 管理建议
提出预警、风险沟通和控制措施的建议,在风险分析、评价的基础上,对重点事件或风险,提出风险控制应采取的措施建议。
4.7.4 结论
对风险评估的结果和专家建议的综合概括,主要从总体上概况性地描述、评价本次评估所识别出的重点事件或风险,包括风险的等级或优先顺序以及控制相 关风险的重点措施和建议。
5 风险管理实施
5.1 组织实施风险管理过程需要明确风险管理体系,以便将风险管理贯穿于 实验室的各个活动之中。
5.2 风险管理体系包括风险管理目标、风险管理方针、风险管理工作程序、 风险管理组织机构、风险管理资源配置等。



