
登革热是登革病毒经蚊媒传播引起的一种急性虫媒传染病。登革热传播迅速,发病率高,是目前世界上分布最广、发病人数最多、危害最大的重要虫媒病毒病之一。同时,也是我国《传染病防治法》规定的一种乙类传染病。
登革热主要经伊蚊传播,雌性伊蚊通过叮咬被感染的人后终身携带登革病毒,再叮咬健康人就会造成该病的传播。各年龄人群对登革热普遍易感,感染后起病急骤,表现为高热、头痛、肌肉、骨关节剧烈酸痛,部分患者出现皮疹、出血倾向、淋巴结肿大、白细胞计数减少、血小板减少等。

目的:
(一)及时发现、诊断病例。
(二)及时了解伊蚊媒介携带登革病毒状况
(三)病毒分型和溯源。
(四)为登革热流行趋势的预测、预警和制定防治对策、措施提供科学依据。

确诊登革热病毒感染的实验室检测方法包括分离登革病毒、检测病毒的核酸、抗原或抗体或几种检测方法的联合使用。从病人标本中分离到登革病毒,检测到病毒核酸、抗原,血液中IgM抗体阳转,或恢复期血标本IgG抗体滴度较急性期有4倍或以上升高可以确诊登革病毒感染。单份血标本IgM或IgG抗体阳性不能确诊登革病毒感染,单份标本抗体检测阳性时,仅可临床诊断为疑似或可能病例,确诊需要急性期和恢复期双份血清标本。

(一)登革病毒感染与机体免疫反应
登革病毒感染后,潜伏期为3~14天,通常4~7天,潜伏期内采集的患者标本尚不能检出登革病毒或相应的机体免疫反应。发病后,病毒在血液中存在的时间(病毒血症期)约为7天,病毒NS1抗原在血液存在的时间略长。发病后4~5天内,可在病人的血清、血浆、白细胞、脑脊液和尸检组织标本中分离到病毒,病毒核酸及NS1抗原在这个时期的检出率高。病人血液中抗体水平,因个体免疫状态不同而具有显著差异。若以前没有感染过登革病毒或其他黄病毒,或接种过黄病毒疫苗(如:乙脑、黄热等),病人首次感染抗体免疫反应呈现为特异性抗体水平缓慢升高,IgM抗体出现最早,随后出现的是IgA和IgG抗体。

在发病后3~5天的患者中IgM抗体检出率约为50%,发病后第5天的患者中检出率约为80%,而在发病后第10天患者中,约99%的患者可检出。IgM抗体水平在发病后2周达高峰,然后逐步下降,可保持2~3个月。IgA抗体出现略晚于IgM抗体,可保持约45天。在发病一周后,可在血液标本中检出较低滴度的IgG抗体,之后抗体滴度缓慢升高,可持续存在多月甚至终生。如果病人属于再次感染登革病毒(登革病毒感染者以前曾感染过登革病毒,有时可能是曾接种其他黄病毒疫苗或感染过其他黄病毒),抗体滴度可快速升高并可和多种黄病毒产生反应。主要为高水平的IgG抗体,在急性期即可检出,可持续存在10个月以上,甚至终生。IgA抗体也可在急性期标本中检出。再次感染登革病毒的病人恢复期早期的IgM抗体滴度明显低于首次感染,甚至无法检出,通过计算IgM/IgG抗体比例,可以区分首次或再次登革病毒感染。IgA抗体检测试剂在临床诊断中的应用尚处于评价阶段。

(二)检测方法选择
在发病的早期(发病5天内)一般采用病毒分离、核酸检测或抗原检测等方法进行诊断,当病程进入恢复期后(发病5天以后),一般采用血清学检测病毒特异性抗体的方法进行诊断。

1.病毒分离。经细胞培养分离病毒,需要生物安全二级(BSL-2)实验室及必要的仪器设备,在标本运输过程中保持低温(冷冻或冷藏)对于病毒分离非常重要。将标本接种于蚊源细胞(C6/36)或哺乳动物细胞(BHK21、Vero)进行分离培养,出现病变以后,用检测抗原或核酸的方法鉴定病毒。分离到登革病毒可以确诊,但其耗时长,需要数天,不适于快速诊断。


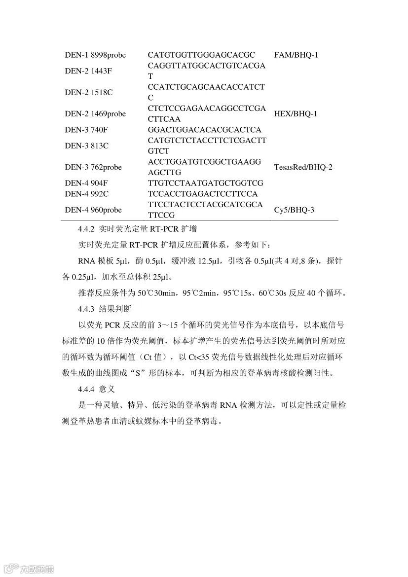
2.核酸检测。多种逆转录聚合酶链反应(RT-PCR)方法可用于登革病毒核酸检测,包括一步法RT-PCR、实时荧光RT-PCR或套式RT-PCR等方法等。核酸检测可在1~2天内鉴别病毒RNA。

在病人标本中检出病毒核酸,可确诊且能分型,可用于早期诊断,但核酸检测容易因污染而产生假阳性,因此要求严格分区操作。阴性结果不能排除登革热诊断,需采集第二份标本(发病5天后)开展血清学检测,进行确诊。




3.抗原检测。NS1抗原检测可采用ELISA方法或快速检测试剂,可在几十分钟到数小时完成检测,适于现场使用,是登革热急性期诊断的重要手段,在发病后1天即可检出,也有报道在发病后18天仍可在血标本中检出。目前该方法尚不能分型。由于NS1抗原检测方法的特异性,也可用于黄病毒感染的鉴别诊断。基于我国登革热流行的特点,国家卫生计生委颁发的《登革热诊疗指南(2014年第2版)》将标本中检出NS1抗原作为确诊病毒感染依据,可用于早期诊断。但综合现有试剂的稳定性和特异性以及现场疫情处置需要等因素考虑,《登革热诊断标准WS 216-2018》将标本中检出NS1抗原作为临床诊断病例标准而非确诊病毒感染依据。NS1抗原检测阴性结果不能排除登革热诊断,需采集第二份标本(发病5天后)开展血清学特异性抗体检测,进行确诊或排除诊断。


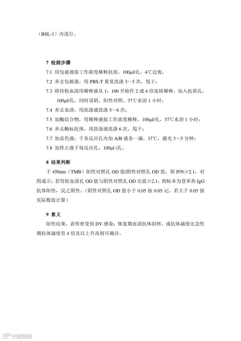
4. IgM抗体检测。用于IgM抗体检测的捕获法ELISA(MAC-ELISA)是最常用的检测方法,也有多种商业化快检试剂可用于IgM抗体检测,均不能用于血清分型检测。目前检测试剂主要是检测病毒包膜蛋白特异性抗体,主要缺陷为与其他黄病毒存在交叉反应。标本中IgM抗体阳性,提示患者可能新近感染登革病毒,适用于登革热早期诊断,但单份标本不能确诊。一些登革病毒再次感染者,血标本中IgM抗体滴度底,甚至不能检出,影响IgM抗体诊断精确性。



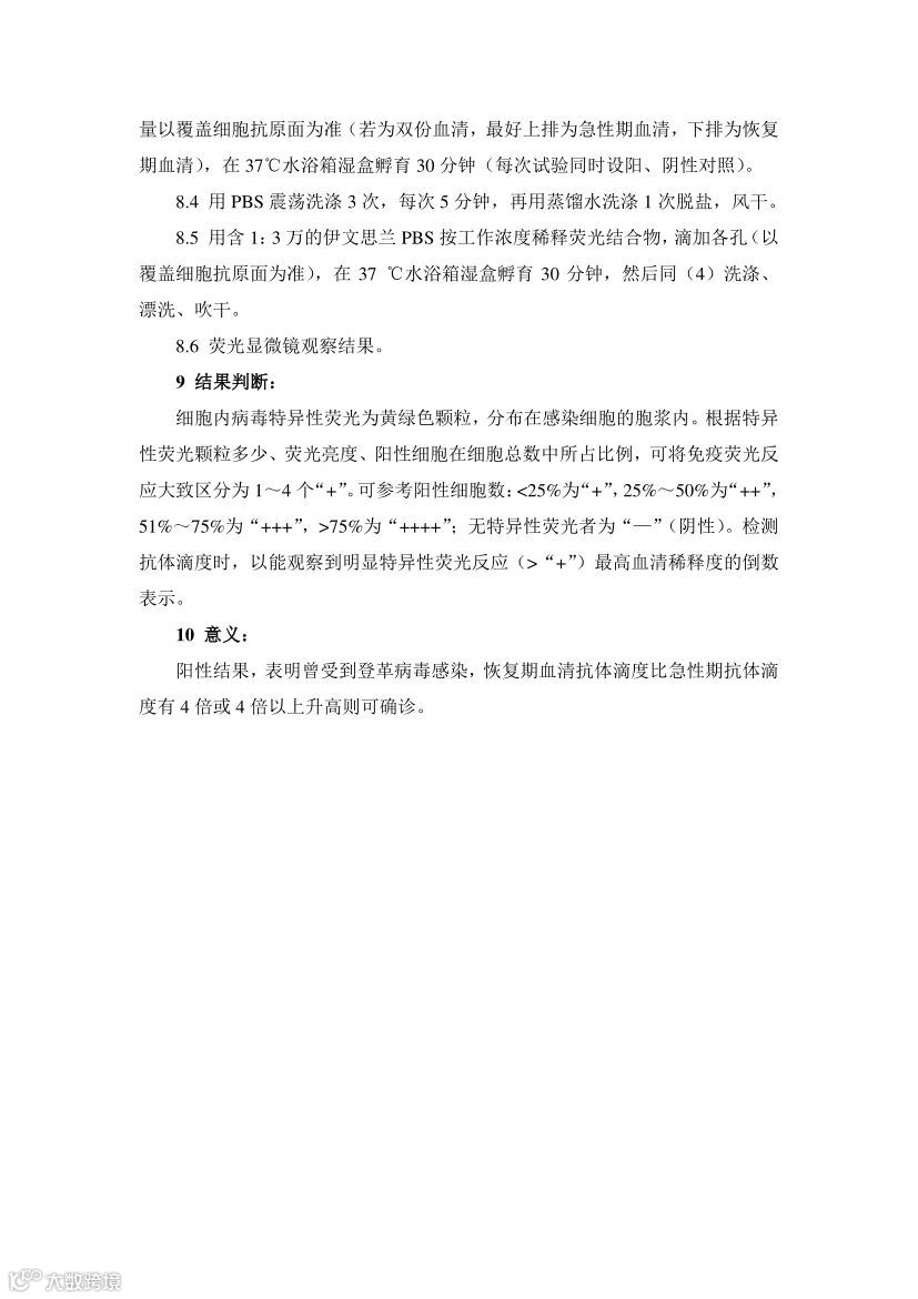
5. IgG抗体检测。可采用ELISA、免疫荧光(IFA)、免疫层析等方法检测。登革病毒IgG抗体与其他黄病毒有交叉反应。IgG抗体检测可以用来鉴定首次感染和再次感染,如果急性期标本IgG抗体阴性,恢复期阳转,则可确定为首次感染;如果急性期患者血标本中IgG/IgM比值明显升高(受抗体检测试剂盒敏感性影响,尚无明确的指示值),或发病后3天内IgG水平明显升高,提示再次感染;患者恢复期血标本IgG抗体滴度较急性期(两份标本间隔应不少于7天)呈4倍及以上升高可确诊为登革病毒感染。采集第二份标本进行确诊或排除诊断对于登革热防控具有重要意义,尤其是非流行区。




6.中和抗体检测。空斑减少中和实验(Plaque Reduction and Neutralization Test,PRNT)和微量中和实验可用来检测血清中的中和抗体,是型特异的血清学检测方法,可以分型。需要生物安全二级(BSL-2)实验室及必要的仪器设备,耗时长,需要数天,不适于快速诊断。患者恢复期血清中和抗体阳转或滴度较急性期呈4倍及以上升高可以确诊。
实验室质量控制
(一)标本采集、保存和运送
采集的标本要做好标识,并记录标本的基本信息和流行病学信息,按本指南要求采集、保存和运送。
(二)实验室检测
1.根据发病时间,按本指南要求选择不同的检测方法
2.核酸检测要防止各种污染,按操作规范设立相应对照
3.应对检测试剂开展质控评价
(三)各级疾病预防控制机构应定期开展督导检查、实验室技术人员培训与考核,及时发现问题。


生物安全
登革热实验室检测应按照《病原微生物实验室生物安全管理条例》等相关规定要求,做好生物安全工作。




