大数跨境
0
0

民航局: 通用机场建设“样板间”征求意见来了

民航局: 通用机场建设“样板间”征求意见来了 瑞森智航
2025-03-13
0

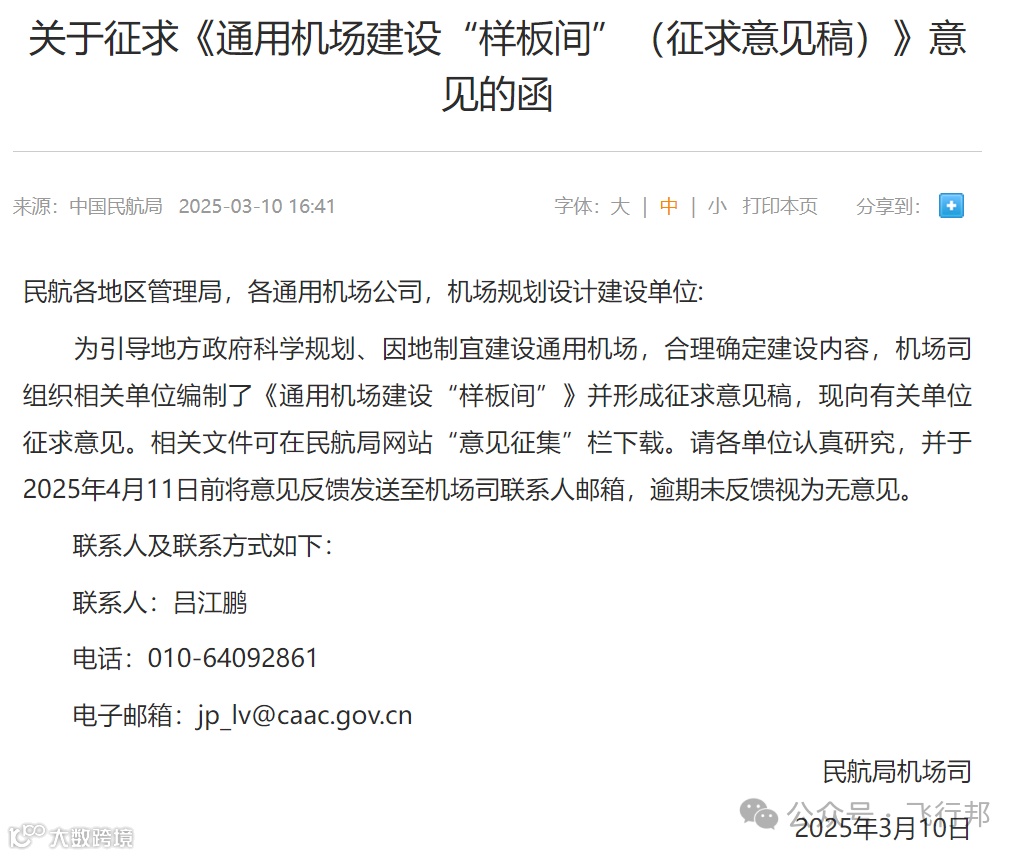
近日,为引导地方政府科学规划、因地制宜建设通用机场,合理确定建设内容,民航局机场司发布关于征求《通用机场建设“样板间”(征求意见稿)》意见的函,2025年4月11日前将意见反馈。

全文如下https://www.caac.gov.cn/HDJL/YJZJ/202503/P020250311601382841653.pdf

【声明】内容源于网络
0
0
瑞森智航
瑞森智航公司是德国自转旋翼机顶尖品牌“奥捷龙”的核心亚太区合作伙伴,涵盖生产、销售、培训、维修及运营全链条服务。公司致力于打造“中国低空文旅第一品牌”,推动旋翼机国产化进程,并前瞻布局智能无人化领域,引领行业创新与发展。
内容 28
粉丝 0
瑞森智航 瑞森智航公司是德国自转旋翼机顶尖品牌“奥捷龙”的核心亚太区合作伙伴,涵盖生产、销售、培训、维修及运营全链条服务。公司致力于打造“中国低空文旅第一品牌”,推动旋翼机国产化进程,并前瞻布局智能无人化领域,引领行业创新与发展。
总阅读4
粉丝0
内容28