
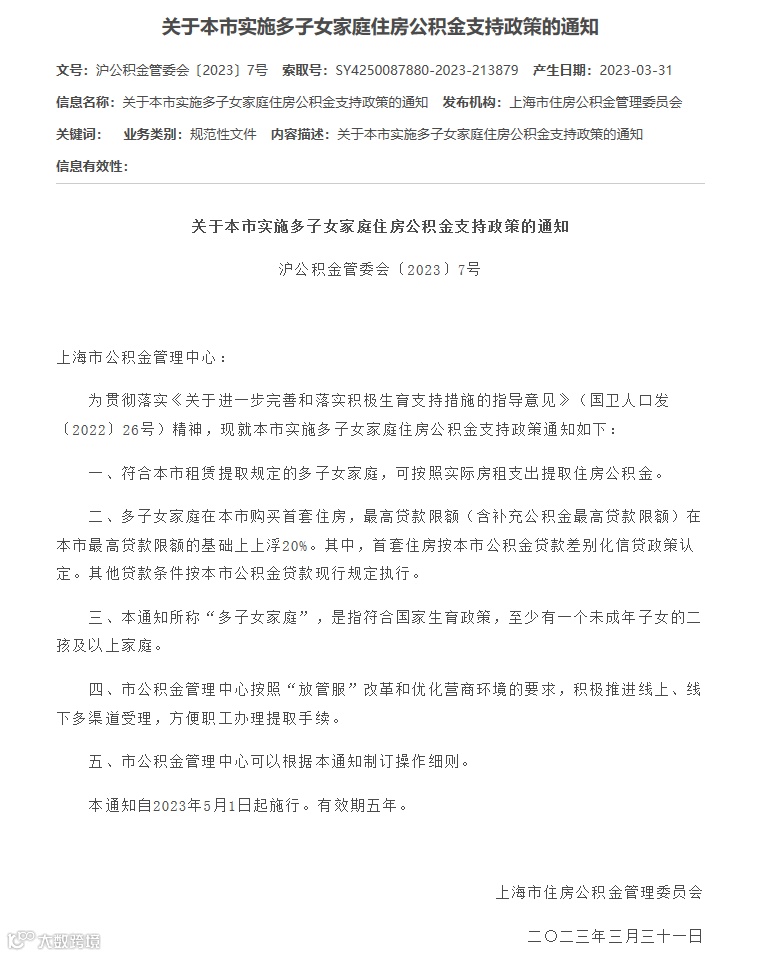
为贯彻落实《关于进一步完善和落实积极生育支持措施的指导意见》(国卫人口发〔2022〕26号)精神和上海市优化生育政策促进人口长期均衡发展的有关政策文件要求,上海市住房公积金管理委员会发布《关于本市实施多子女家庭住房公积金支持政策的通知》(沪公积金管委会〔2023〕7号,以下简称《通知》)。
自2023年5月1日起,符合上海市住房公积金租赁提取规定的多子女家庭,可按照实际房租支出提取住房公积金。符合上海市住房公积金贷款规定的多子女家庭购买首套住房,最高贷款限额(含补充公积金最高贷款限额)在本市最高贷款限额的基础上上浮20%。
《通知》明确,“多子女家庭”是指符合国家生育政策,至少有一个未成年子女的二孩及以上家庭。
《通知》原文如下
▼
另外,根据2023年4月27日上海市公积金管理中心印发的《关于本市实施多子女家庭住房公积金支持政策的操作细则》(简称《细则》),多子女家庭的职工(简称借款申请人)符合以下条件的,最高贷款限额在本市现行公积金最高贷款限额(含补充公积金最高贷款限额)的基础上上浮20%:
在上海市购买首套住房,其中,首套住房按本市住房公积金个人贷款差别化信贷政策认定;申请贷款时至少有一个子女为未成年人。其他贷款条件、贷款期限、贷款利率等政策按照本市住房公积金个人贷款现行规定执行。
按照《细则》,个人最高贷款限额为60万元,缴交补充住房公积金的,最高贷款限额在上述限额基础上增加12万元;家庭最高贷款限额为120万元,缴交补充住房公积金的,最高贷款限额在上述限额基础上增加24万元。
此外,《细则》显示,多子女家庭的职工符合下列条件的,申请人及配偶可按照实际房租支出提取住房公积金:
申请人及配偶在本市无自有住房且租赁市场租赁住房,或者按照本市相关政策规定租赁经政府主管部门认定并纳入统一管理的公共租赁住房、保障性租赁住房,并按规定办妥租赁备案;
申请人及配偶在本市无住房公积金贷款、无委托提取住房公积金归还住房贷款等生效中提取业务;
至少一名未成年子女与申请人或配偶在本市共同居住半年以上(含半年);
申请人及配偶仅可提取住房公积金支付一套房屋的租赁费用。
点击“阅读原文”查看《细则》。

上海外服昆山人力资源服务有限公司
官方微信
