2018年仅剩最后一周,年度复盘才发现,很多不该花钱的地方支出反而不少;许多政府扶持的优惠项目没有申请;研发费用昂贵却没有申请政策性扣除。

花的冤枉钱都是没有熟读政策的锅
为了让2019年不再花冤枉钱
必须熟读政府科技型企业政策
但是......


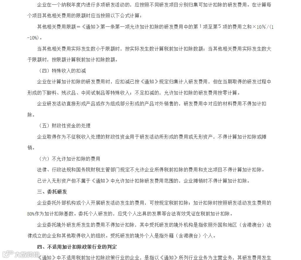
关于完善研究开发费用税前加计扣除政策的通知(部分)
先不说看不看得懂
能把一个政策看完就已经很厉害了

不用心情复杂!!!为有效降低企业经营成本,推动和帮助入驻企业理解并享受科技型中小企业备案及税收优惠政策,3T.WORK将于2018年12月26日14时为入驻企业举办主题为“科技型中小企业普惠性政策解析”的专题讲座活动。

即刻扫码报名
跟随赵银霞老师一起解读科技型中小企业普惠性政策,为2019年定个小目标,先省它一个亿。
关于 3T.WORK
“3T.WORK共享办公”是郑州三体创业孵化器有限公司旗下的共享办公服务品牌。
3T.WORK是专注于研究并设计未来办公场景的品牌。我们以城市更新为契机、以线下共享办公空间为载体、以中小企业为主要服务对象,提供配备完善、即时入驻的办公空间,协助入驻团队应对一切办公问题,营造具有高度设计感和舒适度的办公社区。
3T.WORK已经开放的社区有赛博创业社区,科技信息大厦社区。
郑州三体创业孵化器有限公司于2018年9月获得富士康科技集团战略投资。

赛博创业社区地址:文化路东风路交叉口赛博数码广场4楼西侧。
科技信息大厦社区地址:花园路红专路交叉口河南科技信息大厦15楼。
预约电话:400-801-3337


