
本期培训由复合材料力学公众平台及技术邻联合主办
最全面深入的Abaqus复合材料技术培训
按需求选课 分阶段提高
白天授课 晚上练习答疑
快速掌握分析技能 提升自身技术竞争力
【课程内容、目标及适用群体】:
该课程分为基础班和高级班两个阶段,分别针对不同的群体。
基础班为期两天,第一天主要讲解如何使用Abaqus对不同类型复合材料结构进行建模分析,通过基础班的课程学习,学员能够掌握Abaqus复合材料结构建模分析的基本方法,包括复合材料壳单元、连续壳单元、实体单元建模,显式求解器及隐式求解器的使用,静力学与动力学问题的求解等,能够掌握基本层压板、复杂层压板、加筋板、夹层板等多种复合材料结构的建模与分析。
基础班第二天主要讲解复合材料失效理论、面内渐进损伤分析、层间/界面渐进损伤分析、三维VUMAT子程序开发等内容;通过提高班课程的学习,学员能够掌握Abaqus初始损伤分析、渐进损伤分析、基于Cohesive内聚力模型的层间/界面渐进损伤分析、基于VCCT虚拟裂纹闭合技术的层间/界面裂纹扩展分析以及VUMAT子程序开发与应用等。
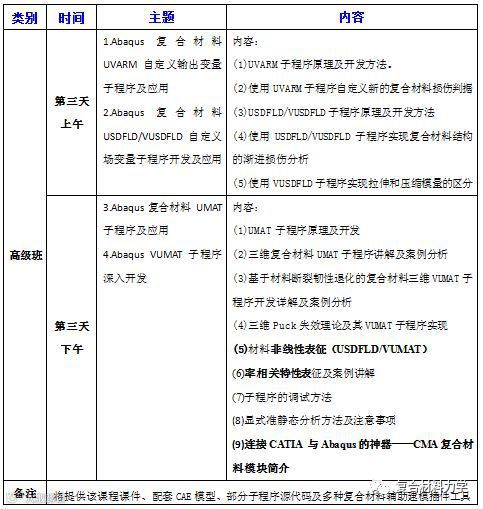
高级班安排在第三天,主要讲解U多种复合材料子程序的开发、Puck失效理论子程序实现、材料非线性表征、率相关特定表征、子程序调试等方面的内容。通过该课程学习,能够掌握复合材料UVARM子程序、USDFLD子程序、VUSDFLD子程序、UMAT子程序、VUMAT子程序的开发,能够基于VUMAT子程序进一步针对Puck失效理论、材料非线性、率相关性进行深入开发。该课程几乎全部涉及程序开发,适合已掌握Abaqus基础复合材料建模,在失效理论、程序开发、论文发表方面有更深入需求的研究生和科研人员。
学员可根据自身的条件和需求选择适合自己的课程进行学习。
【基础班课程大纲】:


【高级班课程大纲】:

【培训讲义】:
该培训采用独家内部讲义,该讲义分为20个部分,共计256页,每一部分形成独立章节,从基本建模操作、理论讲解、公式推导到程序编写全面覆盖。主要内容如下:
§ Abaqus层压板基础建模
§ 蜂窝结构建模
§ 加筋板建模
§ 结构离散增强
§ 多种内嵌二维失效判据应用
§ 内嵌二维Hashin渐进失效模型
§ cohesive内聚力模型
§ VCCT虚拟裂纹闭合技术
§ UVARM子程序开发
§ USDFLD/VUSDFLD子程序开发
§ UMAT/VUMAT子程序开发
§ 能量演化VUMAT
§ Puck理论应用
§ 材料非线性表征
§ 率相关性表征
§ 子程序调试
以下为部分讲义页面:

完整的建模流程,一步一步教你建模。

针对复合材料建模设置单元类型


复合材料力学基础知识怎么能少


各个细节都会照顾到

容易犯得错误,让学员少走弯路


初始失效预估与渐进失效分析

详细公式推导


材料非线性

子程序开发

程序调试

【培训时间】:2018年12月7日-9日
【培训地点】:古都-西安,维也纳酒店
【培训费用】:
类型 |
现场缴费 |
提前缴费 (11月20日以前汇款) |
基础班 |
2400/人 |
2300/人 |
高级班 |
1400/人 |
1300/人 |
综合班 |
3600/人 |
3500/人 |
包含培训费、会务费、资料费,不含食宿费,住宿可由会务组统一安排,费用自理。
【联系方式】
微信号:jm19961996
或者扫描下方二维码添加微信↓↓↓

↙点击“阅读原文”查看更多精彩内容
转发下方邀请函至朋友圈抽取免费听课、参会资格,详情参照下方【修正版通知】
邀请函|第14届中国CAE工程分析技术年会轻质及复合材料CAE技术专题论坛
邀请函|Abaqus基础技术培训班,本次培训由中国力学学会产学研工作委员会联合达索系统SIMULIA联合举办
相关干货分享(如果您方便,请动动小手转发和分享)
【分享】CAE行业,50多年的发展,为什么至今没有大的垄断企业?
CAE工程分析技术年会相关论文、课件分享
长按关注
公众号名称:CAE工程分析技术联盟
一个很有“料”的公众号
长按二维码关注哦!
由于微信团队对新公众号停放了留言功能,所以目前为止,还不能通过留言和老师们交流,如果老师有什么见解, 或者是有原创文章需要投稿,请联系小编。
微信号:ZQPX_org,感谢您的关注和支持!为此给您带来的不便,敬请谅解!

