Canvas(又名:Quercus),是北美大学学子日常使用频率最高的系统,里面会有我们所有课的信息、课件、作业、成绩等等,当然这个系统也可以用来考试。因为是online考试,有同学会抱有侥幸心理,比如和同学一起考试!
◇综上所述,prof一般都是睁一只眼闭一只眼,但只要prof想抓,一抓一个准,所以大家千万别抱有侥幸心理!

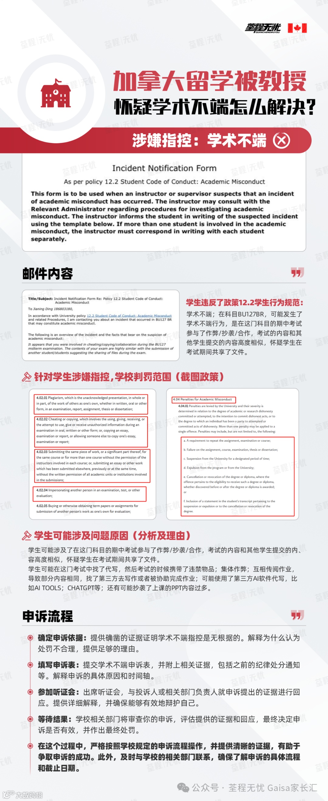
涉嫌违反学术诚信的通知里会概述涉嫌违反学术诚信的行为,并会附有证据。你将有机会在五个工作日内通过填写学生回应表格来回应。
邮件一定要回复!千万千万不要因为恐慌而不回复邮件!!!
这个回复的邮件你有两种选择:
1. 承认违规;2. 否认违规。「承认违规」如果承认违规,需要解释导致违规的情况以及你为什么认为违规发生了,并且应该简要描述自己的学习历史,调查对你造成的影响,以及你计划如何纠正这种情况。「否认违规」如果不承认违规,请解释为什么认为自己没有违反学术诚信要求。提供细节和证据来支持自己的解释。此时不知道应该如何申诉,可以寻求专业机构帮忙。

荃程申诉部分案例







