大数跨境
0
0

8月1日实施,住建部发布建筑使用薄膜组件标准!

8月1日实施,住建部发布建筑使用薄膜组件标准! 林洋新能源
2018-06-27
0
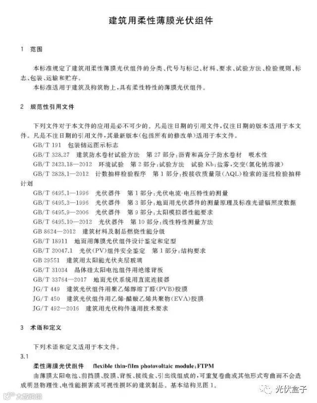
导读:6月25日,住房和城乡建设部发布建筑用柔性薄膜光伏组件标准,8月1日实施!


6月25日,住房和城乡建设部发布建筑用柔性薄膜光伏组件标准,8月1日实施!


原文如下:


内容来源:住房和城乡建设部



林洋新能源研究院

光伏电站设计 | 综合能效服务

储能微网方案 | 智慧能效管理

e-mail: xujing@linyang.com.cn

tel: 025-58950704


【声明】内容源于网络
0
0
林洋新能源
关注林洋新能源,抢先知晓公司动态,提供专业的光伏技术咨询服务,分享最新的行业信息。
内容 1122
粉丝 0
林洋新能源 关注林洋新能源,抢先知晓公司动态,提供专业的光伏技术咨询服务,分享最新的行业信息。
总阅读1
粉丝0
内容1.1k