
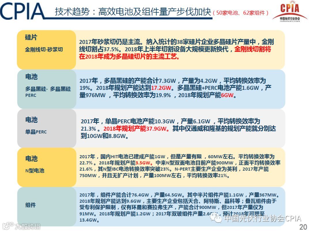
7月26日,“光伏行业2018年上半年发展回顾与下半年形势展望”研讨会在北京召开。中国光伏行业协会副理事长兼秘书长王勃华对2018年上半年我国光伏产业发展情况做了精彩回顾并对下半年的发展形势做出了展望。

PPT详细内容如下:



























内容来源:中国光伏行业协会CPIA

全球版图强势扩张,林洋携手中国电建布局500MW海外项目
江苏林洋能源股份有限公司 关于以集中竞价交易方式回购股份预案的公告
划重点 | 7月上旬光伏行业资讯汇总
come on,一起享受读书的时光!


林洋新能源
7月26日,“光伏行业2018年上半年发展回顾与下半年形势展望”研讨会在北京召开。中国光伏行业协会副理事长兼秘书长王勃华对2018年上半年我国光伏产业发展情况做了精彩回顾并对下半年的发展形势做出了展望。

PPT详细内容如下:



























内容来源:中国光伏行业协会CPIA


