大数跨境
0
0

国家电网综合能源服务业务发展2019-2020行动计划发布,2020年综合能源服务业务营收要达到190亿

国家电网综合能源服务业务发展2019-2020行动计划发布,2020年综合能源服务业务营收要达到190亿 林洋新能源
2019-09-11
1
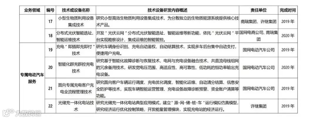
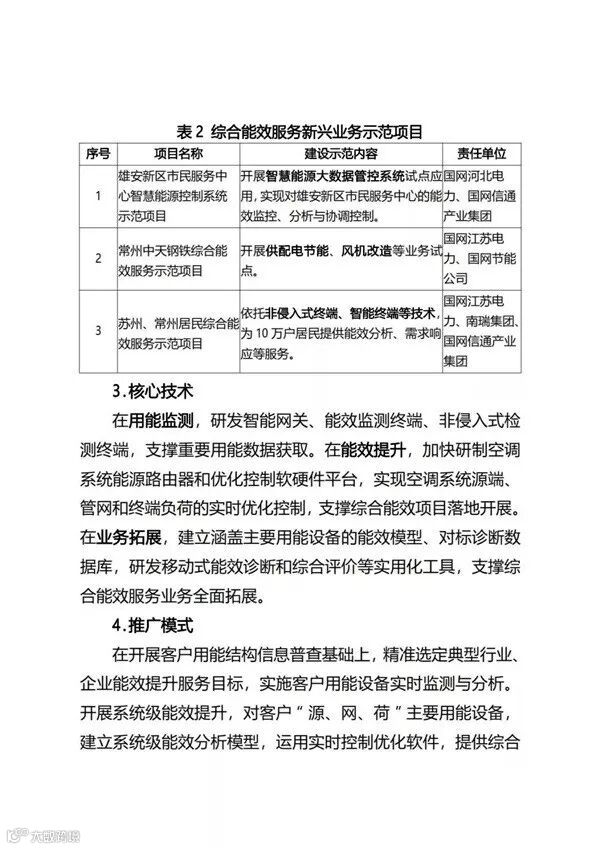
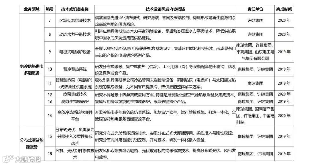
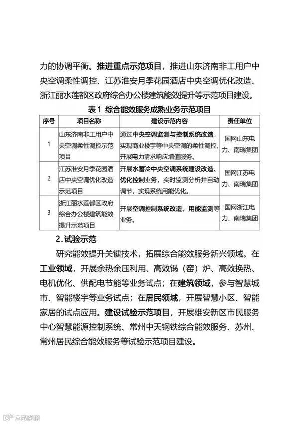
导读:国家电网公司自2017年正式进入综合能源服务领域以来,目前已经成立了26家省级综合能源服务公司。近日,国家电


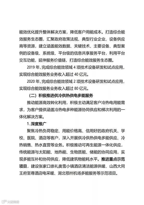
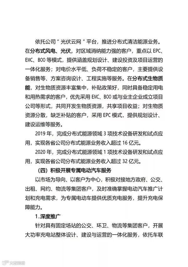
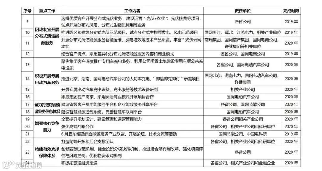
国家电网公司自2017年正式进入综合能源服务领域以来,目前已经成立了26家省级综合能源服务公司。近日,国家电网正式印发了《国家电网有限公司关于推进综合能源服务业务发展2019—2020年行动计划》,重点布局综合能效服务、多能供应服务、分布式能源、专属电动汽车服务等四大业务;2019年、2020年分别实现营收95亿元、190亿元。


正文如下:

来源:国家电网有限公司

文章系转载,如有侵权请联系告知删除!




【声明】内容源于网络
0
0
林洋新能源
关注林洋新能源,抢先知晓公司动态,提供专业的光伏技术咨询服务,分享最新的行业信息。
内容 1122
粉丝 0
林洋新能源 关注林洋新能源,抢先知晓公司动态,提供专业的光伏技术咨询服务,分享最新的行业信息。
总阅读1
粉丝0
内容1.1k