
6月,光伏行业政策端全面向好,国内大基地项目陆续启动,国家层面陆续出台支持政策,提出丰富政策工具,将新能源项目纳入专项债券重点支持范围,并出台支持光伏等清洁能源的优惠政策,促进国内光伏装机需求量持续提升。
那么,6月光伏行业有哪些政策值得关注呢?
《“十四五”可再生能源发展规划》锚定碳达峰、碳中和与2035年远景目标,明确到2025年,可再生能源年发电量达到3.3万亿千瓦时左右。“十四五”时期,可再生能源发电量增量在全社会用电量增量中的占比超过50%,风电和太阳能发电量实现翻倍。规划的出台为构建煤、油、气、核、新能源、可再生能源多轮驱动的能源供应体系,保障能源安全可靠供应奠定坚实基础。
工信部等六部委联合印发《关于印发工业能效提升行动计划的通知》,提出:推动智能光伏创新升级和行业特色应用,创新“光伏+”模式,推进光伏发电多元布局。随着光伏技术的迭代和储能技术的发展,未来将会实现更多领域的能源解决方案。
《财政部关于下达2022年可再生能源电价附加补助地方资金预算的通知》下达山西、内蒙古、吉林、浙江、湖南、广西、重庆、四川、贵州、云南、甘肃、青海和新疆11个省区可再生能源电价附加补助,本次下达总计新能源补贴资金27.5496亿元,其中光伏12.545亿元。补贴流程也在日益规范,从而更加高效。
此外,国家层面还就新能源行业税费优惠、新型储能配套、双碳目标相关提出了相关政策举措。

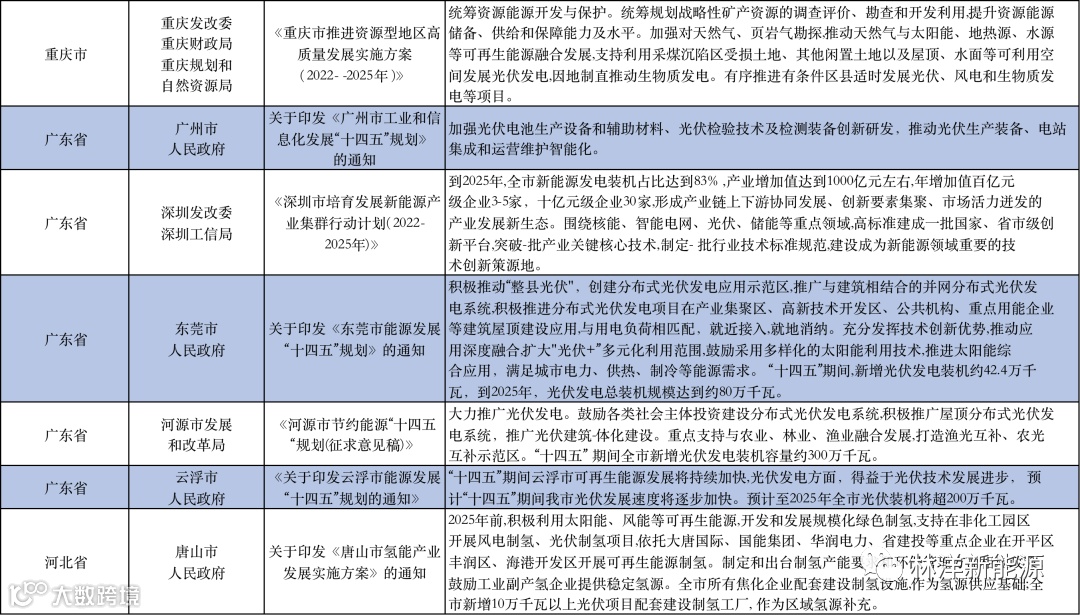
6月,多地出台“十四五”能源、科技、电力发展规划,其中多有提及光伏等新能源行业发展。自《扎实稳住经济的一揽子政策措施》发布以来,多个地区响应政策出台相关稳经济举措,要求落实重大能源项目的核准、开工、建设等工作,规划光伏等新能源产业发展。此外,本月地方层面还就可再生能源补贴、电力市场、绿色交易等方面出台了相关政策。













来源:国家能源局、国家发展改革委官网、国际能源网等





