
中国光伏行业协会《我国光伏行业发展形势与未来展望》报告出炉,数据显示,2022年光伏应用市场迅猛发展,今年1-10月光伏新增装机达到58GW,超过年新增装机量的最高纪录。光伏发展动力强劲主要原因有两大方面,一是技术创新,二是光伏跨界扩展势头凶猛,有助于增强产业配套能力,补齐短板,提升供应链的稳定性。
那么,11月光伏行业有哪些政策值得关注呢?
国家发展改革委、国家统计局、国家能源局发布《关于进一步做好新增可再生能源消费不纳入能源消费总量控制有关工作的通知》指出,准确界定新增可再生能源电力消费量范围,不纳入能源消费总量的可再生能源,现阶段主要包括风电、太阳能发电、水电、生物质发电、地热能发电等可再生能源。此前国家发改委、统计局联合发文明确原料用能不纳入能源消费总量控制,至此,国家对能源消费总量控制的考核体系得以完善。
财政部发布《关于提前下达2023年可再生能源电价附加补助地方资金预算的通知》。根据通知,光伏预算约25.8亿、风电预算约20.5亿、生物质发电8,425万元。在拨付补贴资金时,应优先足额拨付国家光伏扶贫项目、50kW及以下装机规模的自然人分布式项目至2023年底。对于其他发电项目,按照各项目至2022年底应付补贴资金,采取等比例方式拨付。
国家能源局综合司发布了《关于开展农村光伏发电项目全面摸底调查工作的通知》,对光伏复合项目和户用光伏开发建设运营情况开展全面摸底调查。重点摸清光伏复合项目和户用光伏开发建设运营过程中维护农民权益的情况,掌握光伏复合项目规范用地和户用光伏开发建设运营状况,深入分析“公司+农户”模式的积极作用和存在问题。积极推动光伏产业和现代农业、乡村振兴融合发展取得综合效益,推动农业生产与清洁发电的有机结合。
此外,国家层面还就光伏技术创新、光伏规范性文件、新能源发展规划等方面出台了相关政策。


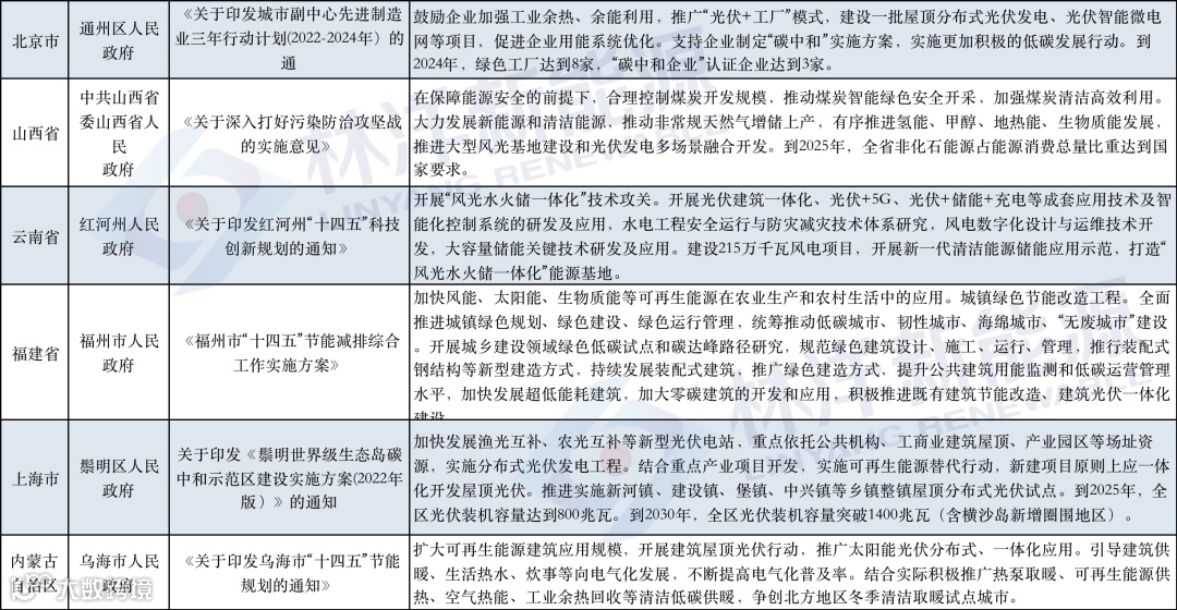
地方层面,市场与政策双轮驱动,各地新时期发展规划中多有涉及光伏等新能源产业,并对发展目标及完成标准提出了具体要求。部分政策涉及分布式和大型风光电基地,还提到了“光伏+”创新利用、光伏项目开发、光伏出口等诸多方面。此外,在光伏补贴、光伏项目建设、电力市场等方面亦有相关政策出台。













来源:国家能源局、国家发展改革委官网、国际能源网等




