
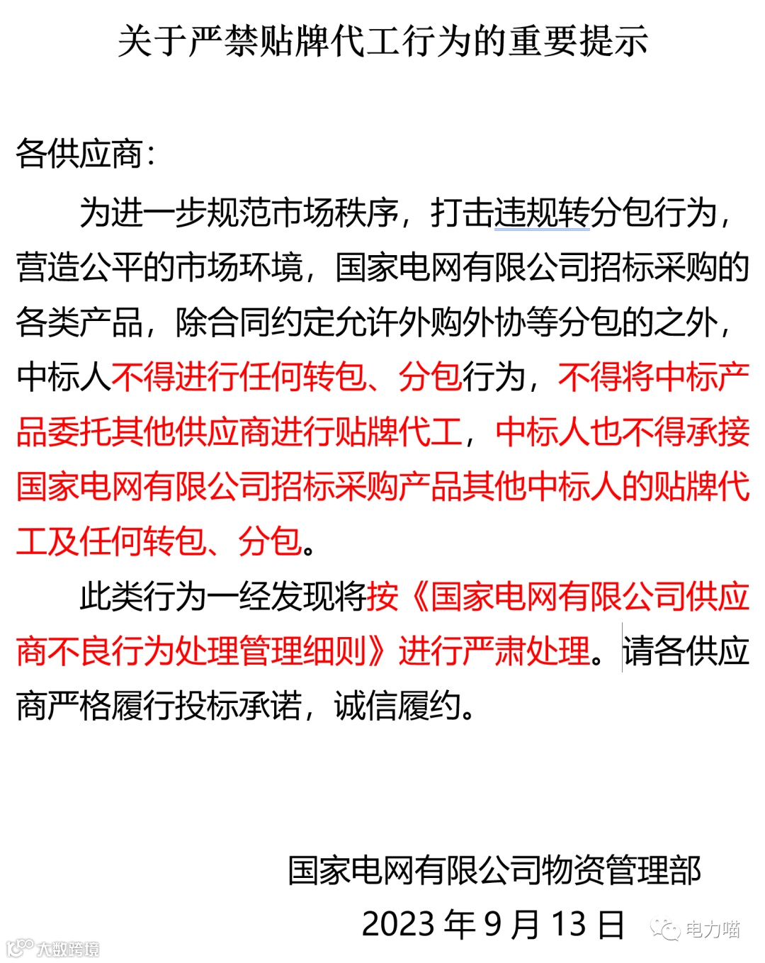
1.国网物资部郑重发文,看来非允许外购外协的招标产品已经出现贴牌代工的情况,并且国网物资部认为需要给这个苗头踩刹车了。
2.一直以来,国网没有采取措施压缩供应商队伍(2022年度长期合作的电力设备和服务供应商7,694家,其中中小微企业占比96.9%),某些情况下,还鼓励有更多供应商进入供应链体系。初衷主要是为产业链保/扩就业提供支持,以尽大型国有企业的社会责任。
3.如果贴牌代工行为蔓延,将导致国网的初衷无法产生效果。
4.严查贴牌代工行为后,部分企业可能需要增加成本开支,可能会抱怨企业利润下降,生存困难;但是,如果企业只有利润,没有就业,就国网来说,应该也不需要这样的供应商。
5.从发改委(《关于实施农村电网巩固提升工程的指导意见》)、工信部(《电力装备行业稳增长工作方案(2023-2024年)》)层面最近发的文看,都在大力鼓励电力装备行业增加研发投入,并鼓励“链主”型企业积极配合创造条件推广应用。
6.个人认为,技术方案的合作应该还是允许的,但是不应该扩大到制造环节。
7.作为“链主”型企业,规划物资招标方案时,比如分包策略,应适当对持续投入研发的企业给予鼓励。除了考察是否为国家高新技术企业,未尝不能进一步考察每年的研发支出比例。
8.最后,提示归提示,如何有效监督,是一门学问。也许,驻厂监造还是得重新启动;也许,还要考虑增加飞行抽查。另外,怎么设置检查点,是一门更深的学问。
国有房地产企业应该好好学习国网践行社会责任,有一些国有房地产企业,不但履行社会责任意识淡薄,不模范遵守市场秩序,还与民争利,动不动在规划、验收之外超画车位用于出售,获取不合法的收入。被发现后还拒不纠正,拒不承担责任。
中国正处于民族复兴的关键时期,内忧外患皆有,期待国网各级领导,能够履行更多社会责任。