搜索
首页
大数快讯
大数活动
服务超市
文章专题
出海平台
流量密码
出海蓝图
产业赛道
物流仓储
跨境支付
选品策略
实操手册
报告
跨企查
百科
导航
知识体系
工具箱
更多
找货源
跨境招聘
DeepSeek
首页
>
国家能源局发布:碳捕集和LNG接收站等为2024年能源标准立项重点
>
0
0
国家能源局发布:碳捕集和LNG接收站等为2024年能源标准立项重点
国际船舶海工网
2024-02-25
1
导读:2月22日,国家能源局发布了关于印发《2024年能源行业标准计划立项指南》的通知。
2月22日,国家能源局发布了关于印发《2024年能源行业标准计划立项指南》的通知。碳捕集、LNG接收站、甲醇和氨氢等为2024年能源标准立项重点。
2024年船用替代燃料甲醇和LNG产业发展靖江论坛将于3月6-7日举办
第六届2024年LNG船、LNG接收站和产业上海大会将于2024年4月23日-24日举办
第四届2024年甲醇燃料船和甲醇产业发展上海论坛将于6月3-4日举办
咨询报名
邮件
:china@ishipoffshore.com 或者 meetchinamkt@163.com
文件指出,为贯彻落实党的二十大精神,深入落实《国家标准化发展纲要》,以标准支撑引领能源高
质量
发展,根据全国能源工作会议和能源监管工作会议有关部署要求,围绕能源行业管理和产业发展需要,明确 2024 年能源行业标准立项重点方向和有关工作要求,扎实推动能源领域标准体系建设,特制定本指南。
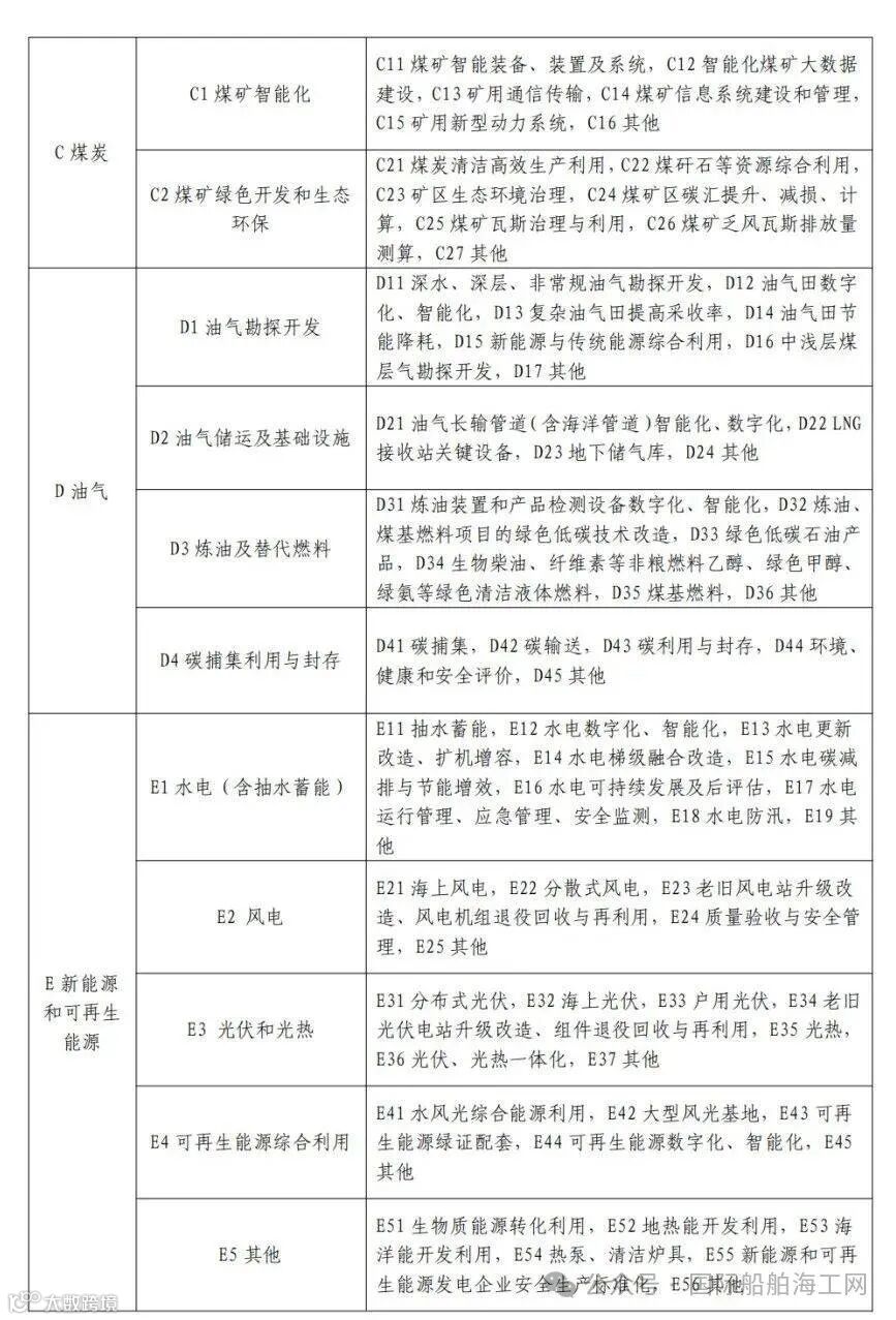
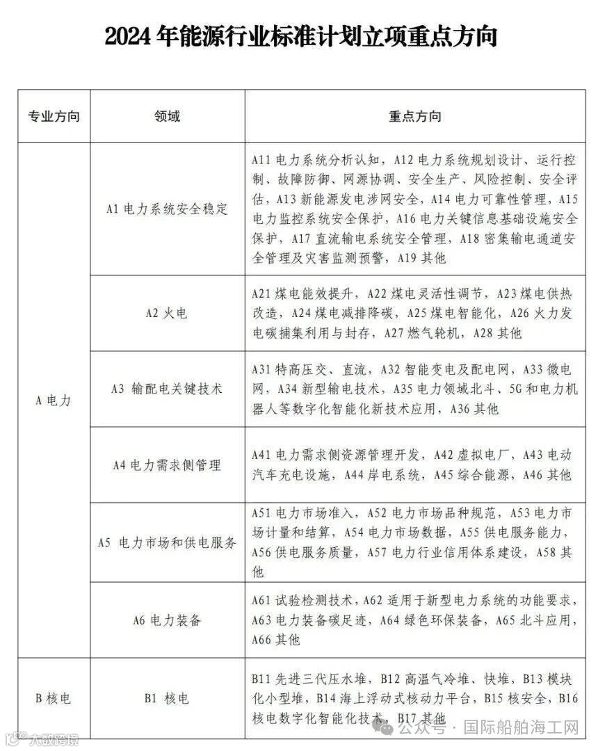
其中2024年能源行业标准计划立项重点专业方向包括电力、核电、煤炭、油气、新能源和可再生能源、新型储能及氢能,其中D41碳捕集,D42碳输送,D43碳利用与封存,D44环境,健康和安全评价,D45其他;
D21油气长输管道(含海洋管道)智能化,数字化,D22LNG接收站关键设备,D23地下储气库,D24其他
D31炼油装置和产品检测设备数字化、智能化,D32炼油、煤基燃料项目的绿色低碳技术改造,D33绿色低碳石油产
D3炼油及替代燃料品,D34生物柴油、纤维素等非粮燃料乙醇、绿色甲醇、绿氨等绿色清洁液体燃料,D35煤基燃料,D36其他;
氢能方向包括F21 基础与安全、F22 氢制备、F23 氢储存和输运、F24 氢加注、F25 燃料电池等氢能应用、F26 其他。
详情如下所示:
为交流和探索船舶海工新发展趋势、船用替代燃料甲醇和LNG技术应用、产业机会和新技术应用案
例,在成功举办了系列会议后,将于2024年3月6日-7日在中国造船产量的第一的城市江苏靖江举办“2024年船用替代燃料甲醇和LNG产业发展靖江论坛”暨“2024年第二届船舶海工新技术应用展望华东(靖江)会议”,分析热门船型、船舶动力、甲醇燃料产业、LNG燃料应用、碳捕集装置、新设备配套、风帆
风筒、空气润滑、绿色节能装置、智能航运、智能制造等机会,目前会议
活动
已吸引了国内外的船东、船厂、配套厂商、设计单位、船级社、投资等单位报名参加,在多方单位指导支持下,承办方Seahow、国际船舶海工网和新技术时代平台,欢迎更多的单位和代表继续报名参加。咨询报名邮件:china@ishipoffshore.com 或者 meetchinamkt@163.com
本文内容不代表本平台立场,如有
侵权
,请联系我们,我们将删除。转载请注明出处“国际船舶海工网”。
http://www.ishipoffshore.com/archives/11171.html
【声明】内容源于网络
0
0
国际船舶海工网
以专业、全面和系统地报道造船、海洋工程、航运、配套、技术、海事、金融和服务等相关产业发展,同时沟通联络产业链同仁,致力于推动全行业发展进步。
内容
4352
粉丝
0
关注
在线咨询
国际船舶海工网
以专业、全面和系统地报道造船、海洋工程、航运、配套、技术、海事、金融和服务等相关产业发展,同时沟通联络产业链同仁,致力于推动全行业发展进步。
总阅读
14
粉丝
0
内容
4.4k
在线咨询
关注