
11月8日,英国政府宣布即将从11月22日起批准世界卫生组织(WHO)的新冠疫苗紧急使用清单,其中包括中国北京科兴公司和国药集团研发的两款疫苗,以及刚刚获得世卫组织批准的印度本土新冠疫苗Covaxin。两款中国新冠疫苗在英国获得批准后,18岁以下中国旅客入境英格兰后可以不用再进行自我隔离,且入境英国之前不需要72小时内核酸测试。
今年5月,世卫组织认可了国药集团研发的北京生物疫苗,并在6月将科兴疫苗列入“紧急使用清单”。目前,已有美国、澳大利亚、英国等国宣布认可中国研制的新冠疫苗。
英国政府预计将于11月22日前更新承认的疫苗证明国家或地区名单,届时从中国内地来英国、完成中国疫苗接种的旅客,将更加自由。
目前,英国已经承认并接受来自中国香港、台湾的完成疫苗接种者入境免隔离。

英国政府官网新添加的三款认可疫苗:
Sinovac(科兴疫苗)
Sinopharm Beijing(国药疫苗)
Covaxin疫苗(来自印度)
英国政府此前已认可的4款疫苗:
牛津
辉瑞
莫德纳
强生-杨森
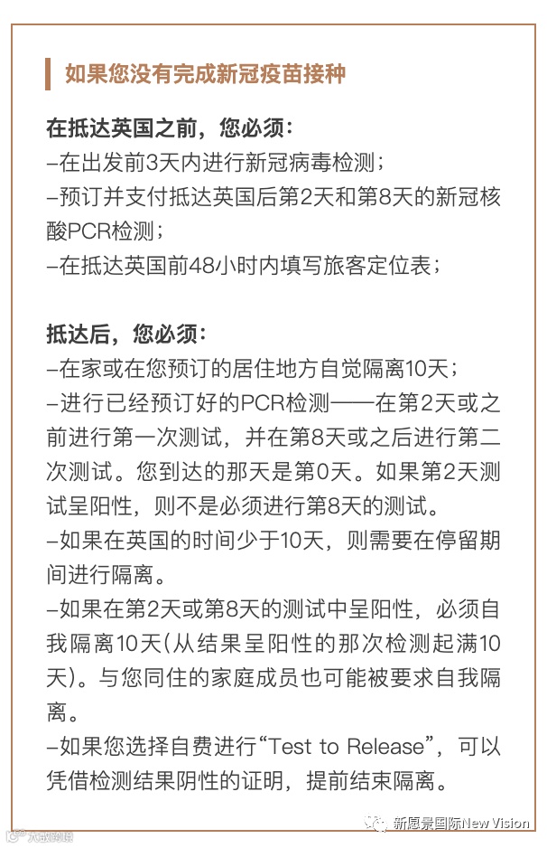
英国最新隔离政策
11月22日起对接种中国疫苗者取消隔离
new policy
来自全世界所有国家或地区的旅客,都不再需要到指定的酒店进行强制隔离。
更多详情请查看英国政府官网https://www.gov.uk/guidance/travel-to-england-from-another-country-during-coronavirus-covid-19?priority-taxon=774cee22-d896-44c1-a611-e3109cce8eae


疫苗可以混合接种
注意,如果您所接种的疫苗的整个疗程为2针,那么混合接种也是可以接受的:
例如牛津疫苗和 Moderna疫苗各打一针也算完全接种;
在2个不同国家的疫苗计划下各接种1针疫苗,也算完全接种,例如澳大利亚&日本、英国&美国,法国&加拿大
单剂疫苗也被认可
注意,如果接种的疫苗本身就是单剂量的话(如强生Janssen 疫苗),那么打一针就会被认定为完全接种。
更多海外跨境综合需求
剑桥大学官方报道新愿景集团,
点击图片查看完整内容↓


