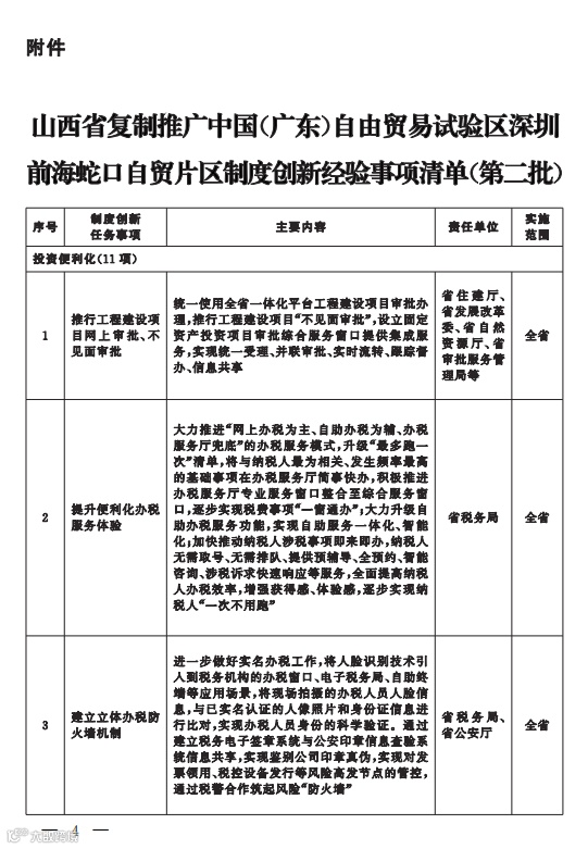
为大力推动中国(广东)自由贸易试验区深圳前海蛇口自贸片区制度创新经验在山西省复制推广,进一步推进全省改革创新发展,5月13日,中共山西省委办公厅、山西省人民政府办公厅联合印发《关于复制推广中国(广东)自由贸易试验区深圳前海蛇口自贸片区制度创新经验(第二批)的通知》。
事项清单(第二批)共计8个领域41项。其中:
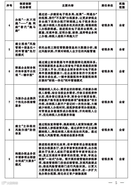
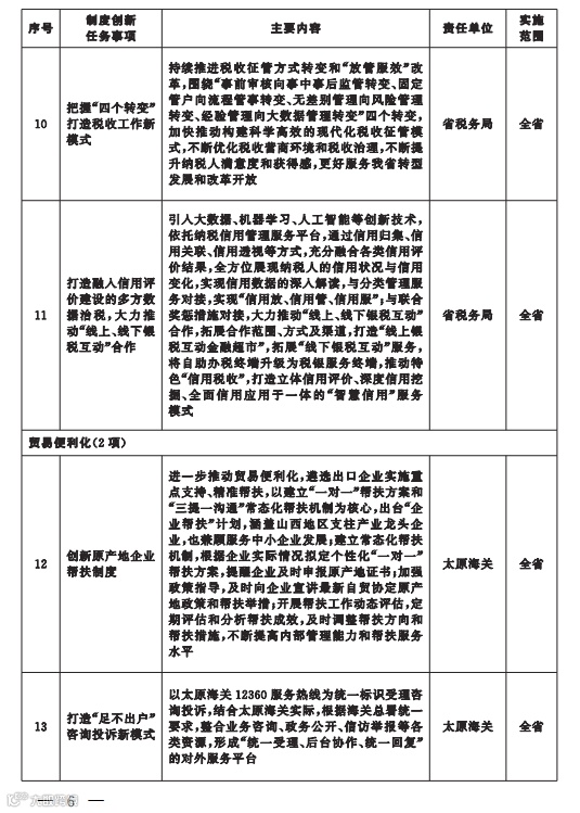
投资便利化11项
贸易便利化2项
金融开放创新2项
事中事后监管3项
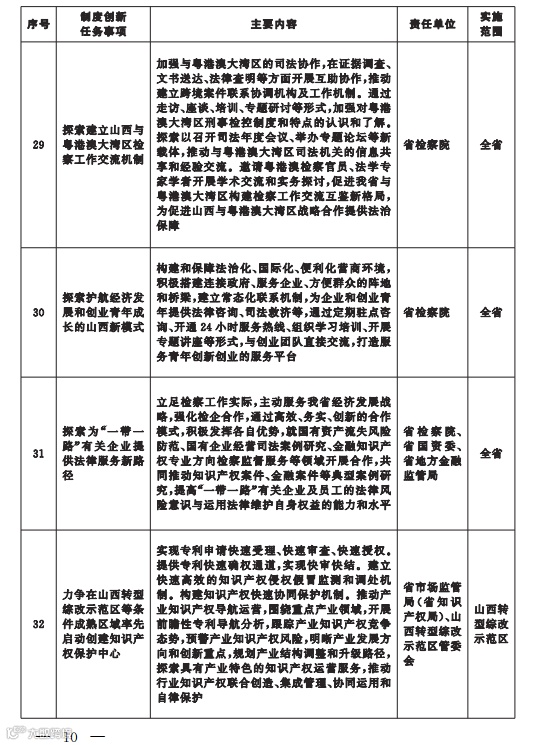
法治创新14项
人才管理改革1项
体制机制创新2项
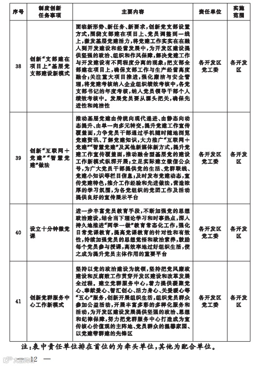
党建创新6项
在全省范围内复制推广33项,在各开发区或其他区域、部门复制推广8项。









↓↓↓ 点击"阅读原文" 查看文件全文

来源 | 山西省人民政府网站
编辑 | 王 莹
注:本文转载自山西发布



