
对边境口岸采取措施的情况——截至5月27日,共有101个国家(地区)采取了相关措施。本期更新6个国家,奥地利、捷克、匈牙利逐步开放与邻国的边境口岸。具体如下:

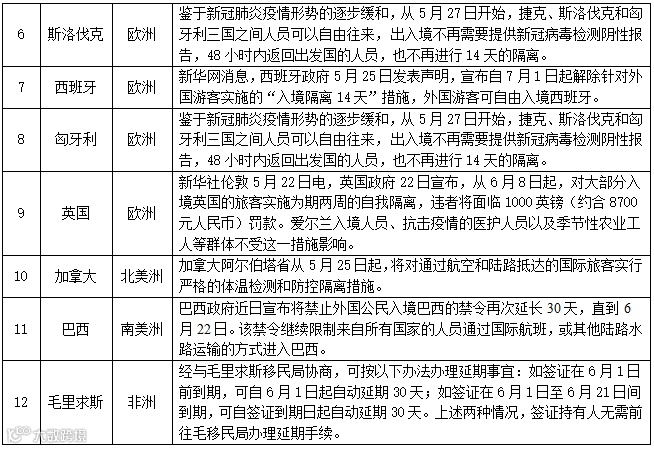
对人员入境采取措施的情况——截至5月27日,共有178个国家(地区)采取了相关措施。本期更新12个国家(地区),其中越南实行电子签证,并接受80个国家的电子签证持有者入境;丹麦、捷克、斯洛伐克、匈牙利允许部分外国人入境;西班牙取消入境隔离措施;毛里求斯签证到期可自动延期。具体如下:


宣布进入紧急状态等情况的国家(地区)——截至5月27日,共有149个国家(地区)采取了相关措施。本期更新19个国家(地区),其中巴勒斯坦、日本、沙特、泰国、土耳其、以色列、北马其顿、俄罗斯、捷克、卢森堡、瑞士、匈牙利、英国、巴拿马、新西兰15个国家放松部分管制措施,启动不同程度的复工复产复课。具体情况如下:


注:本文转载自中国贸促


