根据中国驻相关国家大使馆及经济商务参赞处官网、WTO官网、威尔森集团全球港口应对新冠疫情限制性措施查询平台、国际航空运输协会、Travelbans及境内外相关媒体网站发布的信息及中国贸促会驻外代表处和部分企业反馈的情况,贸促会在有关国家(地区)因新冠肺炎疫情采取的相关措施提示(七十一)基础上对相关信息进行了更新,供企业参考。据不完全统计,截至2020年11月11日,共有207个国家(地区)因疫情影响采取相关措施,包括中国香港、澳门和台湾地区。
对边境口岸采取措施的情况——截至11月11日,有116个国家(地区)采取了相关措施,本期无更新。
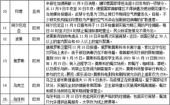
宣布进入紧急状态等情况的国家(地区)——截至11月11日,共有169个国家(地区)采取了相关措施。本期更新19个国家(地区),其中斯里兰卡除“高风险”地区外,其他地区开始解除宵禁;阿根廷首都结束了全面居家隔离政策;乌干达进一步放松疫情封禁措施。具体如下:


