欧洲正经历第三波疫情,多地面临再次封锁,形势不容乐观,全球经济仍继续缓慢复苏。而中国港口的集装箱可用性已有所提高,Container xChange的数据显示,中国集装箱长期短缺的迹象正在缓解。目前运输市场高位回落,多数航线运价下跌已开始小幅回落,上周,上海航运交易所发布的上海出口集装箱综合运价指数为2583.87点,较上期下跌2.0%。
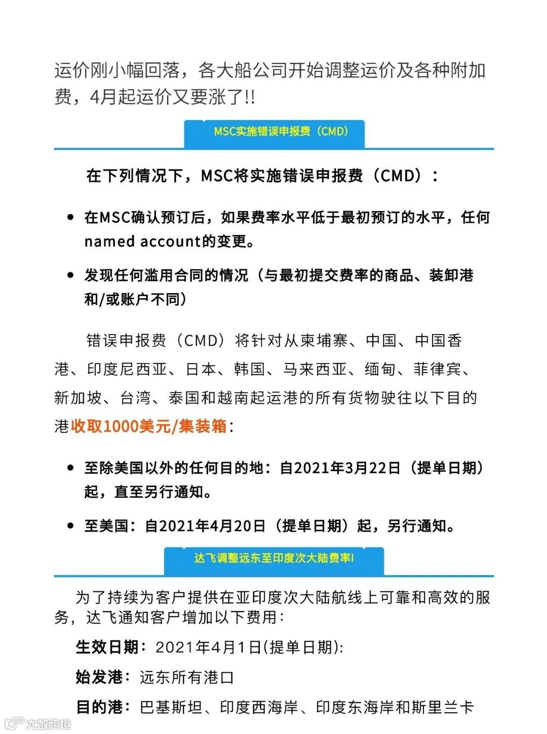
虽然亚洲集装箱即期运价较春节后的创纪录高点略有回落,但回程和二级交易的价格继续上涨。4月起,多家船公司陆续公布调整运价及各种附加费,看来4月运价可能还是要涨!
近期欧洲多国疫情有所反弹,法国、德国、意大利等国多地再次封锁,影响了经济恢复。最近一期波罗的海运费周指数(Freightos Baltic Index, FBX)显示,北欧的即期运价为每40英尺7665美元,较上期下降4%。更低于本月初的逾8000美元。
上周最近一期SCFI指数显示,上海出口至欧洲基本港市场运价(海运及海运附加费)为3665美元/TEU,较上期下跌1.3%。
然而,地中海港口的FBX周指数保持稳定,每40英尺8001美元,较前期下降1%。SCFI指数显示,上海出口至地中海基本港市场运价(海运及海运附加费)为3901美元/TEU,较上期下跌3.0%。

美国疫情出现放缓迹象,美国经济复苏缓慢,但生活物资需求依然强劲。下周进港货量又将迎来一波峰值。虽然圣佩罗湾等待靠泊的船只有所减少,但等待的时间不见缩短仍达到7.8天。更有的船只等待达两周。
从亚洲到美国西海岸的即期运价放弃了前一周的涨幅,下跌8%至每40英尺4212美元。
但是,由于货主试图避开极度拥堵的美国西海岸港口,美国东海岸的即期运价上涨势头强劲,FBX指数达到每40英尺5729美元,加上一期上涨3%。
根据SCFI指数:运价(海运及海运附加费)
·波斯湾航线:至基本港市场运价为1373美元/TEU,较上期下跌3.9%。
·澳新航线:至基本港市场运价为2012美元/TEU,较上期下跌4.0%。
·南美航线:至基本港市场运价为6855美元/TEU,较上期下跌7.0%。
(点击图片可放大)






疫情导致约2500万个集装箱无法使用,运费飙升。有分析人士悲观的表示,集装箱短缺以及随之而来的港口拥堵可能会持续到2021年下半年。不过,集装箱租赁和交易平台Container xChange的数据显示,中国集装箱长期短缺的迹象正在缓解。与春节前相比,中国主要港口的集装箱可用性指数(CAx)增长了56%。

与春节前相比,上海20英尺集装箱和40英尺集装箱的可用性指数(CAx)分别上涨了64%和112%。
Container xChange的首席执行官兼创始人Johannes Schlingmeier博士说,尽管春节期间中国产出的季节性下降比通常情况要弱,但这仍有助于改善集装箱供需平衡。根据Container xChange的数据,集装箱价格仍处于异常高位,但集装箱价格已从1月份5593美元的峰值降至2月份的3750美元,反映了集装箱供应的增加。
Schlingmeier说:“由于仍然存在着如此多的供应链中断,我们预计中国和其他地区的集装箱供应仍将不稳定。但到目前为止,有积极迹象表明,主要出口中心集装箱的可用性正在改善。”(海运网)
海运是目前我国外贸中占比最大的运输方式。海运附加费原本仅用于弥补运输方增加的额外成本,而现实中却五花八门,种类繁多,构成也日趋复杂。部分附加费用支付时常发生在货物进口申报后,由进口收货人承担的,按现行法规,应计入货物完税价格。这些费用应如何补充申报,我们带大家了解一下。
由于船舶、货物、港口及其他方面的各种原因,会使承运人在运输中增加一定的航运成本,在保持基本费率相对稳定基础上,承运人为弥补损失另外收取的各种额外加收的费用(Surcharges,Additional Rate)。
最常见的附加费有燃油附加费、低硫燃料附加费、货币贬值附加费、码头装卸费,一般还包括:
(一)由货物特性衍生的附加费,如超重、超长、超大件附加费;
(二)由运输及港口原因衍生的附加费,如直航附加费、转船附加费、港口附加费等;
(三)临时性附加费,如港口拥挤附加费、绕航附加费、选卸港附加费、变更卸货港附加费、旺季附加费等;
(四)其他原因衍生的,如集装箱不平衡附加费、安全附加费、内陆燃料附加费等。
附加费种类、名目繁多,而且会伴随运输情况改变取消或制订新的附加费,甚至不同的附加费名目,实际指向同一种费用,例如低硫燃料附加费(LSS),还被称作全球船舶燃料回收附加费、减硫排放燃油处理费、低硫绿色复苏费等10多种名目。
计税需同时满足以下条件:一是与运输有关;二是应计算至货物运抵中华人民共和国境内输入地点起卸前;三是由买方实际支付或者应当支付的。
此外,时间节点也很重要,“起卸前”是区分各项费用需不需要申报的重要节点。起卸后的费用不需要申报。
如果仍不明确,可以向各属地海关关税处提出价格预裁定申请。
企业应主动向海关申报,从而避免承担相应法律责任风险。
(一)货物申报放行前。
企业可主动向海关补充申报,在向海关申报报关单时,将运输附加费通过“海关补充申报管理系统”电子补充申报单进行申报。
(二)货物放行后,海关要求进行补充申报的。
海关通过“海关补充申报管理系统”发送价格审核的电子指令通知企业,企业收到补充申报电子指令之日起5个工作日内,将运输附加费通过该系统的电子补充申报单进行申报。
(三)货物放行后,且无海关审核要求的。
可按照《中华人民共和国海关稽查条例》《海关总署关于处理主动披露涉税违规行为有关事项的公告》(公告〔2019〕161号)有关规定,通过主动披露方式向海关申报。(海关发布)
转自:浙江贸促


