
7月1日,澳门特区政府的《人才引进法律制度》法案正式生效。一个月以来,该法案的实施细节,引起了人们的广泛关注。近日,在万众期待中,澳门政府官宣了该法案的最新细则——高端人才的认定标准以及大健康行业的优才、专才计分表终于来了!
澳门的人才引进计划分为三个类别,包括高端人才计划、优秀人才计划及高级专业人才计划。其中,高端人才计划主要吸引的是那些具备卓越才能或技术能力、取得国际公认杰出成就或在特定领域作出重大贡献的人士。
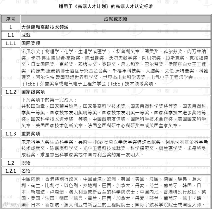
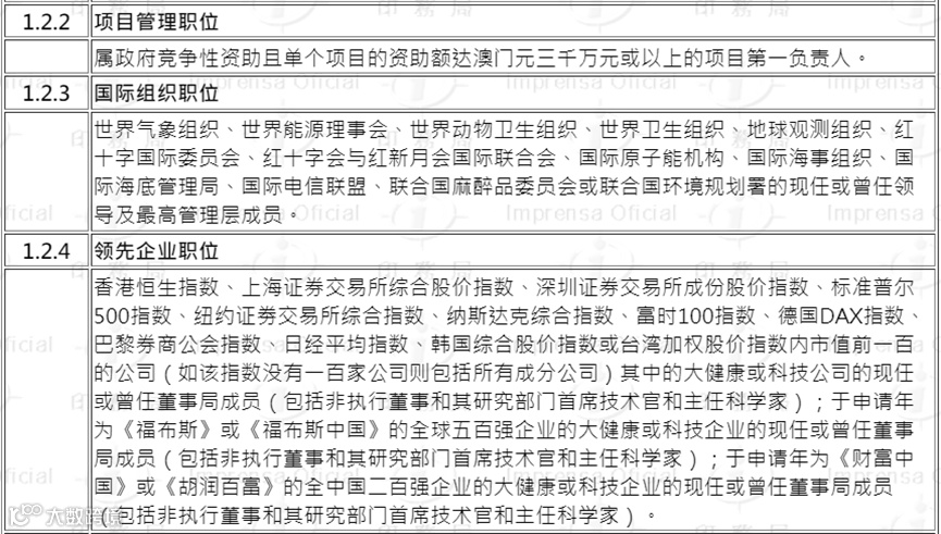
根据最新细则,高端人才认定标准,需要是四大产业对应的国际级、国家级或重要奖项,或于国际组织或领先企业的职位等,申请人须符合认定标准的任一成就或职衔。
具体认定标准如下:
大健康和高新技术领域


现代金融领域

文化体育及其他领域

最新的官宣中,澳门政府也公布了大健康产业优秀人才、高级专业人才计划的申请条件以及计分表。
大健康产业优才计划申请条件:
具备医学、药学、公共卫生、医务行政管理、生命科学或相关类学科的学士或以上程度的学位,且具所指的专业范畴不少于四年的工作经验,又或具备其他学科的学士或以上程度的学位且具所指的专业范畴不少于六年的工作经验;
年满二十一岁;
具备良好的中文、葡文或英文任一语言的表达能力;
在计分表的总分300分中取得200分。
其计分标准如下:




大健康产业高级专业人才计划申请条件:
具备医学、药学、公共卫生、医务行政管理、生命科学或相关类学科的学士或以上程度的学位,且具所指的专业范畴不少于两年的工作经验,又或具备其他学科的学士或以上程度的学位且具所指的专业范畴不少于四年的工作经验;
年满二十一岁;
具备良好的中文、葡文或英文任一语言的表达能力;
在计分表的总分300分中取得150分;
获本地雇主聘用或承诺在居留许可决定产生效力之日起计九十日内聘用申请人担任所列的人力资源紧缺的专业职务
上项所指获聘用担任专业职务的薪酬水平年薪须达澳门元六十万元,以全年税前总报酬计算,不论其给付名称、给付形式或计算方式为何。
计分标准如下:




侨外出国港澳专家表示,接下来澳门特区政府还会陆续出台其他三个重点产业的细则。但目前就大健康产业而言,其标准相较于香港是非常高的。想要快速知道自己是否适合澳门人才引进政策的朋友们,请扫描下方二维码让我们帮您免费评估吧!

那么,澳门和香港人才引进有何区别呢?总结下来主要有以下几条:
1、申请条件不同
澳门:以专才计划为例,要求学士或以上程度的学位, 4大产业工作经验,不少于两年的工作经验。
香港:学士学位或同等学历及以上,按照成就计分制或综合计分制的要求,最低及格分为80分。
2、引进对象不同
澳门:某一专业或某行业表现卓越的领军人物,除了高端人才外,优秀人才和高级人才在行业上的要求主要集中在4大产业。
香港:行业优秀人才和全球高技术人才,重点对象为51项人才清单专业。
3、申请及异议审核上的不同
澳门:需要在公告期内提交申请,错过后只能下一轮,依次审核。申请不成功,有10天申诉期,有回复就说明可能会有机会,若无消息或被拒,1年内不可以再次申请。
香港:若被拒签后,可以补件或者提升背景重新递交。
4、税务优惠不同
澳门:前3年有税务优惠。
香港:税务上与本地人无异。
5、放弃居留许可的后果不同
香港:通过各种签证计划到香港后,签证到期不续签,可以在之后想回来的时候重新申请。
澳门:必须以明示的方式提出放弃,且放弃之后的两年内,不得提出申请。

截至目前,澳门的电子申请平台还没有正式启动。需要申请人注意的是,澳门人才申请一旦被拒,1年内是不得重新申请的,所以对于意向申请人来说,务必要谨慎选择靠谱的规划机构,做好充足的准备,如果您感兴趣,现在就可以扫码咨询我们的顾问哦↓↓↓

点击“阅读原文”,移民专家为您在线解答


