核心摘要
■我们认为丸美股份有较强的持续增长潜力及横向延伸张力。①公司上市筹备历经5年,或影响收入增长,上市后增速有望大幅提升;以珀莱雅为例,上市前由于渠道调整影响收入增长,15年曾陷入负增长,16/17年持续增长缓慢,但上市后即放量高增。②丸美股份盈利能力远高于行业水平:毛利率约在68%(同行业可比上市公司均在50%-65%),净利率约26%,净资产收益率为35.57%(同行业可比上市公司均在2%-19%),高盈利能力主要源于三个因素:高定价、低返利、折扣力度小,凸显品牌溢价,展现未来较大扩张潜力。③直销占比低,有望通过提升直销占比大幅优化盈利能力:2018年丸美股份的直营收入占比为12%,珀莱雅直营占比约为25%,丸美股份直营占比远低于珀莱雅。④主品牌卡位化妆品最优细分赛道之一眼部护理,定位中高端,保障公司核心盈利能力,促使公司品牌及品类扩张具有更强张力。
■产品:卡位高毛利眼部护理赛道,横向延伸更具张力。①主品牌丸美定位眼部抗衰老,主打中高端市场,价格约在118元-828元之间,2018年贡献89%收入,92%毛利润,毛利率水平维持在70%以上,收入保持稳定增长,具有较高的市场认可度。②春纪定位大众市场,价格大约15元-298元之间,2016年起春纪收入增速持续下滑,主要系渠道变更影响,但春纪品牌已贡献约9%营收、6%毛利润,是公司多品牌发展的成功尝试,证明了公司具有复制品牌的核心能力。③恋火品牌产品价格大约在49元-368元之间,定位为彩妆,2018年贡献2%收入及毛利润;彩妆将为公司未来投入重点,上市募集资金用途中,31%的资金拟用于彩妆产品生产建设。
■渠道:经销为主、线上高速增长、主打低线。①从销售方式看,2018年直营占收入比例约12%,经销占比约88%,代销占比不足0.1%,与珀莱雅相比,直营占比较低。②从销售终端看,丸美股份线上占比最高为42%(增速+31%),日化店占比其次为40%(增速+6%),构成丸美股份的主要销售渠道,百货专柜占比11%(增速+24%)、美容院占比7%(增速+24%),2018年均实现高速增长,此外商超渠道波动较大(增速-25%)、占比较低。③从客户群体看,公司主打低线市场,79%终端网点位于三线及以下城市;根据CBO线下抽样调研,丸美品牌在陕西、山西、甘肃、青海、宁夏等区域CS渠道销量均为前列。
■大股东持股集中,产品团队呈日系特征。丸美股份上市前由孙怀庆(占股81%)和王晓蒲(占股9%)夫妇实际控制,L Capital(占股10%)为第三大股东。丸美股份营销、产品、研发团队具有浓重的日系风格,多位总监原为资生堂资深专家。
■投资建议:主品牌稳步增长,发力彩妆多品类扩张,具有较强持续增长潜力及横向延伸张力:未来有望通过多品牌、多品类的发展战略,打造多元化、受众广的多品牌发展体系;进一步拓展和完善全国的营销网络,完善信息化网络平台的建设,全面导入研发、生产、营销信息化系统。预计丸美股份2019-2021年收入分别为19.39/23.91/29.51亿元,对应增速为23.19%/23.29%/23.42%;归母净利润分别为5.02/6.05/7.31亿元,对应增速为20.95%/20.50%/20.69%。假设按照上限发行4100万股,总股本为4.01亿股,对应2019-2021年EPS为1.25/1.51/1.82元。对比行业可比公司平均水平,考虑公司较强的增长及扩张能力,我们认为丸美股份合理估值中枢为2019年29xPE,取估值区间27-31xPE,对应33.75-38.75元/股。
■风险提示:线上渠道增速放缓;线下竞争持续恶化;新品推广不及预期;宏观经济增速持续下滑。
1. 韬养蓄势,伏久高飞
我们认为丸美股份有较强的持续增长潜力及横向延伸张力。①公司上市筹备历经5年,或影响收入增长,上市后增速有望大幅提升;以珀莱雅为例,上市前由于渠道调整影响收入增长,15年曾陷入负增长,16/17年持续增长缓慢,但上市后即放量高增。②丸美股份盈利能力远高于行业水平:毛利率约在68%(同行业可比上市公司均在50%-65%),净资产收益率为35.57%(同行业可比上市公司均在2%-19%),高盈利能力主要源于三个因素:高定价、低返利、折扣力度小,凸显品牌溢价,展现未来较大扩张潜力。③直销占比低,有望通过提升直销占比大幅优化盈利能力:2018年丸美股份的直营收入占比为12%,珀莱雅直营占比约为25%,丸美股份直营占比远低于珀莱雅。④主品牌卡位化妆品最优细分赛道之一眼部护理,定位中高端,保障公司核心盈利能力,促使公司品牌及品类扩张具有更强张力。
1.1. 五年IPO之路或影响收入增长,上市后增速有望V型反转
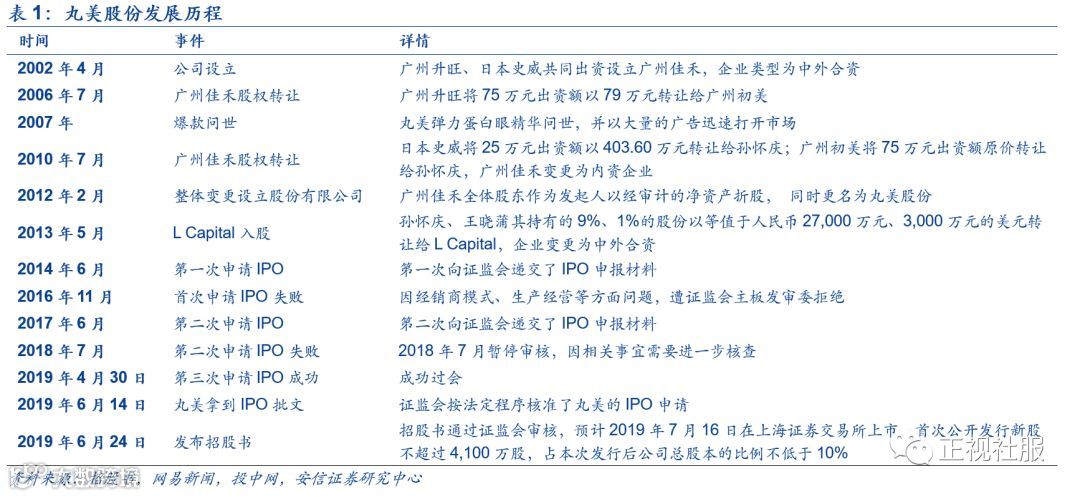
丸美股份申请IPO历时5年。2014年6月,丸美股份首次报送IPO申请材料,2016年11月被发审委审核否决:证监会要求丸美股份结合经销协议、进销价格等补充说明相关经销模式披露及风险揭示是否完整准确,以及公司及经销商是否涉嫌从事传销和涉嫌违反《禁止传销条例》的相关规定。2017年6月丸美股份第二次提交IPO申请,2018年3月予以披露更新, 7月因相关事宜需要进一步核查,证监会取消对其审核。2019年4月30日,丸美股份终于成功过会,6月14日晚,证监会按法定程序核准了丸美的IPO申请,将于上海证券交易所挂牌交易,发行日期为7月16日,每股发行价格预计20.54元。
化妆品企业销售模式中,经销普遍占比较高,而经销收入的真实性是上市核查的重点。企业上市前,经销体系中难以避免会存在关联方等情况,在上市过程中需要清理或调整,即会影响到企业的自然增长。以珀莱雅为例,上市前由于渠道调整影响收入增长,15年曾陷入负增长,16/17年持续增长缓慢,但上市后即放量高增。
丸美股份上市历经波折,长时间的上市筹备工作或对收入增速影响较大;上市后踏入正轨,增速有望V型反转。
丸美股份代销收入占比倒V型突变。2015年之前,丸美股份不采用代销方式进行销售,2016年代销收入占比大幅增加至3.2%,主要系春纪品牌进入屈臣氏、大润发等代销渠道;但由于代销的销售收入和盈利情况未达预期,分别于 2017 年下半年和 2018 年上半年终止了与屈臣氏、大润发渠道的合作,因此导致代销收入大规模下降。春纪品牌由于渠道结构的调整,收入增速趋缓,18年收入有所下滑。
1.2. 高定价、低返利、折扣力度小保证高盈利,凸显品牌溢价
丸美股份盈利能力远高于行业水平。丸美股份毛利率约在68%,同行业可比上市公司均在50%-65%之间。丸美股份的毛利率高于同行业上市公司。丸美股份的净资产收益率为35.57%,远高于其他几家公司的2%-19%。丸美股份高盈利能力主要源于三个因素:高定价、低返利、折扣力度小,凸显品牌溢价,展现未来较大扩张潜力。
因素一:高定价。根据淘数据,我们计算了各公司旗下主要品牌平均月度单价(月销售额除以月总销量)。丸美股份的产品平均单价显著高于同行业可比公司:根据淘数据,2018年7月1号到2019年7月8号,丸美股份产品单价约为172元,约为珀莱雅(127元)1.4倍,为上海家化(102元)1.7倍,御家汇(88元)2.0倍,拉芳家化(36元)4.8倍。
因素二:低返利。丸美股份返利力度远低于珀莱雅。丸美的返利均为货物返利,只发放予与发行人直接进行交易的经销商,返利的计提和发放方式与珀莱雅等其他消费类企业市公司基本一致。2016-2018年丸美股份销售返利占经销收入(扣除返利前)比例逐年提升,2018年返利占经销收入约13.06%,但仍远低于珀莱雅2016年返利力度(返利约占经销收入30%)。
因素三:经销折扣较小。丸美品牌经销折约为终端零售价4-4.5折;根据调研,行业经销折扣多在3-4折,丸美品牌经销折扣较小。
丸美股份高盈利能力主要源于三个因素:高定价、低返利、折扣力度小。高盈利能力一方面凸显品牌溢价,另一方面展现未来较大扩张潜力,公司可以通过提升折扣力度或返利、扩大营销预算推动收入加速增长。
1.3. 直销占比低,有望通过提升直销占比大幅优化盈利能力
2018年丸美股份的直营收入占比为12%,珀莱雅直营占比约为25%,丸美股份直营占比远低于珀莱雅。
珀莱雅上市后,自建电商团队,电商由以经销为主转变为以直营为主,直销比例大幅提升,实现毛利率显著优化。丸美股份2011年起,直销比例已呈稳定提升趋势,但是总体占比仍远低于珀莱雅。我们认为公司上市后,有望通过提升直销占比(以提升电商直销为主),实现毛利率的显著提升。
丸美股份电商直营毛利率比经销高近10pct,珀莱雅电商直营毛利率比经销高近15pct。
2. 卡位高毛利眼部护理赛道,横向延伸更具张力
2.1.主品牌卡位化妆品最优细分赛道之一眼部护理,多层次立体布局
主品牌丸美定位眼部抗衰老,主打中高端市场,贡献89%收入及92%毛利润;春纪主打大众市场,贡献9%收入及6%毛利润,恋火为彩妆品牌,贡献2%收入及2%毛利润。主品牌卡位化妆品最优细分赛道之一眼部护理,保障公司核心盈利能力,促使公司品牌及品类扩张具有更强张力。
分品类来看,2018年护肤类(膏霜乳液)收入占比47%、毛利占比47%,眼部护肤类收入占比34%、毛利占比36%,肌肤清洁类收入占比13%、毛利占比11%,护肤类(面膜)收入占比5.4%、毛利占比4%,彩妆类收入占比约2%、毛利占比2%。其中眼部护肤类作为公司优势品类,毛利率远高于其他品类。
2.2. 丸美:专注眼部肌肤,主打中高端市场
丸美品牌专注眼部护理,定位中高端市场,价格约在118元-828元之间。2018年贡献89%收入,92%毛利润,毛利率水平维持在70%以上,收入保持稳定增长,具有较高的市场认可度。
公司针对不同年龄层的消费群体,打造了多款功效不同的眼部护理产品,如:“弹力蛋白凝时紧致眼精华”注重于紧致眼周肌肤,淡化鱼尾纹;“巧克力青春丝滑眼乳霜”针对 25 岁左右的轻熟龄,改善眼周潜在老化;“白色之恋纯白淡黑眼霜”注重于淡化眼周黑色素沉淀。在抗衰老护肤品品牌中,2013-2016年“丸美”品牌在我国市场占有率分别为3.2%、3.5%、3.7%和3.7%,2016 年排名第6位,在国内品牌中排名第2位。在护肤品细分——眼部护理市场中,丸美品牌稳居市场销量第一的位置。
2.3. 春纪:面向大众市场,渠道变更影响收入增速
春纪定位大众市场,价格大约15元-298元之间,贡献约9%营收,6%毛利润。旗下拥有“杨梅水漾保湿系列”、“弹力娇嫩系列”、“黑白摩登美白系列”等系列产品。公司产品品牌的差异化定位覆盖了不同年龄段、消费水平的客户群。
2016年起春纪收入增速持续下滑,主要系渠道变更影响。2016年之前公司只通过日化店,电商和商超3种渠道销售春纪产品,2016年起春纪品牌进入屈臣氏、大润发渠道,但是2017年终止了和代销商屈臣氏(代销春纪产品)的合作,2018年终止了和代销商大润发(代销春纪产品)的合作,所以代销渠道的春纪产品销售收入骤减,再加上2018年“春纪”品牌日化渠道经销商未完成合同约定的销售任务,经销商也进行了一定调整。渠道的频繁变化或成为影响春纪增长的较大因素。
但春纪品牌已贡献了约9%收入,是公司多品牌发展的成功尝试,证明了公司具有复制品牌的核心能力。定位大众市场的春纪品牌有望助力公司多层次布局,补足主品牌短板。
2.4. 恋火:初试彩妆类目,彩妆将为未来发展重点
“恋火”品牌产品价格大约在49元-368元之间,定位为彩妆,2018年贡献2%收入及毛利润。恋火品牌为公司在2017年合资成立,丸美占股70%,恋火品牌创始人张凤娇占股30%。恋火品牌产品于 2017 年四季度推出,2018年产品从外购成品逐步转为外购半成品进行委外生产,实现毛利率大幅优化。
彩妆将为公司未来投入重点,上市募集资金用途中,31%的资金拟用于彩妆产品生产建设。丸美股份计划建设的彩妆生产基地,主要生产用于美化和改善皮肤功能的丸美彩妆产品,包括脸部彩妆、眼部彩妆、唇部彩妆等三大类,细分为卸妆膏、卸妆液/乳、口红、粉饼等四大类产品。该项目预计共需要厂房13,400.00 平方米,总投资额为 2.5亿元,其中建设投资合计2.1亿元,铺底流动资金3413.70万元。建设期为 2 年。该生产基地建成后,丸美股份将实现彩妆产品营业收入达 56000万元,年均净利润达11573.25万元,投资回收期预计4.11年。
3. 经销为主、线上高速增长、主打低线
3.1. 销售方式:经销为主,直营、代销为辅
丸美股份渠道以经销为主、直营和代销为辅。线下覆盖日化店、百货专柜、美容院、商超等多渠道,线上覆盖淘宝、天猫、贝贝、美丽说、唯品会、京东、聚美优品等电商平台。2018年直营占收入比例约12%,经销占比约88%,代销占比不足0.1%。
3.1.1. 经销为主要销售方式,体系稳定保持增长
丸美股份经销收入占比约88%,其中线上经销占比约30%,线下经销占比约58%。与珀莱雅相比:①经销占比较珀莱雅高8pct,其中线上经销占比高于珀莱雅约6pct;②经销整体毛利率大幅高于珀莱雅近8pct;③丸美股份以美容院专业线起家,美容院为一项重要经销渠道。
线下经销体系保持稳定,经销商平均收入保持增长。2015年以来,丸美的经销商体系整体保持稳定,各期增减处于合理范围;经销商平均收入基本保持增长,维持了品牌吸引力。
线上经销高速增长,重要性持续提升。2013-2018年线上经销收入年化增速约47%,占比由2012年的0.4%提升至2018年的34.1%。此外,其他经销渠道2016/2017收入有所下滑,但2018年均已呈回升趋势。
3.1.2. 直营占比较低,或有较大提升空间
与珀莱雅相比,丸美直营比例较低。线上直营以天猫旗舰店为主,线下以百货专柜、美容院为主。
3.1.3. 代销模式基本取消,与屈臣氏、大润发合作终止
丸美2018年的代销占比为不足0.1%,2017年占比1.8%,主要系丸美股份分别于 2017 年下半年和 2018 年上半年终止了与屈臣氏、大润发渠道的合作,因此导致代销收入大规模下降。
3.2. 销售终端:线上高速增长,多线下渠道稳步发展
从销售终端来看,丸美股份线上占比最高为42%,日化店占比其次为40%,构成丸美股份的主要销售渠道,百货专柜占比11%、美容院占比7%,2018年均实现高速增长,此外商超渠道波动较大、占比较低。
3.2.1. 线上:高速增长,仍有较大优化空间
2018年丸美的线上销售额为6.58亿,占总收入比例42%,销售规模与珀莱雅相比处于较低水平。线上直营占总收入比例约12%,线上经销占总收入比例约30%。线上销售毛利率水平略高于珀莱雅。2012年以来,丸美股份电商销售额保持高速增长(CAGR5约为37%)、占比持续提升。
直营模式:由广州涅生代运营天猫旗舰店。广州涅生负责对丸美、春纪品牌直营网店提供服务包括:直营网店建设设计;商品上架、仓储、分检、包装、发货及物流对接、退换货、理赔等商品销售服务;营销、促销、活动等推广活动策划设计;技术支持;数据分析;提出媒介策略及资源方案建议等。重庆博多按照商品总回款额的一定比例向广州涅生支付运营服务费用。广州涅生电商股份有限公司成立于2009年,在美妆、个护及3C家电行业处于行业前三;拥有从品牌营销、渠道资源整合、品类运营、CRM数据、IT系统研发运维、到仓储物流的全产业链的运营能力。除“丸美”外,广州涅生还代运营花皙蔻、REFA、贝豪、皇后卸妆水等化妆品品牌、电器品牌美的等电商业务。
经销模式:美妮美雅为唯品会、聚美优品、京东等电商平台唯一授权经销商。北京美妮美雅商贸有限公司成立于2006年,是国内多个知名护肤品牌的B2C渠道总代理商,主要合作客户有京东、唯品会、聚美优品、天猫超市、云集、贝店、拼多多、环球捕手、每日一淘等国内知名电子商务平台,同时公司旗下直营天猫、淘宝、拼多多等多家店铺,并与百雀羚、三生花、气韵、相宜本草、丸美、春纪、温碧泉、水密码等国内外知名化妆品牌深度合作。
3.2.2. 日化店:贡献主要线下收入,增速趋缓
2018年,日化店渠道收入达到近6.3亿,占线下总收入68.4%,2014年以来增速趋缓,2018年增速为5.8%。根据官网,目前丸美品牌共覆盖日化精品店10201家,其中,河南、广东、浙江、四川、湖北均有600家以上网点。
3.2.3. 百货专柜:18年增速反弹,或受益于高端新品
百货专柜渠道在2016和2017年的收入逐年下降,2018年回升至1.7亿,占线下收入的20%,2013年以来增速趋缓,2018年大幅反弹、增速为24%。根据官网,丸美已进驻 1705家百货商场,河南、河北、湖北、山东、四川、广东均在100家以上。
根据品观网,2018年丸美在东京正式推出日本原装进口高端线“MARUBI TOKYO”,同时发布了首个产品系列——日本酒御龄冰肌系列。MARUBI TOKYO主要通过线下渠道销售,百货专柜为其重要销售渠道。我们认为百货渠道与新品MARUBI TOKYO高端定位十分契合,进而推动了百货专柜18年反弹增长。
3.2.4. 美容院渠道:起家渠道,优势保持
丸美品牌以美容院专业线起家,此后美容院渠道贡献了重要份额。美容院的收入近5年来一直在保持增势,2018年达到1.1亿,增速为24.2%。美容院主要为消费者提供皮肤护理、身体按摩、香薰耳烛等美容健体服务。美容院在提供服务时需要使用相关化妆、护理产品,消费者也可购买相关产品离店自行使用。美容院渠道只销售丸美品牌产品。
3.2.5. 商超:占比较低,波动较大
2018年商超渠道收入大幅下降,降幅为-24.8%。商超渠道主要通过大卖场、中大型连锁超市等网点销售产品。此外,2016年1月,公司通过广州春美化妆品有限公司开发了屈臣氏商超销售渠道,2016 年 12 月始,公司产品不再通过广州春美销售给屈臣氏,改为公司直接与屈臣氏采用代销模式进行交易。于2017年下半年终止了与屈臣氏的合作。
3.3. 客户群体:主打低线市场,CS渠道认可度高
公司主打低线市场,经销网点实现了全国 31 个省、自治区和直辖市的全覆盖。截止2018年,经销商终端网点数量为16,555家,其中一线城市终端网点数量占比 2.89%,二线城市(省会城市)终端网点数量占比 17.80%,三线及三线以下城市终端网点数量占比 79.31%。根据CBO线下抽样调研,丸美品牌在陕西、山西、甘肃、青海、宁夏等区域CS渠道销量均为前列。
从终端销售网点分布来看,丸美股份与珀莱雅较为相似,经销商网点主要分布在华中区、华东区等,而东北区等区域经销商网点数量相对较少。
4. 大股东持股集中,产品团队呈日系特征
4.1. 公司股权:持股集中,大股东拥有绝对控制权
丸美股份上市前由孙怀庆(占股81%)和王晓蒲(占股9%)夫妇实际控制,L Capital(占股10%)为第三大股东。广州佳禾(丸美股份前身)在2002年4月由广州升旺、日本史威共同出资设立;在2012年2月整体变更设立股份有限公司,并更名为丸美股份;2013年L Capital入股丸美,企业变更为中外合资。截至2019年6月,公司拥有6家全资子公司:重庆博多、丸美科技、上海菲禾、香港丸美、香港春纪、丸美科技(广州);1家控股子公司:广州恋火;1家二级子公司:日本丸美(为香港丸美全资控股)。
L Capital的主要股东为L Capital Asia, LLC——世界上最大的奢侈品集团酩悦轩尼诗-路易威登(LVMH)旗下私募股权基金。LVMH集团中国区总监、大中华地区总裁吴越也会加入了丸美董事会。L Capital Asia基金成立于2009年,投资目标涉及时尚行业、美容保健、家居服饰、精品酒店等多个投资领域。L Capital 将在公司上市之日起12个月-24个月间,减持其所持有的60%-100%的公司股份,为2160-3600万股,占发行后公司总股本的5.39%-8.98%。
4.2. 管理层具资深行业经验,产品团队有资生堂基因
目前公司共包括 9 名董事(含3名独立董事),3 名监事,3 名高级管理人员,3名核心技术人员。其中高管分别为孙怀庆(总经理)、王开慧(财务总监)、廉明(董事会秘书)。
丸美股份营销、产品、研发团队具有浓重的日系风格,多位总监原为资生堂资深专家。
5. 财务特征优于行业水平,募集资金拟用于彩妆、网点、数字化建设
5.1. 增长稳健,盈利能力优异
收入增速处于中等水平。丸美股份2018年营业收入为15.76亿元,增速为16.52%,高于上海家化与拉芳家化,低于珀莱雅与御家汇,处于中等水平。
毛利率远高于行业水平。丸美股份的综合毛利率在68%左右,同行业可比上市公司——上海家化、珀莱雅、御家汇、拉芳家化均在50%-65%之间。丸美股份的毛利率高于同行业上市公司。
丸美股份的管理费用率与同行业可比公司相比处于较低水平,仅高于拉芳家化,低于其他几家公司。销售费用率为行业平均水平,研发费用率处于较低水平。
高毛利驱动净利率远高于同行。丸美股份2018的年净利率达到了26.15%,而其他可比公司均在16%以下。
5.2. 营运能力极强
应收账款周转率远高于可比公司。同行业可比公司应收账款周转率均在50以下,丸美股份的应收账款周转率远高于其他几家公司,2018年达261.16。
存货周转率处于较高水平。丸美股份的存货周转率在3.4-4.0之间,与可比公司——上海家化、珀莱雅、御家汇、拉芳家化相比,处于较高水平,其存货周转较快。
5.3. 拟募集7.9亿元用于彩妆、网点及数字化建设
丸美股份本次公开发行不超过 4,100 万股,占本次发行后发行人总股本的比例不低于10%,发行价格为20.54元/股,对应2018年22.99xPE。拟募集资金总额为8.4亿元,净额为7.9亿元。丸美股份计划在未来五年内,在确保现有品牌产品的营业收入和净利润稳定增长的前提下,①通过多品牌、多品类的发展战略,打造多元化、受众广的多品牌发展体系;②拓展和完善全国的营销网络;③完善信息化网络平台的建设,全面导入研发、生产、营销信息化系统;④继续坚持自主研发的产品策略。
6. 盈利预测与估值
我们从品牌及渠道两维度对公司业务进行预测,调节出相同预期、以估计相对合理增长空间。核心假设为:
品牌维度:丸美品牌2019-2021年收入增速分别为23%/23%/23%,毛利率约为70.5%/70.0%/69.5%;春季品牌2019-2021年收入增速分别为20%/20%/20%,毛利率约为52%/51%/50%;恋火品牌2019-2021年收入增速分别为50%/50%/50%,毛利率约为65%/65%/65%。
渠道维度:直营方式下,百货渠道2019-2021年收入增速分别为20%/15%/10%,毛利率约为90.6%/90.6%/90.6%;电商渠道2019-2021年收入增速分别为40%/40%/40%,毛利率约为73.8%/73.8%/73.8%;其他渠道2019-2921年收入增速分别为10%/10%/10%,毛利率约为76%/76%/76%。经销方式下,日化渠道2019-2021年收入增速分别为10%/9%/8%,毛利率约为69.3%/69.3%/69.3%;百货渠道2019-2021年收入增速分别为15%/10%/5%,毛利率约为69.4%/69.4%/69.4%;美容院渠道2019-2921年收入增速分别为15%/10%/8%,毛利率约为68.7%/68.7%/68.7%;电商渠道2019-2021年收入增速分别为40%/40%/40%,毛利率约为64.4%/64.4%/64.4%;商超渠道2019-2921年收入增速分别为0%/2%/2%,毛利率约为38.2%/38.2%/38.2%。代销方式下,2019-2021年收入增速分别为2%/3%/4%,毛利率约为89.3%/89.3%/89.3%。
基于以上假设,预计丸美股份2019-2021年收入分别为19.39/23.91/29.51亿元,对应增速为23.19%/23.29%/23.42%;归母净利润分别为5.02/6.05/7.31亿元,对应增速为20.95%/20.50%/20.69%。假设按照上限发行4100万股,总股本为4.01亿股,对应2019-2021年EPS为1.25/1.51/1.82元。
对比行业可比公司平均水平,考虑公司较强的增长及扩张能力,我们认为丸美股份合理估值中枢为2019年29xPE,取估值区间27-31xPE,对应33.75-38.75元/股。
风险提示
线上渠道增速放缓;
线下竞争持续恶化;
新品推广不及预期;
宏观经济增速持续下滑。
长按二维码关注安信社服公众号
安信证券研究中心社会服务&商贸零售组
刘文正
Tel: 13122831967
Email: liuwz@essence.com.cn
杜一帆
Tel:15901794398
Email:duyf1@essence.com.cn
郑澄怀
Tel:17717372073
Email:zhengch1@essence.com.cn
杜玥莹
Tel:18818213560
Email:duyy@essence.com.cn
免责声明
本信息仅供安信证券股份有限公司(以下简称“本公司”)的客户使用。本公司不会因为任何机构或个人接收到本信息而视其为本公司的当然客户。
本信息基于已公开的资料或信息撰写,但本公司不保证该等信息及资料的完整性、准确性。本信息所载的信息、资料、建议及推测仅反映本公司于本信息发布当日的判断,本信息中的证券或投资标的价格、价值及投资带来的收入可能会波动。在不同时期,本公司可能撰写并发布与本信息所载资料、建议及推测不一致的信息。本公司不保证本信息所含信息及资料保持在最新状态,本公司将随时补充、更新和修订有关信息及资料,但不保证及时公开发布。同时,本公司有权对本信息所含信息在不发出通知的情形下做出修改,投资者应当自行关注相应的更新或修改。任何有关本信息的摘要或节选都不代表本信息正式完整的观点,一切须以本公司向客户发布的本信息完整版本为准。
在法律许可的情况下,本公司及所属关联机构可能会持有信息中提到的公司所发行的证券或期权并进行证券或期权交易,也可能为这些公司提供或者争取提供投资银行、财务顾问或者金融产品等相关服务,提请客户充分注意。客户不应将本信息为作出其投资决策的惟一参考因素,亦不应认为本信息可以取代客户自身的投资判断与决策。在任何情况下,本信息中的信息或所表述的意见均不构成对任何人的投资建议,无论是否已经明示或暗示,本信息不能作为道义的、责任的和法律的依据或者凭证。在任何情况下,本公司亦不对任何人因使用本信息中的任何内容所引致的任何损失负任何责任。
本信息版权仅为本公司所有,未经事先书面许可,任何机构和个人不得以任何形式翻版、复制、发表、转发或引用本信息的任何部分。如征得本公司同意进行引用、刊发的,需在允许的范围内使用,并注明出处为“安信证券股份有限公司研究中心”,且不得对本信息进行任何有悖原意的引用、删节和修改。
安信证券股份有限公司对本声明条款具有惟一修改权和最终解释权。

