
最新版杭州市应届毕业生生活补贴指南
快来看看你是否符合申请条件!
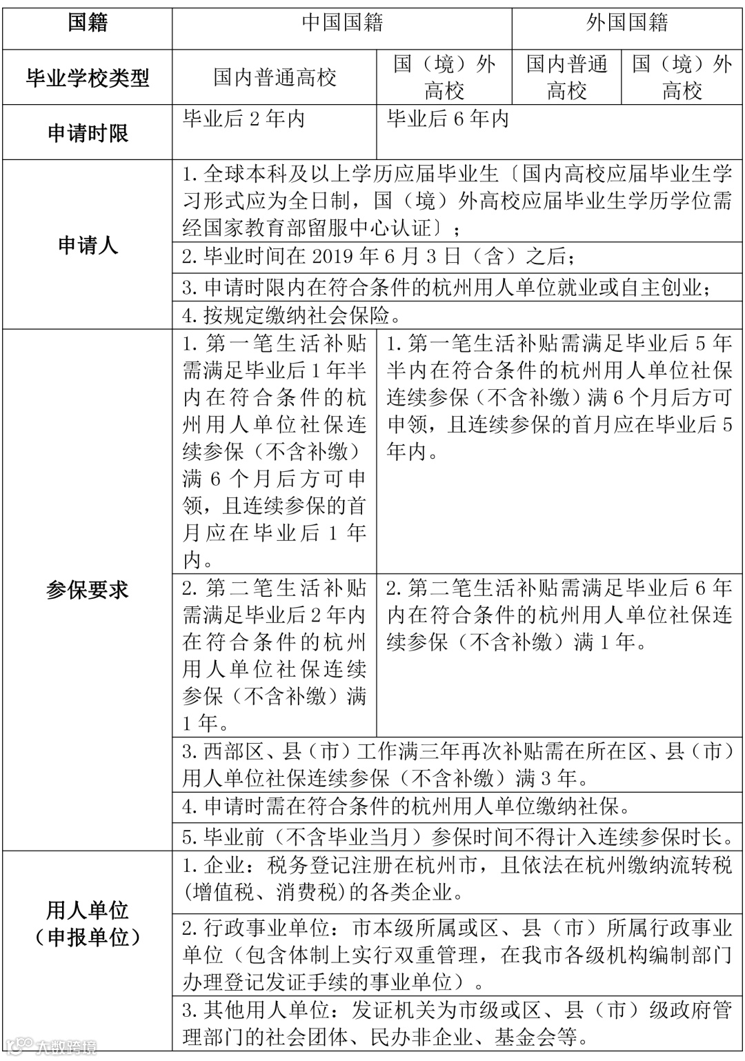
01
本科1万元、硕士3万元、博士10万元,毕业时间在2021年10月14日(含)之前的博士,补贴标准仍为5万元。
应届大学毕业生在富阳区、临安区、桐庐县、淳安县、建德市等西部区、县(市)工作满3年后,再给予本科1万元、硕士3万元、博士10万元一次性生活补贴,其中按原标准(5万)申领补贴的博士,仍按原标准执行。
02
自2021年10月15日(含)起(以申请时间为准),生活补贴分两笔发放,每笔发放50%。连续参保满6个月(不含补缴)发放第一笔补贴,连续参保满12个月(不含补缴)发放第二笔补贴。
03
04
1.申请时间认定。以申请人的用人单位在“亲清在线”或申请人在“杭州人才码(大学生青荷码)”上提交有效申请的时间为准。有效申请指申请时已符合申请条件。
2.毕业时间认定。国内高校应届毕业生以学历证书上载明的毕业时间为准,国(境)外高校应届毕业生以教育部留学服务中心学历学位认证书上载明的毕业时间为准。学历证书或教育部留学服务中心学历学位认证书上载明具体年月日的,以载明的日期为准;仅载明毕业年月,未载明具体日期的,毕业时间以当月最后一天认定。
3.已享受应届毕业生生活补贴的申请人再次获得全日制普通高校毕业证书或国(境)外高校学历学位的,不纳入应届毕业生生活补贴范畴。
4.在职人员获得全日制普通高校毕业证书或国(境)外高校学历学位的,不纳入应届毕业生生活补贴范畴。
05
申请人与申报单位应诚信申请生活补贴,申请信息应确保真实有效。凡申请人或申报单位通过虚构劳动关系、提供虚假信息等不正当方式申请或领取生活补贴的,纳入个人和企业征信体系,并依法追究有关单位和个人的责任。
06
1.申请时须提供申请人姓名、证件号码、银行卡号等基本信息。其他所需学历、社保信息通过“亲清在线”数据共享、系统比对获取。
07
申请可通过“亲清在线”数字平台或“杭州市民卡APP”。第一笔补贴需主动申请,第二笔补贴和西部区、县(市)工作满三年再次补贴无需主动申请[计入连续参保时长期间有劳务派遣经历、劳务派遣(人力资源)单位工作经历的人员除外]。系统自动比对审核通过后,向申请人的银行卡拨付生活补贴资金。审核未通过的,用人单位均可在“亲清在线”提出异议处理(提交异议处理的时限应在审核未通过后3个月内)。
08
1.生活补贴的申请条件是否有户籍限制?
2.在杭省部属单位的可以申请吗?
3.以虚构劳动关系的方式骗取生活补贴,要承担怎样的法律责任?
4.我现在是本科毕业工作,之后获得全日制硕士学历还能再申请吗?
5.如何界定在符合条件的杭州用人单位社保连续参保?
6.第一笔、第二笔补贴和西部区、县(市)工作满三年再次补贴都需要主动申请吗?
7.“毕业后2年内”的申请时限如何界定?
8.“连续参保首月应当在毕业后1年内”中的“1年内”如何界定?
9.如何领取西部区、县(市)工作满三年再次补贴?
西部区、县(市)工作满三年再次补贴,由系统自动发放,无需主动申请[计入连续参保时长期间有劳务派遣经历、劳务派遣(人力资源)单位工作经历的人员除外]。分为两种情况:
(1)2021年10月14日(含)之前申请生活补贴的,应符合:
①提交的申请为有效申请;
②在西部区、县(市)发放生活补贴;
③发放补贴后在该西部区、县(市)符合条件的用人单位连续社保参保(不含补缴);
④在该西部区、县(市)连续参保(不含补缴)满三年。
(2)2021年10月15日(含)起申请生活补贴的,应符合:
①在西部区、县(市)发放第二笔生活补贴[首笔生活补贴不限于在该区、县(市)发放];
②发放第二笔补贴后在该西部区、县(市)符合条件的用人单位连续社保参保(不含补缴);
③在该西部区、县(市)连续参保(不含补缴)满三年。
10.人才码可以提交异议处理吗?
政策咨询电话:0571-96345

扫码关注我们

