核心观点
■王府井:免税牌照加持,发展拟迎新篇章。①根据公告,公司于6月9日日收到控股股东首旅集团转发的《财政部关于王府井集团股份有限公司免税品经营资质问题的通知》,授予公司免税品经营资质,允许公司经营免税品零售业务。王府井本次获得免税品经营资质,为自上世纪80年代初以来,继海南离岛免税政策之后,第一次正式批准新的免税零售经营牌照,具备划时代意义,同时或将预示着国人市内免税店政策有望加速落地。虽然本次财政部文件中并未明确界定公司免税牌照的经营范围、地域、类型等条件,但在中央政府高度重视促进内需和海外消费回流的背景下,结合DFE(免税零售专家)预判,王府井集团获得免税零售全牌照是大概率事件。②2019年韩国免税购物总额213亿美元计算,对应当年中国居民在韩国免税购物金额达1168亿元,仅该部分回流50%(对应584亿元),已超2019年中国整体免税销售额540亿元体量,且韩国仅占国人全球免税消费占比36%,若再叠加欧洲等消费回流,未来潜力巨大。乘政策东风,公司本次获免税品经营资质后,我们认为或有望进一步优化现有国内特定地点免税消费局限,共同推动免税市场消费回流。
■区位+品类+电商+全国布局,王府井发力市内免税优势凸显。①区位优势:王府井门店位于北京市核心地段王府井商圈,日均客流量25万人次,年客流量高达8000万人次,区位优势赋予更好客流基础,且王府井百货大楼经营面积达10.6万平米,相比机场免税店而言,能够打破时间及空间上的限制,且免税类目有望更加丰富,消费者体验感更佳。②营销优势:根据公司公开交流,王府井2019年主营品类中的高端香化产品占营收20-25%,且近年销售增速一枝独秀,始终保持两位数高增长速度;与免税业经营品类高度重合,未来开展市内免税可直接引用现有营销及客户资源。:根据The Bell数据,韩国2018年线上免税占整体免税销售额21.2%,为免税销售的重要渠道之一。公司近年来积极推进线上线下一体化,加速完善全渠道建设,有望为免税业务线上销售奠定平台基础。④采购合作:从韩国免税的发展经验来看,规模化的采购对免税商品的进货成本和产品定价至关重要,王府井虽为全国规模的百货零售龙头之一,但自营体量相对较小(2019年为38.7亿元,占比约15.3%);未来王府井在发力免税过程中,不排除供应链上与第三方公司的采购渠道合作可能,并实现双方共赢,做大国内免税消费市场。⑤全国布局:截至2019年,公司已在全国33个城市布局54家门店,其全国经营网络有望同免税牌照相互呼应,中长期维度下或有望最大程度释放免税牌照效益。
■首旅集团资源支持,公司同环球影城发力“旅游+免税”潜力可期。①根据北京青年报此前的新闻报告,首旅集团董事长段强在2016年3月的采访中表示,环球影城内将设三座主题公园,以及在景区内部不排除将引入免税店;此外,根据北京市政协调研组同样在2019年建议在环球影城主题公园等重点区域规划建设进出口商品展销中心促进消费回流。叠加首旅集团通过间接持股北京环球影城总股本的35%,为第一大持股股东,以及本次王府井获得免税品经营资质加持,我们认为未来或不排除让王府井在环球影城的购物区域开展市内免税店的可能性。②根据证券日报新闻,北京环球影城一期预计2021年5月有望开业,且开业后直接和间接产生的年经济效益增量或接近1000亿元,相当2019年北京市GDP的3%,具备重大经济效益;再从环球影城的客流性质(出入境的游客占比高)+旅游人次(预计仅一期年接待客流1200万人次)+商业模式(调研反馈游客最期待环球影城的配套为市内免税店,具体来源见下文)来看,其余与市内免税店的客群高度重合,借助后续环球影城的一期、二期及水世界等项目陆续落地,王府井与环球发力“旅游+免税”的模式潜力可期。
■顶层设计支持免税回流,对标韩国下市内免税发展潜力可期。①我国在今年3月已从顶层设计出台,提出完善市内免税店政策,建设一批中国特色市内免税店,鼓励有条件的城市对市内免税店提供建设土地、融资等支持。根据勾股大数据,2018年国内市内店免税销售仅占比不到1%,主要的业务仍集中在机场及口岸,相比韩国差距大。未来在开发市内店牌照&发展市内免税消费渠道吸引中国游客消费回流下,公司未来市内免税业务潜力可期。②对标韩国,免税店规模+店面选址+网上免税店,三大核心优势推动韩国市内免税店相比机场店需求更大。根据KDFA数据,韩国市内免税店占据主导,2019年5月销售额占比高达84.43%;复盘乐天来看,规模效应持续扩大优势+市区黄金地段提升购物体验,为推动其市内免税发展至韩国龙头的关键。
■北京市内免税店预计2025年净利润10.5亿元,中长期发展潜力可期。①韩国明洞:根据前瞻产业研究院数据,其2018年单店销售额35亿美元,相较机场店50%左右的扣点率与高租金,市内店租金相对低廉,市内店利润空间也更高;三亚海棠湾:根据我们已外发的中国国旅最新盈利预测,三亚海棠湾的单店2019年实现营收105亿元,预计2022年有望实现营收181亿元/净利润23亿元(净利率约13%,不含渠道批发利润);日上北京:根据中国国旅公告,2019年已实现营收86亿元。②根据阳光海南网数据,海南省离岛免税的购物客流在整体游客中2018-19年占比约为13%和17%;我们保守假设在未来3-5年下,预计北京出入境客流的市内免税购物渗透率在2023和2025年为2.25%/3.00%,客单价5000元/5500元,则对应王府井市内免税业务的营收分别至33亿元和52亿元,对应净利润预计分别6.2亿元和10.5亿元(净利率为18.7%/20.3%)。
■存量业务:百货体验化升级,购物中心&奥莱持续有序扩张。①百货业态:率先发力百货购物中心化,重视消费体验创新+打造IP线下引流,有望把握线下零售趋势实现多业态协同发展。②购物中心&奥莱:对比日本和美国,国内购物中心门店密度仍较低,消费升级+人口回流+中产崛起下,三四线城市仍具备较好下沉空间。公司在近年来已积极把握行业趋势,积极拓展购物中心门店,并借助2次并购切入奥特莱斯业态,未来2021-23年在股权激励绑定下,两大业态有望实现加速发展。
■投资建议:买入-A投资评级。我们基于公司北京市内免税业务在2021年有望开业运营假设下,预计公司2020-2022年存量百货收入为189亿元/264亿元/281亿元,对应增速-29%/+39%/+7%,存量业务净利润为4.64亿元/9.63亿元/11.82亿元;2020-22年市内免税收入为0亿元/15.6亿元/23.8亿元,对应免税净利润为0亿元/2.46亿元/4.25亿元;对应整净利润为4.64亿元/12.10亿元/16.07亿元,对应增速-51%/+161%/+33%。基于分布式估值,存量业务PE 10x,免税业务中期PE 30-40x,预计公司中期整体市值空间350-500亿元,给予公司买入-A投资评级。
■风险提示:假设与实际不相符风险、市内免税业务发展进度低于预期、疫情影响超预期、宏观经济下行、新开店数不及预期。
1. 王府井:首旅旗下商业核心,免税牌照加持迎发展机遇
1.1. 公司系首旅集团旗下核心商业资产,免税牌照加持下迎发展新机遇
王府井控股股东首旅集团资产规模超千亿,打造“6+2”产业布局。首旅集团成立于1998年2月,在过去二十年的改革和发展中,构建起集“食、宿、行、游、购、娱”六大旅游要素于一体的旅游商贸服务产业体系,全力推进实现“6+2”产业布局。①餐饮板块:以“全聚德”“东来顺”等中华百年老字号企业为代表,充分体现传承与创新。②住宿板块:以“首旅如家”为载体,打造中国最具影响力的国际化酒店管理集团。③商业板块:以王府井集团为核心载体,发挥首商股份多品牌集合优势,集聚首旅股份旗下相关商业零售企业,积极构建现代商业新模式。④汽车出行板块:以“首汽集团”为依托,力争成为中国顶级汽车后市场供应商。⑤旅游旅行板块:以“康辉”“神舟”为载体,积极构建旅行社综合服务新模式和更加完善的旅游产业链。⑥景区板块:以“首旅景区公司”为载体,创建代表中国景区运营管理水平的标杆企业。⑦航旅板块:以“首都航空”为依托,构建集旅游、商贸、会展、酒店、餐饮等为一体的航旅产业链。⑧文旅板块:以“首寰投资”为依托,打造竞争优势突出、中国特色鲜明、世界级的主题公园和文旅创意新区。目前,旗下拥有“首旅酒店”“王府井”“首商股份”“全聚德”四家上市公司。集团资产规模已超千亿元,在《中国500最具价值品牌榜》和全国大型旅游集团排名中位居前列。
免税牌照加持下,公司有望迎来发展新契机。①根据公告,公司于6月9日日收到控股股东首旅集团转发的《财政部关于王府井集团股份有限公司免税品经营资质问题的通知》,授予公司免税品经营资质,允许公司经营免税品零售业务。王府井本次获得免税品经营资质,为自上世纪80年代初以来,继海南离岛免税政策之后,第一次正式批准新的免税零售经营牌照,具备划时代意义,同时或将预示着国人市内免税店政策有望加速落地。虽然本次财政部文件中并未明确界定公司免税牌照的经营范围、地域、类型等条件,但在中央政府高度重视促进内需和海外消费回流的背景下,结合DFE(免税零售专家)预判,王府井集团获得免税零售全牌照是大概率事件。②全国布局+营收体量加持,本次免税牌照花落王府井有望迎来发展新阶段:王府井与首商股份皆属于首旅集团的商业板块,且主业均为商业零售,覆盖百货商城、购物中心、奥特莱斯等业态,但二者在体量规模方面存在较大差距,王府井2019年营收为268亿元,首商股份2019年营收为99亿元,规模更大可具备更好的品牌力和获客优势;且王府井在全国的33个城市布局54家大店(百货&购物中心&奥莱),相比首商股份14家大店中长期或更有望充分运用免税牌照的优势,对公司的未来发展将带入一个全新阶段。
首旅集团旗下酒店、旅游板块有望与王府井市内免税形成协同效应,共推北京市内免税业务快速发展。王府井在北京共6家门店,经营面积合计24.9万平米,且均分布于北京市核心商圈。凭借黄金区位优势+大型百货购物的舒适度,免税业务加持下有望吸引更多客流来京旅游;同时依托首旅集团旗下酒店(首旅如家)、旅游板块(康辉旅游等)业务协同,为北京出入境的旅客提供旅游+购物+住宿一站式服务,共推北京市内免税业务快速发展。
1.2. 国改优化架构+股权激励助力,公司购物中心及奥莱有望加速发展
王府井为全国性百货连锁龙头企业,已布局百货、购物中心和奥特莱斯多个业态。王府井集团前身是享誉中外的“新中国第一店”——北京市百货大楼,创立于1955年,是新中国历史上第一座由国家投资、建设的大型百货商店;1990年成立企业集团,在北京市国民经济和社会发展中实行计划单列;1993年改组股份制,在上海证券交易所挂牌上市,2013年,王府井集团控股股东——王府井国际,在香港联交所收购中国春天百货集团,使全国布局的百货连锁版图迅速扩张;2014年,王府井集团面对风起云涌的互联网时代,提出以创新为旗帜,开启“第三次创业”浪潮;目前以整合线上线下资源的全渠道建设项目,以及加强商品资源控制力的深度联营项目正在全面推进,同时迅速发展满足消费者一站式消费的购物中心业态和高端消费的奥特莱斯业态。截止2019年末,公司共运营54家门店,以百货门店为主,销售网络覆盖全国七大经济区域的33个城市。
国企改革助力公司股权结构优化,业务整合实现协同效应。1)2017年12月,王府井通过向王府井国际的股东王府井东安、信升创卓、福海国盛发行股份和支付现金作为吸收合并对价,对王府井国际商业发展有限公司实施吸收合并后,王府井东安集团有限责任公司持股26.73%,为公司第一大股东,股权结构得到简化。2018年1月,北京市国资委决定将王府井东安的国有资产无偿划转给首旅集团,无偿划转后首旅集团持有王府井东安100%的股权。王府井成首旅集团旗下最大百货公司,有望借助首旅资源,整合首商集团百货业务产生协同效应,将利好王府井体制创新和新业务发展。此外,本次国企改革的重组简化了王府井的股东层级结构与数量,使之股权结构清晰,减少管理层的决策审批的层级。
股权激励发挥核心骨干积极性,绑定公司业绩及购物中心+奥莱业态稳健发展。公司于2020年3月发布2020年股票期权激励计划公告,宣布拟实施股票期权激励计划。本次激励计划授予激励对象为公司董事、高级管理人员、管理骨干及其他关键人员,首次授予的激励对象128人,首次授予股票期权数量为762.5万份(约占总股本1.0%),行权条件以7.2亿元为基数,对应2021-23年的公司扣非归母净利润增速不低于20%/30%/40%,且购物中心及奥莱收入2021-23年占比不低于30%/40%/50%,利好业绩稳健增长及多业态发展。
1.3. 百货零售主业营收保持稳健,奥莱业态实现快速发展
整体营收近三年保持平稳,2019年新开店影响业绩短期承压。截止2019年末,王府井在全国范围共运营54家门店,涉及华北、华中、华南、华东、西南、西北、东北七大经济区域,33个城市;业务涵盖了百货、购物中心、奥特莱斯等多种零售业态组合,同时拥有线上零售渠道,总经营建筑面积302.8万平方米。公司近年营收保持稳定增长,2019年公司实现营收267.89亿元/+0.29%;利润总额完成14.45亿元,同比下降15.15%;归母净利9.61亿元/-19.98%,扣非后归母净利9.20亿元/-13.65%,利润有所下降主要是近年奥莱业态销售规模不断提升、新开门店影响所致;2019年实现经营性现金流净额13.44亿元。
百货业态为收入主体,奥莱营收现高速增长态势;华北地区营收占比最高,京外收入持续提升。公司营收中,①分业态来看,百货业态为公司收入主体,2019年实现营收176.25亿元/-3.52 %,毛利率17.36%/-0.10pct;受益于公司持续深化业态转型变革,奥特莱斯业态营收及利润继续近年保持较快增长,2019年实现营收45.05亿元/ +24.75%,毛利率10.46%/-0.37pct,营业收入占集团主营业务总收入比重提升至 17.9%,逐步成为公司业绩平台增长的重要驱动力;购物中心业态近年来保持平稳发展,2019年实现营收30.64亿元/+0.67%,毛利率17.06%/-0.49pct。②分地区来看:从区域销售情况看,华北地区营收占比始终保持最高,但京外地区收入占比近年持续提升。2019年公司华北、华中、华南、西南、西北、华东、东北地区收入贡献分别为33%、12%、2%、28%、17%、2%、5%。
2. 本次牌照或有望成中免之后第二张免税零售全牌照,意义重大
2.1. 或为继中免后第二张免税零售全牌照,意义重大且护城河深厚
本次王府井免税牌照或有望成为继中免集团之后第二张免税零售全牌照,稀缺性免税牌照有望奠定公司深度护城河。我国对免税业实行“统一经营、统一组织进货、统一制定零售价格、统一制定管理规定”的政策,各类免税业态均以授权牌照、指定专营公司的模式运营。免税牌照在国内属于稀缺资源,目前我国仅有中免、日上免税行(已被中免收购)、海免(拟注入中国国旅)、珠免、深免、中出服、中桥七家企业拥有免税业牌照,牌照数量极少成稀缺资源,而被授权在全国范围内开展免税业务的目前仅有中免集团一家。有经营免税业务的公司中,中免是销售规模、经营地域、门店类型涵盖最广的免税经营商,在除上海、深圳两家机场以及深免、珠免可以经营的口岸以外的所有出境免税店具有唯一的经营资质,并且拥有5张市内免税店经营牌照、与海免一起具有离岛免税店经营资质。若本次公司获得为免税零售全牌照,将有望成为自上世纪80年代初以来,继海南离岛免税政策之后,第一次正式批准新的免税零售经营牌照,有望优化现有国内特定地点免税消费局限,对免税消费回流和王府井发展而言具备重大意义。
2.2. 市内免税有望多元消费空间布局,加速国内免税回流发展
国人免税消费约82%(约合1800亿元)均发生在境外,未来仅从免税渠道回流看空间同样巨大。从消费金额占比来看,2018年我国国人在境内免税渠道消费免税商品占比仅18%,高达82%的免税品消费发生在海外市场,对应国内境外免税消费市场约1800亿元。此外,据智研咨询,2019Q1中国人在韩国免税购物消费金额高达254亿元人民币,占韩国免税业整体销售比重的76.7%。若以该比例估算,以2019年韩国免税购物消费总额213亿美元计算,对应当年中国居民在韩国免税购物金额约达1168亿元人民币(按照美元:人民币汇率7.15:1计算),仅该部分免税消费回流50%(对应584亿元),已至超过2019年中国整体免税销售额540亿元的体量,且韩国仅占国人全球免税消费占比36%,若再叠加欧洲等消费回流,未来潜在空间巨大。
市内免税牌照有望优化现有国内特定地点免税消费局限,共同推动和做大国内免税消费回流市场。近年我国免税政策逐步放开,2016年政府工作报告提出“降低部分消费品进口关税,增设免税店”,2018年上海市商务局明确提出支持市内免税店、口岸免税店发展,2020年3月首次在顶层设计层面出发提出完善市内免税店政策,建设一批中国特色市内免税店。再加上本次对首旅集团发放即中免之后第二家全国经营范围的市内免税牌照,有望更好得扩大现有国内免税特定地点的消费空间限制,促进和撬动更多海外免税消费回流国内,共同做大国内免税市场实现共赢。
3. 区位+品类+电商+全国布局,王府井发力市内免税优势凸显
3.1. 区位优势:黄金地段打造客流优势,综合百货面积大体验佳
王府井门店位于北京市区核心地段,区位优势赋予流量基础,有望助力免税消费回流。王府井门店主要选址于北京、广州一线城市以及省会地级市等城市核心商圈的黄金地段,地理位置优越,交通便利客流量大。以北京百货大楼为例,北京百货大楼位于王府井商圈,南起东长安街,北至灯市口,东接金鱼胡同,西连东安门大街,商圈面积超45万平米,以突出的卡位优势和商圈规模效应奠定了引流基础,成为零售商竞逐的商业高地。从量化数据来看,王府井商圈日均客流量25万人次,年客流量高达8000万人次,凭借高人气为王府井百货大楼带来了巨大线下引流。此外,王府井门店普遍经营建筑面积规模大,王府井百货大楼更是达到10.6万平米经营面积,相比机场免税店而言,能够打破时间尤其是空间上的限制,且免税类目有望更加丰富,消费者体验感更佳。凭借核心区位优势+大型百货店面,未来王府井开展免税业务,可将自身的流量基础与免税购物舒适度相结合,发展空间可期。
3.2. 营销优势:高端香化近年发展突出,发力免税具备营销优势
高端香化为王府井优势主营品类,发力市内免税具备品类营销优势。1)从经营品类看:王府井经营品类与免税业高度重合,香化产品皆占据较大份额。在2019年,王府井百货业态销售前五类商品分别为女装、香化、珠宝、男装、运动,占总销售额67%,其中香化产品占销售额比例约20-25%,且近年增速呈现一枝独秀,始终保持两位数高增长速度。而香化产品在免税商品品类中亦占据最大比例,据中国产业信息网数据,全球免税商品品类中,香化为第一大产品,占据31.90%的份额。而韩国2019Q1免税销售额中香化占免税总销售额比例更是高达64%。目前王府井门店内已入驻圣罗兰、SK-II、WHOO等一线香化品牌,乐天免税店畅销榜前十名品牌亦均已入驻王府井,因此在品牌营销上具备优势协同。2)从营销方式看:王府井将目标客户定位于注重时尚和生活品位的中高端消费群体,致力于打造中高端消费业态。公司门店入驻品牌多为国际顶级一线品牌,主打中高端业态。旅游免税同样针对中高端具有一定消费能力的客群,据KBeauty Science数据,2018年1-8月我国游客在韩国免税购物客单价高达6481元人民币,且有逐渐上升趋势。据中国产业信息网测算,我国免税市场客单价2020年有望突破4000元人民币。公司借助自身平台,近年来联合各大品牌定期举办下线推广活动,持续加大一线化妆品及彩妆营销力度,取得亮眼销售业绩,为免税业务的推广同样具备营销资源优势。
3.3. 线上优势:韩国线上免税为重要渠道,公司O2O布局助力免税发展
全力推进线上线下一体化建设,奠定免税业务多渠道销售基础。2007年初王府井开始涉足网上商城,将线上业务作为实体店服务延伸以及零售渠道的补充。2013年1月网上商城上线,2014年推出PAD移动销售助手,打通线上线下库存一体化,进行商品和会员的统一管理。2020年5月,王府井各业态门店同步发力,打造线上线下“消费节”,一方面建立门店线上商城和直播间,将优秀导购员打造为网红主播,以会员数据为核心,以到店用户、商圈人群为补充深耕私域流量;另一方面借助公域平台快速吸纳新客带动消费。公司积极推进线上线下一体化程度,深入挖掘消费者体验和需求,加速完善全渠道建设,有望为免税业务线上销售奠定平台与客流基础。
3.4. 上游合作:公司联营模式为主,或不排除与第三方供货渠道合作
王府井自营销售体量相对较小,未来发力市内免税或不排除与第三方供货渠道合作。从韩国免税的发展经验来看,规模化的采购对免税商品的进货成本和产品定价至关重要,王府井集团为国内连锁百货零售龙头之一,2019年商品零售主业收入251.93亿元,但其中仍以联营模式为主(2019年共210.6亿元,占比约84%),自营模式体量相对较小,2019年为38.7亿元,占比约15.3%,体量与国旅的免税销售金额相比较小。未来王府井在发力免税过程中,不排除供应链上与第三方供货渠道合作可能,实现共赢,共同做大国内免税消费市场。
3.5. 全国布局:有望发挥免税牌照最大潜力,中长期空间可期
若本次拿到为全国免税牌照,有望与公司的全国范围门店布局遥相呼应,释放牌照最大效力。王府井集团始终坚持全国布局,打破地域局限,实现跨区域连锁经营,地域优势互补有效推进区域深耕。截至2019年,公司已在全国33个城市布局经营网络体系,总门店数量达到54个。若公司本次拿到全国性市内免税牌照,有望与其全国经营网络相互呼应,最大程度释放牌照效益。
4. 首旅集团资源支持,发力环球影城+免税购物潜力可期
4.1. 首旅集团系环球影城最大股东,王府井或有望实现市内免税入驻
北京环球影城或有望打造“旅游+免税”模式,借助首旅集团资源+免税牌照加持,王府井或有望实现市内店入驻实现共赢。1)根据北京青年报此前的新闻报告,首旅集团董事长段强在2016年3月的采访中表示,环球影城内将设三座主题公园,分别为好莱坞主题、中国主题及一座水上乐园,还将同期建设6座至7座酒店,以及在环球影城的购物区域内不排除将引入免税店,打造一个集观光、休闲、度假、购物为一体的旅游综合体。此外,根据新京报的新闻,北京市政协调研组在2019年6月也同样提出建议,争取国家层面支持,制定京津冀区域出境旅游居民享受在京购买一定额度的免税商品政策,引导境外消费回流;并加强市内免税站等业态布局,前期可利用现有国有零售百货店先行先试,逐步扩大市内免税店布点;并建议充分利用保税区的相关政策,在环球影城主题公园等重点区域规划建设2-3个一体化的进口商品展销中心,引导境外消费回流。2)从北京环球影城的股权结构来看,首旅集团通过持股北京首寰文旅公司50%的股权,间接持股北京环球影城总股本的35%,为第一大持股股东。叠加本次王府井获得免税品经营资质,且为首旅集团体系内最大的百货零售类公司,我们认为未来或不排除让王府井在环球影城的购物区域开展市内免税店的可能性;再从环球影城的客流性质+旅游人次+商业模式来看,未来王府井若有望实现市内免税店进驻环球影城,未来发展潜力可期。
4.2. 环球影城一期预计客流1200万人次且购物需求强,“旅游+免税”潜力大
北京环球影城一期预计2021年开业,全年客流有望达1200万人次。北京环球影城项目为全球第5座环球影城,总面积达4平方公里(面积近600个足球场),共计投资超过514亿元,其中包括主题乐园的一期、二期工程及一家水上乐园,具体包括了20多个娱乐景点。根据证券日报新闻,预计北京环球影城开业时间是2021年5月,在一期项目开业后,预计全年将吸引客流约1200万人次,度假区成熟后每年营业额约250~300亿元,有望带动北京市旅游收入年均增长率或达7%~7.5%,预计拉动全市餐饮、酒店、商业中心客流提升约15%,项目成熟后,直接和间接产生的年经济效益增量或接近1000亿元,此数据约相当2019年北京地区生产总值的接近3%。
环球影城游客购物需求强,且与市内免税店客群高度重合,发力“旅游+免税”模式潜力大。北京环球主题公园及度假区建成后,将面向从世界各地前来的游客,各年龄段的游客都可以在游玩中获得沉浸式的感受和体验。考虑到免税店的客群主要为国内出境和海外入镜客流,该两部分客群与北京环球影城的客群重合度较高。此外,根据《2019中国主题公园调研报告》数据,游客最期待在北京环球度假区周边看到的商业设施为大型综合购物中心、市内免税店以及奥特莱斯。未来王府井若在环球影城周边设立市内免税店,或有望实现旅游客流的免税购物直接转化,助推消费回流的同时加快自身发展。
5. 顶层设计支持免税回流,对标韩国下市内免税发展潜⼒可期
5.1. 顶层设计3月规划出台,国人市内免税再获政策支持
发改委完善免税业政策,国内免税政策有望持续支持。2020 年3 月13 日,发改委发布《关于促进消费扩容提质加快形成强⼤国内市场的实施意见》。其中提到拟进⼀步完善免税业政策,包括继续完善市内店政策,建设中国特⾊免税店;增设免税店,扩⼤⼝岸免税业务;调整免税限额及品类,国⼈免税政策有望⼤幅利好免税业务。①目前王府井已在全国33 城市布局54 家经营⽹点,若市内店政策进⼀步开放,王府井免税业务将首先受益;②若进⼀步增设⼝岸免税店,王府井基于经营、供应链、规模等优势,有望获得更多门店经营权,收⼊规模有望加速提升;③免税限额和免税品种类若进⼀步提升,将⼤幅促进免税销售。
5.2. 韩国市内免税占据重心,综合体验相比机场更优
韩国免税业发力发展市内店,营收占整体免税业比重84.43%。从全球来看,免税业的主体仍然是机场免税业务,机场免税店是免税业务最初的形式,业务形式相对成熟,2017年,全球机场免税业务收入占总收入的56%。但韩国不同于其他国家,市内免税店是其主要增长点,截至2019年7月,韩国共有60家免税店,其中29家机场免税店,25家市内免税店,市内免税店由于其优越的地理位置和更加齐全的品牌,逐渐成为韩国免税业的支柱。以2019年5月数据来看,市内免税店销售规模占到84.43%,其中来自海外游客的消费占市内免税店消费总额的90.18%。
2018年韩国市内免税店销售额87.90%为外国游客支撑,其中中国游客为消费核心客群。2018年韩国市内免税店销售规模达到15.4万亿韩元(约合129.67亿美元),同比增长38.1%,占总销售规模81.22%。2013年市内免税店规模仅4.1万亿韩元(约合34.32亿美元),CAGR达到30.3%。市内店销售额占比也在不断上升,由2013年60.29%上升至2018年81.22%。与机场及其他免税店相比,2018年机场及其他免税店销售额仅3.6万亿韩元(约合30.32亿美元),市内免税店销售额为机场的近5倍。市内店主要的消费者是外国游客,尤其是中国游客。自中国游客取代日本游客成为韩国免税业主要消费者后,中国游客在市内店的消费额占比不断提升,2018年已经达到83.7%,外国游客总体市内免税店消费占比为87.9%。
免税店规模+店面选址+网上免税店,三大核心优势推动韩国市内免税店发展相比机场店需求更大。根据韩国市内免税店成功经验,相较机场免税店优势在于更加优越的地理位置,低廉的租金以及宽阔的门店。对免税店盈利进行拆分,影响收入的因素主要是免税店区域的客流量、进店率与人均消费,成本主要包括进货成本、特许经营费,租金和关税。
5.3.规模效应扩大优势+市区地段提升体验,推动乐天免税发展至韩国龙头
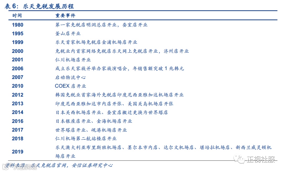
乐天免税店成立于1980年,是韩国第一大免税商,2018年占据韩国免税业39.9%的市场份额,2017年以48.42亿欧元(约合53.48亿)营业收入位居全球免税店排行第二。乐天免税店隶属于乐天集团“乐天酒店”旗下,2019年乐天酒店83.5%的营业收入来自其免税业务。目前有9家国内店,其中5家是市内店,12家海外分店。
位于市中心地带地理优势突出,背靠乐天集团发挥产业协同效应。乐天主要经营市内免税店,拥有五家市内免税店牌照,大多位于重要城市中心地区(有三家位于首尔地区),地理位置优越,交通便利客流量大。以明洞店为例,明洞店位于首尔市中心位置,乘坐地铁、公交较为便利,除此之外机场客车也有从仁川机场至乐天酒店与明洞店的直达班车。同时乐天明洞点位于乐天百货内,与乐天酒店毗邻,临近乐天剧院,依托于乐天酒店及百货吸引客源,乐天酒店提供免税购物一站式服务,周围乐天剧院、乐天Marts等一系列娱乐服务地点,免税店与乐天集团旗下其他产业形成互惠的消费链条,发挥明显产业协同效应。
全球第二免税品消费体量,规模效应构建品牌+价格优势。乐天免税具有全球第二的免税品消费体量,规模效应显著。①合作品牌方面:乐天是韩国最早引入国际三大奢侈品牌的免税店,1984年引入LV,1985年引入爱马仕,1986年与香奈儿达成合作,最早引入三大品牌的先发优势+免税消费体量庞大,更多国际品牌选择与乐天合作。目前乐天线上免税店有超过1000个品牌,优势显著。②价格方面:乐天凭借其集团产业规模优势,发展与上游供应商长期合作关系,具有一定议价能力,免税商品具有明显价格优势。乐天免税店价格显著低于王权免税店、DFS等免税店,但日上和海免在网上免税店上标价最低。
5.4. 对标韩国,国内市内免税发展仅刚起步,未来潜力可期
中国消费者是亚太地区免税业主力军,旅游业与境外消费规模大。根据UNWTO统计口径,2017年中国境外消费达到2580亿美元,排名全球第一,平均消费达到1985美元。从全球视野出发,中国海外市场消费体量巨大,民众普遍对旅游消费投入较高,占人均收入比重高,而在旅游消费中,购物占据超25%的份额,海外购物消费达到762美元,远超非中国游客486美元的境外购物,是非中国游客的1.56倍,对海外及亚太地区免税业务推动效应明显。
中国市内免税业务打开,对标韩国下发展潜力可期。韩国主要的免税业务渠道是市内店,2018年韩国市内店销售额占比49%,而中国市内店销售仅占比不到1%,主要的业务集中在机场及口岸。韩国免税业主要的消费者是中国游客,2018年中国游客消费占韩国免税业总营收的83.7%。未来有望在发展市内免税消费渠道吸引中国游客消费回流下,公司未来的免税业务潜力可期。
6. 北京市内免税成熟预计10.5亿元净利,中长期发展空间可期
6.1. 韩国明洞:无扣点且租金低,市内免税店净利润优于机场店
以明洞店为例,明洞店位于首尔,地产属于乐天集团,明洞店面积16000平方米,月租金约每平米900美元,而仁川机场免税店是韩国最大的机场免税店,2015年经过扩建乐天在仁川机场的可使用面积达到8849平方米,仅有明洞店一半,并且签订合约在2020年前需交付4万亿韩元租金,据测算,明洞店年租金大约占总收入6%-8%,相较机场店50%左右的扣点率与高租金,市内店租金相对低廉,市内店利润空间也更高。
6.2. 海棠湾免税店:预计2022年营收181亿元,净利润23亿元
以国内离岛免税的单店模式来看,根据阳光海南网数据,2018-19年海南省离岛旅客购物渗透率分别为13%和17%,我们保守预计海南省2020-22年离岛旅客购物渗透率分别为15.0%/15.5%/16.0%,海南离岛免税客单价分别为4174元/4383元/4534元下,预计三亚海棠湾免税店营收有望从2019年的105亿元增长至2022年的181亿元,预计净利润有望从14.20亿元增长至23.05亿元,对应净利率为13.57%和12.74%。
6.3. 首都机场:2018-19年销售规模分别至74亿元/86亿元
在从现有的首都机场免税店(含T2、T3航站楼免税店)来看,其2018及2019分别实现营收73.89亿元/85.89亿元,我们预计其2020-2022年的营收分别为63.56亿元/88.98亿元/106.77亿元,由于机场的扣点及租金相对较高,对应净利润分别为0.97亿元/1.63亿元/1.96亿元,净利率分别为1.53%/1.84%/1.84%。
考虑到市内免税2019年占国内免税销售比例仅1%,相比全球及韩国均处于较低水平,且北京机场免税店2019年已实现营收85.89亿元,未来公司的市内免税店潜力可期。根据阳光海南网数据,海南省离岛免税的购物客流在整体游客中2018-19年占比约为13%和17%;我们保守假设在未来3-5年下,预计北京出入境客流的市内免税购物渗透率在2021~2025年市内免税购物转化率为1.25%/1.75%/2.25%/2.75%/3.00%;客单价分别4500元/4750元/5000元/5250元/5500元假设下,对应王府井市内免税业务2021-2025年营收分别为15.64亿元/23.80亿元/33.17亿元/43.85亿元/51.62亿元,对应净利润为2.46亿元/4.25亿元/6.21亿元/8.57亿元/10.50亿元,对应销售净利率15.75%/17.87%/18.72%/19.54%/20.34%。
7. 存量业务:百货体验化升级,购物中心&奥莱持续有序扩张
7.1. 百货业态:购物中心化积极转型,“消费体验化”持续升级
消费者购物趋势转变下,传统零售商积极向“消费体验”综合性业态转型。随着电商等线上零售的持续发展,消费者的购物趋势同样也发生了变化,百货门店的模式今年来逐步从销售和备货空间向“以消费者体验”为导向的业态转变。根据中国百货商业协会,83.9%的百货公司实体店在2019年增加了体验元素,其中87.2%增加了餐饮项目,69.7%增加了更多与儿童相关的设施,59.6%增加了生活服务项目(如化妆和理发),50.8%增加了娱乐元素(如电影和KTV),以及针对新生代消费群体追求与众不同、科技感、健康生活的诉求,适当增加VR体验换装店铺、定制化产品、个性健身房等店铺,引入并培植新“物种”,打造吃喝玩乐一体化中心。
王府井率先发力百货购物中心化,重视消费体验创新+打造IP线下引流,有望把握线下零售趋势实现多业态协同发展。1)百货业态创新转型:为顺应消费者求新意识,公司强化百货业态创新转型,积极打造超级IP实现百货线下引流。①文创IP“王府井梦工厂”开进北京百货大楼:王府井集团创立自营品牌王府井梦工厂,主要经营文创产品。与淘宝故宫不同的是,王府井梦工厂的产品路线走的是民俗路线。“沙琪玛”充电宝、“糖葫芦”手电筒、“提笼架鸟”钥匙包等充满浓厚老北京味道的文创产品吸引不同消费群体,成功引流消费者前往线下门店打卡。②怀旧“和平菓局”+长安商场重开张,成功吸引百货客流:2019年王府井旗舰店北京市百货大楼引入和平菓局聚焦人气,将集老北京街区风貌、市井场景、风味小吃等各项集体验性、趣味性于一身的“和平菓局”引入百货店内,在业内引起良好反响,凭借创新转型流量显著提升。同时,长安商场闭店8月重开张,打破原有传统百货经营型态,以“社区商业+奥莱商品”模式运营,成功转型优生活优社区商业服务中心。百货转型类购物中心成为公司未来发展大趋势,打破传统百货业态品牌老化,调整百货业态结构,以全新业态体验重入消费者眼球,线下百货引流能力有望在转型发展中持续提升。2)购物中心&奥莱业态协同发展:公司对购物中心重构项目发展产品线,努力促进经营质量和管理水平的提升,取得良好成效。以熙地港西安和熙地港郑州两家大型购物中心为例,公司对其加大品牌功能调整力度,保持了业绩稳步增长。奥莱业态对存量门店通过加强精细化管理,创新经营模式,带来业绩的持续提升,同时加大新店培育运营,为新店站稳市场打下了坚实基础。
7.2. 购物中心&奥莱:门店加速扩张,积极把握消费升级下沉市场
对比日本和美国,国内购物中心门店密度仍较低,消费升级推动三四线城市下沉可期。1)对比日本:购物中心截止2018年末达3220家,对应人均门店密度达到24.7家/百万人,为中国现有水平的10倍。2)对比美国:现有购物中心数同样达到3810家,对应人均门店密度11.5家/百万人,为国内密度的4.8倍。3)回看国内:根据麦肯锡2016年中国消费者调查,47.8%的用户表示更注重商品的品质,这些用户更愿意在同类商品中选择品质好的,并且愿意为此多付出10%的消费溢价。国内目前中产阶级人数约为2.04亿人,占比总人口约15%,该部分人群相对更加重视商品和服务品质,未来在中产阶级人数持续增多推+城市人口向二三四线回流趋势下,国内购物中心下沉三四线城市空间依旧较大。
公司两次收购布局奥莱业态,发展快速成为公司收入利润增长核心驱动之一。王府井2013年以19.97亿港元完成收购春天百货,收购前春天百货将奥特莱斯业态作为发展重点,通过此次收购王府井开始涉足奥特莱斯业态。2017年公司收购贝尔蒙特,通过合并贝尔蒙特旗下北京赛特奥莱与沈阳赛特奥莱,公司奥莱业态运营能力稳步提升。近几年公司通过加强对奥莱业态存量门店的精细化管理,创新经营模式,同时加大新店的培育运营,挖潜增效带来亮眼业绩。奥特莱斯业态营收保持高位增长,盈利能力稳定。受益于收购贝尔蒙特,公司2017年奥莱业态营收增长率高达41.2%;2019年继续保持高增长态势,奥莱业态实现营收45.05亿元/+24.75%,毛利率稳定在10%~11%之间,且至2019年营收占比提升至17.9%,成为公司收入及利润增长重要驱动力之一。
持续发力购物中心&奥特莱斯门店扩张,有望推动公司实现全国有序扩张。公司近年加速奥莱&购物中心布局,每年新开1~5家门店,新增门店聚焦于奥莱&购物中心两大业态,助力公司连锁版图在全国内不断扩张。2017年公司新开门店3家(不包括收购贝尔蒙特门店),其中包括2家购物中心;2018年公司新开业门店1家(长春奥莱Mall);2019年公司新开业门店4家,其中包括3家购物中心(南昌王府井购物中心、西宁王府井生活广场和巴中王府井购物中心)与1家奥莱(昆明王府井滇池小镇)。截至2019年,王府井旗下共有54家门店,涉及全国7大区域、33个城市,其中包括32家百货、15家购物中心以及7家奥特莱斯,合计经营建筑面积达302.8万平方米。
股权激励落地助力公司购物中心&奥特莱斯加速发展,绑定收入占比及业绩明确成长目标。根据公告,王府井发布2020年度股票期权激励计划,拟向128名激励对象授予不超过762.5万份股票期权。公司制定明确业绩考核要求,分年度进行业绩考核并行权,以达到业绩考核目标作为激励对象的行权条件。行权条件以7.2亿元为基数,对应2021-23年的公司扣非归母净利润增速不低于20%/30%/40%,并指出购物中心及奥莱收入2021-23年占比不低于30%/40%/50%。公司在股权激励计划中为未来几年购物中心&奥莱业态发展做出积极的营收及占比目标,有望助力公司中长期两大业态发展,利好业绩稳健增长及多业态发展。
8. 投资建议:预计2021年净利润12亿元,目标市值350-500亿元
8.1. 盈利预测:免税业务加持,预计2021-22年净利润12亿元/16亿元
核心逻辑:免税业务打开中长期成长空间,百货龙头发展有望迎来新机遇。①市内免税打开空间空间:公司本次为继中免有第二家全国性免税经营牌照,短期看北京市内店未来3~5年营收利润有望快速放量,中长期看全国性免税经营扩张,未来潜力可期。②疫情系短期影响:今年1-3月份门店受疫情较直接影响,但公司已严控成本费用并积极争取相关政策支持,降低对业绩影响。考虑到疫情期间消费者的购物需求被抑制,后续或有望迎来消费反弹,预计今年Q2-3月同店销售数据有望持续改善;③多业态协同发展:百货方面,不断向购物中心化、城市奥莱化、社区化方向发展,转型调整取得显著成效;购物中心方面,主力店发挥百货店商品经营的优势,经营呈现良好态势;奥特莱斯方面,大力推进自营项目的落地,优化品类结构,增长保持强劲。
8.2. 投资建议:分布式估值法下,中期目标市值350-500亿元
投资建议:买入-A投资评级。我们基于公司北京市内免税业务在2021年有望开业运营假设下,预计公司2020-2022年存量百货收入为189亿元/264亿元/281亿元,对应增速-29%/+39%/+7%,存量业务净利润为4.64亿元/9.63亿元/11.82亿元;2020-22年市内免税收入为0亿元/15.6亿元/23.8亿元,对应免税净利润为0亿元/2.46亿元/4.25亿元;对应整净利润为4.64亿元/12.10亿元/16.07亿元,对应增速-51%/+161%/+33%。我们基于分布式估值,存量业务PE 10x;免税业务中期PE 30-40x,预计公司中期整体市值空间350-500亿元,给予公司买入-A投资评级。
9. 风险提示
1)假设与实际不相符风险:我们盈利预测核心假设公司免税业务有望在2021年开业运营,若实际开业时间与我们假设不符,将对公司的盈利预测产生影响。
2)免税业务发展进度低于预期:公司免税政策目前具体细则尚未完全落地,若细则上对经营的地域或模式有限制,将对公司未来经营和业绩产生影响。
3)疫情影响超预期:公司百货以线下门店收入为主,若疫情影响时间超预期,将对线下百货客流和消费产生影响,进而对业绩产生影响。
4)宏观经济下行:百货、购物中心等均属于可选消费,若宏观经济下行,将对消费者的购买力产生影响。
5)新开店数不及预期:公司百货、购物中心、奥特莱斯等未来几年均有望持续展店,若开店数量不及预期,将对业绩产生影响。
长按二维码关注安信社服公众号
安信证券研究中心社会零售服务行业组
刘文正
Tel: 13122831967
Email: liuwz@essence.com.cn
杜一帆
Tel:15901794398
Email:duyf1@essence.com.cn
郑澄怀
Tel:17717372073
Email:zhengch1@essence.com.cn
杜玥莹
Tel:18818213560
Email:duyy@essence.com.cn
免责声明
本订阅号为安信社服研究团队的个人订阅号。本订阅号推送内容仅供专业投资者参考。为避免订阅号推送内容的风险等级与您的风险承受能力不匹配,若您并非专业投资者,请勿使用本信息。本信息作者所在单位不会因为任何机构或个人订阅本订阅号或者收到、阅读本订阅号推送内容而视为公司的当然客户。
本订阅号推送内容仅供参考,不构成对任何人的投资建议,接收人应独立决策并自行承担风险。在任何情况下,本信息作者及其所在团队、所在单位不对任何人因使用本订阅号中的任何内容所引致的任何损失负任何责任。
未经本信息作者及其所在单位事先书面许可,任何机构或个人不得以任何形式删节、修改、复制、引用和转载,否则应承担相应责任。

