
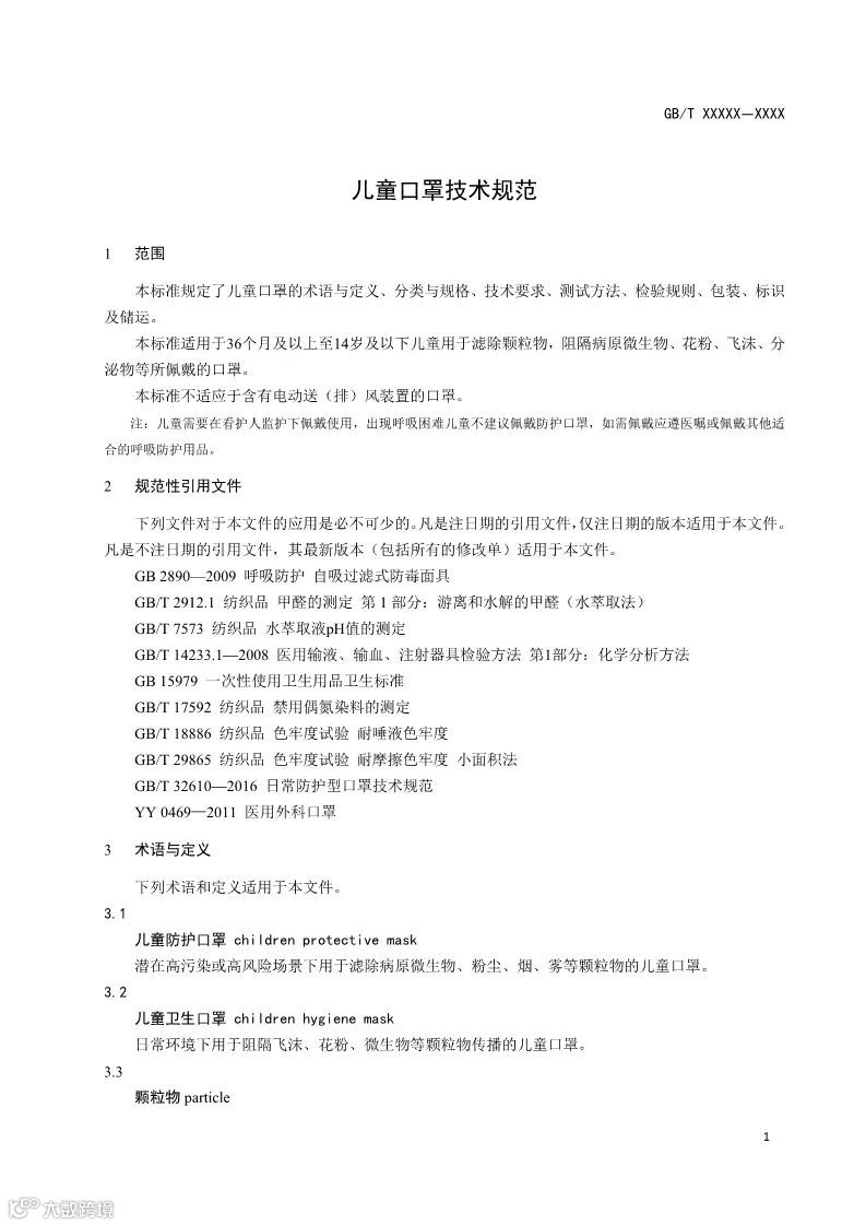
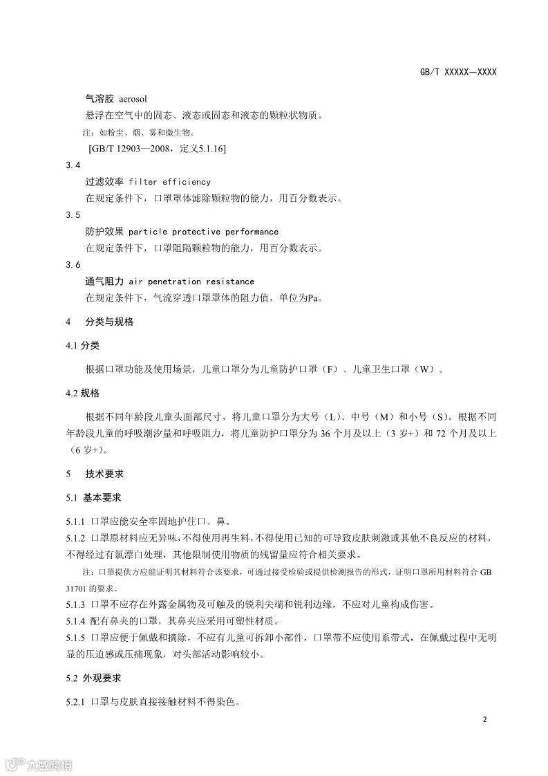
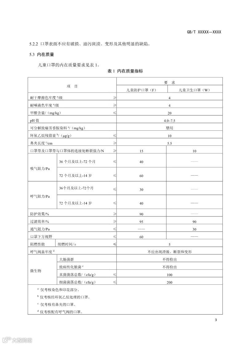
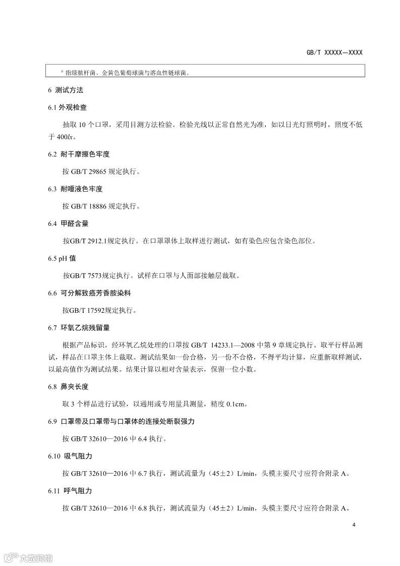
近日,国家标准委发布通知,根据国家标准化管理委员会标准制修订计划,全国纺织品标准化技术委员会秘书处已组织完成了《儿童口罩技术规范》国家标准的征求意见稿,现公开征求意见。征求意见的截止日期为2020年3月26日。

《儿童口罩技术规范》征求意见稿









《儿童口罩技术规范》编制说明










|信息来源 : 国家标准委 |

卫品观察
近日,国家标准委发布通知,根据国家标准化管理委员会标准制修订计划,全国纺织品标准化技术委员会秘书处已组织完成了《儿童口罩技术规范》国家标准的征求意见稿,现公开征求意见。征求意见的截止日期为2020年3月26日。

《儿童口罩技术规范》征求意见稿









《儿童口罩技术规范》编制说明










|信息来源 : 国家标准委 |
