重要提醒
《证券期货投资者适当性管理办法》于2017年7月1日起正式实施,通过本微信订阅号发布的观点和信息仅供民生证券的专业投资者参考,完整的投资观点应以民生证券研究所发布的完整报告为准。若您并非民生证券客户中的专业投资者,为控制投资风险,请取消订阅、接收或使用本订阅号中的任何信息。本订阅号难以设置访问权限,若给您造成不便,敬请谅解。我司不会因为关注、收到或订阅本订阅号推送内容而视相关人员为客户;市场有风险,投资需谨慎。
报告摘要
Ø 深耕十余年,连锁酒馆龙头发力“百城千店”。海伦司为国内连锁酒馆龙头,市场份额居首,主要依托直营模式快速扩张,截至2022年1月31日全国直营门店数772家。2021H1收入8.68亿元,同比增长303.7%;2021H1归母净利润8063万元,净利率同比维持9.3%。创始人持股69.06%,核心管理层经验丰富。行业进入品牌化阶段,海伦司计划发力百城千店,进一步巩固优势地位。
Ø 打造年轻人夜间社交场,小酒馆乘风起航。行业处于爆发期,2019年酒馆行业收入规模达到1,179亿,2015-2019年收入规模CAGR达8.7%,预期下沉市场开启增量空间,叠加夜间经济政策红利助推市场扩容。小酒馆精准定位半熟人社交场景,普遍以低度适口酒切入,打开需求端长期增长空间。
Ø 行业高度分散,标准化小酒馆复制性强。我国酒馆行业连锁化率低,2020年CR5仅为2.2%(vs日本9%/英国45%)。酒馆业态中,标准化小酒馆易扩张复制,高性价比酒饮易覆盖广泛的目标群体。复盘海外酒吧市场,我国连锁小酒馆龙头有望通过打造产业协同、推广自有品牌等方式加速市场集中。
Ø 竞争优势:精准定位年轻人的高性价比社交空间,先发布局建立品牌壁垒,高效门店模型保障规模化扩张。海伦司扎根于年轻消费客群,瓶装啤酒售价均在10元/瓶以内。选址聚焦高校周边,依托舒适社交氛围和学生集体记忆传承,形成独特品牌壁垒。高度标准化的运营体系形成规模优势,数字化管理系统和出色的OEM供应链体系构筑经营壁垒,支撑标准化扩张。海伦司门店模型简单,盈利表现出色。2021Q1单店日均销售额达到1.17万元,一/二/三线城市单店年营收约349/414/468万。门店在产品、租金及人工方面的成本显著低于标准化餐饮同行。其中,自有产品占70%左右,2021H1贡献毛利率81.8%。经测算单店层面OPM达30%,显著高于可比餐饮公司。单店投资额仅90万,2020年后投资回报周期缩短至2-3月。
Ø 成长看点:预计中期展店空间达3000家,多元业态布局初显。我们结合高校中专学生数量、人均社零覆盖、人均GDP三大要素测算出海伦司中期直营拓店空间达 3,037 家。同时,公司积极布局电商新零售业务,试点“日咖夜酒”模式,进一步强化品牌触达,利于提高单用户价值、增厚酒馆营收,有望开拓更高成长空间。
Ø 投资建议:海伦司2021-2023年预期收入分别为18.5/48.1/81.7亿元,归母净利润为-2.23/5.44/10.09亿元,22/23年对应PE分别为33/17x;经调整利润为0.97/5.44/10.09亿元。在高速拓店模式以及夜间消费经济趋势向好的双重驱动下,海伦司成长性强,首次覆盖,给予公司 “推荐”评级。
Ø 风险提示:疫情反复风险,行业竞争加剧,开店不及预期,食品安全风险,原材料成本上涨风险。

目录

1. 海伦司:定位高性价比社交空间,十年发展铸就连锁酒馆龙头
1.1. 十年磨一剑,建立中国最大连锁酒馆网络
海伦司为国内连锁小酒馆龙头,依托直营模式快速扩张。2009 年第一家海伦司门 店创立,经过十余年经营探索,已成为中国最大的连锁酒馆品牌。海伦司定位清晰, 依托极致性价比的产品/轻松自由的门店氛围,为年轻消费客群提供了适宜的夜间 线下社交场所。2018 年后公司确立直营模式,通过打造标准化/轻量化的门店模 型,实现了快速扩张。截至 2022 年 1 月 31 日,海伦司共有 772 家直营店,覆盖25 省 128 个城市。门店集中于二三线城市下沉市场,选址围绕高校、城市 CBD等年轻群体聚集地段,通过选择商铺二楼等非核心点位兼顾高客流和低租金。2020年海伦司市占率达 1.1%(按收入计),位列中国酒馆行业第一。


“跑马圈地”驱动营收高增,二三线城市贡献七成收入。海伦司门店集中于华东、 华南等人口密集区域,二三线及以下城市门店数量占比 89%,贡献公司约 70%左 右收入。在海伦司精简模型和标准化扩张战略的加持下,门店数量从 2018 年 4 月 的 101 家迅速增长至 2022 年 2 月的 772 家,形成规模化网络,率先占领消费者 心智。高速扩张带动营收/业绩增长,2018-2020 年收入从 1.15 亿元增长至 8.18亿元,年化复合增速达 166.9%。

盈利表现出色,疫情下仍具韧性。公司 2018-2020 分别实现经调整净利润1083/7914/7007 万元,经调整净利率 9.4%/14.0%/9.3%。2020 年受疫情影响 在近半年未开店的情形下,公司经调整净利润较 2019 年仅减少 907 万元,经调 整净利率仅下降 4.7%,展现出较强的经营稳健性。

1.2. 股权集中于创始人,核心团队综合实力出众
创始人集中控股,股权激励绑定团队。创始人徐炳忠及其信托公司 HLSH Holdings共持股 69.06%,股权相对集中。12 名董事及雇员通过员工持股平台 WTSJ Holding 持有股份 11.24%,另有 5.97%的股份被用于股权激励计划。2022 年, 海伦司进一步扩增限制性股份单位计划项下授出份额,占发行股本的 4.55%。公 司利益绑定核心团队,有利于高速发展下的经营管理稳定。海伦司在多个城市成立 分公司,覆盖餐饮管理、商业管理、品牌管理、贸易业务等多个范畴,强化标准化 经营能力。


管理层经验丰富,专业背景扎实。创始人兼董事长徐炳忠从事小酒馆经营超过 15年,作为董事会主席和行政总裁,负责制定公司整体发展战略及业务规划,并监督 本集团管理及战略性发展。徐先生早年从军队退伍后赴老挝创业,2005 年开始涉 足酒馆行业,2009 年于北京创办第一家海伦司门店。秉持“日久见人心,保持真 诚,永远不要算计顾客” 的经营理念,以真诚、朴实的态度贴近顾客,塑造消费者口碑。
另有 4 名核心团队成员曾亲自经营海伦司酒馆,管理实操经验丰富,对海伦司经 营发展的认识更为清晰。高管普遍拥有高学历背景,团队成员有高校任教、阿里巴 巴前端开发、平安科技软件开发等职业履历,在酒馆运营、信息技术、人力资源、 公司财务等方面背景深厚,专业实力强,综合素质高。

2. 打造年轻人夜间社交场域,酒馆行业乘风而起
2.1. 行业快速增长,下沉市场增量可期
行业处于爆发期,单店体量持续提升。酒馆指以供应酒饮为主、小吃为辅的餐饮场 所,部分酒馆也提供驻唱、台球、飞镖等娱乐设施。根据公司招股说明书,2015- 2019 年行业收入规模 CAGR 达到 8.7%,2019 年超过 1000 亿元。2020 年受疫 情影响,冲击较大,弗若斯沙利文预计到 2025 年行业收入规模达到 1839 亿元。酒馆数量 2015-2019 年 CAGR 为 5.0%,单个酒馆的营收将会持续增厚。小酒馆 赛道受到资本高关注度,RISSE 等品牌已获得头部资本青睐。



我国一线城市小酒馆发展较为完善,竞争激烈,下沉市场为后续扩张带来增量空间。从目前数量分布来看,我国成都小酒馆的数量是最多的,为 2524 家,其次是北上 深广一线城市,分别为 2252 家、2106 家、1940 家以及 1623 家。根据 NCBD小酒馆发展指数,成都位居首位为 99.7,其次为一线城市北上深广,发展指数均 超过 80。根据海伦司的经营数据,一线城市酒馆的亏损率最高,酒馆数量占比较 大的非一线城市亏损率反而相对较低,2019 年,一线、二线、三线及以下城市海 伦司酒馆亏损数量分别为 10 家,17 家,8 家。

2.2. 供给端驱动:夜间经济政策红利,孕育酒馆发展新机遇
政策加码,夜间经济规模不断攀升。夜间经济指从当日下午 6 点到次日早上 6 点 的经济文化活动,多指向第三产业,包括购物、餐饮、文旅、娱乐等消费行为。夜 间经济的发展模式分为夜间延伸型(代表业态:美食街、夜市)、夜间专项型(代 表业态:酒吧、KTV、俱乐部、剧院)、综合型(代表区域:东京六本木、新加坡 滨海湾、上海新天地等)。自 2019 年国务院出台意见,明确鼓励发展夜间经济, 北京、成都等城市相继响应,颁布促进地方夜间经济发展的政策。截至 2021 年, 国内出台夜间经济高度相关的政策超过 190 项。小酒馆作为夜间经济专项业态, 搭上政策助力的快车道,迎来新一轮发展机遇。


夜间经济规模不断扩大,区域性明显。从整体规模来看,据艾媒咨询,2016-2020年国内夜间消费规模自 18.3 万亿元提升至 30.9 万亿元,年复合增速为 14%。随着消费场景增多、夜间活动更为丰富,2022 年夜间经济规模预计将达到 42.4万亿元。根据腾讯联合瞭望智库发布的《2019 年中国城市夜经济影响力报告》,夜间消费贡献占比达到 60%。
小酒馆精准定位线下半熟人社交场景,满足年轻独居人群的陪伴需求。随着社会观 念愈发开放包容,独居成为年轻一代的越来越多的选择。根据青山资本数据,2021年中国已到适婚年龄的单身人口达到 2.4 亿,独居人口达 9200 万,超过 1/4 的家 庭为一户。独居时代之下,个体连接与社区意义随之发展,悄然催生新的社交状态。从交友择偶观念来看,年轻群体认同更加自由自主的恋爱交友观。据艾媒咨询,不 着急恋爱/享受单身生活成为中国网民单身的首要原因。从交友择偶方式来看,2019 年适婚人群择偶方式中自己认识/亲友介绍分别占 49%/45.2%,说明单身年 轻群体更倾向借助自由搭讪、半熟人社交等方式创造人际连接,满足陪伴及择偶需要,小酒馆正是为年轻独居人群提供了适宜的社交场域。

“小镇青年”娱乐时间更加富足,但是线下娱乐场所匮乏,高性价比小酒馆填补市 场空白。根据青山资本的研究报告显示,“Z 世代”的年轻人更多分布于下沉市场, 特别是河南、广东、山东等地。从消费潜力来看,根据《腾讯 2019 年小镇青年研 究报告》,小镇新青年平均每月可支配收入为 3730 元,平均每月总支出 3091 元, 一二线城市青年则为 5401 元。虽然收入水平有差距,但小镇新青年的生活成本较 低。一二线城市青年的每月总支出平均为 6230 元,和每月可支配收入对比很大程 度属于入不敷出。从空闲时间来看,64%的小镇新青年每日工作时间少于 8 小时, 相对于一线城市严重的加班文化,工作时间长,压力大,小镇新青年拥有大量完整 的时间休闲娱乐。从社交观念来看,不同于一二线人群的独处偏好,小镇新青年更 加倾向于熟人、半熟人社交,娱乐方式、消费行为均会受到朋友偏好和推荐影响。同时,低线级城市的线下娱乐场所更加匮乏,53%的小镇青年评价所在城市的线下 娱乐为“单调”,亟需更加丰富的娱乐活动。因此,高性价比线下社交娱乐小酒馆 完美填补市场空白,具备极强的市场潜力。

年轻客群饮酒观念逐渐趋向健康微醺,低度酒市场发展前景广阔。根据网易数读, 小酒馆目标客群以年轻人为主,消费者去酒馆消费更看重氛围、酒、价格、品牌等 因素,超过 60%的消费者酒馆消费目的为社交,助兴/聚会分别占消费目的的57.9%/58.6%。因此,能提供优质环境、服务和适当价格产品的酒馆能够满足年 轻客群对于氛围、社交消费目的及合适性价比酒饮的要求。

小酒馆发力低度酒产品,迎合年轻消费者的微醺、适口需求。低度酒消费客群以18-29 岁的年轻群体为主,崇尚自主掌控、好喝享受的新酒精生活方式。年轻人普 遍存在健康焦虑,期望健康值与实际健康状态差距较大,饮酒观念更为理性,推崇 “适量饮酒”、“健康微醺”的酒桌文化,偏爱果酒、啤酒等低度适口酒。根据CBNData 消费大数据,2018-2020 线上低度数酒水的增速远高于中高度酒水,低醇/无醇啤酒在 90/95 后中稳步增长。根据网易数读《当代年轻人轻饮酒调查报 告》,约 60%的年轻人认为微醺是最舒适的饮酒状态,可以满足社交聚会需求,打发无聊、疲惫的时光,找到情绪和压力的释放出口,是一种生活方式。健康化的低度果味酒饮驶入快车道,与年轻人的饮酒消费方向契合,成为拉动酒馆行业发展的增长引擎。

3. 竞争格局:行业格局分散,标准化小酒馆扩张可期
3.1. 格局高度分散,头部集中度趋于提升
对比成熟酒馆市场,我国小酒馆连锁化率低,龙头连锁酒馆行业整合空间较大。从 市场集中度来看,2020 年我国酒馆行业 CR5(按营业收入)仅为 2.2%,与日本、 韩国和英国的 8.8%、3.3%和 44.5%仍存在较大差距。我国酒馆行业分散,长尾效 应显著,超 95%为独立酒馆(门店数量少于 3 家)。连锁酒馆中,海伦司市场份额 达 1.1%,位列第一, 为 2-5 名四家市场份额之和。疫情期间,缺乏资本和可复 制能力的独立酒馆大量退出市场,而标准化经营、品牌力较强的龙头连锁酒馆海伦 司应对风险的能力更强。随着数字化管理系统、餐饮供应链基础设施等持续升级以及连锁化加速拓店,头部酒馆海伦司市占率有望提升。

3.2. 酒馆业态多元,低端赛道马太效应初显
国内酒馆业态多元,细分来看包括主打社交“第三空间”的连锁酒馆、精酿啤酒馆、 烧烤酒馆以及跨界酒吧等四类主要参与者。1)主打线下社交的连锁酒吧:除海伦 司外,代表的连锁酒馆还有 Perry’s、胡桃里等。主要售卖酒饮,佐以小食,部分 连锁酒馆有驻唱、DJ 等。通过提供夜间线下休闲场所,满足结识同龄人的社交需 求;2)精酿啤酒馆:优布劳精酿、泰山原浆精酿等为代表,多为打酒站形式,主 打纯啤酒型消费,客单价相对较低;3)烧烤酒馆:代表品牌有汉森熊啤酒屋、酒 拾烧烤等,类似街边烧烤店的连锁模式;4)跨界酒吧:以奈雪 BlaBlaBar、湊湊 火锅小酒馆、Seesaw Coffee&Bar 为代表。大多为餐饮品牌赛道转型,在小酒馆 领域进行初步尝试。
低端、中端连锁酒馆龙头强势,高端市场拓店放缓。进一步细分,我们将主打社交 “第三空间”的连锁酒吧市场按照价格梯度划分为:突出性价比的低端清吧、“以 餐带酒”的中端酒吧以及提供夜生活娱乐的高端夜店。1)低端市场:客单价基本在100 元以下,主打年轻人的夜间平价社交小酒馆。低端市场为酒馆行业最大的细分 市场,2022 年门店数份额占比达 50%。目前海伦司门店数遥遥领先,达 772 家,Perry’s、海雾里小酒馆分别为 65 家/22 家,具有显著的规模梯度,马太效应初显。2)中端市场: 该价格带主要为餐+酒模式的音乐酒吧或餐吧,“以餐带酒”拉高平均 客单价至 100-150 元。头部中端酒吧通过先发优势占领消费者心智,目前根据门店数份额排序的中端酒吧 TOP3 品牌分别为胡桃里/贰麻/Commune,CR3 约63%。其中胡桃里的门店数领先,达 344 家。3)高端市场: 国内高端夜店客单价均价不低于 150 元,连锁门店较少。按照门店数份额,CR3 约为 20%,集中度相对较低。

3.3. 酒馆业态多元,低端赛道马太效应初显
低/中/高三个价格档市场形成差异化竞争。1)低端:平价小酒馆定位普适性最强, 对应需求差异大,覆盖市场广阔。小酒馆对于物业、单店投资额要求较低,选址集 中在客流量较大的学校/商圈附近,以酒水为主打产品精准切入年轻群体夜间社交 场景,依托高效供应链实现极致性价比,最容易形成规模优势。2)中端:音乐酒吧或餐吧对物业、选址有一定要求,驻唱歌手的数量及稳定性掣肘连锁扩张。3) 高端:高端夜店仍属于重资产模式,尤其在疫情冲击下,单店投入成本高,且夜店客群相对较小,客单价偏高,消费频次低,仅少数高线消费活跃度高的城市能够支撑夜店运营,综合来看难以形成规模效应。


对标海外成熟酒馆市场,龙头连锁酒馆有望脱颖而出。连锁化维度看,2020 年日 本/韩国/英国酒吧行业连锁化率分别达 9.4%/25.1%/53.1%,对标之下中国酒馆 行业连锁化率提升空间较大。集中度维度看,日本/韩国/英国酒吧行业 CR5 稳步 提升,2020 年分别达到 8.8%/3.3%/44.5%,成熟酒馆市场向少数连锁龙头集中。参考海外酒吧行业发展状况,中国头部连锁酒馆有望借助先发规模优势和和品牌 效应加速扩张,提升市占率和渗透率,带动连锁化率提升。

我们以市场集中度最高、发展最成熟的英国酒馆行业为例,对标英国大型连锁酒吧 集团格林王(Greene King)。格林王为英国老牌连锁酒馆(Pub),2019 年被长 江实业集团收购。格林王的主营业务为酒吧管理、酿造及品牌和酒吧出租,三大业务互相补充,形成纵深一体化的酒水产业链。格林王拥有 4 个核心酒吧品牌,门店数达 1,686 家,通过差异化的品牌矩阵,覆盖多层次的消费群体,满足消费者的多元需求,先发优势和规模优势明显。格林王酒吧以提供自酿酒水为主、辅以少量种类小食,供应链相对单一、较易标准化。格林王旗下的 2 个酿酒厂,在保证产品质量的同时,提升了品牌知名度。自酿酒水除在格林王酒吧售卖外,还在第三方酒吧及电商平台分销,形成了多渠道多业态的品牌效应。酒吧出租产生的现金再投 资于酒吧管理与酒水酿造,形成了门店地产投资、酒水酿造、酒吧销售的再生产闭环,产业链协同效应显著。参考格林王酒吧的发展情况,在致力产业协同、打造自有酒水品牌方面,海伦司有望借鉴格林王的经验实现单店营收的进一步提升。

4. 竞争优势:打磨高效门店模型,高速复制强化品牌势能
门店模型精简高效,拓张模式标准成熟。围绕“小前端、大后端”的核心,海伦司 率先完成直营一体化建设,利用标准化流程、数字化中控和集约化供应链简化门店 经营,实现降本增效。

4.1. 前端:高性价比产品自由社交空间,打造高效门店模型
4.1.1 产品:直击年轻客群需求,平价酒饮强化品牌认知
公司始终贯彻“为消费者提供极致性价比”的理念并承诺绝不涨价。北京五道口第 一家门店建立以来,海伦司持续向顾客提供高性价比产品,十余年价格仅上调两三毛。价格实惠是品牌创业初心而非经营策略,公司真诚的态度赢得消费者广泛认可。
菜单品类精简,以平价自有酒饮为主,兼营少量第三方品牌热门酒饮,提供少量款 式简单餐食,全国统一菜单共包含 41 款产品,包括 30 款酒水饮料和 8 款小吃, 湖南、上海、福建等地门店根据地方特色提供一至两款本土化小食。海伦司迎合年 轻群体喜好,研制纯麦精酿、海伦司精酿、海伦司扎啤等平价自有产品,2019 年 后陆续推出奶啤和多种口味的果啤,进一步满足年轻客群对低醇度饮料化酒饮的 需求,受到顾客尤其是女性客群的青睐。

自有产品毛利率高,营收占比不断扩增。连锁直营模式下,海伦司实现门店统一供 应,第三方品牌酒饮由公司集中采购,有效控制成本。自有酒饮采用 OEM 模式代 工生产,利润空间远高于第三方品牌酒饮,2019/2020/2021H1 自有产品毛利率 分别为 75.3%/78.4%/81.8%,同期第三方品牌为 52.8%/51.5%/56.2%。2018 年 以来,自有产品营收占比持续扩增,2021Q1 占总收入的 73.5%、占酒饮类收入74.8%,推动利润率持续走高。另一方面,自有产品和第三方酒饮形成低成本的产 品矩阵,强化海伦司在性价比路线上的竞争优势。

打造极致性价比,直击年轻客群需求。海伦司切中目标客群价格敏感度高的特点, 门店产品价格均低于市场平均,相比胡桃里、贰麻、Perry’s 更具竞争优势。店内 瓶装啤酒售价均低于 10 元,海伦司精酿、奶啤、果啤等自有产品向顾客提供多元 化选择。第三方品牌啤酒百威、1664、科罗娜售价均为 9.99 元,低于同行 35%以上,强化“极致性价比”的品牌认知。

4.1.2 空间:专注打造年轻人的聚会空间+强化社交体验
选址贴近年轻客群,兼顾高客流低成本。地段上,门店围绕客流高的高校和商圈布 局,海伦司“商圈店”和“校园店”的比例约 4:6。新生入学季、军训期间和毕业季高 校学生聚会需求激增,选址邻近高校,有利于吸引辐射范围内的潜在消费者。点位 上,选择高校周边、城市 CBD、运动馆区域内非核心位置,如商铺第二层/地下停 车场等,租金成本显著低于同地段临街商铺。海伦司品牌效应优、客群黏性强,可 利用线上社媒裂变及老顾客介绍新客的方式弱化点位带来的影响。

装修融合异域元素,营造温馨氛围感。海伦司酒馆店面主打东南亚风情元素,与创 始人早期在老挝的创业经历有一定关系,辅以欧洲花园,欧式爱丁堡风格,以新颖的装修满足年轻群体对社交氛围感的需求,深化品牌印象。店内桌椅、雕纹装饰采 用木质材料,富有生活气息,整体色调以红、黄为主,灯光偏暖橙色,为顾客营造 惬意温馨的消费氛围。

开展丰富的节日活动,强调酒馆社交属性。海伦司店内提供拼桌服务,为有社交需 求的年轻消费者创造跨桌社交的条件,通过举行元宵节、感恩节、万圣节等节日相 关主题活动,提高消费参与感,创造陌生社交的可能性,同时也活跃了店内气氛。顾客消费满一定金额即可免费获得扑克、骰子等游戏用品,在提升服务体验的同时 提供消遣娱乐环节。2021 国庆期间门店推出“喜力社交币”活动,集齐两个社交 币(喜力啤酒瓶盖)可获得一张交友贴纸,用于互换社交信息,助力陌生社交破冰。

4.1.3 品牌:大学生的集体记忆传承,社媒营销精准贴近年轻一代
品牌融入学生生活,建立情感价值归属。作为海伦司的主要客群,高校大学生在精 神上渴望同龄人认同,积极寻求集体归属感,对社交娱乐、聚会交友有广泛需求。海伦司通过赞助高校社团活动、校园招聘、校园歌手大赛等活动深入学生群体,曾赞助全国 150+所高校的社团活动,刺激潜在消费。同时,海伦司保持价格实惠、 年轻化的品牌认知,在高低年级学生之间实现口碑代际传承,叠加集体活动的社交 裂变效应,小酒馆这一聚会场景逐渐成为校园集体生活记忆中不可替代的部分。

注重线上营销,持续辐射年轻群体。海伦司注重线上品牌推广,在微博、抖音、微 信公众号等年轻人聚集的平台上保持“有趣、接地气”的品牌形象,根据百度指数 用户画像,30 岁以下年龄阶段群体对品牌关注度最高。2021 年“Helen’s 可乐桶”挑战视频在抖音走红,累计播放量超过 10 亿次,提升曝光频次刺激消费。门店建立微信群与顾客保持高频互动,顾客可通过扫码投票决定第二天的门店歌单,增强消费参与感。截至 2021 年 8 月 31 日,海伦司线上社交媒体账号累计粉丝数逾 750 万,日常发布买一送一、新店开业同城免费畅饮等活动信息,持续为线下门店引流。


品牌知名度优势明显,消费者满意度高。据 2020 年弗若斯特沙利文消费者调研, 海伦司在所有酒馆品牌中排名第一,18.1%的受访者表示谈到酒馆品牌首先想到海 伦司。曾到店消费的受访者中 93.9%对消费体验感到满意,61.8%非常满意,91.9%表示愿意再次到访。舒适的环境氛围、良好的消费体验、丰富的音乐及独特的自有 产品是消费者主要考虑因素。得益于消费者口碑优势,海伦司在疫情期间表现出较 强的经营韧性:2020 年 6 月恢复营业后营收迅速反弹,单月收入从 4 月的 36.3百万元增长至 12 月的 139.6 百万元,全年收入同比增长 44.8%。

4.2. 后端:管理+数字化+供应链,为标准化扩张保驾护航
4.2.1 运营体系高度标准化,为规模扩张蓄能
扩张流程成熟,拓店速度远超同行。海伦司制定统一拓店流程提升品牌扩张效率, 一家新店从完成选址到具备开业条件通常只需 2-3 个月的时间,装修期约 40 天。拓展、财务、运营、工程、营销部门各司其职,根据公司发展计划把关新店开业准备流程。相比同行,海伦司拓店流程成体系,新店增速快,迅速铺设覆盖全国的直营门店网络。


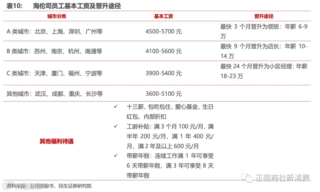
人才培养体系完备,待遇及晋升路径清晰透明。海伦司根据员工层级设计基础培训、 海星计划、店长集训和亮剑集中营 4 项成长计划,店长培养时间缩短至 9 个月, 为持续扩张提供坚实的人才储备。截至 2021 年 8 月,公司店长人数为 554 人, 后备店长人数为 365 人。同时,公司根据城市线级设定薪资及福利水平,待遇标准清晰透明。


4.2.2 数字化技术支撑经营,线上线下拓展服务内容
公司多名高管都曾有信息技术背景,海伦司组建专业团队覆盖数据分析、软件开发、 网络工程等领域,不断升级内控系统,截至 2021 年 3 月团队共有 19 人。运用数 据工具和智能应用提升酒馆运营管理效率,在实现标准化管理的同时满足各门店 差异化管理需求。
➢ FutureBI系统:海伦司自有的商业智能管理系统,融合ERP系统和CRM系统。ERP 系统帮助实现酒馆运营、产品销售和营销活动的自动化,收集整合关键经营数据(如产品销量、顾客到店时间等),促进营销精准化、存货管理自动化。CRM 系统根据顾客个人特征精准推送线上营销信息, 提升顾客消费可能性。
➢ 智能音乐管理系统:帮助海伦司对全国所有酒馆的音乐进行统一播放管 理,系统将提前编排的列表按照酒馆装修风格、类型等因素传送给门店, 极大降低了酒馆管理的人工成本。该系统还可根据店内人数智能调节音乐音量。
➢ 其他智能化设备:定制开发自动炸炉根据后台顾客下单数据自动制作、装 盘薯条、鸡米花等小食;公司正在研发能根据环境完成自动化清洁的智能清洁设备。

线下门店优化服务,线上商城拓宽渠道。借助智能化应用,海伦司不断优化服务, 实现门店智能化点单,并推出微信直营商城和淘宝旗舰店延伸消费情景。2021 年 海伦司上线在线取号功能,顾客可有效避免排队高峰,减少排队时间从而优化消费 体验。门店还进一步推出打包桶服务和“存酒”服务,店内未消费完的酒饮可以打 包带走或在公众号存档后免费保存 15 天。

打通线上销售渠道后,海伦司能够直接接触更加广泛的消费群体,进一步扩大品牌 影响力。截至 2021 年 12 月,淘宝旗舰店共上线商品 25 款,啤酒销量占比 53.3%, 双十一活动加持下 11 月旗舰店销量迅速提升,2021 年 7 月至 12 月平均月销售 额 21.4 万元,补充线下营收。

4.2.3 供应链管理体系成熟,保障产品供应稳定
集中采购议价能力强,低成本获取优质产品。公司采用集中采购模式,规模化订单 控制成本,同时稳定质量及产品供应。高级管理层中独立董事王仁荣曾任百威投资 有限公司主席、百威执行董事,在高管履历背景加持下,公司供应商资源更加丰富, 议价能力得到有效提升。为避免过度依赖单一供应商,2018 年以来海伦司逐步扩 增货,2018-2020 年前五大供应商采购额占比分别为 41.4%/37.3%/36.5%,第 一大供应商份额从 2018 年的 22.9%降至 2021Q1 的 8.9%。通过样品测试和半年 期考核,公司得以甄选资质更优的供应商,有效保障产品质量,随着品牌效应深化, 公司议价能力将在未来不断提升,采购成本有望进一步优化。

OEM 供应体系成熟,加深品牌壁垒优势。海伦司自有酒水采用 OEM 定制生产, 通过需求订单、厂房入股、代工返点等多元化的方式与厂商进行合作,目前与青岛天惠乳业、英博金龙泉啤酒、山东阳春啤酒三家公司建立稳定的长期供应关系,根据市场平均,230ml-260ml 的酒饮出厂价可压低至 2 元以下。同时,OEM 酒水代工在门店规模方面存在壁垒,起订价格高且有数量门槛,通常要求订购 200 箱以上起订。海伦司在门店消化能力和仓储管理方面具有显著优势,可稳固代工模式发展,小酒馆市场其他品牌如 Perry’s、贰麻等均未建立自有 OEM 产品供应链。考虑到啤酒保质对储存、配送条件存在一定限制,海伦司门店聚集性分布于山东、华中、华东沿海等厂商所在区域就近接收产品,未来有望通过铺设全国性供应链加速品牌扩张。

建立物流标准规范,物控中心统一协调供应。门店 ERP 系统监测产品库存并自动 下达订单,由物控中心整合门店补货信息,并制定采购计划、下发供应商。海伦司 与第三方物流服务商达成长期合作,按月支付仓储及配送费用,供应商可在采购部 门指示下直接与物流服务商交接。货物运送到店后,仓储系统可实现自动扫码入库, 降低门店存货管理压力。

4.3. 关键优势:打造极简模型,快速扩张确立规模品牌优势
盈利能力较强,单店投资额低,回报周期短。随着品牌影响力不断扩大,海伦司直营店日均销售额从 2018 年的 0.57 万元增长至 2021Q1 的 1.17 万元,一/二/三线城市单店年营收约 349/414/468 万。依托出色的供应链管理和经营管理能力, 门店在产品、租金方面的成本显著低于标准化餐饮同行,自有产品持续带动利润率 高增,经测算单店层面经营利润率达 30%,而奈雪/茶颜悦色/太二分别约21%/21%/25%。受小酒馆业态限制,海伦司整体翻台率约为 2.09 次/天,明显高 于 2020 年酒吧行业平均翻台率 1.5 次/天。同时,海伦司单店投资额仅 90 万,2020 年后投资回报周期缩短至 2-3 月。


盈利周期短,新店可实现快速爬坡。2018-2019 同店日销售增长 72%,19-20 年 受到疫情冲击,放缓至 17%,2020Q2-2021Q2 回升至 40.2%。快速拓店+同店 迅速爬坡,双轮驱动营收高增,利润额从 2018 年 1.15 亿元增长至 2020 年的 8.18亿元,CAGR 为 166.9%。

5. 盈利预测与投资建议
5.1. 成长前瞻:预计中期展店3000家,业态多元化拓展
5.1.1 海伦司中期展店空间3000家
综合来看,我们按照城市等级划分,根据人均 GDP、人均覆盖社零、普通本专科学生人数三个维度测算海伦司中短期拓店空间。其中人均 GDP 代表经济发展水平与夜间城市活力,人均覆盖社零代表消费水平,普通本专科学生人数代表年轻客群数量和活跃度。
具体测算逻辑如下:
根据弗若斯特沙利文,酒吧行业未来 5 年内门店数 CAGR 达 10.1%。一线/二线/三线及以下城市分别以上海/武汉/宜昌作为标杆城市,我们参照线性回归的思路, 计算各城市与标杆城市人均 GDP/人均覆盖社零/普通本专科学生人数比,并分别赋予人均 GDP 比/人均覆盖社零比/普通本专科学生人数比 20%/40%/40%的权重,测算出门店系数;通过门店系数*标杆城市门店数计算出各城市相对于标杆城 市当前门店数量的理论容量,可得中期全国理论开店空间。
具体测算公式如下:
A 城市门店数=门店系数×标杆城市门店数
门店系数=0.2*人均 GDP 比+0.4*人均覆盖社零比+0.4*普通本专科学生人数比
通过上述公式,我们测算出中短期内海伦司在全国各等级城市的拓店空间为3037 家,其中一线 128 家,二线 1784 家,三线及以下 1126 家。



5.1.2 线上线下渠道并进,新零售业态布局初显
除门店扩张外,海伦司依托不断提升的供应链能力和品牌力,积极布局新零售电商渠道,二次成长曲线可期。产品上线自有的微信商城以及天猫、京东、拼多多等第三方电商平台,价格较店内更为优惠。2021 年 3 月公司天猫旗舰店上线,目前粉丝数已达 5.6 万。目前电商渠道以自有品牌果啤、奶啤、精酿三大系列为主,辅以进口第三方品牌酒饮,包括野格、1664、科罗娜等。海伦司奶啤天猫月销量接近头部奶啤品牌,充分展现海伦司自有酒饮在线上零售渠道的强劲话语权。自有微信商城还上线了海伦司门店特色玩法,消费满 99 元即送骰子扑克套组,消费者可随时随地复现海伦司小酌娱乐场景,凭借产品和服务进一步占领消费心智。海伦司线上零售业务作为线下酒馆的补充,进行自然的交叉销售,进一步强化品牌触达,提高单用户价值。

海伦司部分门店开始尝试“日咖夜酒”模式,有望打造全时段年轻人的线下社交休闲空间。为尝试打破夜间酒馆的时空局限性,门店白天售卖咖啡、烘焙、沙拉等简食,提供办公、自习、休息场所。在延长营业时间、增厚酒馆营收的同时,强化用 户链接,日间新业态有望带来广阔成长空间。

5.2. 盈利预测假设与业务拆分
拆分海伦司各线级直营门店收入,单店日销额由预期下单用户日均消费、日均下单用户数量得出,通过对应年份门店数量测算 2021-2023 年营收。
单店日销额:以公司不同线级城市的单店销售额为基础,考虑疫情扰动的影响。我们预计 2021 年海伦司单店日销额与 2020 年整体维持稳健,但由于新开店数大幅提升并受疫情扰动影响,预计 2021 年年均营业时间仍然有所承压。2022 年后随着海伦司品牌效应不断扩增,叠加夜间经济消费市场趋势向好,整体单店日销有所增长。
门店数量:新增门店总数由招股书中 420/630/900 的同期扩张计划给出,同比增速 119.7%/81.7%/64.2%,截至 2023 年底,海伦司一二三线城市门店数量分别为 258/1434/607 家。依照围绕二三线城市布局的战略,2021-2023 年一线城市直营门店占比维持在 11%左右,二线城市分别为 61.1%/62.7%/62.3%,三线城市则为 25.1%/25.6%/26.4%。
年均营业天数: 2021 年开始新冠疫情影响减弱,成熟门店经营天数恢复疫情前水平,受年内新增门店影响,摊平经营天数应短于正常水平。
综上,海伦司2021-2023年预期收入分别为18.5/48.1/81.7亿元,同比增长125.3%/160.9%/69.9%,经调整利润为0.98/5.44/10.09亿元,对应利润率为5.3%/11.3%/12.4%。

5.3. 相对估值分析及投资建议
国内小酒馆行业成长空间广阔,海伦司模型精简、标准化程度高。直营模式下确立先发优势,品牌在年轻群体中口碑出众,高速扩张驱动盈利高增,暂无同行业可比公司。
奈雪的茶与九毛九具有与海伦司相似的年轻化品牌基因,同属于新消费领域,扩张速度快;海底捞为餐饮火锅行业标杆品牌,在国内已形成可观规模;百胜中国覆盖赛道广泛,品牌认知度高。
在此背景下,选用以上四家公司进行相对估值对比。由于餐饮公司单店经营情况均不同程度受到新冠疫情影响,故在 2023 年疫情得到充分控制线下客流恢复的假定下,基于 2023 年业绩进行估值,在高速拓店模式以及夜间消费经济趋势向好的双重驱动下,海伦司成长性更强,而 2023PE 显著低于九毛九/海底捞/百胜中国等可比公司,故首次覆盖给予海伦司“推荐”评级。

6. 风险提示
(1)疫情反复风险。国内局部地区仍有散发疫情,持续反复性的疫情将影响行业景气度,拖慢业绩恢复速度。
(2)行业竞争加剧。酒馆进入门槛较低,同质化严重,伴随行业景气度持续走高, 势必会吸引越来越多的参与者加入,竞争激烈。
(3)开店不及预期。下沉市场需求具有不确定性,若开发能力未能及时跟进,加之行业竞争加剧,将影响拓店速度。
(4)食品安全风险。随着门店扩张,卫生管控难度加大,若由于经营管控不当导致发生重大食品安全问题,将会严重损害酒馆品牌形象。
(5)原材料成本上涨风险。随着公司规模扩大,原材料市场价格波动对公司利润的影响扩大。

长按二维码关注民生商社新消费公众号
民生证券商社纺服新消费行业组
刘文正
Tel: 13122831967
Email:liuwenzheng@mszq.com.cn
执业证号:S0100521100009
辛泽熙
Tel:15000036033
Email:xinzexi@mszq.com
执业证号:S0100521100001
覆盖范围:免税、纺织服装 、教育、奢侈品、跨境电商、珠宝、专业零售
初敏
Tel:13244650383
Email:chumin@mszq.com
执业证号:S0100119120011
覆盖范围:医美、功效性护肤品
曹珊
Tel:18753127739
Email:caoshan@mszq.com
执业证号:S0100121120041
覆盖范围:美妆、代运营行业
饶临风
Tel:15951933859
Email:raolinfeng@mszq.com
执业证号:S0100121100024
覆盖范围:旅游酒店、餐饮茶饮、人力资源
纪向阳
Tel:15250962352
Email:jixiangyang@mszq.com
执业证号:S0100121070013
覆盖范围:电商,超市,植发,新消费概念(培育钻石,新兴小家电,小酒馆,泡泡玛特等)
邓奕辰
Tel:13585520099
Email:dengyichen@mszq.com
执业证号:S0100121120048
覆盖范围:纺织服装、珠宝
童嘉伟
Tel:18895665750
Email:tongjiawei@mszq.com
执业证号:S0100122010007
覆盖范围:旅游景区、餐饮酒店
免责声明
本报告仅供民生证券股份有限公司(以下简称“本公司”)的客户使用。本公司不会因接收人收到本报告而视其为客户。
本报告是基于本公司认为可靠的已公开信息,但本公司不保证该等信息的准确性或完整性。本报告所载的资料、意见及预测仅反映本公司于发布本报告当日的判断,且预测方法及结果存在一定程度局限性。在不同时期,本公司可发出与本报告所刊载的意见、预测不一致的报告,但本公司没有义务和责任及时更新本报告所涉及的内容并通知客户。
本报告所载的全部内容只提供给客户做参考之用,并不构成对客户的投资建议,并非作为买卖、认购证券或其它金融工具的邀请或保证。客户不应单纯依靠本报告所载的内容而取代个人的独立判断。本公司也不对因客户使用本报告而导致的任何可能的损失负任何责任。
本公司未确保本报告充分考虑到个别客户特殊的投资目标、财务状况或需要。本公司建议客户应考虑本报告的任何意见或建议是否符合其特定状况,以及(若有必要)咨询独立投资顾问。
本公司在法律允许的情况下可参与、投资或持有本报告涉及的证券或参与本报告所提及的公司的金融交易,亦可向有关公司提供或获取服务。本公司的一位或多位董事、高级职员或/和员工可能担任本报告所提及的公司的董事。
本公司及公司员工在当地法律允许的条件下可以向本报告涉及的公司提供或争取提供包括投资银行业务以及顾问、咨询业务在内的服务或业务支持。本公司可能与本报告涉及的公司之间存在业务关系,并无需事先或在获得业务关系后通知客户。
若本公司以外的金融机构发送本报告,则由该金融机构独自为此发送行为负责。该机构的客户应联系该机构以交易本报告提及的证券或要求获悉更详细的信息。
未经本公司事先书面授权许可,任何机构或个人不得更改或以任何方式发送、传播本报告。本公司版权所有并保留一切权利。所有在本报告中使用的商标、服务标识及标记,除非另有说明,均为本公司的商标、服务标识及标记。

