重要提醒
《证券期货投资者适当性管理办法》于2017年7月1日起正式实施,通过本微信订阅号发布的观点和信息仅供民生证券的专业投资者参考,完整的投资观点应以民生证券研究所发布的完整报告为准。若您并非民生证券客户中的专业投资者,为控制投资风险,请取消订阅、接收或使用本订阅号中的任何信息。本订阅号难以设置访问权限,若给您造成不便,敬请谅解。我司不会因为关注、收到或订阅本订阅号推送内容而视相关人员为客户;市场有风险,投资需谨慎。
报告摘要
胶原蛋白性能突出,应用领域不断开拓,多家企业加速布局重组胶原蛋白,拉动制备技术由提取法迈向重组法。我们深入对比胶原蛋白和玻尿酸性能差异,同时对胶原蛋白多细分应用领域进行市场空间测算,我们认为未来随着重组胶原蛋白推动,胶原蛋白在专业护理领域有望加速追赶玻尿酸;在细分医美应用市场表现优异,规模有望持续上行。
胶原蛋白基于其突出生物特性,应用领域广泛;随着技术进步,制备方法逐步由提 取法迈向重组法。胶原蛋白因其三螺旋结构、乳白色质地、可直接/间接与细胞表面受体 和其他中介分子结合的特性,具有支撑性、补水、美白、促进细胞生长、修复创伤等功能, 广泛运用于专业皮肤护理/医美/传统医疗/食品领域。制备角度,天然胶原提取法为市场 主流方法,但其存在成本过高、或携带病毒、免疫排斥反应等问题。相比之下,基因工程 为基础的重组法具有较好的可加工性、通过序列设计降低免疫反应、能够实现量产降本, 优势显著。当下部分企业已率先布局,共同推动重组法快速发展。
对比玻尿酸和胶原蛋白,两者应用场景相似,但因原料性能存差异性,胶原蛋白在部分应用场景表现突出,未来有望在重组胶原蛋白的发展下,应用市场规模加速赶超玻尿酸。当下玻尿酸和胶原蛋白均被运用于专业护肤/医美/食品/医疗等领域,但因胶原蛋白的刺激再生、修护性等特性,其在医用敷料、功效性护肤和细分医美领域更能满足消费需求。未来随着政策激励和技术发展,重组胶原蛋白加速布局,解决过往产品痛点的同时满足消费需求,拉动应用规模扩张:1)专业皮肤护理市场:①医用敷料市场:未来轻医美消费者需求和功能性护肤需求推动市场上行,据我们测算2025年胶原蛋白贴式敷料市场规模有望超130亿元,加速追赶玻尿酸应用市场。②功效性护肤品:未来消费者需求聚焦保湿、美白、抗衰和修护,胶原蛋白凭借多重功效性有望突围,据弗若斯特沙利文预测,25年市场规模有望达到328亿元,超过玻尿酸应用市场规模。2)医美注射市场:①水光针市场:轻医美普及下,水光市场需求持续上行,根据我们测算胶原蛋白水光针市场规模25年有望超过50亿元,5年CAGR达到66%。②眼周年轻化市场:眼周问题中解决泪沟和黑眼圈成为消费者的核心需求,据测算2025年胶原蛋白眼周年轻化市场规模有望超过10亿元,2021-2025年CAGR达62%。③填充塑性市场:随着重组胶原蛋白研发和量产,叠加更成熟的交联技术,其填充和塑性效果将优于部分玻尿酸产品,实现产品的替代,拉动市场空间拓展。
投资建议:轻医美行业在短期和长期发展上,均呈现景气度持续上行,胶原蛋白作为其中一大分支,其市场规模增速跑赢整体行业,同时随着技术进步,多家企业加速布局重组胶原蛋白技术,推动胶原蛋白应用领域市场空间持续上行。核心推荐:濡白天使持续放量的爱美客;聚焦皮肤学级市场,深耕功效性护肤领域的贝泰妮;布局胶原蛋白赛道的华熙生物;建议关注:待上市的胶原蛋白相关标的。
风险提示:新品拓展不及预期;行业竞争加剧;产品安全风险
目录
1 胶原蛋白的应用与制备
1.1 作为人体含量最多的蛋白质,胶原蛋白作用不容小觑
胶原蛋白广泛分布于人体结缔组织中,常见类型有五种。胶原蛋白是人体内非常重要的一类功能性蛋白质,广泛分布于人体的结缔组织中,如皮肤、软骨和骨、肌腱、韧带、 角膜、器官被膜、硬脑膜等。正常人90%的胶原存在于皮肤和骨头中,胶原约占真皮结缔组织的 95%;人体正常骨骼中含有 80%的胶原;肌腱组织中胶原含量高达 85%。截至目前已发现有27种胶原蛋白,最常见的为Ⅰ型、Ⅱ型、Ⅲ型、Ⅳ型和Ⅴ型,其中人体内含量比较高的Ⅰ型、Ⅱ型、 Ⅲ型胶原,占总胶原含量的 80-90%,均为成纤维胶原。
胶原蛋白呈三螺旋构象,使其具备相应的理化特性和生物学活性。胶原在结构上由三个自身按左螺旋排列的多肽链构成,三条相互独立的胶原蛋白肽链依靠甘氨酸之间形成的氢键维系三股螺旋相互缠绕的结构。众多胶原蛋白大分子又可彼此并排形成纤维互相交联的结构,使最终产物具备较高机械强度。胶原蛋白正常的三螺旋构象是其理化特性和生物学活性的基础,使其具备高拉伸强度、生物降解性能、低抗原活性、低刺激性、低细胞毒性。此外,胶原可直接与细胞表面受体结合,也可间接与其它中介分子结合后,参与细胞表面受体识别及信号传导过程,因此具备促进细胞生长、促进细胞粘附、与新生细胞和组织协同修复创伤等特性。
1)传统医疗,基于其生物相容性和诱导细胞分裂增殖等特性,运用于创面敷料、止血材料、注射填充材料以及药物载体等领域。
2)医美,主要用于注射填充剂及美塑领域。
3)专业皮肤护理,主要运用于医美术后修复的医用敷料和功能性护肤。
4)食品领域,多用于功能性食品和食品添加剂。
1.2 以提取为主流制备方式,基因工程法为发展趋势
胶原蛋白一般可以分为天然胶原和重组胶原。基于原料制备方式的差异,胶原蛋白又可分为从牛跟腱、猪皮等动物组织提取的天然胶原,以及基于基因工程编码的重组胶原。
1)天然胶原以酸法提取和酶法提取法为主。天然胶原提取方法多样,包括酸提法、酶提法、中性盐提取法、碱提法等,基本的原理都是通过改变蛋白质的环境条件来使胶原蛋白从其他蛋白质中分离。目前酸提法和酶提法是胶原蛋白提取工艺中最常用的方法,主要因组织中绝大部分胶原交联程度较高,需要酸性条件或酶处理后溶解。相较于酸提取法,酶提取法的优势更为显著,主要表现为反应速度快、提取率高,所得胶原蛋白纯度高、性质好。
2)重组胶原是通过基因工程构建、发酵表达以及分离纯化最终得到。重组胶 原蛋白制备的第一步为将目的基因按人胶原基因进行特定序列设计、酶切和拼接 并连接载体;第二步将连接后的目的基因和载体导入宿主细胞中进行表达,其中 应用最广泛的为大肠杆菌表达体系、研究较多的为酵母表达体系(毕赤酵母菌), 此外,海外对动植物表达体系也在加大研究投入;第三步分离纯化,包括有亲和 层析法、盐析沉淀法、离子交换层析法和凝胶过滤层析结合法等,该过程决定了 产物的纯度。基于不同的基因编码技术方式,又可进一步将重组胶原蛋白分为重 组类胶原蛋白、重组人源化胶原蛋白以及重组人胶原蛋白,其中重组人胶原蛋白 载体表达产率和生物活性最优,其次为重组人源化胶原蛋白;而生产难度上,重组人胶原蛋白难度最高,当前暂无生厂商布局。
当前天然胶原提取法为产业主要制备方法,但随着技术进步,基因工程法制备的重组胶原蛋白为未来一大趋势。当下动物源提取法为主要的胶原蛋白制备方式,但其在商业化应用中仍存在一定的问题,例如,原料来源有限致使成本过高,也存在可能携带病毒、异体排斥反应等问题,而重组胶原蛋白能很大程度上弥补天然胶原蛋白的缺点,未来随着针对重组胶原蛋白制备技术的持续推进,基因工程法或将得到广泛运用。
2 重组胶原技术下,推动胶原蛋白追赶玻尿酸市场发展
2.1 多维度看,胶原蛋白与玻尿酸原料存在一定程度可比性
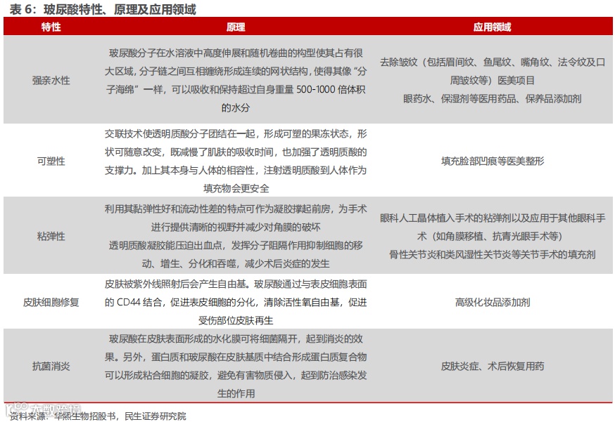
玻尿酸与胶原蛋白类似,同样存在于人体组织中,并起到保湿作用。玻尿酸又称透明质酸(Hyaluronic Acid),是一种由D-葡萄糖醛酸和N-乙酰葡糖胺合成名为“葡萄醛酸-N-乙硫氨基葡糖”的双糖分子单位重复连接而成的直链高分子多醣,广泛存在于人体结缔组织细胞外基质、神经组织以及真皮层中,人体中的透明质酸平均含量约为15g。玻尿酸的成分结构使其具备极强的锁水能力,1个玻尿酸分子可携带500倍以上的水分,进而起到补水保湿的效果。
具体而言,玻尿酸(HA)的生物活性、使用效果与其相对分子量(Mr)直接相关,根据不同分子量下玻尿酸的特性,应用领域有所差异,但存在与胶原蛋白应用领域的重叠。高分子量的HA(Mr>200万道尔顿)具有较好的粘弹性、保湿性、抑制炎性反应、润滑等功能,可用于眼科手术黏弹剂和关节腔内注射治疗。当其Mr 在100~200万道尔顿范围时,HA具有良好的保湿性、润滑和药物缓释作用,可广泛用于化妆品、滴眼液、皮肤烧伤愈合及术后防粘连。当Mr<8万道尔顿时,具有抗肿瘤、促进创伤愈合、促进骨和血管生成、免疫调节等作用。
2.2 相比玻尿酸,胶原蛋白市场发展较缓
玻尿酸原料的早期采用动物源提取技术,随着技术推动下,主流制备方法为微生物发酵法,加速了玻尿酸市场应用。1934 年,眼科专家卡尔·迈耶(Karl Meyer)与助手约翰·帕尔默(John Palmer)在牛眼玻璃体中分离出了一种含糖醛酸和氨基糖的高分子多糖,并用“玻璃酸”命名;1970年开始,玻尿酸作为关节润滑剂;1980年被护肤界关注;2004年首款玻尿酸注射剂获批。玻尿酸发展至今,其生产工艺可分为动物组织提取法、微生物发酵法和合成法三种。其中,动物组织提取法制备主要来源干鸡冠和猪、牛、羊的眼睛玻璃体等,但原料来源有限,提取成本高、收率低,售价昂贵。当下主流方式为微生物发酵法制备,微生物发酵采用葡萄糖作为碳源发酵液,在培养基中发酵48小时,发酵结束后过滤除去菌丝体和杂质,然后用醇沉淀法等简单操作即得到高纯度的产物。采用发酵法制造的透明质酸能按商品设计来设定分子量大小,满足不同用途的需求,实现了规模化生产,极大降低玻尿酸的制备成本,也拓宽了玻尿酸的市场应用。
相比之下,胶原蛋白应用初始期早于玻尿酸。胶原蛋白主要经历了四个阶段的演变。1977 年胶原时代开启,第一支牛胶原注射产品上市。1981-2000 年属 于填补时代,1981 年首款牛胶原填充剂 Zyderm 获 FDA 批准,在欧美地区掀 起注射胶原蛋白美容风潮。2000-2015 年进入液态提升时代,胶原蛋白锁水紧致、 容量提升的作用开始被挖掘,进一步发挥其在注射美容领域的功效。2015 年以后进入复位营养再生时代,胶原蛋白根据各年龄阶段的求美需求,多部位、多层次作用于骨骼层、韧带层、皮肤层等,满足更高级的医美需求。
受制于制备方法带来的一系列问题,胶原蛋白的市场发展不及玻尿酸。因胶原蛋白的制备成本较高,且存在一定免疫反应,在应用端的发展速度及规模不及玻尿酸。其中,国内市场中,功能性护肤品、医用敷料以及轻医美场景下的玻尿酸终端规模均大于胶原蛋白类,且在医用敷料和轻医美场景应用中呈现显著性领先优势。
2.3 政策+技术加码下,推动重组胶原蛋白市场发展
政策角度,通过制定标准、规范行业,推动重组胶原蛋白的研发和成果转型。重组胶原蛋白为新型生物材料的典型代表之一,国家药监局高度重视其标准化工作,过去两年内持续颁布相关法则,通过快速立项、快速制定标准通道,以创新监管思路加快推进创新成果转化。
当前国内多个企业均加速部分胶原蛋白的研发及布局。锦波生物作为行业头部“玩家” ,推动了行业对于重组胶原蛋白的认知,致力于研发生产以大肠杆菌为表达体系的重组Ⅲ型人源化胶原蛋白;巨子生物也围绕大肠杆菌表达体系生产重组Ⅰ型/Ⅲ型类人胶原蛋白,同时也贮备有啤酒酵母菌和毕赤酵母菌表达体系;江山聚源与江苏创建则围绕毕赤酵母菌表达体系研发生产重组人源化胶原蛋白;潜在“玩家” 中,暨源生物也布局了重组人源化胶原蛋白、重组类人胶原蛋白的研发生产。
我们认为未来在政策的激励,同时在各大企业加速布局和扩产下,重组胶原蛋白市场将持续增长,推动整体胶原蛋白应用市场的不断壮大,有望加速追赶玻尿酸市场布局 。
3 应用领域对比之一:专业皮肤护理市场
中国专业皮肤护理市场规模呈现高速增长,其中胶原蛋白和玻尿酸类产品占据过半市场。按零售额计,2021 年中国专业皮肤护理市场的整体规模为566 亿元,从原料角度看,其中胶原蛋白专业皮肤护理市场规模135亿元,占比约为23.9%;玻尿酸专业护理产品市场规模193亿元,占比约为34.1%。
从产品类别看,可以分为医用敷料市场和功效性护肤品,其中医用敷料市场呈现快速增长。
1)功效性护肤市场从2017年的133亿元增长至2021年的市场规模达到308亿元,2017年至2021年的复合年增长率为 23.4%;截至2021年占整体皮肤护理市场规模达到54%。
2)中国医用敷料市场规模从2017年的67亿元增长至2021年的258亿元,2017年至2021年的复合年增长率为 40%,截至2021年市场占整体皮肤护理市场规模达到45.6%。
3.1 医用敷料领域,胶原蛋白有望加速追赶玻尿酸
3.1.1 当下市场环境如何?
医用敷料定义为辅助治疗产品,用于医疗手术、损伤、慢性湿疹和过敏性的皮肤修护需求, 2020年终端销售市场规模达到182亿元,同比增速为26.4%。按产品类别分,又可分为贴片式和非贴片式医用皮肤修复敷料两大类,其中贴式敷料产品市场需求较高, 2020年贴式医用敷料市场规模占比接近80%。
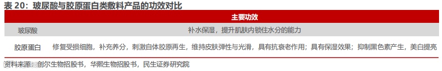
贴式医用敷料成分多样,大多主打修复类功能,其中以玻尿酸或胶原蛋白为核心原料的贴式敷料市场占比较大,且重组胶原占比快速提升。目前市场上贴式医用敷料的常用成分里包括胶原蛋白、玻尿酸和其他(壳聚糖、富勒烯、抗菌肽等):胶原蛋白促进保湿修复;玻尿酸具有锁水、保湿、润滑功能;壳聚糖抑菌止血、富勒烯可以抵抗光老化、抗菌肽能够抑菌。从市场规模角度, 2021年胶原蛋白敷料市场占医用敷料市场比为28%,透明质酸市场占比达到45%,同时结合贴式医用敷料为主要市场(2020年占比达到近80%),推断预计胶原蛋白和透明质酸类的贴式敷料占据贴式敷料较大市场。此外,根据弗若斯特沙利文,重组胶原蛋白类医用敷料占比持续提升,也进一步体现了重组胶原蛋白对胶原蛋白贴式敷料市场增长的推动。
竞争格局角度,国内医用敷料市场两大头部企业分别为以玻尿酸为核心成分的敷尔佳和以重组胶原蛋白为核心成分的巨子生物。2021 年,医用敷料市场 CR5 为 26.5%。在胶原蛋白领域,巨子生物实现 23 亿元销售额,占据9%的市场份额,在医用敷料整体行业位居第二,在胶原蛋白医用敷料细分市场中排名第一。
进一步对比各品牌产品,我们发现因医药敷料行业监管政策严格,产品备案时间较长且原料制备成本较高,贴式敷料产品较一般化妆品具有更高产品溢价,且胶原蛋白类贴式敷料价位高于玻尿酸类:
1)贴式医用敷料具有较为严格的政策要求,备案时长远超过妆字号产品。医用敷料因主要用于皮肤组织、创面损伤修复,需要按照医疗器械注册管理办法执行,存在由一类至三类的备案种类,风险程度由低到高,企业申请拿证的难度也由低至高,其中一类医疗器械首次注册平均周期在1-3个月、二类医疗器械首次注册的平均周期为1-2.5年、三类医疗器械首次注册的平均周期为1.5-3年,周期均长于妆字号产品(约半个月)。此外,2021年底,国家药监局明确要求医用冷敷贴需按照二类及三类进行备案,进一步加大了贴式敷料的监管力度,也增强了行业进入壁垒。
2)在更严格的监管以及更繁琐的流程之下,贴式敷料相较普通妆字号面膜产品有更高溢价,且胶原蛋白类贴式敷料定价高于玻尿酸类产品。从各产品价格对比看,普通妆字号面膜定价在8-30元/片,而贴式敷料面膜价位在14-40元/片;此外,胶原蛋白贴式敷料价格在35-40元/片,玻尿酸贴式面膜价格带在14-40元/片,胶原蛋白类产品呈现更高溢价。
3.1.2 未来将如何走向?
对应贴式医用敷料的原料及功效,其贴式医用敷料的用户大致可分为三类:一类为具有痤疮、皮炎等皮肤问题的患者,一类为接受轻医美手术后急需皮肤修复的医美人群,一类为追求功能性护肤的消费者。据标点医药,2019年三类人群潜在的贴式医用敷料需求量达到11.065亿片,实际需求量为3.37亿片,渗透率仅30%,尚存在较大可提升空间。
未来轻医美市场消费者需求和功能性护肤需求将成为行业增长的核心驱动力。基于贴式敷料的潜在消费群体分类情况,我们认为未来痤疮患者及面部皮炎患者疗程次数稳步增长,而轻医美需求高增下对应术后修护需求将呈现较快增长,同时功能性护肤需求(主要为皮肤学级护肤需求)也将成为行业增速的拉动力,据我们测算预计2025年贴式面膜销量有望超过10 亿片,2019-2025年CAGR达到22%。
假设条件如下:
1)据产业研究院数据,2016-2021年我国皮肤科用药的销售额CAGR为11%,考虑存在一定的涨价,预计2016-2021年其销量的CAGR为7-8%。国内面部皮炎及痤疮均属于皮肤类疾病,基于皮肤科用药销量增速,假设我国面部皮炎及痤疮患者疗程数2019-2025年CAGR为8%;
2)基于爱美客招股书中,2019-2025年国内轻医美疗程次数以23%增长,假设轻医美消费者疗程次数2019-2025年CAGR为23%;
3)基于巨子生物招股书中,2019-2025年功效性护肤品市场规模CAGR为32.6%,考虑产品价格增长每年在5-7%,假设功能性护肤消费者疗程次数2019-2025年CAGR为24%;
4)基于2019年实际贴式敷料销量/总潜在需求量为30.48%,参考过往渗透率提升,假设2019-2025年渗透率以3-4pct提升,截至2025年渗透率有望提升至53%。
同时,消费者呈现需求多样化,而非单一聚焦补水,胶原蛋白更符合消费需求下的发展趋势。对于痤疮、皮炎等皮肤问题的患者对于祛痘美白的需求日益增长;轻医美流行后,术后人群急需具有保湿、修复效果的皮肤护理产品;追求功效性护肤的消费者则愈发注重各类活性成分在解决肌肤问题上的高效性。相比于玻尿酸相对单一的补水功效,胶原蛋白具有修复保湿、美白抗衰、润滑肌肤等多重功效,其中重组胶原蛋白的功效性表现突出,而其自身的低致敏性和更易量产能力,有望满足消费者日益增长的皮肤护理和修护需求。
我们认为未来在重组胶原蛋白技术不断提升下推动规模量产,胶原蛋白类贴式敷料市场规模有望加速追赶玻尿酸市场规模,据我们测算 2025 年胶原蛋白贴式敷料市场规模有望超过130亿元,2019-2025年CAGR为 28%。
假设条件如下:
1)根据巨子生物招股书,2019年胶原蛋白类占医用敷料比重为22.2%,我们假设胶原蛋白类占贴式敷料比重为24%,随着重组胶原蛋白研发技术推进,未来以2-3pct速率提升占比,25年达到40%。
2)根据2019-2021年胶原蛋白类贴式敷料产品价格介于30-40元/片,假设2019年均价为37元/件,随着重组胶原蛋白市场扩张,产品单价将呈现一定下行,假设2019-2025年CAGR约-3%,对应2025年单价为30元/件。
3.2 功效性护肤领域,胶原蛋白和玻尿酸将如何角逐?
“Z世代” 消费群体护肤选择聚焦成分与功效性。据艾瑞咨询,2021年护肤品消费者中17-35岁人群占比超过70%,其中18-24岁达到39.5%,根据年龄分布,护肤核心群体为95后的“Z世代”人群;同时当前男性及女性消费者均将成分和功效作为影响其消费决策的最重要的因素。
在消费者功效性需求下,国内功效性护肤品市场规模呈现高增长。2017-2021年国内功效性护肤品市场由133亿元增长至308亿元,CAGR达到23.36%,其中胶原蛋白类市场规模由16亿增长至62亿元,CAGR为40.3%,玻尿酸类功效性护肤品市场规模由25亿元增长至78亿元,CAGR为32.9%。
功效性护肤品市场中,当前最热门的功效需求聚焦于保
湿、双抗、美白和修护。消费者选择功效性护肤品的主要原因集中在解决肌肤问题、追求成分安全和收效显著这三个方向,据美丽修行大数据统计,消费者在过去三年呈现持续较高需求的功效聚焦于保湿、抗氧化及抗衰和美白祛斑。对应2021年上半年功效性成分榜单可见保湿核心成分玻尿酸位居第一,其次为美白核心成分烟酰胺以及抗氧化抗衰作用的生育酚位居第三,具有较好修护效果的积雪草提取物位居第四,此外美白效果较好的光果甘草根提取物排名呈现快速上升。
各企业通过与需求功效及对应活性成分绑定,形成消费者强品牌意识,进一步占领市场份额,呈现出功效性护肤市场集中度较高。中国功效性护肤市场中,前五大企业分别为贝泰妮、欧莱雅、巨子生物、华熙生物和上海家化,2021年市场份额分别为21% / 12.4% / 11.9% / 11.6% / 10.6%,CR5达到67.5%,远高于护肤品市场CR5(不到25%)。其中贝泰妮主打修护活性成分满足消费者舒敏修护需求,华熙生物围绕保湿成分主打玻尿酸,欧莱雅主打修护和抗衰,巨子生物主打美白、修护及抗衰,上海家化主打保湿和温和。
未来来看,功效性需求方面,保湿需求持续,美白、抗衰和修护仍将呈现高增。根据美修数据,消费者对不同功效性成分的统计,过去三年呈现快速增长的功效为保湿、美白和修护;根据益普索统计,消费者未来计划增加投入的护肤功效主要聚焦在抗衰、补水、美白和保湿。综合两者,预计未来消费者需求高需求的功效将聚焦于保湿、美白、抗衰和修护。
基于消费者未来的功效性需求,胶原蛋白将凭借自身多重功效特点突围,市场规模有望超越玻尿酸类护肤品市场。在美白和抗衰领域中,部分活性原料存在一定敏感性/刺激性,相比之下胶原蛋白不仅能够具备修护效果,还具备美白、保湿、抗衰等多样化功效,有望对当前部分活性成分实现替代,同时结合重组胶原蛋白技术的推动,胶原蛋白市场规模将呈现持续上行,据弗若斯特沙利文预测,2025年胶原蛋白类功效性护肤品将达到328亿元市场规模(其中重组胶原蛋白占比为82%),首次超过玻尿酸类功效性护肤品(市场规模为306亿元)。
4 应用领域对比之二:医美注射类市场
4.1 当下注射类项目以玻尿酸为主,作用围绕面部年轻化
当下轻医美市场分为光电类和注射类材料,注射类项目占比较大,其中玻尿酸注射项目占据较大市场份额。2021年轻医美市场规模为977亿元,同比增速26.39%,其中注射类规模达到505亿元,占比超过50%。在注射类市场中,占比最大的为玻尿酸注射项目,2021年市场规模为217亿元,同比增速达到26.16%。
玻尿酸注射剂的需求分为三类,包括补水/改善肤色、充填软组织、塑性。玻尿酸分子的大小会影响其质地,进而影响吸收时间。分子越大质地越硬,吸收时间越长;分子越小越软,吸收的时间越短。因此质地硬的大分子主要用于填充定型;质地适中的中分子主要用于填充凹陷、除皱;质地软的小分子适合补水和修复皮肤。由于单链玻尿酸分子半衰期为1-2天,需要通过交联的手段,将单链的玻尿酸分子链连接成网状或立体状的高分子结构,经过交联的玻尿酸可在体内维持数月甚至数年。
当下该市场中,国内外品牌众多,竞争较为激烈。自2008年瑞蓝成为国内首个获批玻尿酸注射针剂后,国内玻尿酸注射剂市场正式打开,且2015年开始各品牌加速布局玻尿酸注射剂市场,截至目前中国市场中,国内外品牌众多,产品布局不同分子大小、交联/非交联的玻尿酸注射剂,对应应用在不同需求场景。从价格段看,千元至一万元以上均有对应不同疗效产品,整体市场竞争呈现红海化。
其中,基于玻尿酸成分的补充型注射剂水光针,更为市场一大热点。该注射剂主要为水光针产品,是通过利用负压机打或手打方式直接注入玻尿酸及其他营养物质到皮肤真皮层,即刻补水的同时,促进营养成分吸收让皮肤变得水润有光泽,增加弹力,紧致皮肤,达到祛除皱纹、淡斑、收缩毛孔、长久维持白皙水嫩的效果,效果持续时间为1-2个月左右,大多消费者每年进行3次疗程。
但从规模上看,水光针市场仍有待提升。根据艾媒咨询,2020年中国轻医美用户规模约1520万人,水光类注射人数约为200-450万人,仅占轻医美用户的1/7或1/3;中国已注射针剂的医美用户中,仅有34%的用户接受过水光项目。同时结合消费频次和消费单价,据我们测算2020年水光针市场规模约不到100亿元。
具体假设如下:
1)假设2020年水光针人数占轻医美用户的20%,对应水光针消费者人304万人;
2)据新氧数据,水光针每年消费约3次,假设水光针项目次数为3次;
3)据新氧水光针产品价格多在500-3000元/次,假设2020年水光针产品均价在1000元。
同时因受制于较高的产品获证要求,水光针市场合规“玩家”少。国家药监局发布了《医疗器械分类目录》调整公告,明确表示“水光针类”产品正式纳入III类医疗器械管理范畴。当下合规产品数量不多,除双美的胶原蛋白水光产品外,仅包括爱美客的嗨体2.5ml、冭活泡泡针,华熙生物的熨纹针、娃娃针、Q-Med的瑞蓝唯缇。
4.2 胶原蛋白对年轻化意义重大,注射类医美细分需求领域功效突围
人体内的胶原蛋白具备改善皮肤弹性的作用,但随着年龄的增长,胶原蛋白逐步流失,因此胶原蛋白的补充对皮肤年轻化意义重大。人体胶原蛋白主要为Ⅰ型和Ⅲ型胶原蛋白,其中Ⅰ型占80-85%, Ⅲ型占10-15%,Ⅲ型胶原蛋白是富有弹性的细软纤维网,可以提升皮肤弹性。20岁后皮肤厚度每 10 年胶原蛋白降低 7%,女性绝经后 5 年内胶原蛋白流失 30%,之后每年流失1.13%,40岁时皮肤所含胶原蛋白则不到20岁的一半。因此及时补充胶原蛋白对皮肤年轻化而言十分重要,小分子胶原蛋白肽通过被动扩散至皮肤的浅层结构起保湿和护理作用;大分子结构的活性胶原蛋白通过物理性透皮吸收和细胞介导的生物性透皮两种方式进入皮肤角质层、真皮层发挥生物护理作用。
国内注射市场中,属于胶原蛋白类产品可分为两类,一类为胶原蛋白注射剂,另外一类为刺激再生注射剂。胶原蛋白注射剂的主要成分为胶原蛋白,通过注射胶原蛋白实现即刻的填充以及后续刺激体内胶原蛋白再生作用;刺激再生注射剂主要以聚左旋乳酸或聚己內酯为核心成分,实现刺激胶原蛋白再生和胶原纤维重建。
从市场规模,胶原蛋白因生产制备方式导致的问题致使其应用市场拓展缓于玻尿酸;但从注射剂的功效角度看,胶原蛋白类注射剂更具多样化作用效果。对比医美市场规模情况,根据弗若斯特沙利文,2021年中国胶原蛋白类轻医美的市场规模约为37亿元,同比增速为32.14%;而玻尿酸类轻医美项目市场规模约217亿元,同比增速26.16%,呈现出玻尿酸远远超过胶原蛋白注射剂。但相比于玻尿酸具有单一的保水性,胶原蛋白富含亲水性的天然保湿因子,同时还可以参与改善细胞代谢、增强皮肤中胶原蛋白活性。
针对胶原蛋白的效果,该类项目在眼周年轻化市场和水光针市场中均有突出效果。
1)眼周年轻化市场:眼周年轻化市场项目主要包括眼部抗衰、丰泪沟、淡化黑眼圈、去眼袋、丰卧蚕、去肿眼泡、丰眼窝等方案。胶原蛋白由于其特性和优势,在眼周项目中的丰泪沟、淡化黑眼圈,效果较玻尿酸更为自然、肌肤更加滋润,优势显著。
2)水光针市场:基础水光针主要作用是将小分子的玻尿酸输入皮肤皮层从而达到保湿补水的效果。随着医美的逐渐普及、项目增多,消费者需求也开始越来越多元化,例如补充营养成分实现皮肤状态自然、改善敏感肌、改善油皮痘肌、全能功效等。市场也开始发展对应的项目,例如通过不同产品复配成分,来达到多元化的目的。但复配型玻尿酸注射剂在获证难度高于一般玻尿酸产品,且拿证周期也远长于成分相对单一的注射剂,相比之下,胶原蛋白注射剂综合优势更为突出。
在填充塑性方面,交联胶原蛋白注射剂和刺激再生注射剂表现突出。交联性胶原蛋白较非交联胶原蛋白,分子之间的黏弹性更强,具备更强支撑效果;刺激再生注射剂能够刺激胶原蛋白再生、胶原纤维重构。因此,从产品成分来看,两者均能够起到一定程度的填充支撑和刺激再生效果,相较于部分大分子量玻尿酸产品综合表现更优。
4.3 重组胶原蛋白加速市场拓展,新蓝海市场浮现
重组胶原蛋白注射材料质地较软,功效方面不仅能够满足补水保湿,还能够提供多样化氨基酸营养,同时具备刺激再生胶原蛋白等特点。未来随着产品愈加丰富,有望满足消费者复合需求效果,丰富水光针市场;此外,在眼周年轻化市场中,尤其在填泪沟等领域,也将得益于其保湿及刺激再生效果进一步扩大市场应用:
水光针市场:一方面,随着轻医美的普及,水光针作为入门级产品,市场规模有望加速上行,同时在重组胶原蛋白技术推动下,胶原蛋白产品实现规模化量产,满足消费者需求,拉动行业规模持续上行。据我们测算2025年水光针市场规模将超过300亿元,5年CAGR为29.1%,其中胶原蛋白水光针规模有望超过50亿元,5年CAGR达到66%。
假设条件如下:
1)因水光针为入门级轻医美产品,且均价相对整体市场价格更低,随着轻医美普及率提升,水光针市场将加速拓展,假设2020-2025年水光针项目次数以24.50%的增速上行,略高于轻医美诊疗次数增速(21.5%);
2)随着水光针市场从单一补水发展向多样营养补充,均价将呈现上行,假设2020-2025年均价CAGR为3-4%;
3)基于新氧APP中胶原蛋白水光针疗程销量占总水光针类销量接近1%,假设胶原蛋白水光针疗程占比约1%,在重组胶原蛋白的推动下,2025年占比提升至5%;
4)随着重组胶原蛋白技术的加速布局,假设水光针产品单价2020-2025年以-4%的增速递减,则对应2025年单价达到4300元/支。
眼周年轻化市场:随着消费者对眼周年轻化重视度提升,未来整体眼周年轻化项目将呈现快速增长,其中眼周问题中泪沟和黑眼圈或将成为首要解决的,驱动需求高增。胶原蛋白类产品特性显著,在重组胶原蛋白技术驱动下,我们测算得到,2025年胶原蛋白眼周年轻化市场规模有望超过10亿元,2021-2025年CAGR达到62%。
假设条件如下:
1)根据弗若斯特沙利文,轻医美项目次数, 2025年有望达到6010万次;
2)新氧APP中统计,当前去泪沟及黑眼圈项目销量次数占比占总轻医美类项目约3.5%,假设未来眼周年轻化高需求下,2025年占比达到7%;
3)据新氧APP中统计,胶原蛋白类产品去泪沟和黑眼圈占比近2%,假设2025年增长至4%;
4)重组胶原蛋白的研发推动胶原蛋白类项目均价下行,假设2021-2025年均价CAGR为-3.5%,对应2025年均价为6500元/次。
此外,在填充塑性市场中,交联型重组胶原蛋白注射剂和刺激再生注射剂也将有望拓宽市场。随着重组胶原蛋白的研发和量产,叠加更成熟的交联技术,其填充和塑性效果将优于部分玻尿酸产品,实现产品的替代,拓宽市场空间。此外,刺激再生类注射剂持续丰富与升级也有望进一步实现市场替代,据弗若斯特沙利文预测,基于PLLA的刺激再生针剂出场价口径的国内市场规模2021-2025年CAGR有望达到75.9%。
5 应用领域对比之三:传统医疗及食品保健市场
5.1 传统医疗市场:胶原蛋白与玻尿酸布局差异较大,未来均有宽广空间
胶原蛋白和玻尿酸在国内传统医疗终端的运用市场规模占比较大,且规模均呈现稳步上行。在传统医疗领域,胶原蛋白和玻尿酸类材料近年来国内市场稳步发展:根据弗若斯特沙利文,基于胶原蛋白的生物医用材料市场规模从2017年的10亿元人民币增长至2021年的32亿元人民币,CAGR达33.5%;玻尿酸因其良好的生物特性,被广泛应用于骨科、眼科、软组织填充等医药领域中,根据研究机构弗若斯特沙利文2019年的分析;在骨科细分领域中,中国2018年骨关节炎注射类药物市场规模约为98亿元,其中玻尿酸终端产品的市场规模约为15.7亿元,占比达16%;在眼科细分领域中,医药级透明质酸眼科终端产品的市场规模约为16.1亿元。
胶原蛋白应用领域与玻尿酸存在一定差异。胶原蛋白凭借其良好的生物力学性能、生物相容性以及与宿主良好的协调性,主要的应用领域包括创面敷料、止血材料、注射填充材料以及药物载体等;而玻尿酸在医药和临床诊治中主要应用在粘弹性手术、粘弹性补充治疗、粘弹性填充、粘弹性阻隔、粘弹性防护以及药物载体,两者因材料特性不同,在传统医疗领域应用差异较大。
未来胶原蛋白在高端创伤敷料蓝海市场仍有挖掘空间,此外,组织工程、再生医学等领域也具备发展潜力。相比于传统的创伤敷料在临床应用中的局限性,现代发展起来的高端创伤敷料具有更优越的性能和对特定场景更好的适用性,也具备减轻换药痛苦、缩短愈合时间、减少换药次数、降低医务人员的劳动强度、降低综合治疗成本、换药操作简便易行等多种优点,近年来,高端创伤敷料在市场中的需求也日渐迫切,根据Grand View Research,2019年全球高端创伤敷料市场规模达65.79亿美元,其中胶原类高端创伤敷料市场规模达到6.25亿美元,预计2025年市场规模有望达到7.73亿美元。此外,医用胶原蛋白因其出色的修复、引导再生能力和生物相容性,在组织工程和再生医学等最前沿的医学领域中有巨大潜力。相比之下,玻尿酸具备良好的保水性、润滑性、生物降解性以及生物相容性,在肿瘤治疗靶向药物载体和骨骼再生等医药科技前沿领域有较大的应用潜力。
5.2 食品市场:胶原蛋白与玻尿酸均布局保健品
保健品市场主打多样化功能性,胶原蛋白和玻尿酸均有布局。保健品又称营养补充剂,是一种成分是从食物中萃取对人体有益的营养素的补充品。通常对人体有益的营养素包含氨基酸、微量元素、和矿物质等。随着社会的发展水平不断提高和国民对健康生活的需求逐渐增长,保健品市场也在近年蓬勃发展,根据艾媒咨询,中国保健品市场从2013年的993亿元人民币增长至2020年的2503亿元人民币,CAGR达12%,预计2023年增长至3282亿元。
胶原蛋白和玻尿酸保健品种类丰富。胶原蛋白作为人体中一种重要的结构性蛋白质,食用胶原蛋白可以帮助防范皮肤出现衰老的痕迹和调节肠胃,因此保健品市场具有多种胶原蛋白类产品,包括胶原蛋白粉、胶原蛋白糖和胶原蛋白口服液等。根据Grand View Research,2019年全国胶原蛋白应用领域中,食品饮料领域市场规模已达3.15亿美元,占全国胶原蛋白市场规模的32.06%,仅次于医疗健康领域。同时,玻尿酸因其功能性,可以在补水、改善关节功能和骨质酥松等方面对人体带来益处,因此玻尿酸也被广泛的运用到各种食品及饮料中。
除此之外,胶原蛋白在食品添加剂、食品包装方面,均有布局。随着人们对胶原蛋白的认知逐渐完善和对其提取技术的发展。胶原蛋白也被运用在越来越多的方面。在如火腿肠、肉罐头和腌制肉等工业肉制品中,胶原蛋白可以用来改善肉质的含水性从而达到使肉质更为软嫩的效果,胶原蛋白还可以运用在鲜奶、酸奶等乳制品中,以增加营养成分。此外,胶原蛋白还可以运用在食品包装中,常见的应用为人造胶原肠衣,与天然肠衣相似的良好的透气性以及透明性加上其厚度均匀、稳定性强的特点让人造肠衣逐渐占据市场优势地位。
玻尿酸未来在食品领域也将迎来更广阔空间。玻尿酸已可作为原料被使用于乳制品、酒类、可可制品、巧克力制品、糖果以及冷冻饮品中。继2008年5月,国家卫生部批准玻尿酸钠作为新资源食品用作保健食品原料后。2021年1月,国家卫生健康委发布“三新食品”2020年第9号公告,公告宣布玻尿酸被获批为可应用于普通食品的新食品原料,意味着玻尿酸进一步打开布局食品领域的市场。
6 相关标的梳理
6.1 巨子生物:基于合成生物技术,布局胶原蛋白类专业皮肤护理
巨子生物由其创始人范代娣博士及其团队于2000年成立,自创立之初便专注于重组胶原蛋白及其他生物活性成分的研发,2021年巨子生物成为中国第二大专业皮肤护理产品公司(按零售额统计),也是全球首家实现量产重组胶原蛋白护肤产品的公司。目前公司旗下拥有涵盖功效性护肤品、医用敷料和功能性食品的八大主要品牌,共计达105项SKU产品组合以及85款在研产品。2019-2021年,公司营业收入由9.57亿元增长至15.52亿元,CAGR达27%、归母净利润由5.75亿元增长至8.28亿元,CAGR达20%。
以专业皮肤护理产品为核心,深耕重组胶原蛋白细分赛道。公司为中国基于生物活性成分的专业皮肤护理产品行业的的先行者,通过其专有的合成生物学技术打造了以专业皮肤护理为核心、功效性食品以及其他产品为辅助的业务矩阵。公司的主要收入来自于专业皮肤护理产品,收入由2019年的8.52亿元增长至2021年的15.03亿元,CAGR达到32%,2021年占总收入96.8%。
两大旗舰品牌共驱收入持续增长。基于公司的合成生物学技术平台,巨子生物通过自主研发推动品牌持续上行,公司旗下的品牌包括可复美、可丽金、可痕、可复平等。其中公司的领先品牌可丽美于2009年推出,主打中高端多功能皮肤护理市场,其主要功效为抗衰老、皮肤保养及皮肤修护;另一大领先品牌可复美于2011年推出,旨在提供皮肤修复和其他护肤解决方案,为中国首款获得此类注册的基于重组胶原蛋白的产品,品牌发布之初是作为面向专业医疗机构客户的皮肤科级别专业皮肤护理品牌,由于该其功效和安全性自上市之初迅速受到医学界的认可和商业上的成功,公司随后将其推广至大众市场。
渠道角度,医疗机构和大众消费者双轨销售策略。巨子生物的主要业务面向医疗机构和大众消费者两个市场。TOB端,通过线下直销和经销商的方式,公司将产品销售和经销至中国1000多家公立医院、约1700家私立医院和诊所以及约300个连锁医药品牌。TOC端,主要有线上和线下两种销售模式:1)线上,公司主要通过电商平台以及社交媒体平台(天猫、拼多多、抖音等)上的DTC店铺进行直接销售,此外,向京东以及唯品会等电商平台的自营部门进行销售。2)线下,公司采取直销加经销商的策略,经销网络覆盖个人消费者以及屈臣氏、调色师、Ole等化妆品连锁店及连锁超市的约2000家中国门店。按销售渠道划分,2021年公司直销和经销的营业收入分别为为 6.89亿元、8.63亿元,直销占比44.4%,经销占比55.6%。
未来公司持续拓展产品管线,同时为实现多样化产品布局也在持续扩大自身生产规模。
1)公司致力于建立多样化的产品管线。截至2022年4月,公司的产品管线涵盖85种在研产品,包括53种功效性护肤品、16种医用敷料、4种肌肤焕活产品以及2种生物医用产品、7种功能性食品和3种特色医学用途配方食品。
2)公司持续扩大生产线以提升产能,满足实现多样化产品线布局。截至2022年4月,公司拥有1条重组胶原蛋白生产线、1条稀有人参皂苷生产线、11条功效性护肤品生产线、6条医用敷料生产线以及2条功能性食品生产线。未来公司为实现品类的扩张,将加大产能建设,预计实施5项产能扩张计划,包括2条现有生产线以及新建3个生产工厂。
6.2 双美生物:胶原蛋白注射剂市场的引领者
双美生物科技成立于2001年,在台南科学园区设立符合世界卫生组织定义的GMP(Good Manufacturing Practice)药厂。公司运用专利纯化技术技术研发了具有高度生物相容性、低免疫原性的生药级胶原蛋白原料。因其生产的胶原蛋白原料精良的纯度,双美生物的产品多运用在脑神经外科、眼科手术、牙科手术、骨科手术以及外科手术等医疗领域。2017-2021年公司收入由1.9亿新台币增长至10.3新台币,CAGR达到53%;归母净利润由0.16亿新台币增长至2.4亿新台币,CAGR达到96%。
押宝胶原蛋白植入剂细分领域。胶原蛋白植入剂为双美生物主营项目,该产品把胶原蛋白对止血及细胞的亲合性的优点应用于伤口修复上。公司于2009年取得国家药品监管管理局的医疗器械注册证并上市以来经过四代产品的更迭。目前第四代产品已于2018年开展人体临床试验,目前已成功完成252例有效受试者的注射受测,临床试验中,全敷受试者无不良反应,临床结果较为成功,效果良好,截至2021年胶原蛋白植入剂收入占比达到98.76%。
公司的胶原蛋白产品应用于三大领域中。双美生物公司公司产品均通过使用无特定病原猪场之猪体皮为原料,再在工艺上进行区分,进一步应用于生医材料、医疗器械应用产品、医美领域。其中医美领域中,公司主要布局三款产品包括去端胶原纤维的肤柔美、交联去端胶原纤维的肤丽美以及交联胶原蛋白同时添加利多卡因的肤力原。
未来持续深化技术,拓宽营运模式。在技术于产品研发方面,双子生物计划以生医级胶原蛋白技术平台为基础,持续深化,开发高价值、有市场差异性的医材产品。并通过自主研发与技术合作两种方式维持公司长期的创新研发动能。在营运模式方面,公司将以自有品牌与专业研发代工服务,同步发展的策略,专注于技术研发与生产,同时建立研发生产与通路销售专业分工的营运模式。目前公司确定的研发项目包括胶原蛋白与透明质酸进行物理或化学的复合以及第4 代胶原蛋白植入剂。
6.3 锦波生物:重视功能性蛋白领域,持续加码重组人源化胶原蛋白研发
公司以重组胶原蛋白产品和抗 HPV生物蛋白产品为核心,近几年收入、净利润快速增长。锦波生物成立于2008年3月28日,2022年6月7日公司的上市申请获得北京证券交易所受理。公司自成立起逐步建立了一套从功能蛋白基础研究到产业化研发的研发体系,形成了以酸酐化牛β-乳球蛋白和重组人源Ⅲ型胶原蛋白为主,从原料到医疗终端产品及功能性护肤品的全产业链业务体系。在妇科、皮科、外科、肛肠、护肤等不同应用场景中,覆盖了疾病预防、疾病治疗、健康护理和美容护肤对产品的需求。2017-2021年公司收入由1.03亿元增长至2.33亿元,CAGR达到22.70%;归母净利润由0.35亿元增长至0.57亿元,CAGR达到13.49%。
公司以功能蛋白为核心原料的产品销售规模不断扩大。锦波生物主营业务涵盖应用于医疗器械、功能性护肤品、原料和卫生用品中的重组胶原蛋白产品以及应用于医疗器械和卫生用品中的抗HPV生物蛋白产品,2019-2021年收入分别为 1.415亿元、1.608亿元和2.334亿元,截至2021年重组胶原蛋白产品收入规模占比接近70%。
产品聚焦功能蛋白,种类丰富。公司胶原蛋白的主要产品有抗HPV生物蛋白产品和重组胶原蛋白产品两大类,其中重组胶原蛋白产品系列较多,类别包括二类和三类医疗器械产品和化妆品。
锦波生物销售渠道模式多样。公司医疗器械终端产品采用经销为主的销售模式,具体细分为普通经销模式、配送经销模式及全国总代理模式,同时部分医疗器械产品采取直接销售模式;公司化妆品主要采用线下和线上两种渠道进行销售,线下渠道以经销模式为主,同时,随着电子商务的快速发展,公司也逐步建立了线上渠道,销售收入逐年增长;公司卫生用品主要采用线下经销模式,主要通过经销模式销售给专业美容院或诊所,并最终销售给消费者。同时,少部分卫生用品直接销售给个人客户、美容院、诊所等。
锦波生物高度重视研发,设有三个研究部门,且研发投入逐渐增长。公司围绕病毒进入抑制剂和人源胶原蛋白领域展开创新研究,采用自主研发、产学研合作研发及委托开发相结合的形式,目前设立有研究院、研发一部及研发二部三个研发部门,采取分工协同模式。从研发费用看,呈现逐渐增长,在2019-2021年分别为0.14/0.24/0.29亿元,占当期营业收入比重分别为 8.86%/14.74%/ 12.45%,其中,2021年研发投入占比最大的项目为重组人源化胶原蛋白新材料项目,体现了公司对重组胶原蛋白领域的重视。
未来公司持续加大研发投入,拟用募集资金2.32亿元投入到重组人源化胶原蛋白的研发项目中。公司拟向不特定合格投资者公开发行股票,发行新股的募集资金扣除发行费用后,拟投资于胶原蛋白研发项目资金为2.32亿元,占募集资金的38.54%,持续加码重组胶原蛋白研发力度。
6.4 创尔生物:深耕活性胶原,布局多样化皮肤护理
创尔生物深耕于活性胶原原料、医疗器械及生物护肤品领域,公司毛利率较高,且维持在较稳定水平。公司成立于2002年8月20日,是一家深耕于活性胶原原料、医疗器械及生物护肤品领域,集研发、生产、销售于一体的高新技术企业。其拥有的生物医用级活性胶原大规模无菌提取制备技术,解决了动物源性胶原提取过程中病毒灭活和免疫原性控制两大行业技术痛点,同时取得了液态胶原在有效保持天然构象和生物活性的前提下进行大规模无菌生产的技术突破。创尔生物在2017-2021年公司收入由1.35亿元增长至2.4亿元,CAGR达到15.47%,归属母公司股东的净利润由0.27亿元增长至0.35亿元,CAGR为6.82%。
创尔生物的产品分为胶原产品和非胶原产品两大类。胶原产品包括医疗器械和生物护肤品,其中医疗器械又包括胶原贴敷料、胶原蛋白海绵等产品,生物护肤品包括胶原多效修护面膜、胶原多效修护原液等产品。非胶原产品主要包括医疗器械和一般护肤品,其中医疗器械包括医用冷敷贴、液体敷料等产品,一般护肤品包括水杨酸祛痘面膜、净肤亮采面膜等产品。
创尔生物拥有两大品牌,分别为创福康品牌和创尔美品牌。创福康成立于2004年,系列产品主要用于创面的辅助治疗,促进创面止血和修复,并可用于痤疮、皮炎、湿疹、皮肤过敏疾病的辅助治疗,产品包括胶原贴敷料、胶原蛋白海绵等,是胶原蛋白类敷料产品的领导品牌。2019年创福康的第二类与第三类胶原蛋白类敷料产品单片定价分别为25.2元、26.7元。创尔美品牌于2017年12月成立,其系列产品主要用于皮肤屏障护理、提升肌肤愈活能力,产品包括胶原多效修护面膜、胶原多效修护原液等。创尔美胶原多效修护面膜平均销售单价超过 25 元。
公司医疗器械类产品采用经销和直销相结合的销售模式。经销模式下,公司向推广配送经销商或配送经销商销售产品,再由推广配送经销商或者配送经销商销售给公立医院、民营医院及药房等终端机构;部分推广配送经销商通过零售或者电商平台向终端消费者销售。直销模式下,公司主要通过“天猫旗舰店”、“京东旗舰店”为代表的直营网络店铺及自有线上平台销售产品。公司生物护肤品采用经销和直销相结合的销售模式,以直销模式为主,通过“天猫旗舰店”、“京东旗舰店”为代表的直营网络店铺销售产品。
创尔生物以自主研发为主,并积极与知名高校、科研机构开展合作研发。公司设立研发部,并根据研究方向和工作内容的不同,在研发部下设立医疗器械科、生物护肤科、功能食品科、分子细胞科。2019-2021年,创尔生物投入的研发费用分别为14.22亿元、18.38亿元、22.22亿元,占营业收入的比重分别为4.70%、6.06%、9.25%。
6.5 敷尔佳:定位专业皮肤护理,聚焦玻尿酸与胶原蛋白领域敷料
敷尔佳定位专业皮肤护理领域,近几年收入快速增长。公司成立于2017年11月28日,是一家从事专业皮肤护理产品的研发、生产和销售的公司。公司在售产品覆盖医疗器械类敷料产品和功能性护肤品,主打敷料和贴、膜类产品,并推出了水、精华及乳液、喷雾、冻干粉等其他形态产品。基于对透明质酸钠及胶原蛋白的研究,公司形成了以适用于轻中度痤疮、促进创面愈合与皮肤修复的 II 类医疗器械类产品为主,多种形式的功能性护肤品为辅的立体化产品体系。敷尔佳在2018-2021年公司收入和净利润快速增长,收入CAGR达到64.07%、归母净利润CAGR达到41.75%。
公司械字号产品占据过半收入。2019-2021年公司械字号产品收入规模分别为9.2/8.8/9.3亿元,占比分布为68%/56%/56%。
1)械字号产品:医用透明质酸钠修复贴 (白膜)、医用透明质酸钠修复贴 (黑膜)、医用透明质酸钠修复液,2021年三种产品销售收入占械字号收入比重分别为70.23%、28.21%、1.56%。
2)妆字号产品:玻尿酸和胶原蛋白产品共有8款,其中胶原蛋白产品有3款,包括敷尔佳胶原蛋白水光修护贴、敷尔佳胶原蛋白多效修护贴、敷尔佳胶原蛋白水光修护喷雾,2021年三者销售收入占化妆品收入比重分别为21.64%、1.53%、0.63%;玻尿酸产品主要有5个:敷尔佳透明质酸钠修护膜、敷尔佳透明质酸钠修护膜(黑膜)、敷尔佳透明质酸钠修护贴(白膜)、敷尔佳透明质酸修护贴(黑膜)、敷尔佳透明质酸钠水光精华液,2021年5种产品销售收入占化妆品收入比重分别为4.89%、1.96 %、3.77%、0.84%、0.78%
销售渠道以线下为主,线上为辅模式。2021年公司线上渠道销售收入占比为36.23%,进一步分为直销、代销和经销三种模式,且以直销为主,21年占线上收入比重为86.78%。三种销售模式的销售收入分别占线上渠道销售收入的比重为86.78%、7.52%、5.69%。在线下渠道中,公司采用的为经销模式,且公司将经销商分为甲、乙、丙三类,分级管理的经销商主要面向美容机构、 连锁零售药店等终端渠道。
当前,敷尔佳研发方向集中于保养、护肤、修复方面。在研项目五类,包括:Ⅲ类医疗器械开发、敷尔佳防晒产品开发、美容饮品开发、修护面膜类产品开发和修护水乳类产品开发。其中Ⅲ 类医疗器械开发项目研究方向为重组Ⅲ型人源化胶原蛋白材料对皮肤创面的修复。
敷尔佳计划公开发行股票募集资金将主要用于品牌推广和生产及检测基地扩建。其中生产基地建设项目拟实现敷尔佳医用透明质酸钠修复贴(白膜)、敷尔佳医用透明质酸钠修复贴(黑膜)、敷尔佳透明质酸钠修护膜、敷尔佳胶原蛋白水光修护贴等产品的扩产,计划投入募集资金6.555亿元,占总募集资金的34.51%。研发及质量检测中心建设项目计划主要为对功能性护肤品和医用胶原蛋白敷料进行研发,投入募集资金0.57亿元,占总募集资金的3%。
6.6 华熙生物:产业链一体化布局,收购益而康加码胶原蛋白领域
华熙生物成立于2000年1月3日,是一家知名的生物科技公司和生物活性材料公司。华熙生物以合成生物科技为驱动,主要聚焦在功能糖、蛋白质、多肽、氨基酸、核苷酸、天然活性化合物等有助于生命健康的生物活性物开发和产业化应用。公司凭借微生物发酵和交联两大技术平台,建立了生物活性材料从原料到医疗终端产品、功能性护肤品、功能性食品的全产业链业务体系,服务于全球的医药、化妆品、食品等领域的制造企业、医疗机构及终端用户。华熙生物在2017-2021年公司收入和净利润速快,收入由8.2亿元增长至49.48亿元,CAGR达到56.82%,归母净利润由2.22亿元增长至7.8亿元,CAGR为36.97%。
华熙生物功能性护肤品业务占比呈现持续提升。公司呈现逐步转型状态,由过去TO B 端业务占主导地位转向由TO C端占主导,其中2021年功能性护肤品收入占比达到67%,原料业务占比进一步下滑至18.29%。
华熙生物围绕玻尿酸核心原料,进行多品牌布局。在医美业务上,华熙生物旗下有两个品牌——润致和润百颜;在医药领域有海力达、海视健、海润通等;在功能性护肤品核心品牌包括润百颜、夸迪、米蓓尔、BM肌活;2021年,公司布局功能性食品业务,推出三大品牌,包括玻尿酸水品牌“水肌泉”、透明质酸食品品牌“黑零” 和透明质酸果饮品牌“休想角落” 。
渠道角度看,公司以直销为主模式进行销售。2021年公司直销和经销的营业收入分别为33.41/16.07亿元,占比分别为67.52%/32.48%。其中零售端线上直销模式包括平台合作模式和自有平台模式,即华熙生物与天猫、淘宝等平台签订平台服务协议,在平台开设店铺(旗舰店、专卖店等)面向终端用户进行销售。自有平台模式即公司利用微信小程序、有赞商城等技术服务商,搭建官方渠道直接面向个人消费者进行销售。线下渠道公司采用经销商销售为主的模式,公司将产品以卖断方式销售给经销商,经销商再另行向终端客户进行销售。
华熙生物高度重视自主研发,不断增强品牌实力。2021年华熙生物研发费用达到2.84亿元,同比101.43%。2021年研发项目数量达 239 个,较同期增长 94.31%。研发领域布局医疗器械、功能性护肤品、功能性食品、药品及相关领域原料等多个方向的技术研究及产品研究。此外,华熙生物并购益而康生物,加速布局胶原蛋白产业。2022年4月,华熙生物与中煤地质集团有限公司正式签署合同,以人民币2.33亿元收购北京益而康生物工程有限公司51%的股权,加速布局胶原蛋白领域。
6.7 爱美客:差异化布局玻尿酸注射剂,刺激再生产品打开新成长空间
爱美客立足于生物医用材料的研发和转化,布局多样化轻医美产品。爱美客成立于2004年6月9日,是国内生物医用软组织修复材料领域的创新型领先企业。2017-2021年公司收入和净利润增长迅速,收入CAGR达到59.72%,归属母公司股东的净利润CAGR达到84.76%。
以嗨体为主的溶液类注射产品贡献公司主要收入。公司产品据其物理状态分为凝胶类和溶液类,溶液类包括嗨体和逸美,凝胶类为宝尼达、爱芙莱、爱美飞、逸美一加一,其中溶液类注射产品收入占比快速图示,截至2021年占比达到72.25%,且其中主要收入由嗨体贡献。当下濡白天使市场稳步拓展中,未来来看,刺激再生注射剂濡白天使有望成为公司的新增长驱动力。
分渠道看,爱美客坚持直销为主、经销为辅的模式。公司持续拓宽医美机构覆盖率,截至2021年底机构拓展至4000家,其中直销收入为8.833亿元,占比61.01%;经销收入为5.646亿元,占比38.99%,同比增长103.95%。未来公司将延续机构拓展,计划2022年机构数实现6000家,同时也不断提升机构质量。
爱美客持续研发创新投入,重视胶原蛋白产品的研发。2021年,爱美客研发投入1.02亿元,主要研发项目由8个,包括面部埋植线产品、皮肤填充剂、美容产品等。2020年,公司通过公开发行股票募得资金共34.35亿元,截至2021年,共投资于11个项目,其中涉及到胶原蛋白、玻尿酸的项目有基因重组蛋白研发生产基地建设项目、医用材料和医疗器械创新转化研发中心及新品研发建设项目、植入医疗器械生产线二期建设项目、注射用基因重组蛋白药物研发项目。
6.8 贝泰妮:坚持专业化品牌打造,新品牌注入发展活力
公司成立于2010年,是一家集研发、生产和营销为一体,定位于皮肤健康互联网+的大健康产业集团。2017-2021年,公司营业收入由7.98亿元增长至40.22亿元,CAGR达49.83%、归母净利润由1.54亿元增长至8.63亿元,CAGR达53.86%。
以薇诺娜品牌为核心,坚持走产品专业化路线。薇诺娜为公司核心品牌,对应拉动公司护肤品收入由2019年的16.80亿元增长至2021年的36.29亿元,CAGR达到46.97%;从渠道角度看,公司深度绑定“专业护肤”理念,以线下大药房/OTC等专业化渠道为基础,同时把握线上高增速机遇,持续多样化平台布局,2021年公司线上销售收入33.00亿元,占比82.04%;线下销售收入7.23亿元,占比17.96%。
重视胶原蛋白研发投入,主品牌薇诺娜及新品牌AOXMED均有布局胶原蛋白类产品。据贝泰妮招股书显示,其研发项目投入中布局胶原蛋白 III 类敷料研发项目和酵母重组胶原蛋白敷料研发。薇诺娜品牌于2019年/2020年推出酵母重组胶原蛋白敷料贴、酵母重组胶原蛋白液体敷料产品。2022年,新品牌AOXMED官网上线,主打长效持续性内源抗老、促进胶原蛋白生成,未来有望为公司增长带来新动能。
6.9 华东医药:医美全球化布局,少女针进军再生市场
华东医药成立于1993年,于2000年在深交所上市,业务以医药工业为主导,同时拓展医药商业和医美产业。其中医美产业聚焦于面部填充剂、身体塑形、埋线、能量源器械等非手术类主流医美产品的研发、生产和销售。2017年至2021年公司收入CAGR为5.56%,其中2021年收入实现345.6亿元;2017年至2021年CAGR为6.64%,其中2021年归母净利润为23亿元。
公司业务分为医药商业、制药板块、工业微生物以及美容护理,其中医药商业贡献主要收入来源。截至2021年公司医药商业板块业务占比达到70%,医美业务收入占比存在一定波段,2019-2021年收入占比分别为3.75%/1.33%/2.9%。
公司医美业务布局全球,主要采取持续战略并购、合作和入股的模式。目前公司已拥有“微创+无创”医美国际化高端产品35款,其中海内外已上市产品达21款,在研全球创新产品14款,产品组合覆盖面部填充、埋线、皮肤管理、身体塑形、脱毛、私密修复等非手术类主流医美领域。其医美业务的布局源于不断的合作、收购和入股:2013 年与韩国 LG合作,获得伊婉玻尿酸中国独家代理权;2018 年,以 14.9 亿元收购全资子公司 Sinclair,覆盖 Ellanse 少女针、Silhouette 铃铛线、Perfectha 透明质酸钠注射剂等产品;2019 年,入股美国 R2 公司,取得 F1、F2 光电医疗器械在亚太地区的独家分销权。2020 年 8 月,与韩国 Jetema 公司合作,获得 A 型肉毒素在国内的独家代理权;2020 年 10 月,Sinclair 与 Kylane 公司达成股权投资和产品合作开发的深度战略合作;2021年、2022年Sinclair又通 过收购国际能量源医美器械公司High Tech、Viora,实现非手术类医美注射产品和能量源器械中高端市场全覆盖。
收购全资子公司 Sinclair,覆盖少女针,布局再生注射市场,国内市场快速销售起量。公司于2018年以15.2亿元人民币现金收购英国Sinclair公司,旗下涵盖少女针,布局再生注射市场,产品于2021年4月药监局获批,8月底国内上市。其成分主打:30%PCL+70%CMC,CMC效果即刻显现、PCL刺激再生维持长期效果,进而呈现立即起效+渐进式效果,产品作用效果接近1年。在产品上市后4个月内,收入达到1.85亿元,拉动母公司2021年收入同比108%。
6.10 江苏吴中:布局医美板块,童颜针蓄势待发
江苏吴中医药发展股份有限公司成立于1994年,于1999年在上交所上市,公司业务聚焦医药领域,包括抗病毒/抗感染、免疫调节、抗肿瘤、消化系统、心血管类药品的研发、生产和销售。2021年总营收17.75亿人民币,同比下降5.14%,归属母公司净利润0.23亿人民币,同比增长104.5%。
医药大健康为核心产业,快速切入医美产业。目前公司以医疗大健康行业作为核心产业发展方向,在此基础上把医疗美容产业作为新兴大健康子行业重点培育,2021年江苏吴中成立医美事业部,以自有资金1亿元投资设立全资子公司江苏吴中美学,未来欲以收购/控股等模式加速布局医美领域。
配送模式为主,客户多来自于江苏。公司目前以自营终端销售模式、配送模式、招商模式、OTC、电商模式等几种模式为主,销售渠道包含全国各区域内的代理商、医疗机构和零售药店等。公司最主要的销售模式为配送模式,2021年公司营业收入中通过配送模式取得收入占比达49.08%,其中医院客户占比达43.71%。从客户分布地区来看,公司的主要客户集中在江苏省。目前公司拥有两家医药销售子公司,并组建了经营销售管理部、商务管理中心、中央市场部等部门,在全国范围内有着多个销售中心。
加速布局医美领域,控股模式获两块注射类产品大陆独家代理权:
1)玻尿酸产品布局:2020年,江苏吴中通过3000万入股方式战略控股尚礼生物下属公司尚礼汇美60%股权,引进韩国医美企业Humedix公司注射用双相交联含利多卡因透明质酸钠凝胶产品HARA在中国的独家销售代理权,2021H2临床试验已正式启动,预计2025年国内市场上市;
2)童颜针布局:2021年年底,江苏吴中全资子公司吴中美学以1.66亿元收购达透医疗51%股权,获得韩国公司Regen Biotech,Inc高端聚双旋乳酸童颜针产品AestheFill在中国大陆地区的独家销售代理权,2021年12月27日童颜针AestheFill在海南完成首例注射,预计2023年在国内市场上市。童颜针AestheFill主打聚双旋乳酸(PDLLA)成分,空间结构为空心微球,内外部均能刺激胶原蛋白生成,作用高效,效果时长约2年,且产品复溶时间仅需10分钟;从注射便捷性来看,PDLLA不会发生针管阻塞的情况,综合竞争力显著。该产品已在全球68个国家销售,销量表现突出。
7 投资建议
短期角度:看好疫后消费复苏下,医美需求反弹拉动产品销售增长;长期角度:一方面,国内医美渗透率仍处在较低水平,同时政策大力推动重组胶原蛋白等多种医美产品研发布局,拉动市场供给多样化,增强消费者对医美认知,同时规范化行业发展,保障行业能够持续性稳步向上。
胶原蛋白作为医美行业细分板块,整体应用市场呈现高景气度,随着技术的不断进步,多家企业加速布局重组胶原蛋白市场,未来将拉动胶原蛋白应用市场规模持续上行。核心推荐:濡白天使持续放量的爱美客;聚焦皮肤学级市场,深耕功效性护肤领域的贝泰妮;布局胶原蛋白赛道的华熙生物;建议关注:待上市的胶原蛋白相关标的。
8 风险提示
1)新品拓展不及预期。各企业的增长均通过不断推出新品的方式拓展自身业务版图,若新品研发受阻,新品推出速度放缓,将对各公司的业务增长有一定影响。
2)行业竞争加剧。当所处行业竞争加剧下,若出现较激烈价格战或其他恶性竞争,对行业的良性稳步发展有一定影响。
3)产品安全风险。国家对医美行业发展予以高度关注,产品可能存在安全风险,若产品安全出现问题,对公司收入利润端均有影响。
免责声明
本报告仅供民生证券股份有限公司(以下简称“本公司”)的客户使用。本公司不会因接收人收到本报告而视其为客户。
本报告是基于本公司认为可靠的已公开信息,但本公司不保证该等信息的准确性或完整性。本报告所载的资料、意见及预测仅反映本公司于发布本报告当日的判断,且预测方法及结果存在一定程度局限性。在不同时期,本公司可发出与本报告所刊载的意见、预测不一致的报告,但本公司没有义务和责任及时更新本报告所涉及的内容并通知客户。
本报告所载的全部内容只提供给客户做参考之用,并不构成对客户的投资建议,并非作为买卖、认购证券或其它金融工具的邀请或保证。客户不应单纯依靠本报告所载的内容而取代个人的独立判断。本公司也不对因客户使用本报告而导致的任何可能的损失负任何责任。
本公司未确保本报告充分考虑到个别客户特殊的投资目标、财务状况或需要。本公司建议客户应考虑本报告的任何意见或建议是否符合其特定状况,以及(若有必要)咨询独立投资顾问。
本公司在法律允许的情况下可参与、投资或持有本报告涉及的证券或参与本报告所提及的公司的金融交易,亦可向有关公司提供或获取服务。本公司的一位或多位董事、高级职员或/和员工可能担任本报告所提及的公司的董事。
本公司及公司员工在当地法律允许的条件下可以向本报告涉及的公司提供或争取提供包括投资银行业务以及顾问、咨询业务在内的服务或业务支持。本公司可能与本报告涉及的公司之间存在业务关系,并无需事先或在获得业务关系后通知客户。
若本公司以外的金融机构发送本报告,则由该金融机构独自为此发送行为负责。该机构的客户应联系该机构以交易本报告提及的证券或要求获悉更详细的信息。
未经本公司事先书面授权许可,任何机构或个人不得更改或以任何方式发送、传播本报告。本公司版权所有并保留一切权利。所有在本报告中使用的商标、服务标识及标记,除非另有说明,均为本公司的商标、服务标识及标记。

