大数跨境
0
0

日本消费复盘系列报告: 从日本三大人服巨头战略和战术看国内人服投资机会【民生商社刘文正】

日本消费复盘系列报告: 从日本三大人服巨头战略和战术看国内人服投资机会【民生商社刘文正】 正视可选消费&海外研究
2023-10-11
0
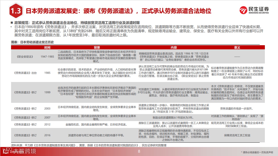
导读:日本消费复盘系列报告: 从日本三大人服巨头战略和战术看国内人服投资机会。

【民生证券研究院】商社美护团队介绍


—— 掘金复苏主线,“正”视新消费浪潮,引领市场前沿,精准提示机会;以长期主义的研究视角见证时代消费变迁。

目录





分析师承诺

本报告署名分析师具有中国证券业协会授予的证券投资咨询执业资格并登记为注册分析师,基于认真审慎的工作态度、专业严谨的研究方法与分析逻辑得出研究结论,独立、客观地出具本报告,并对本报告的内容和观点负责。本报告清晰准确地反映了研究人员的研究观点,结论不受任何第三方的授意、影响,研究人员不曾因、不因、也将不会因本报告中的具体推荐意见或观点而直接或间接收到任何形式的补偿。



评级说明


长按二维码关注民生商社新消费公众号

刘文正

Tel: 13122831967

Email:liuwenzheng@mszq.com.cn

执业证号:S0100521100009

重要提醒

《证券期货投资者适当性管理办法》于2017年7月1日起正式实施,通过本微信订阅号发布的观点和信息仅供民生证券的专业投资者参考,完整的投资观点应以民生证券研究所发布的完整报告为准。若您并非民生证券客户中的专业投资者,为控制投资风险,请取消订阅、接收或使用本订阅号中的任何信息。本订阅号难以设置访问权限,若给您造成不便,敬请谅解。我司不会因为关注、收到或订阅本订阅号推送内容而视相关人员为客户;市场有风险,投资需谨慎。


免责声明

本报告仅供民生证券股份有限公司(以下简称“本公司”)的客户使用。本公司不会因接收人收到本报告而视其为客户。

本报告是基于本公司认为可靠的已公开信息,但本公司不保证该等信息的准确性或完整性。本报告所载的资料、意见及预测仅反映本公司于发布本报告当日的判断,且预测方法及结果存在一定程度局限性。在不同时期,本公司可发出与本报告所刊载的意见、预测不一致的报告,但本公司没有义务和责任及时更新本报告所涉及的内容并通知客户。

本报告所载的全部内容只提供给客户做参考之用,并不构成对客户的投资建议,并非作为买卖、认购证券或其它金融工具的邀请或保证。客户不应单纯依靠本报告所载的内容而取代个人的独立判断。本公司也不对因客户使用本报告而导致的任何可能的损失负任何责任。

本公司未确保本报告充分考虑到个别客户特殊的投资目标、财务状况或需要。本公司建议客户应考虑本报告的任何意见或建议是否符合其特定状况,以及(若有必要)咨询独立投资顾问。

本公司在法律允许的情况下可参与、投资或持有本报告涉及的证券或参与本报告所提及的公司的金融交易,亦可向有关公司提供或获取服务。本公司的一位或多位董事、高级职员或/和员工可能担任本报告所提及的公司的董事。

本公司及公司员工在当地法律允许的条件下可以向本报告涉及的公司提供或争取提供包括投资银行业务以及顾问、咨询业务在内的服务或业务支持。本公司可能与本报告涉及的公司之间存在业务关系,并无需事先或在获得业务关系后通知客户。

若本公司以外的金融机构发送本报告,则由该金融机构独自为此发送行为负责。该机构的客户应联系该机构以交易本报告提及的证券或要求获悉更详细的信息。

未经本公司事先书面授权许可,任何机构或个人不得更改或以任何方式发送、传播本报告。本公司版权所有并保留一切权利。所有在本报告中使用的商标、服务标识及标记,除非另有说明,均为本公司的商标、服务标识及标记。






【声明】内容源于网络
0
0
正视可选消费&海外研究
华西证券可选消费大组刘文正团队,大组深度覆盖社会服务、海外大消费、科技互联网、品牌及专业零售、电商、家电、纺服教育、轻工制造、黄金珠宝、医美美妆及潮玩IP等新兴消费等细分领域,探寻消费及海外研究深度价值!欢迎关注!
内容 443
粉丝 0
正视可选消费&海外研究 华西证券可选消费大组刘文正团队,大组深度覆盖社会服务、海外大消费、科技互联网、品牌及专业零售、电商、家电、纺服教育、轻工制造、黄金珠宝、医美美妆及潮玩IP等新兴消费等细分领域,探寻消费及海外研究深度价值!欢迎关注!
总阅读5
粉丝0
内容443