★
【民生证券研究院】商社美护团队介绍
—— 掘金复苏主线,“正”视新消费浪潮,引领市场前沿,精准提示机会;以长期主义的研究视角见证时代消费变迁。
★

目录
01
锦波生物:国内首研重组人源化胶
原蛋白,创新引领功能蛋白智造
1.1公司概况:立足两大领域研发创新,重组人源化胶原蛋白领军企业
公司围绕生命健康新材料和抗病毒领域,打造国家级“专精特新”小巨人企业。公司应用结构生物学、蛋白质理性设计等前沿技术,从事以重组胶原蛋白产品和抗HPV生物蛋白产品为核心的各类医疗器械、功能性护肤品的研发、生产及销售。公司成功研发的重组 III 型人源化胶原蛋白于2021年6月获国家药品监督管理局批准上市,是目前唯一注射级别的重组Ⅲ型人源化胶原蛋白生物医用材料,在重组人源化胶原蛋白领域处于国际技术领先地位。十余年来,公司基于“病毒进入抑制原理”,持续开发抗病毒类功能蛋白,目前已完成抗HPV生物蛋白产品的开发及产业化上市,对降低女性宫颈癌发病率有积极作用。近年来,公司的营业收入与归母净利润保持较快增速,2017-2022年,营业收入由1.03亿元增至3.90亿元,归母净利润由0.35亿元增至1.09亿元,5年CAGR分别为30.5%与25.5%。2023Q1,公司营业收入为1.28亿元,同比+98.28%;归母净利润为0.43亿元,同比+180.94%。
公司基于自主研发的重组Ⅲ型胶原蛋白及酸酐化牛β-乳球蛋白等为核心成分,销售医疗器械、功能性护肤品等各类终端产品。
1)重组胶原蛋白业务方面,布局包括三类医疗器械产品重组Ⅲ型人源化胶原蛋白冻干纤维,用于面部皱纹修复;重组胶原蛋白凝胶、溶液、敷贴等二类医疗器械产品,用于创面及阴道黏膜修复;以及肌频胶原蛋白面膜、重组胶原蛋白精华液等功效性护肤产品。
2)抗HPV生物蛋白产品业务方面,公司的抗HPV生物蛋白产品主要为二类械产品,包括抗HPV生物蛋白敷料、抗HPV生物蛋白隐形膜等;产品以酸酐化牛β-乳球蛋白为主要原材料,阻断生殖道高危型HPV感染,预防宫颈病变发生。
分产品收入方面,2020-2022年,重组胶原蛋白相关产品收入分别为 1.01亿元、1.63亿元和 3.34亿元,占主营业务收入比例分别为 62.96%、69.81%和 85.60%,逐年上升;抗HPV生物蛋白产品收入分别为 4672.41 万元、5572.69 万元和 4670.25 万元,整体较为平稳。
公司三大类产品销售模式不一。①医疗器械类产品销售模式:二类械产品采用经销为主的销售模式,最终流向医院、药店等医疗机构,经销模式下,公司以卖断方式将产品销售给经销商、全国总代理商或配送商,再由其销售给医院、药店等终端客户,具体可分为普通经销模式、配送经销模式及全国总代理模式;三类械产品则通过直销模式销售给医疗机构。②化妆品销售模式:采用线下和线上两种渠道进行销售,公司以功能蛋白为核心,化妆品类终端销售处在初期发展阶段,终端产品销售以经销模式为主,随着电子商务的快速发展,逐步建立线上直销渠道。③卫生用品销售模式:主要通过经销模式销售给专业美容院或诊所,最终销售给消费者。
从销售模式收入占比角度看,主要分为OBM模式(公司生产、销售自有品牌产品)和ODM模式(根据品牌方客户委托自助完成功能性护肤品与医疗器械产品开发与生产工作)两种销售模式。其中,公司OBM模式销售收入占比较高,且直销渠道占比逐年提升。2022年,OBM的销售收入为34375万元,占比88.12%,其中,直销与经销分别占比44.51%与43.61%。随着公司拓宽销售渠道,直销模式收入占比逐年提升,2020-2022年占收入比重为32.30%、33.49%与44.51%。
1.2 股权结构:核心管理团队经验丰富,股权架构较为集中
公司创始人为生物工程高级工程师,生物科学领域从业经验丰富。创始人杨霞女士是复旦-锦波功能蛋白联合研究中心副主任,川大-锦波功能蛋白联合研究室副主任,曾任教于山西医科大学;公司核心管理团队皆具备丰富的从业经验,董事兼总经理金雪坤曾先后在百胜(深圳)、华熙生物、北京沐恩瑞等公司担任执行董事、副董事长等职务;董事兼副总经理陆晨阳曾先后在山西省医药集团、华北制药集团等公司担任核心技术人员及工程师职务,生物科学领域从业经验丰富。
公司实控人为杨霞女士,公司整体股权结构集中稳定。截至2023年7月,杨霞直接持有公司 64.33%的股权,并通过山西鸿润生物科技有限公司间接持有公司 1.17%的股权,共计持股65.5%;公司董事兼总经理金雪坤持股1.93%,公司董事兼副总经理陆晨阳持股1.51%,公司董事兼副总经理李万程持股1.38%。公司股权结构稳定、股权集中于核心高级管理人员及研发团队,有利于公司的持续创新与长期发展。
公司业务分工明晰:锦波生物完成全部的生产活动,旗下子公司主要负责研发与销售。①研发方面,旗下子公司山西鼎正生物医药有限公司负责研发抗冠状病毒新药EK1;子公司山西鼎天泓医疗科技有限公司、山西锦川生物科技有限公司及深圳市鼎新医疗科技有限公司分别负责研发重组胶原蛋白在口腔科、骨科和心血管领域的应用。②销售方面,旗下子公司山西锦川生物科技有限公司主要负责肌频系列产品的销售任务。
1.3 财务分析:营收和净利润较快增长,费用率保持稳定,重组胶原蛋白产品收入占比提升
公司成立至今,围绕生命健康新材料和抗病毒领域,完成多项功能蛋白的创新。
2008-2013年:关注女性健康,研发抗病毒功能蛋白。2008年,山西锦波生物医药股份有限公司成立。公司致力研发抗HPV生物蛋白相关医疗器械类产品,于2012年上市并开始销售。
2014-2021年:深耕重组胶原蛋白技术,处于国际技术领先地位。2014年,公司首次研制出拥有胶原蛋白典型的三螺旋结构的重组胶原蛋白,实现行业内技术突破;2016年,公司获得医用重组人源胶原蛋白功能敷料等医疗器械注册证,开始将重组Ⅲ型胶原蛋白运用于功能性护肤品领域。公司不断探索重组Ⅲ型胶原蛋白的医用领域;截至2020年,成功将功效拓展至创面、黏膜的修复,应用场景拓宽至外科、皮肤科、妇科以及五官/口腔科;2021年3月,公司以自主研发材料重组III型人源化胶原蛋白开发的三类医疗器械产品“重组Ⅲ型人源化胶原蛋白冻干纤维”获批上市,用于纠正面部皱纹,是目前国内唯一的注射级别的重组胶原蛋白三类医疗器械产品,并被中国医药生物技术协会选入“2021 年中国医药生物技术十大进展”。同年,公司荣获“国家第三批专精特新‘小巨人’企业”称号。
2022年-至今:完善研发生产线,探索医用新材料。2022年,公司完成了1.3万平方米的大型功能蛋白创新研究中心建设和专业人才梯队建设,拥有中国规模最大、最专业的全人源化胶原蛋白生物新材料制造基地——锦波合成生物产业园。公司成立多个胶原蛋白及多肽在研项目,包括重组Ⅲ型人源化胶原蛋白运用于泌尿、骨科、心血管等领域;重组ⅩⅦ型人源化胶原蛋白冻干纤维,用于治疗口腔溃疡及牙龈萎缩;抗冠状病毒药物EK1多肽雾化吸入剂用于抑制多种HCoV感染。
公司营业收入实现较快增速,毛利率保持上行趋势。随着公司以功能蛋白为核心原料的产品的市场不断扩大,主营业务收入持续增长。公司开发的三类医疗器械产品“重组Ⅲ型人源化胶原蛋白冻干纤维”于2021年6月获批上市,公司营业收入在2021-2022年期间大幅增长,2022年收入同比+67.15%至3.9亿元。毛利率方面,整体保持上行趋势,2018年至今均在80%以上。随着重组人源化胶原蛋白项目的收入占比提升,带动毛利率增长趋势明显。
近年来,公司费用率控制能力增强。2022年销售费率达26.9%,同比+2.92pct,主要系公司线上推广及服务费和宣传推广费的投入增加及销售人员职工薪酬总额增长较多。公司不断加大研发投入力度,研发包括各类功能蛋白生命健康新材料的创新研发及产业化业务,整体投入波动上升, 2022年研发费用率为11.64%。管理费用逐年增长,管理费用率呈现下降趋势,2022年同比-7.69 pct,公司整体运营能力向好。在收入不断上行加整体费率管控较好之下,公司归母净利润稳步增长,2022年同比增长90.24%达1.09亿元。
02
行业分析:胶原蛋白市场规模增
速可观,重组胶原蛋白市场蓝海
2.1 胶原蛋白行业:重组胶原蛋白渗透率提升,行业规模逐年增长
2.1.1 胶原蛋白较玻尿酸发展缓慢,重组胶原蛋白推动转型发展
胶原蛋白是哺乳动物组织中含量最丰富的蛋白质,也是细胞外基质的重要组成部分,维持皮肤、软骨、肌腱、韧带和内脏等组织器官的结构与功能。胶原蛋白作为人体组织器官的主要结构蛋白,约占人体蛋白质总量的30-40%,常见于皮肤、血管、肌腱、筋膜等部位,发挥多种重要的生物学功能,分布在人体不同的组织器官,全方位参与人体组织器官的修复和再生,被广泛应用于生物支架材料、化妆品、食品和医疗器械等领域。
因胶原蛋白本身的性质,其主要应用领域可细分为医药、功能性护肤品和食品。①在医药领域,基于三螺旋结构的生物相容性,胶原蛋白被应用于以生物敷料、止血材料为代表的传统医疗领域及以注射填充为代表的医疗美容领域。②功能性护肤品领域,基于天然胶原的水合作用和抑制黑色素生成的美白性能,胶原蛋白被用于开发乳、霜、精华等功能性护肤品。③食品领域,胶原蛋白可用于制作食品包装材料(人造肠衣)、功能性食品和食品添加剂等。
玻尿酸与胶原蛋白在应用场景相似,但主要成分与作用功效等方面存在差异。①应用场景上,胶原蛋白和玻尿酸均覆盖医药、护肤和食品三大领域,但具体成分与作用功效有区别。②成分上,胶原蛋白是高分子蛋白质,玻尿酸是黏性多糖物质。③作用功效上,在医美填充领域,胶原蛋白注射可以起到支撑填充作用,并且诱导自身组织重建;玻尿酸通常用于水光类项目或添加交联剂等物质达到静态皱纹填充目的;在护肤领域,胶原蛋白通常用于促进组织生长愈合、美白和滋养,而玻尿酸以锁水能力著称。
玻尿酸原料早期采用动物源提取技术,随着技术推动下,主流制备方法为微生物发酵法,加速了玻尿酸市场应用。玻尿酸发展至今,其生产工艺可分为动物组织提取法、微生物发酵法和合成法三种。其中,动物组织提取法制备主要来源干鸡冠和猪、牛、羊的眼睛玻璃体等,但原料来源有限,提取成本高、收率低,售价昂贵。当下主流方式为微生物发酵法制备,微生物发酵采用葡萄糖作为碳源发酵液,在培养基中发酵48小时,发酵结束后过滤除去菌丝体和杂质,然后用醇沉淀法等简单操作即得到高纯度的产物。采用发酵法制造的透明质酸能按商品设计来设定分子量大小,满足不同用途的需求,实现了规模化生产,较大程度上降低了玻尿酸的制备成本,也拓宽了玻尿酸的市场应用领域。
胶原蛋白应用初始期早于玻尿酸,但资本化进程相对落后。1977年胶原时代开启,第一支牛胶原注射产品上市。1981-2000年属于填补时代,1981年首款牛胶原填充剂Zyderm获 FDA 批准,在欧美地区掀起注射胶原蛋白美容风潮。2000-2015 年进入液态提升时代,胶原蛋白锁水紧致、容量提升作用开始被挖掘,进一步发挥其在注射美容领域的功效。2015年以后进入复位营养再生时代。而自1980年后,玻尿酸的保湿功能才受到护肤界关注。2015年起,昊海生科、华熙生物、爱美客等多家布局玻尿酸的企业上市。而胶原蛋白领域,巨子生物于2022年11月在港交所上市;2023年7月,锦波生物成功登陆北交所。
受制于制备方法带来一系列问题,胶原蛋白市场规模与发展速度不及玻尿酸。因胶原蛋白的制备成本较高,且存在一定免疫反应,在应用端的发展速度及规模不及玻尿酸。其中,国内市场中功能性护肤品、医用敷料以及轻医美场景下玻尿酸终端规模均大于胶原蛋白类,且在医用敷料和轻医美场景应用中呈现显著领先优势。
当前天然胶原提取法为产业主要制备方法,但随着技术进步,基因工程法制备的重组胶原蛋白为未来趋势。胶原蛋白可以分为天然胶原蛋白和重组胶原蛋白。基于原料与制备方式的差异,胶原蛋白可分为从牛跟腱、猪皮等动物组织提取的天然胶原蛋白,以及基于基因工程编码的重组胶原蛋白。当下动物源提取法为主要的胶原蛋白制备方式,但其在商业化应用存在一定的问题,例如,原料来源有限致使成本过高,也存在可能携带病毒、异体排斥反应等问题。与动物组织来源的天然胶原相比,采用微生物发酵的重组胶原蛋白有较好可加工性(如水溶性和乳化特性),能更好控制致病病毒传播的风险,且可通过序列设计尽可能的降低免疫原性。
国家药监局通过制定标准、规范行业,推动重组胶原蛋白的研发和成果转型。重组胶原蛋白作为新型生物材料的典型代表之一,国家药监局高度重视其标准化工作,过去两年内持续颁布相关法则,通过快速立项、快速制定标准通道,以创新监管思路加快推进创新成果转化。当前根据国家药监局发布的《重组胶原蛋白生命材料命名指导原则》,基于蛋白质组成和结构,重组胶原蛋白可分为重组人胶原蛋白/人源化胶原蛋白/类胶原蛋白三大类型。
中国重组胶原蛋白行业经过多年的发展,已经形成较为完备的产业链。①产业链上游:由制备胶原蛋白所需的原料供应商组成。其中天然胶原的制备,需采购牛跟腱等动物原料,重组胶原蛋白生产厂商需采购酵母浸粉、菌种等原辅料,其市场较为分散。②中游:生产胶原蛋白原料,可分为天然胶原和重组胶原原料供应商。③下游:应用范围广泛,包括应用于医疗、食品/保健品、化妆品、医美、化工、饲料等领域的企业。部分企业可同时覆盖中下游,生产胶原蛋白原料并将其应用到终端产品中。例如巨子生物生产类人胶原蛋白,并应用到旗下可复美、可丽金两大品牌。创尔生物同时进行活性胶原原料、医疗器械及生物护肤品的研发。
当前国内多个企业均加速部分胶原蛋白的研发及布局。锦波生物作为行业头 部“玩家” ,推动了行业对于重组胶原蛋白的认知,致力于研发生产以大肠杆菌为 表达体系的重组Ⅲ型人源化胶原蛋白;巨子生物围绕大肠杆菌表达体系生产重组Ⅰ型/Ⅲ型类人胶原蛋白,同时也贮备有啤酒酵母菌和毕赤酵母菌表达体系;江山聚源与江苏创健则围绕毕赤酵母菌表达体系研发生产重组人源化胶原蛋白;潜在“玩家” 中,暨源生物布局了重组人源化胶原蛋白、重组类人胶原蛋白的研发生产。
2.1.2 行业发展现状:行业规模逐年增长,重组胶原蛋白渗透率提升
我国胶原蛋白市场规模呈现逐年增长趋势,2016-2019年CAGR接近8%。胶原蛋白作为一种具有多用途的生物材料,主要应用于医学敷料、再生医学、创伤修复、人造器官等场景。根据弗若斯特沙利文数据,2021年我国胶原蛋白行业市场规模为288亿元,2017-2021年CAGR为31.45%,预计2026市场规模突破千亿,到2027年将达到1738亿元。
重组胶原蛋白市场规模不断扩大,渗透率不断提升,拥有较广阔的应用前景。重组胶原蛋白是采用重组DNA技术合成的胶原蛋白,分为重组人胶原蛋白、重组人源化胶原蛋白和重组类胶原蛋白,截至当前,尚未有重组人胶原蛋白产品上市。根据弗若斯特沙利文,2021年,国内重组胶原蛋白产品市场规模达到108亿元,2017-2021年的CAGR为63.0%。估算2022年我国重组胶原蛋白产品市场规模达182亿元,在胶原蛋白市场的渗透率增长至46.6%。
1)功效性护肤市场
消费升级+护肤需求精细化,为功能性护肤品提供滋生发展土壤。当消费者对于外在形象和美容保养观念不断加深;精细化护肤需求增加,消费者开始从基础护肤转向寻找更适合的功能性护肤品,在此背景下差异化、高附加值、科技感专业化程度高的功能性护肤品已经被越来越多的消费者所接受。巨子生物招股书显示,截至2021年,中国功效性护肤品市场规模达308亿元,五年内CAGR达26.32%。胶原蛋白作为兼具美白、修护、补水等功效为一体的原料,对应呈现出市场规模快速上行,从2017年的16亿元上升至2021年的62亿元,其中重组胶原蛋白由8亿元上行至46亿元。
消费者呈现持续较高需求的功效聚焦于保湿、抗氧化及抗衰和美白祛斑,各企业通过与需求功效及对应活性成分绑定,形成消费者强品牌意识,进一步占领市场份额,呈现出功效性护肤市场集中度较高。中国功效性护肤市场中,前五大企业分别为贝泰妮、欧莱雅、巨子生物、华熙生物和上海家化,CR5达到67.5%,远高于护肤品市场CR5(不到25%)。
未来来看,功效性需求方面,保湿需求持续,美白、抗衰和修护仍将呈现高增。基于消费者未来的功效性需求,胶原蛋白将凭借自身多重功效特点突围,市场规模有望超越玻尿酸类护肤品市场,据弗若斯特沙利文预测,2025年胶原蛋白类功效性护肤品将达到328亿元市场规模(其中重组胶原蛋白占比为82%),将首次超过玻尿酸类功效性护肤品(市场规模为306亿元)。
2)医用敷料市场
医用敷料定义为辅助治疗产品,用于医疗手术、损伤、慢性湿疹和过敏性的皮肤修护需求。对应核心消费人群分为三类:一类为具有痤疮、皮炎等皮肤问题的患者,一类为接受轻医美手术后急需皮肤修复的医美人群,一类为追求功能性护肤的消费者。在三类人群需求不断驱动下,我国贴片式医用皮肤修复敷料市场近年来高速增长,2021年终端销售市场规模达到259亿元,同比增速为42.3%。按产品类别分,又可分为贴片式和非贴片式医用皮肤修复敷料两大类,其中贴式敷料产品市场需求较高,2021年贴式医用敷料市场规模占比76%。
贴式医用敷料成分多样,大多主打修复类功能,其中以玻尿酸或胶原蛋白为核心原料的贴式敷料市场占比较大,且重组胶原占比快速提升。目前市场上贴式医用敷料的常用成分里包括胶原蛋白、玻尿酸和其他(壳聚糖、富勒烯、抗菌肽等),从市场规模角度,2021年胶原蛋白敷料市场占医用敷料市场的28%,透明质酸市场占比达到44%。
竞争格局角度,国内医用敷料市场两大头部企业分别为以玻尿酸为核心成分的敷尔佳和以重组胶原蛋白为核心成分的巨子生物。2021年,医用敷料市场 CR5 为 26.5%。在胶原蛋白领域,巨子生物实现 23 亿元销售额,占据9%的市场份额,在医用敷料整体行业位居第二,在胶原蛋白医用敷料细分市场中排名第一。
消费者呈现需求多样化,而非单一聚焦补水,胶原蛋白更符合消费需求下的发展趋势。对于痤疮、皮炎等皮肤问题的患者对于祛痘美白的需求日益增长;轻医美流行后,术后人群急需具有保湿、修复效果的皮肤护理产品;追求功效性护肤的消费者则愈发注重各类活性成分在解决肌肤问题上的高效性。相比于玻尿酸相对单一的补水功效,胶原蛋白具有修复保湿、美白抗衰、润滑肌肤等多重功效,其中重组胶原蛋白的功效性表现突出,而其自身的低致敏性和更易量产能力,有望满足消费者日益增长的皮肤护理和修护需求。
未来轻医美市场消费者需求和功能性护肤需求将成为行业增长的核心驱动力。基于贴式敷料的潜在消费群体主要包括痤疮患者、面部皮炎患者、轻医美消费者与功能性护肤品消费者,据标点医药数据,2019年我国贴式敷料年总需求量为11亿片,而消费量达3.4亿片,我国贴式医用敷料的渗透率约30%,未来渗透率仍有较大提升空间,我们认为未来痤疮患者及面部皮炎患者疗程次数有望稳步增长,而轻医美需求高增下对应术后修护需求将呈现较快增长,同时功能性护肤需求(主要为皮肤学级护肤需求)也将成为行业增速的拉动力。我们测算2025年贴式面膜销量有望超过 10 亿片,19-25年CAGR达到22%。2025年胶原蛋白贴式敷料市场规模有望超过 130 亿元,19-25 年 CAGR 为 28%。
具体假设条件如下:
1)根据巨子生物招股书,2019年胶原蛋白类占医用敷料比重为23.1%,我们假设胶原蛋白类占贴式敷料比重为24%,随着重组胶原蛋白研发技术推进,未来以2-3pct速率提升占比,25年达到40%。
2)根据2019-2021年胶原蛋白类贴式敷料产品价格介于30-40元/片,假设2019年均价为36元/件,随着重组胶原蛋白市场扩张,产品单价将呈现一定下行,假设2019-2025年CAGR约-3%,对应2025年单价为30元/件。
3)轻医美市场
当下轻医美市场分为光电类和注射类材料,注射类项目占比较大,其中玻尿酸注射项目占据较大市场份额。2021年轻医美市场规模为977亿元,同比增速26.39%,其中注射类规模达到505亿元,占比超过50%。在注射类市场中,占比最大的为玻尿酸注射项目,2021年市场规模为217亿元,同比增速达到26.16%。
玻尿酸注射剂的需求分为三类,包括补水/改善肤色、充填软组织以及塑形。玻尿酸分子的大小会影响其质地,进而影响吸收时间。分子越大质地越硬,吸收时间越长;分子越小越软,吸收的时间越短。因此质地硬的大分子主要用于填充定型;质地适中的中分子主要用于填充凹陷、除皱;质地软的小分子适合补水和修复皮肤,多用于在水光针产品和眼周年轻化项目中。由于单链玻尿酸分子半衰期为1-2天,需要通过交联的手段,将单链的玻尿酸分子链连接成网状或立体状的高分子结构,经过交联的玻尿酸可在体内维持数月甚至数年。
重组胶原蛋白特性显著,在医美注射领域加速其市场拓展,新蓝海市场浮现。重组胶原蛋白注射材料质地较软,功效方面不仅能够满足补水保湿,还能够提供多样化氨基酸营养,同时具备刺激再生胶原蛋白等特点,能够满足消费者复合需求效果,丰富水光针市场。此外,在眼周年轻化市场中,尤其在祛眼周细纹等领域,也将得益于其保湿及刺激再生效果进一步扩大市场应用。
水光针市场:
由于水光针类产品纳入 III类医疗器械管理范畴,当下合规产品数量不多,除了双美的胶原蛋白水光产品外,包括爱美客的嗨体2.5ml,冭活泡泡针,华熙生物的熨纹针、娃娃针,Q-Med的瑞蓝唯缇。
随着轻医美的普及,水光针作为入门级产品,市场规模有望加速上行,在重组胶原蛋白技术推动下,胶原蛋白产品实现规模化量产,满足消费者需求,拉动行业规模上行。我们测算2025年水光针市场规模将超过300亿元,5年CAGR为29.1%,胶原蛋白水光针规模有望超55亿元,5年CAGR达64.9%。
具体假设条件如下:
1)水光针市场作为入门级轻医美产品,且均价相对于整体项目市场价格更低,伴随轻医美普及率上升,水光针市场将加速扩张,据弗若斯特沙利文,预计2020-2025年轻医美的治疗次数CAGR为21.5%,假设水光针市场增速略高于轻医美整体市场,预计2020-2025年水光针项目疗程数CAGR为24.5%;据艾媒咨询,2020年中国轻医美用户规模约1520万人,假设水光针消费者占轻医美用户的20%,对应水光针消费者304万人;
2)据新氧数据,水光针每年消费约3次;水光针的价格在500-3000元/次不等,假设2020年水光针产品均价在1000元;伴随水光针由单一补水向多元化功效发展,均价呈现上行趋势,假设20-25年均价CAGR为3%~4%;
3)基于新氧APP,胶原蛋白水光针疗程销量占总水光针类的销量接近1%,假设其占比为1%,随着注射类重组胶原蛋白产品推动,预计2025年占比增至5%;随着重组胶原蛋白水光针的普及与推广,预计胶原蛋白项目均价下行,假设2020-2025年以-4%的速度递减,2025年胶原蛋白水光针单价为4320元/支。

眼周年轻化市场:
眼周年轻化主要项目包括眼部抗衰祛皱纹、丰泪沟、淡化黑眼圈、去眼袋、丰卧蚕、去肿眼泡等方案。胶原蛋白由于其特性和优势,在眼周项目中的丰泪沟、淡化黑眼圈,效果更为自然、皮肤更加滋润,优势显著。主要产品弗缦、肤丽美、薇旖美等胶原蛋白产品用于填充/丰泪沟、淡化黑眼圈、祛眼周细纹。
眼周问题中泪沟、黑眼圈和细纹或将成为首要解决的,驱动需求高增。胶原蛋白类产品特性显著,在重组胶原蛋白技术驱动下,我们预测2025年胶原蛋白眼周年轻化市场规模有望超过15亿元,2021-2025年CAGR达到69.1%。

在填充塑形市场中,交联型重组胶原蛋白也有望拓宽市场。
胶原蛋白在支撑性、吸水性、价格、消费者教育方面与透明质酸存在一定差距,但其具备自身修复(刺激胶原蛋白生成)、不易肿胀(吸水性低)、无丁达尔现象以及一定的美白功效等优势,当前,已有部分企业开启含交联剂的胶原蛋白产品布局,随着重组胶原蛋白的研发和量产,叠加更成熟的交联技术,其填充和塑形效果将优于部分玻尿酸产品,实现产品的替代,拓宽市场空间。
2.2 抗HPV生物蛋白产品市场:市场潜力巨大,2020年国内销售额为3.32亿元
抗HPV生物蛋白产品是防治HPV感染的主流手段之一,市场潜力巨大。国际癌症研究协会(IARC)认定99%以上的宫颈癌与HPV感染有关,根据国内2020年癌症统计数据,国内统计发现宫颈癌已成为新发病例第6位、死亡率第7位。作为功能蛋白在抗病毒领域的应用场景之一,公司已成功开发以酸酐化牛β-乳球蛋白为核心成分的抗HPV生物蛋白产品,用于治疗妇科疾病。2020年国内抗HPV药品及医用制品的销售金额达到22.79亿元,其中功能乳球蛋白为3.32亿。
国内抗HPV生物蛋白产品份额低于干扰素类产品,未来市场规模有望进一步提升。国内治疗 HPV 感染药品及医用制品中,主要存在三类产品,分别为干扰素类、保妇康栓中药制剂类和功能蛋白类,其中各种剂型的干扰素合计在治疗 HPV 感染药品中占了 50%左右的市场份额。具体主要产品情况如下:
1)重组人干扰素 α2b 系列产品:重组人干扰素 α2b 系列产品包括重组人干扰素 α2b 阴道泡腾片等产品,主要成分是重组人干扰素 α2b,主要用于治疗某些病毒性疾病,如急慢性病毒性肝炎、带状疱疹、尖锐湿疣等,根据广州标点医药信息股份有限公司统计数据,在 2020 年度我国治疗 HPV 感染医药产品市场主要产品中,重组人干扰素 α2b 系列产品市场份额为 20.61%,生产该产品的主要企业包括北京凯因科技股份有限公司等。
2)保妇康栓中药制剂类产品:保妇康栓主要成分是莪术油、冰片,用于湿热瘀滞所致的带下病,症见带下量多、色黄、时有阴部瘙痒;霉菌性阴道炎、老年性阴道炎、宫颈糜烂,同时对于 HPV 病毒有一定效果。根据广州标点医药统计数据,在 2020 年度我国治疗 HPV 感染医药产品市场主要产品中,保妇康栓市场份额为 29.76%,生产该产品的主要企业包括海南碧凯药业有限公司等。
3)功能蛋白类:抗 HPV 生物蛋白敷料通过其核心成分酸酐化牛β-乳球蛋白空间占位、直接阻断 HPV 病毒与人体细胞结合,从而进一步阻断 HPV 感染,生产该产品的主要企业包括山西锦波生物医药股份有限公司等。在 2020 年度我国治疗 HPV 感染医药产品市场主要产品中,锦波生物抗 HPV 蛋白产品市场份额为 14.58%。
2.3 广谱抗冠多肽药物市场:多肽药物市场规模不断扩大,市场空间广阔
广谱抗冠多肽药物作为防控新冠疫情最佳武器,生产成本低,储存和使用方便,未来应用空间广泛。公司以SARS-CoV-2HR17基序与泛冠状病毒抑制剂EKI复合的晶体蛋白为核心成分,正在开展研发广谱抗冠状病毒新药多肽EK1喷雾剂,目前一期临床单次给药已完成,已进入二期给药阶段。和抗体相比,多肽类抑制剂能通过化学合成的方式直接合成,降低时间成本与生产成本,可通过鼻腔给药,存储成本及运输成本较低,行业竞争对手少,具有巨大的发展潜力。
多肽药物市场规模不断扩大,广谱抗冠多肽药物产品未来市场空间广阔。数据显示,2020年全球多肽药物市场规模约为330亿美元,同比增长率为8.1%,预计未来多肽药物市场将以7.6%的年均复合增长率增长,在2027年市场规模将突破550亿美元水平,多肽药物市场增长空间巨大。根据国家卫健委发布《新冠病毒疫苗第二剂次加强免疫接种实施方案》,针对感染高风险人群、60 岁以上老年人群、具有较严重基础性疾病人群和免疫力低下人群,可开展第二剂次加强免疫,即第四针接种。由此可见,随着各项政策的落实以及未来第四针接种的全面放开,新上市新冠疫苗和新冠药物仍会有广阔的市场空间。
03
公司看点:生产创新赋能+销售渠道深
耕+产品竞争优势突出,未来增长可期
3.1 生产与研发端:研发流程分工明晰,研发实力过硬
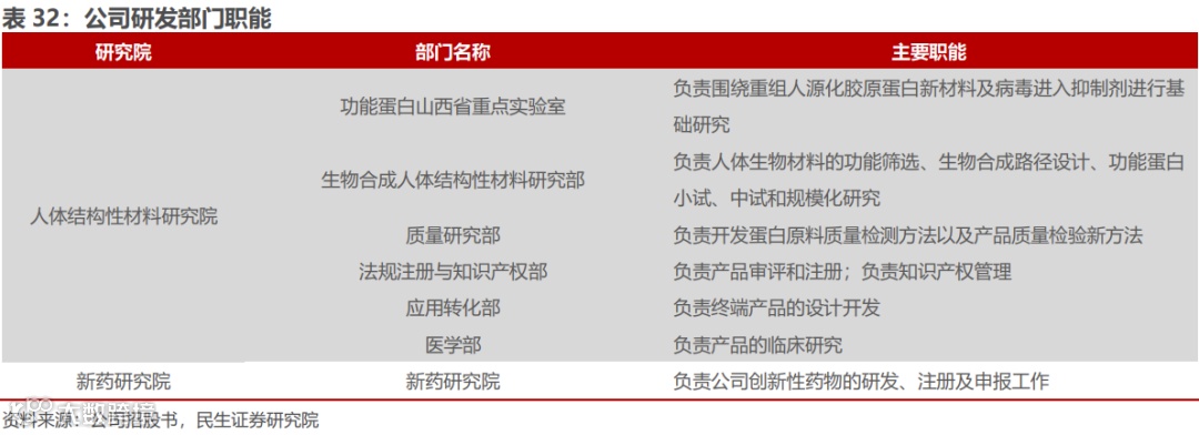
公司研发职能分明、流程清晰,严格把控各环节。公司围绕重组胶原蛋白和抗病毒等领域开展创新研究,目前设立功能蛋白创新研究院,下设人体结构性材料研究院和新药研究院,人体结构性材料研究院包括功能蛋白山西省重点实验室、生物合成人体结构性材料研究部、质量研究部、法规注册与知识产权部、应用转化部、医学部。此外,公司研发流程可划分为基础研究、功能蛋白量产工艺研究、终端产品配方及剂型研发三个环节。生产方面,公司产品生产主要包括核心功能蛋白原料生产与终端产品生产,均采用按计划生产的生产模式。截至2023年6月,公司共有 10 条终端产品生产线、8 条原料生产线。在各方面分工明确有利于公司对研发环节的清晰化管理和把控。
核心管理人员具备丰富研究经历,持续深耕功能蛋白领域。创始人、董事长杨霞女士为生物工程高级工程师,担任公司功能蛋白创新研究院院长、复旦-锦波功能蛋白联合研究中心副主任、川大-锦波功能蛋白联合研究室副主任,致力于功能蛋白的基础研究和产业化。杨霞女士、公司副总经理陆晨阳先生、兰小宾先生与公司监事何振瑞女士为公司核心技术人员,均具备较强的相关领域学术背景。
参与国家重组胶原蛋白政策制定,研发实力出众。公司参与起草YY/T 1888-2023《重组人源化胶原蛋白》医疗器械行业标准,充分发挥自身研发优势,积极推动重组人源化胶原蛋白行业标准的形成。
研发模式以自主研发为主,同时结合产学研合作研发。其中,自主研发分为功能蛋白量产工艺研发和终端产品研发,利于公司形成核心技术并且打造独家产品;产学研合作研发聚焦基础研究,深入研究胶原蛋白空间结构与功能点位及病毒进入抑制原理,为公司技术、产品开发提供理论基础。
1)自主研发实现稳定生产技术与产品开发。在功能蛋白量产工艺研发方面,在功能蛋白基础研究完成后开展关于功能蛋白原材料批量生产工艺的研发,最终实现功能蛋白大规模稳定的产业化生产。终端产品开发方面,根据功能蛋白的功效以及自身特征进行配方优选,并结合市场需求开展产品设计。此外,公司已形成蛋白结构研究及功能区筛选技术、功能蛋白高效生物合成及转化技术、功能蛋白标准化注射剂研究平台、功能蛋白多维度评估BSL-2实验室及临床前应用平台五项核心技术平台,整体研发均通过五大核心技术平台逐步开展。
2)产学研合作研发,与多所知名院校、医疗机构合作,参与国家重点课题。建立了“复旦—锦波功能蛋白联合研究中心”、“川大—锦波功能蛋白联合实验室” 及重医二院-锦波“功能蛋白临床转化研究中心”, 从细胞生物学、 病毒学、药物学等学科角度,开展功能蛋白功能筛选、机理研究、效用验证等基础研究、临床研究、产业化研究,实现优势互补。研发团队联合复旦大学、中科院生物物理所、四川大学等机构,完成了8项蛋白和1项多肽的原子结构解析,并被蛋白质结构数据库(ProteinData Bank,PDB, 国际上蛋白质三维结构权威数据库)验证、收录,涉及 I 型、II 型、Ⅲ型、Ⅴ型、XVII 型共 5 种型别人胶原蛋白的核心功能区以及1种多肽。蛋白质结构数据库的查询结果中,Ⅴ型、XVII型全球只有发行人研发团队解析的结构数据。
研发投入持续增加,研发费用率处于较高水平,创新研发驱动发展。公司是一家以功能蛋白系统性创新研发为核心驱动的生物材料企业。2020-2022年,持续加大研发投入,支撑研发创新。
全球首发重组胶原蛋白新品3kDa小分子micoreCol.Ⅲ产品,进一步验证公司强研发实力。该产品克服了外用胶原蛋白难以实现透皮吸收的难题,具有易透皮吸收的特点。产品活性是人自身胶原活性的1.83倍,且分子量只有3kDa,携带164.88°柔性弯曲三螺旋基因芯片。据第三方检测机构测试数据显示,该原料4小时透皮率达到了33%,12小时透皮率高达86%,在ppm(百万分比浓度,1ppm=0.0001%)级别的添加量即可起效。同类产品中,micoreCol.Ⅲ功效突出。受试者在使用含micoreCol.Ⅲ成分样品28天后,其肌肤紧致度、弹性、光泽度、法令纹等测试指标均表现优异。此外,目前锦波生物已拥有多种型别的多种分子量的胶原蛋白成分的储备,根据应用场景(医美、医疗或化妆品),选择其所需要的序列,进行分子量的定制。
3.2 产品优势:功效性护肤品牌多样化布局,医美产品抢占消费者认知
1)功效性护肤市场
公司功效性护肤产品多样化品牌布局,差异化定位市场。自有品牌主要有 164.88°肌频/肌频、重源等;ODM 模式下,客户品牌主要有樊文花、秀域等,产品主要为重组胶原蛋白精华液、重组胶原蛋白面膜、重组胶原蛋白膏霜等,品牌种类多样,产品丰富。
乘行业东风,重组胶原蛋白产品快速起量。自2021年起,根据巨量算数,随着重组胶原蛋白在头条、抖音综合指数持续上升,消费者对重组胶原蛋白的也在认知不断加强,同时相关政策接连发布,重组胶原蛋白行业热度持续攀升。2017-2021年,行业发展迅速,中国重组胶原蛋白产品市场规模复合年增长率为63.0%,重组胶原蛋白功能性护肤产品细分市场规模复合年增长率为41.9%。随市场规模扩大,公司重组胶原蛋白功能性护肤品有有望持续向上。
2)轻医美市场
重组胶原蛋白产品薇旖美先发性布局市场。薇旖美极纯重组Ⅲ型人源化胶原蛋白冻干纤维于2021年6月29日经国家药品监督管理局批准正式上市,并于同年9月16日全球首发。薇旖美重组Ⅲ型人源化胶原蛋白以“164.88°”为特点,通过重建胶原蛋白网状结构,实现多层抗衰,主要优势为:①与人Ⅲ型胶原蛋白高活性功能区氨基酸序列100%匹配,②呈现164.88°,具备完整的、结构明确的三螺旋结构。目前,国内胶原蛋白注射类产品材料主要为牛胶原、猪胶原等,薇旖美是国内首款三类械重组胶原蛋白合规性产品,先发性布局市场的同时,也加深了消费者对品牌的认知。
产品打法多样化,便于推广。薇旖美产品是冻干纤维形式,需要复配后使用,可以复配1~2ml生理盐水,使得产品功效性更多样化,满足消费者需求。用1.2ml生理盐水配制后,可用于眼周多层抗衰;用2ml的生理盐水配制后,可用于面部抗衰。薇旖美在真皮浅层皮丘法注射可以改善眼睑及眼眶的真性皱纹、细纹,增强皮肤紧致度;薇旖美在骨膜浅层锐针注射可使眶韧带修复新生,增强韧带的强度,实现更好的提升效果;此外,薇旖美打法包括手针注射和机打,消费者接受度高。
与现有的其他产品相比,薇旖美更适合于眼周年轻化。由于眼周部位组织菲薄、结构精细,尤其是上下眼睑,是面部最薄的区域,较早出现衰老问题。对眼周抗衰,衡力、保妥适、吉适、乐提葆等肉毒毒素可用于动态纹除皱;而玻尿酸、胶原蛋白、动能素、光电类可用于去除静态皱纹,但多数产品在眼周存在局限,可能出现眼睑外翻,而薇旖美由于生物相容性较好,作用眼周肌肤后可以很快与受损组织进行融合,激活眼周肌肤内环境,三螺旋结构通过分子之间相互作用形成胶原蛋白纤维网,不仅可以紧致淡纹,还能够实现眼周全方位、多层抗衰,提升整体眶周肌肤。
对于面部除皱的水光针而言:薇旖美人源化胶原蛋白的优势在于其作用机制是直接补充III型胶原蛋白,让胶原蛋白网状结构重建起来。目前,市面上的水光针产品按照其成分差异分为玻尿酸、胶原蛋白、动能素等,玻尿酸水光针以透明质酸钠为核心成分,其可以渗入肌底,补充水分,诱导胶原蛋白分泌等;而动能素主要成分为非交联透明质酸钠、维他命、氨基酸等,以丝丽、菲洛嘉等为代表,作用机制为刺激肌肤增长自身胶原蛋白和弹性蛋白,促进胶原蛋白合成等。而锦波生物的薇旖美人源化胶原针作为市面上唯一一款人源化III型胶原蛋白,和皮肤自身的III型胶原蛋白特定功能区氨基酸序列100%一致,可以被皮肤直接吸收,不但可以补充肌肤所需胶原蛋白,还可以修复受损细胞,刺激胶原新生并恢复肌肤活力。
合规产品+利润空间充足,医美机构端产品推广动力十足。2021年以来,医美监管的力度逐渐加大,不合规产品管理严格,机构端更倾向于选择合规产品、自身运营被监管的风险。薇旖美(重组III型人源化胶原蛋白冻干纤维)作为目前国内唯一可注射的重组胶原蛋白三类医疗器械,作为合规产品,具备突出的领先优势。同时,薇旖美产品机构端进价1377元,终端售价为6800元,机构利润空间高。两方面因素叠加,机构端产品推广动力十足。
3)抗HPV产品
用于治疗妇科疾病,安全性较高。公司基于“病毒进入抑制原理”,持续开发抗病毒类功能蛋白,目前已实现抗HPV生物蛋白产品的产业化,主要产品为锦波抗HPV生物蛋白辅料。该产品核心成分为酸酐化牛β-乳球蛋白,用于 HPV感染引起的皮肤病,阻断生殖道高危型HPV感染,预防宫颈病变发生;为大分子蛋白作抑制剂,不进入人体血液循环,安全性较高,临床效果良好,有广阔市场应用前景。
3.3 渠道布局:直销+经销并行,线上线下双管齐下
线下直销模式布局薇旖美推广,把控产品销售过程,利于管理产品品牌形象。直销模式的好处主要在于:①便于控制价格;②便于自主把控产品品牌形象。对刚上市的产品而言,采用直销模式是为产品更长的生命周期负责。以爱美客濡白天使为例,采用直销模式使公司更多地参与到医疗美容机构的产品推广和终端销售,具体地,公司通过全轩学院开展多次关于濡白天使的注射方法等的培训,并采用医生授权的方式进行覆盖,使濡白天使在销售和市场推广方面具有先发优势。
线下经销模式布局二类械产品,前瞻性布局经销商资源。公司二类械产品主要采用经销模式布局,有利于累积优质经销商资源,为后续通过经销模式加速布局医美市场打下较好的基础。2020-2022年,公司经销渠道销售收入持续增长,年复合增长率为49.5%。
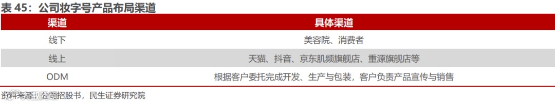
功效性护肤品线上线下同步布局,强化品牌宣传,加深消费者对锦波生物认知,进一步反哺公司械字号和妆字号产品销售。妆字号产品布局渠道广阔,线下销售给美容院或通过零售方式销售给消费者,线上在天猫商城、抖音、京东等网上平台开设店铺,直接向消费者销售,网店包括等。妆字号产品品牌宣传方面,与锦波生物强绑定。肌频、重源天猫旗舰店首页均包含锦波生物LOGO,并在产品详情页对锦波生物、薇旖美进行简要介绍,不断深化消费者对锦波生物技术实力的认知,进一步反哺械字号产品和妆字号产品的销售。
3.4 未来看点:产品储备丰富,产能持续扩大
1)短期:薇旖美、功能性护肤品产品收入有望快速增长。4mg薇旖美处于渠道的快速铺货期;10mg产品于23年6月上架医美机构,主打水光,从消费者对价格接受度的角度看,比4mg产品用于水光价格接受度更高,进一步助力公司薇旖美系列产品收入上行。在功能性护肤品方面,目前正值胶原蛋白原料护肤品行业快速上升期,公司旗下品牌有望享有行业上行。
2)长期:产品储备丰富,产能持续扩大。公司正在开展重组Ⅲ型、Ⅰ型及ⅩⅦ型人源化胶原蛋白为核心成分,可应用于宫腔灌注(妇科生殖)、妇科、外科、泌尿科、骨科、心血管科、口腔科等多种领域的产品开发,以及抗病毒新药的研发。产能方面,随生产工艺的改进、生产效率的提升以及市场需求的增长,原料、终端产品产量产能持续增长。
04
盈利预测与估值分析
4.1 收入拆分与盈利预测
我们将公司的营业收入按照产品进行拆分,具体可分为重组胶原蛋白产品(包括医疗器械、功能性护肤品、原料与卫生用品)、抗HPV生物蛋白产品(分为医疗器械与卫生用品)以及其他产品。
核心假设如下:
①重组胶原蛋白产品:公司重组胶原蛋白产品具体分为医疗器械、功能性护肤品、原料与卫生用品。重组III型人源化胶原蛋白冻干纤维薇旖美是目前国内唯一可用于注射的重组胶原蛋白三类医疗器械,具有较强的独特性与创新性,因此产品竞争优势突出,竞争壁垒较强。2022年,重组III型人源化胶原蛋白冻干纤维薇旖美®极纯(4mg/瓶)贡献收入1.17亿元,占总营收的29.87%,单价视角:随着薇旖美®至真III型(10mg/瓶)上市,薇旖美单价有提升趋势;消费者对于眶周抗衰与面部抗衰的需求持续向上,注射类重组胶原蛋白类产品具备稀缺性,随着薇旖美覆盖更多终端医美机构,预计公司薇旖美产品销量保持高增,拉动重组胶原蛋白产品的收入持续上行。因此预计23-25年重组胶原蛋白产品分别实现收入7.36、12.03、16.57亿元,分别同比+484.25%、+260.28%、+125.27%。随着高毛利率的重组III型人源化胶原蛋白冻干纤维占比提升,该项业务的毛利率有望保持上行趋势,预计23-25年毛利率分别为90.05%、91.05%与92.05%。
②抗HPV功能蛋白产品:公司的抗HPV功能蛋白产品具体分为医疗器械(抗HPV生物蛋白敷料与抗HPV生物蛋白隐形膜)、卫生用品(主要为抗HPV生物蛋白消毒洗护产品),抗HPV生物蛋白敷料保持单价稳定,因此预计23-25年其销售单价维持稳定,销量逐步恢复增长态势,因此我们预计23-25年该项业务分别实现收入0.54、0.60与0.64亿元,毛利率分别为87.39%、87.89%、88.39%。
③其他业务:预计23-25年实现收入0.11、0.12、0.14亿元,毛利率为69.00%。
综上所述,预计23-25年公司实现营收8.01、12.76与17.36亿元,同比+105.22%、+59.36%与+36.00%,毛利率分别为89.44%、90.57%与91.61%。
期间费用率假设:
①销售费用率:2020-2022年,公司销售费用率稳定在23.0~27.0%,随产品宣传推广等不断深入,我们预计2023-2025年公司的销售费用率分别为27.8%、28.4%与29.3%。
②管理费用率:公司管理费用率水平逐年降低,从2020年的20.4%降低至2022年的11.4%,预计2023-2025年管理费用率分别11.0%、10.9%与10.8%。
③研发费用率:2020-2022年,研发费用率稳定在11.0~15.0%,随研发投入增长,保持上行趋势。预计23-25年研发费用率为12.0%、12.8%与13.5%。
④财务费用率:我们预计2023-2025年财务费用率为0.8%、0.3%、0.0%。

归母净利润:我们预计公司营业收入保持稳健增长,在费用率控制良好预期下,预计2023-2025年公司的归母净利润分别为2.58、4.04、5.41亿元,分别同比+136.6%、+56.6%、+33.7%。
4.2 估值分析与投资建议
锦波生物作为北交所上市的重组胶原蛋白第一股,其产品薇旖美具备唯一三类械的突出优势,作为医美行业的新材料具备较强竞争壁垒,因此我们选取在A股上市的医美企业爱美客与华熙生物,以及布局重组胶原蛋白产品并于港交所上市的巨子生物作为锦波生物的可比公司。2023年可比公司PE均值为38倍,锦波生物2023年PE估值仅33倍,低于可比公司均值,公司具备突出研发创新能力,产品具备高壁垒,后续研发跟进拉动创新能力上行,以直营为主具备较强产品管控能力,公司战略布局稳健,有望乘行业东风实现快速发展,估值仍有提升空间。

我们预计公司2023-2025年分别实现EPS 3.84、6.01、8.03元,8月8日收盘价对应PE为33、21与16倍,考虑到公司产品薇旖美是国内首款三类械重组胶原蛋白合规性产品,先发性布局市场的同时,抢占了消费者对品牌的认知,后续产品储备丰富,有望实现收入与利润快速成长。首次覆盖,给予“推荐”评级。
05
风险提示
1)合作研发机构终止合作的风险:公司与多所高校达成良好的合作研发关系,一旦合作机构终止合作关系,而公司未能及时找到新的合作伙伴以满足研发需求,将在一定时期影响公司的研发能力。
2)现有技术迭代升级的风险:公司所在的行业领域对于研发技术的要求较高,近些年随着生物医药领域的高速发展,技术能力的要求也不断提升,若未来在公司产品的应用领域中出现了突破性的 新技术或新产品,而公司未能及时调整技术路线,或导致公司技术水平落后,严重影响公司的核心竞争力与市场地位。
3)监管政策趋严的风险:公司所处的行业涉及药品以及医疗器械的审批、注册、制造与包装,许可及销售等各个环节,如果公司不能根据医药行业不断推进的监管政策进行调整,可能出现公司的合规成本增加、产品需求减少,对公司的财务状况及经营业绩造成不利影响。
4)北交所流动性不足的风险:公司在北交所上市,或存在流动性不足,交易量有限带来的流动性有限的风险。
★
长按二维码关注民生商社新消费公众号
★
刘文正
Tel: 13122831967
Email:liuwenzheng@mszq.com
执业证号:S0100521100009
郑紫舟
Tel: 17621823792
Email:zhengzizhou@mszq.com
执业证号:S0100522080003
褚菁菁
Tel: 13716336788
Email:zhujingjing@mszq.com
执业证号:S0100123060038
★

