搜索
首页
大数快讯
大数活动
服务超市
文章专题
出海平台
流量密码
出海蓝图
产业赛道
物流仓储
跨境支付
选品策略
实操手册
报告
跨企查
百科
导航
知识体系
工具箱
更多
找货源
跨境招聘
DeepSeek
首页
>
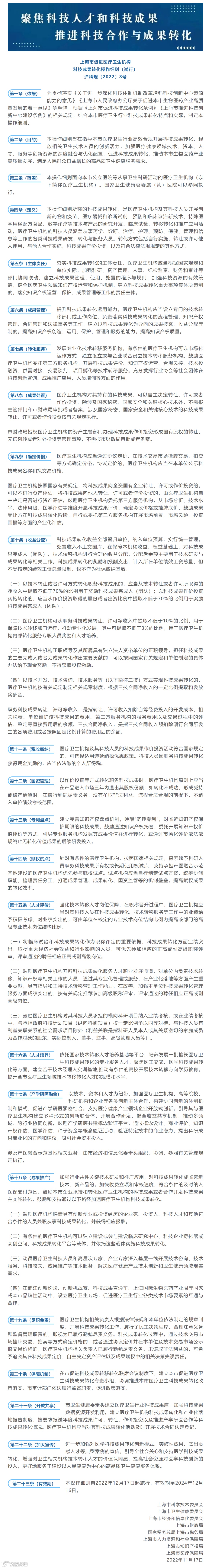
上海发布促进医疗卫生机构科技成果转化操作细则(试行)
>
0
0
上海发布促进医疗卫生机构科技成果转化操作细则(试行)
BioShanghai
2022-11-21
0
文章来源:
上海
科技成果转化
服务
平台
本内容来源于互联网,
版权
归原作者所有,供学习交流使用,严禁商用,如有
侵权
请联系我们删除。
【声明】内容源于网络
0
0
BioShanghai
发布解读上海市生物医药领域相关政策、及时跟踪生物医药行业前沿趋势与发展动态、持续输出行业剖析与深刻洞见、汇聚分享本地专业会议和培训课程信息,打造上海生物医药产业前沿宣传阵地与互联网生态社区
内容
455
粉丝
0
关注
在线咨询
BioShanghai
发布解读上海市生物医药领域相关政策、及时跟踪生物医药行业前沿趋势与发展动态、持续输出行业剖析与深刻洞见、汇聚分享本地专业会议和培训课程信息,打造上海生物医药产业前沿宣传阵地与互联网生态社区
总阅读
8
粉丝
0
内容
455
在线咨询
关注