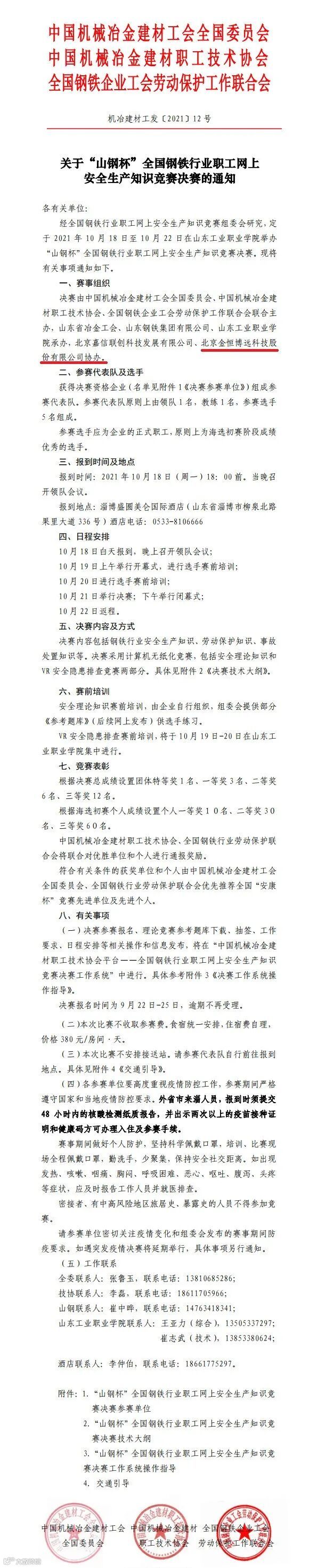
经全国钢铁行业职工网上安全生产知识竞赛组委会研究,由中国机械冶金建材工会全国委员会、中国机械冶金建材职工技术协会、全国钢铁企业工会劳动保护工作联合会联合主办,山东省冶金工会、山东钢铁集团有限公司、山东工业职业学院承办,北京嘉信联创科技发展有限公司、北京金恒博远科技股份有限公司协办的2021年“山钢杯” 全国钢铁行业职工网上安全生产知识竞赛决赛将于10月18-22日在山东举办。从全国38家钢铁企业66000余名参赛职工中选拔出来的精英队伍届时将同台竞技,大展技能水平和职业风采。
金恒博远将于 10 月 19 日-20 日在山东工业职业学院对决赛选手集中进行VR 安全隐患排查赛项的赛前培训。更多决赛相关安排,请查看下方通知。
关于金恒博远
金恒博远2008年成立于北京,公司十几年来始终坚持自主创新,拥有完全自主研发的复杂流程工业工艺控制核心系统,是国家高新技术企业、北京市“专精特新”企业和双软认证企业。
公司聚焦数字孪生、人工智能等前沿科技,结合边缘计算、5G通讯、大数据分析、VR/AR/MR等先进手段,面向智能制造生产运营和技能人才培养打造细分行业的产品及应用体系。业务覆盖冶金、自动化、机械、电力、轨道交通等多个行业。
让工业更智慧,让教育更精彩
微信号|jhbytech
咨询电话|010-67902896
获取更多信息,请关注金恒博远公众号

